




所属成套资源:备战2022年高考散文阅读常考点讲与练
散文阅读2+客观题-备战2022年高考散文阅读常考点讲与练
展开
这是一份散文阅读2+客观题-备战2022年高考散文阅读常考点讲与练,文件包含散文阅读2客观题学生版-备战2022年高考散文阅读常考点讲与练docx、散文阅读2客观题教师版-备战2022年高考散文阅读常考点讲与练docx等2份试卷配套教学资源,其中试卷共15页, 欢迎下载使用。
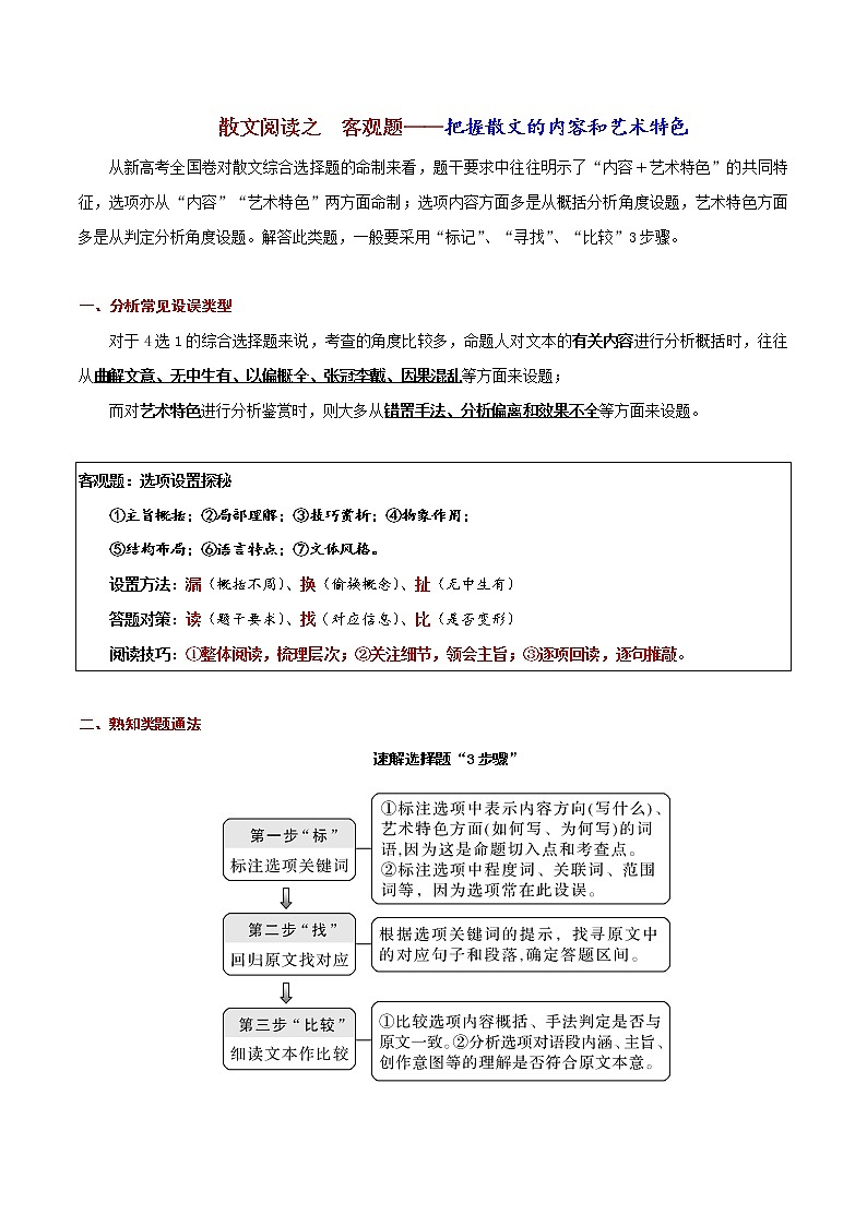
散文阅读之 客观题——把握散文的内容和艺术特色从新高考全国卷对散文综合选择题的命制来看,题干要求中往往明示了“内容+艺术特色”的共同特征,选项亦从“内容”“艺术特色”两方面命制;选项内容方面多是从概括分析角度设题,艺术特色方面多是从判定分析角度设题。解答此类题,一般要采用“标记”、“寻找”、“比较”3步骤。 一、分析常见设误类型对于4选1的综合选择题来说,考查的角度比较多,命题人对文本的有关内容进行分析概括时,往往从曲解文意、无中生有、以偏概全、张冠李戴、因果混乱等方面来设题;而对艺术特色进行分析鉴赏时,则大多从错置手法、分析偏离和效果不全等方面来设题。 客观题:选项设置探秘①主旨概括;②局部理解;③技巧赏析;④物象作用;⑤结构布局;⑥语言特点;⑦文体风格。设置方法:漏(概括不周)、换(偷换概念)、扯(无中生有)答题对策:读(题干要求)、找(对应信息)、比(是否变形)阅读技巧:①整体阅读,梳理层次;②关注细节,领会主旨;③逐项回读,逐句推敲。 二、熟知类题通法速解选择题“3步骤” 一、《我们的裁缝店》【答案】 B【解题思维】第一步:标注选项关键词 步骤选项 第二步:回归原文找对应第三步:细读文本作比较A在喀吾图,生活迥然不同。当地男人们很少进店。最固执的是一些老头儿,偶尔来一次,取了衣服却死活不愿试穿,即使试了也死活不肯照镜子。该选项“生活迥然不同”与原文表述完全一致;“当地男人们很少进店”,“一些老头儿”“死活不愿试穿”“死活不肯照镜子”,都具有别有趣味的特点。由此可以看出,该项正确。B我们还养了金鱼,每当和顾客讨价还价相持不下时,我们就请他们看金鱼。……这样,等他们回过神来,再谈价钱,口气往往会软下去许多。“养金鱼”并非裁缝店的生意经,这一段内容也并非表现了顾客的斤斤计较,而是渲染了裁缝店温馨祥和的氛围,表现裁缝店所在的喀吾图的质朴人情之美。该选项曲解文意,因此不正确。C量完尺寸我们让她先付订金,这个漂亮女人二话不说,从婆婆拎着的袋子里抓出三只鸡来——“三只鸡嘛,换条裙子,够不够?”“以鸡换衣”的小故事,显示了喀吾图女顾客的爽直和当地人情的质朴,该选项完全正确。D干裁缝真的很辛苦,但那么多事情,一针一线的,不是说拆就能拆得掉。当我再一次把一股线平稳准确地穿进一个针孔,总会在一刹那想通很多事情。这篇文章重在写实,写裁缝店里发生的辛苦而温馨的劳动生活,并没有对现实生活进行浪漫化,因此该选项正确。 2.①裁缝作为辛苦的谋生行当,看起来与其他行当一样,表达了作者对自己所从事的裁缝职业辛苦程度的充分理解;②从裁缝职业联想到其他职业,理解了每一种职业都有各自的辛苦和劳累,从而唤起对自己从事职业的热爱,理解了踏实辛苦劳动的重要意义。3.①人物对话适当使用方言词,语言生活化、口语化,亲切自然(具有地域色彩)。比如写到年轻媳妇做裙子,提醒别让自己的公公知道,说公公知道了要“当当嘛”;②叙述语言幽默风趣,轻松活泼。比如年轻媳妇用三只鸡来换裙子,作者说“我们要鸡干什么?但是我们还是要了”;③整体上语言如同拉家常,温和朴实之中又有深厚的情味。比如“裁缝的活不算劳累,就是他麻烦”,“但是后来……几乎全村的年轻女人都把衬衣袖子裁掉一截,跑来要求我们给她们加工马蹄袖”。 二、《岸 边》1.答案 B解析 B项,“这也意味着人生充满希望”错误。从文意看,作者认为“打破了规矩与秩序,生活脱离规划”的结局是一种担忧。2.答案 C解析 C项,断章取义,作者是比喻说理。原文是“不可移易的岸,有点像一个世代生活在一个地方的家族,最终对这个城市的评价就是无声。爱品头论足的倒是那些外来者,夸张地比画着一些皮相的感受,好像他们太了解这个城市的原委了”。3.(1)对“岸”的肯定,岸是不变与沉稳的,且美感持久(2分);(2)对赞赏探险举动的委婉批判,要对生命怀有敬畏之心(2分);(3)将飘零过眼的事物与沉默稳固的岸形成对比。(2分)(意思相近,酌情给分)4.(1)岸的静止与不变标志着可靠、依赖(或“岸是静止的一种存在,是不变的标志,可靠,可信赖。”)(2分)(2)指沉默稳固中富有持久的美感。(2分)(3)象征着具有规划性,能维系秩序稳定的社会制度等抽象事物。(2分)(意思相近,酌情给分)三、《同里之思》1.答案 D解析 此题考查学生对文章内容的理解。D项,下文并非在写“任兰生进而报国的壮怀”。2.答案 B解析 此题考查学生对散文艺术特点的理解。B项,第二段虽把周庄和同里作了比较,但没有说周庄的美比不上同里。3、(1)自然环境:江河湖汊天水相连,同里镇家家临水、户户通舟,保留了古老自然的风格;城里的一花一草灵秀动人,这是“秀美”的体现。(2)人文环境:深宅大院庄重古朴,园林小筑精巧玲珑,这是“秀美”;城里人生活从容悠闲,没有多少商业世俗气,这是“质朴”。(每点2分)4、①退而思过强于退而拒思、顽固不化;退而思过,不如进而检省;②含蓄绕弯、以退为进不失为面对困境时的一种智慧;③历史总是惊人的相似——从古至今,含蓄绕弯、 以退为进的人不在少数。(每点2分,答三点即可) 四、《与瓦共舞》1、答案 B解析 乡村生活条件艰苦,父亲不得不多次在屋顶补瓦,有时天气恶劣,父亲虽然脾气暴躁却依然承担起对家庭的责任,所以,没有对父亲的不满。2、答案 C解析 “瓦片在新生活中有了新的用途”没错,但这不是今昔对比的目的。3、①体现了父母对家庭和儿女的庇护,也表现出父亲的责任担当。②表达了作者对童年生活的回忆,有快乐也有辛酸。③“瓦”原来用作盖瓦房,现在用作建猪舍,见证了时代的变迁。4、①选材典型,以小见大。由贫困年代住瓦房需要时常补瓦,到现在住洋房,展现了中国乡村的发展。该主题与栏目要求十分契合。②构思巧妙。全文以“瓦”为线索,由贫困年代的瓦、童年回忆中的瓦,再写到其他地方见过的各种瓦,最后写到瓦的意义,结构严谨。③意蕴丰富。瓦片象征着为我们遮风挡雨的父母,表达了作者对父母的感恩之情;瓦片承载着作者对家乡生活的记忆,既有当时生活的艰辛也有儿时生活的乐趣。④语言平实又不乏生动。在叙述中散发着中国乡村百姓生活的气息。
相关试卷
这是一份散文阅读11+主观题——文本探究-备战2022年高考散文阅读常考点讲与练,文件包含散文阅读11主观题文本探究学生版-备战2022年高考散文阅读常考点讲与练docx、散文阅读11主观题文本探究教师版-备战2022年高考散文阅读常考点讲与练docx等2份试卷配套教学资源,其中试卷共20页, 欢迎下载使用。
这是一份散文阅读6+主观题——分析形象-备战2022年高考散文阅读常考点讲与练,文件包含散文阅读6主观题分析形象学生版-备战2022年高考散文阅读常考点讲与练docx、散文阅读6主观题分析形象教师版-备战2022年高考散文阅读常考点讲与练docx等2份试卷配套教学资源,其中试卷共21页, 欢迎下载使用。
这是一份散文阅读15+高考真题训练-备战2022年高考散文阅读常考点讲与练,文件包含散文阅读15高考真题训练学生版-备战2022年高考散文阅读常考点讲与练docx、散文阅读15高考真题训练教师版-备战2022年高考散文阅读常考点讲与练docx等2份试卷配套教学资源,其中试卷共40页, 欢迎下载使用。