资料中包含下列文件,点击文件名可预览资料内容
还剩19页未读,
继续阅读
所属成套资源:2022届高考小说专题复习讲义及训练(含答案)
成套系列资料,整套一键下载
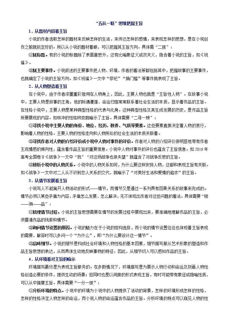
2022届高考小说专题复习:05.小说-主旨意蕴与标题类题讲义及训练(含答案)
展开相关试卷
专题10+小说主旨意蕴探究(讲义)-2024年高考语文二轮复习讲练测(新教材新高考):
这是一份专题10+小说主旨意蕴探究(讲义)-2024年高考语文二轮复习讲练测(新教材新高考),共14页。
2024年高考语文一轮复习之小说文本考题探究(全国通用)15主旨类题(探究小说主旨):
这是一份2024年高考语文一轮复习之小说文本考题探究(全国通用)15主旨类题(探究小说主旨),文件包含2024年高考语文一轮复习之小说文本考题探究全国通用15主旨类题探究小说主旨Word版含解析docx、2024年高考语文一轮复习之小说文本考题探究全国通用15主旨类题探究小说主旨Word版无答案docx等2份试卷配套教学资源,其中试卷共23页, 欢迎下载使用。
新人教版高考语文二轮复习题型强化训练“小说主旨标题题”含解析:
这是一份新人教版高考语文二轮复习题型强化训练“小说主旨标题题”含解析,共7页。试卷主要包含了阅读下面的文字,完成后面的题目等内容,欢迎下载使用。

