


所属成套资源:2022大二轮【导学教程】 高考语文专题辅导与训练
- 3.2 特定情景下的重点轮考 抢分提升30 语句补写题——整体理解话题,厘清句间关系(word)-2022大二轮【导学教程】 高考语文专题辅导与训练 学案 0 次下载
- 3.2 特定情景下的重点轮考 抢分提升31 压缩语段题——明确文体特点,分清层次筛选(word)-2022大二轮【导学教程】 高考语文专题辅导与训练 学案 0 次下载
- 3.2 语言文字运用 特定情景下的重点轮考(word)-2022大二轮【导学教程】 高考语文专题辅导与训练 学案 0 次下载
- 4 写作 抢分提升33 审题立意——体察设题情境,精准分析审题(word)-2022大二轮【导学教程】 高考语文专题辅导与训练 学案 0 次下载
- 4 写作 抢分提升36 文体鲜明——掌握文体特征,应用有序表达(word)-2022大二轮【导学教程】 高考语文专题辅导与训练 学案 0 次下载
3.2 特定情景下的重点轮考 抢分提升32 图文转换题——因类赋形分析,按图索骥表述(word)-2022大二轮【导学教程】 高考语文专题辅导与训练
展开
这是一份3.2 特定情景下的重点轮考 抢分提升32 图文转换题——因类赋形分析,按图索骥表述(word)-2022大二轮【导学教程】 高考语文专题辅导与训练,共12页。
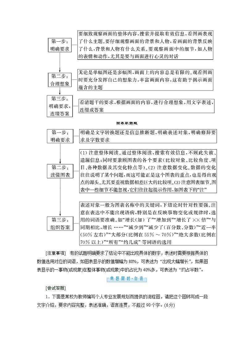
抢分提升32 图文转换题——因类赋形分析,按图索骥表述流程图漫画题徽标题图片题图表数据题[注意事项] 有的试题明确要求了结论中不能出现具体的数字,表述时需要根据具体的数值选用对应的词语,如图表显示的数值增幅为80%,可表述为“出现大幅增长”,如果图表显示的一事物(或现象)在整体事物(或现象)中的占比为40%多,可表述为“约占半数”。[尝试答题]1.下面是某校为教师编写个人专业发展规划而提供的流程图,请把这个图转写成一段文字介绍,要求内容完整,表述准确,语言连贯,不超过90个字。(6分)答:____________________________________________________________________________________________________________________________________________解析第一步:读题明对象陈述对象是“编写教师个人专业发展规划”,题目要求是“内容完整,表述准确,语言连贯,不超过90个字”第二步:读图抓关键要注意理清思维框架的层次。先遵循从上而下再从下而上循环的基本顺序,以“编写教师个人专业发展规划”为叙述对象,用首先、其次、然后、接着、最后之类的表示顺序的词进行连缀,对并列的流程框内容,要用“和”“并”“与”等进行连缀。最后要特别注意框架两边从下而上的叙述,不能用“循环”之类的词,因为这是“编写发展规划”,要用“修改”“修订”之类的词表述第三步:表述巧连缀根据第二步的层次,组织语言连缀答案依法答题编写教师个人专业发展规划首先要进行环境分析和自我分析,在此基础上进行个人定位并设置发展目标,然后制订达成目标的操作策略,最后展开评估与信息反馈,再据此做进一步修订 2.仔细观察下面这两幅漫画,完成题目。(6分)二十世纪的事故现场 二十一世纪的事故现场(1)简要介绍两幅漫画的内容,不超过80个字。(4分)答:____________________________________________________________________________________________________________________________________________________________________________________________________________________(2)结合漫画的寓意,用一句话谈谈你看完漫画后的感受。(2分)答:____________________________________________________________________________________________________________________________________________________________________________________________________________________解析第一步:观察画面定主体两幅画面都配有标题,根据标题可知,漫画介绍的是“事故现场”第二步:细抓元素定内容第一幅图中有人落水,另外一人飞跃而下去救人;第二幅图同样为有人落水,但一群围观的人都在拿着手机拍视频,没有一个人施救第三步:由“表”及“里”探寓意根据标题可知,这分别是两个世纪的落水现场,对于落水者,旁观的人持不同的态度,漫画意在批判时代越进步,人心越冷漠,呼唤抛弃冷漠,奉献爱心,提升国民道德素质依法答题(1)第一幅图为“二十世纪的事故现场”,图中有人落水,另外一人奋不顾身飞跃而下去救人;第二幅图为“二十一世纪的事故现场”,水中伸出一只胳膊,显示为有人落水,但一群围观的人都在拿着手机拍视频,没有一个人施以援手。(2)时代越进步,人心越冷漠,希望大家抛弃冷漠,奉献爱心 3.下面是中国邮政发行的“全民阅读”特种邮票,请写出邮票主体图形的构图要素,并说明图形寓意,要求语意简明,句子通顺,不超过100字。(6分)答:____________________________________________________________________________________________________________________________________________解析第一步:把握徽标的特点确定徽标中有哪些元素,并理解这些构图元素所体现的意义。就本题而言,观察邮票主体图形的构图要素,按照从上(下)到下(上)、从部分到整体的顺序逐个分析。从下往上看,有门、阶梯、窗户、书本、树状图第二步:把握由此及彼的联想将表现对象的性质特点与现实生活联系起来,从而揣摩其象征意义。本题可根据邮票主题分析寓意,比如树状图,箭头都是朝上的,寓意茁壮成长,“树”上有很多图标,寓意各类知识;又如窗户是开启的,寓意图书开启智慧之窗第三步:把握准确有序的转换答题时要注意题干要求,表述时要把各个构图要素综合起来考虑,切不可割裂依法答题构图要素:主体图形由翻开的书、门、阶梯、打开的窗户、抽象的树状图组成。寓意:一本立起且翻开的书开启了一扇通向知识殿堂的大门和一扇智慧之窗,知识树不断从书本中吸收各类有益的养分,茁壮成长 4.欣赏下面的天鹅戏水图,围绕“早春”,写一首小诗或一则短文。要求:①突出景物特征;②语言表达鲜明、生动;③不超过80个字。(4分)答:____________________________________________________________________________________________________________________________________________解析第一步:观察画面首先要看清楚画面内容,分析其构成要素。题目已指出其主题为“早春”,名为“天鹅戏水图”;图中景物有垂柳、天鹅、湖水等第二步:合理想象在观察画面的基础上,可以展开丰富的联想,将画面内容与真实生活相结合第三步:明确要求,连缀答案本题要求“突出景物特征”,因此,应主要运用描写的表达方式,重点写景。另外,不管是写诗还是写短文,应注意运用修辞手法(如比喻、拟人等)来增强生动的效果依法答题示例:东风轻拂,柳条上钻出了片片嫩叶,丝丝柔条,袅袅依依。几只黑天鹅伸着长长的脖子,如公主般雍容优雅,在一池碧水中自在地嬉戏,悠然地游弋;绿水微漾,泛起圈圈涟漪 5.下面的表格内容是某市对该市高中生关于课外阅读的一次调查结果,请根据表格,写出两条结论。要求:不出现具体数字,每条结论不超过30个字。(5分) 每天的课外阅读时间课外阅读作品种类 0.5小时内0.5~1小时1小时以上诗歌散文小说人数比例67.5%23%9.5%2.5%47%50.5% 答:____________________________________________________________________________________________________________________________________________解析第一步:明确要求该题题干要求考生拟写两条结论,且每条结论不超过30个字第二步:读懂图表该表格中主要比较的是高中生每天的课外阅读时间和课外阅读作品种类。那么拟写“两条结论”就可以从这两个角度入手。“每天的课外阅读时间”一栏下,有两项内容,一是阅读时间的长短,一是高中生在不同的课外阅读时长中所占的具体比例。考生分析具体的比例可以得出,该市一半以上的高中生每天的课外阅读时间不足0.5小时,说明该市高中生每天的课外阅读时间非常少。“课外阅读作品种类”一栏下,第一行列举了三个作品种类,考生通过比较第二行的具体比例,可以发现,该市高中生阅读散文和小说的人数比较多,其中占比最高的是阅读小说,而阅读诗歌的占比非常少,而且阅读诗歌与阅读散文和小说的占比相差很大第三步:组织答案按照要求,分条作答,注意字数的限制依法答题示例:①高中生每天用于课外阅读的时间非常少。②在课外阅读作品种类选择上,小说很受欢迎,诗歌不太受欢迎 1.下面是人工智能无人驾驶汽车自动驾驶的流程图,请将自动驾驶的流程转换成一段文字,要求内容完整,表述准确,语言连贯,不超过150个字。(6分)答:____________________________________________________________________________________________________________________________________________解析 描述自动驾驶的流程图,首先需要确定图的大致构成:图中有车载终端和信息服务终端两个终端,有数据采集模块、信息处理模块和路径规划模块三个模块。再根据箭头方向确定流程的始末,应是由车载终端的数据采集模块开始,先采集相关信息,再发送并处理这些信息,然后由路径规划模块接收数据并据此选择路径,结束整个流程。把握大体思路,据此形成文字即可。答案 首先由车载终端的数据采集模块把车辆定位信息、车速信息发送至信息服务终端的信息处理模块,进行加工处理后,由信息服务终端把各车道的平均车速信息、相对路口距离信息发送至车载终端的路径规划模块里的数据接收单元,然后再由数据接收单元把数据发送至路径选择单元,这样汽车就可以按规划路径自动行驶了。2.下面是某学校设计的“未来课堂”的图示框架,请根据图示概括“未来课堂”的三个基本特点。(每个特点不超过10个字)(6分)答:____________________________________________________________________________________________________________________________________________解析 回答这个问题,注重把握老师的“授课、发布作业、评阅、统计反馈”和学生的“听课、提交作业、修改作业、改善提高”之间的关系以及达到的效果,比如“高效提升、精准得当”是对后两种效果的概括。从这个思路上看,“授课、听课”方面是线上组织实施教学,“作业”方面体现了师生互动的高效,“反馈”方面体现了统计反馈的精准等。答案 ①在线组织实施教学;②师生互动更高效;③统计反馈更精准。3.根据流程图所提供的信息,在下面对话的横线上补写恰当的语句,使语意完整清晰,语言连贯得体。(每处不超过20个字)(6分)张生:你好,我正在罗马旅行,我的护照丢失了,我应该如何补办护照呢?客服:①________________________________________________________________________张生:我是自由行旅客。我应该怎么办呢?客服:②________________________________________________________________________张生:我已经在当地警察局报警备案了,并开了证明,我现在要做什么呢?客服:③________________________________________________________________________解析 这是一幅关于“补办护照”的流程图。该流程图详细描述了两种身份的游客,“旅行团队成员”和“自由行旅客”在护照丢失后不同的处理过程。再看文段中张生的回答“我是自由行旅客”,可知第一处应该补写“你是旅行团队成员还是自由行旅客呢?”;第二处依据张生问“我应该怎么办呢?”客服的回答应该顺着“自由行旅客”的箭头接着往下走,补写“你应该在当地警察局报警备案并开具证明”;第三处依据张生问“我已经在当地警察局报警备案了,并开了证明,我现在要做什么呢?”,再查看流程图,补写最后两项“带护照丢失证明来使馆办理,15天后即可领取”。答案 ①你是旅行团队成员还是自由行旅客呢?②你应该在当地警察局报警备案并开具证明。③带护照丢失证明来使馆办理,15天后即可领取。4.阅读如图“杭州第四届亚残运会吉祥物”,从“体育精神”的角度写出吉祥物命名为“飞飞”的寓意。(6分)答:____________________________________________________________________________________________________________________________________________解析 “飞飞”是良渚文化中“神鸟”的形象,她身上融合了杭州历史人文和科技创新,也承载着人与自然和谐共生的企盼。“神鸟”在中国有着传递佳音的传说,是文化和幸福的使者。而命名为“飞飞”,可以从“飞”的本义以及体现的精神的角度阐释:体现社会精神,比如包容、尊重等;也体现运动精神,比如残疾运动员追逐梦想的精神状态。答案 “飞飞”,体现鸟的飞翔,天高任鸟飞,表现了人类社会的包容、尊重、友爱的良好氛围;“飞飞”,体现了残疾运动员追逐梦想、飞跃自我的精神状态。5.下列两幅图都是为“东方金融研究所”设计的徽标,请你从构图要素和寓意两个角度评价哪幅徽标更合适。(6分)答:____________________________________________________________________________________________________________________________________________________________________________________________________________________解析 分析两个徽标的优劣,可以从徽标体现的内容角度分析,比如可以从变形的事物、文字体现的意义的角度分析,更重要的是从徽标体现的寓意的角度分析。比如图一,变形的汉字是“东”,寓意体现的是外圆内方的东方智慧;图二,除了体现铜钱外圆内方的智慧外,所表现出的内涵更加含蓄等。答案 (示例一)图一合适。汉字“东(東)”和铜钱(古钱币)紧扣住“东方金融”的标题(主题)。古钱币象征着该研究所以中国文化为根基,传播东方文化;整体的圆,象征着外圆内方的中国智慧。而图二也用了铜钱和铲钱,扣住了“金融”主题,但不能体现“东方”。(示例二)图二合适。两种钱币都紧扣住研究所是“金融”的主题,铜钱的外形象征着外圆内方的东方智慧,更含蓄地体现出“东方”的标题。两种古钱币的重合,体现了该研究所以中国文化为根基的理念;两种钱币的对称构图,体现了中国文化的平和。而图一虽然有“东”能够代表“东方”的标题,但太过直白,没有图二含蓄。6.阅读下面两幅图,从构图要素、表现手法和表达寓意的角度分析两幅漫画的异同。要求:语句通顺,不超过100个字。(6分)答:____________________________________________________________________________________________________________________________________________解析 图一主要表述的是“新基建”的发展建设速度,图二主要表述的是国家助推“新基建”。表现手法方面,都是采用了比拟的手法。寓意上,都是表现了我国“新基建”的快速发展。不同主要体现的是细节,比如图一的奔跑的新基建内容和图二的手臂等,把握具体的寓意就可以了。答案 相同点:①构图要素有箭头、新基建具体内容和城市。②表现手法:比拟手法。③寓意:表现了我国“新基建”的快速发展。不同点:①构图要素,图一有奔跑的新基建内容,图二有手臂。②寓意:图一强调了新基建涉及的内容要注重自己的发展速度,图二强调国家助推新基建发展。7.仔细观察下面这组漫画,按照要求完成题目。(6分)(1)根据所给句子,为另外两幅漫画仿写出画面说明文字。①把联系交给了手机;②________________________________________________________________________;③把腿脚交给了汽车;④________________________________________________________________________。(2)请为这组漫画拟出一个恰当的标题:________________________________________________________________________________________________________________________________________________。解析 第一问:漫画由四个场景组成,其主要内容分别是人与手机、人与电脑、人与汽车、人与保健药,其中第一幅和第三幅有文字说明。根据图①和图③,考生首先可以发现要填写的句子句式为“把……交给了……”,其次观察图②和图④,关键点在“电脑”“保健药”上,再联系图①和图③,都是在讲与人相关的行为或部位,就可以推测出,图②是“把思考(工作)交给了电脑”,图④是“把健康(身体)交给了保健药”。第二问:为漫画拟标题要抓住漫画的主体或主题。从图上来看,这四幅画面中的“手机”“电脑”“汽车”“保健药”都是现代人生活中的常见之物,而人的联系、思考、行走和健康都与之相关,由此可见,可以围绕现代人的生活方式进行拟题。答案 (1)②把思考(工作)交给了电脑 ④把健康(身体)交给了保健药(2)现代人的“另类生活”8.请认真观察如图一幅漫画,然后按要求对漫画内容进行简要说明(不超过65个字),并就漫画反映的问题从管理者的角度提出一条合理建议(不超过16个字)。要求:语言简明、连贯、得体。(6分) (1)漫画说明:________________________________________________________________________________________________________________________________________________(2)合理建议:________________________________________________________________________________________________________________________________________________解析 第一问:概括图画,可按照“从主体到局部”的原则。漫画的主体描述的是一辆共享单车被破坏的情况,漫画上方是共享单车两边正有人举着锤子破坏共享单车,漫画下方是共享单车的车轮变形、链条被卸、车座被撬,漫画中间是共享单车愤怒地喊出“我招谁惹谁了!”。第二问:根据漫画的内容,可以看出反映的是共享单车被破坏的问题,所以根据这一现象,考生解答时可提出管理共享单车的办法,注意要从管理者的角度提出建议。答案 (1)说明:左右上方拿着大锤的黑手下,一辆变形的共享单车在呼喊“我招谁惹谁了!”,车子周围有“车座被撬”“链条被卸”“车轮变形”字样。(2)建议:用城市管理智慧搞好共享单车运营。
相关学案
这是一份4 写作 抢分提升33 审题立意——体察设题情境,精准分析审题(word)-2022大二轮【导学教程】 高考语文专题辅导与训练,共14页。
这是一份3.2 特定情景下的重点轮考 抢分提升30 语句补写题——整体理解话题,厘清句间关系(word)-2022大二轮【导学教程】 高考语文专题辅导与训练,共5页。
这是一份3.2 语言文字运用 特定情景下的重点轮考(word)-2022大二轮【导学教程】 高考语文专题辅导与训练,共4页。学案主要包含了阅读下面的文字,完成后面的题等内容,欢迎下载使用。