


所属成套资源:2022大二轮【导学教程】 高考语文专题辅导与训练
- 1.2 非连续性文本阅读(word)-2022大二轮【导学教程】 高考语文专题辅导与训练 学案 0 次下载
- 1.3.1 小说 抢分提升8 情节结构题——理清故事情节,把握结构特点(word)-2022大二轮【导学教程】 高考语文专题辅导与训练 学案 0 次下载
- 1.3.1 小说 抢分提升10 环境赏析题——锁定描写方法,关注表达效果(word)-2022大二轮【导学教程】 高考语文专题辅导与训练 学案 0 次下载
- 1.3.1小说抢分提升11叙事技巧题——准确判断手法,分析叙事效果(word)-2022大二轮【导学教程】 高考语文专题辅导与训练 学案 0 次下载
- 1.3.1小说抢分提升12综合探究题——明确探究类型,多方深度挖掘(word)-2022大二轮【导学教程】 高考语文专题辅导与训练 学案 0 次下载
1.3.1 小说 抢分提升9 形象分析题——分清角色角度,概括形象特征(word)-2022大二轮【导学教程】 高考语文专题辅导与训练
展开
这是一份1.3.1 小说 抢分提升9 形象分析题——分清角色角度,概括形象特征(word)-2022大二轮【导学教程】 高考语文专题辅导与训练,共12页。学案主要包含了小说情节手法题冲关“3步骤”,精准分析情节作用“3步骤”等内容,欢迎下载使用。
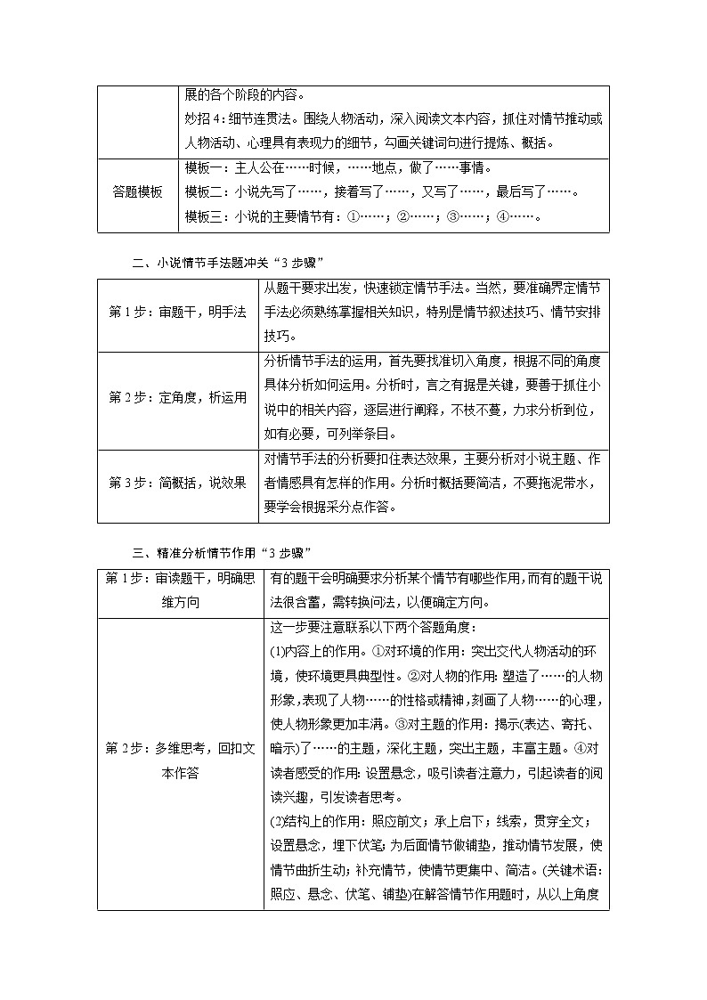
抢分提升8 情节结构题——理清故事情节,把握结构特点————————————————————————————————————————————————————一、小说情节概括答题“3步骤”“4妙招”小说情节概括答题“3步骤”第1步:审题干,明方向。即根据题干中的关键词判断题目是直接考查型还是间接考查型,从而确定答题的方向。第2步:依内容,理层次。即根据小说文本的具体内容,或采用结构连贯法,或采用场面连贯法,或采用线索连贯法,或采用细节连贯法,划分段落,厘清层次结构。第3步:巧概括,规范答。抓住文章的关键词句,提炼组合,规范概括。小说情节概括全解“4妙招”妙招1:结构连贯法。厘清小说的结构层次,按小说的叙述顺序、情节发展中“开端、发展、高潮、结局”的结构脉络梳理。妙招2:场面连贯法。小说中的场面是人物活动的重要场所,有些小说中一个场面就可以梳理为一个情节。妙招3:线索连贯法。线索是串联小说人物、事件的人、事、物、感情、时间或地点等。抓住线索,勾画关联线索的词句,就可以围绕线索概括出情节发展的各个阶段的内容。妙招4:细节连贯法。围绕人物活动,深入阅读文本内容,抓住对情节推动或人物活动、心理具有表现力的细节,勾画关键词句进行提炼、概括。答题模板模板一:主人公在……时候,……地点,做了……事情。模板二:小说先写了……,接着写了……,又写了……,最后写了……。模板三:小说的主要情节有:①……;②……;③……;④……。 二、小说情节手法题冲关“3步骤”第1步:审题干,明手法从题干要求出发,快速锁定情节手法。当然,要准确界定情节手法必须熟练掌握相关知识,特别是情节叙述技巧、情节安排技巧。第2步:定角度,析运用分析情节手法的运用,首先要找准切入角度,根据不同的角度具体分析如何运用。分析时,言之有据是关键,要善于抓住小说中的相关内容,逐层进行阐释,不枝不蔓,力求分析到位,如有必要,可列举条目。第3步:简概括,说效果对情节手法的分析要扣住表达效果,主要分析对小说主题、作者情感具有怎样的作用。分析时概括要简洁,不要拖泥带水,要学会根据采分点作答。 三、精准分析情节作用“3步骤”第1步:审读题干,明确思维方向有的题干会明确要求分析某个情节有哪些作用,而有的题干说法很含蓄,需转换问法,以便确定方向。第2步:多维思考,回扣文本作答这一步要注意联系以下两个答题角度:(1)内容上的作用。①对环境的作用:突出交代人物活动的环境,使环境更具典型性。②对人物的作用:塑造了……的人物形象,表现了人物……的性格或精神,刻画了人物……的心理,使人物形象更加丰满。③对主题的作用:揭示(表达、寄托、暗示)了……的主题,深化主题,突出主题,丰富主题。④对读者感受的作用:设置悬念,吸引读者注意力,引起读者的阅读兴趣,引发读者思考。(2)结构上的作用:照应前文;承上启下;线索,贯穿全文;设置悬念,埋下伏笔;为后面情节做铺垫,推动情节发展,使情节曲折生动;补充情节,使情节更集中、简洁。(关键术语:照应、悬念、伏笔、铺垫)在解答情节作用题时,从以上角度思考,结合文本对点作答,能有效避免要点遗漏。第3步:分条分点,条理表述答案为了能让阅卷老师以最快的速度找到采分点,遇到类似题目可以采用分条作答的方式。 1.(2021·浙江卷)阅读下面的文字,完成后面的题。麦 子红 柯他们住在祖国边疆旷野中的土房子里,要一直守护下去。不管是谁,问他们搬不搬走?他们都说要住下去。当然了,老婆婆的回答要平和一些:“搬走怎么办呢?你前脚走,草就后脚跟过来,这儿的草有多凶哇,你刚转个身,它们就爬到窗户上,往屋里钻。”老头脾气躁:“往哪搬?我搬走你住呀。”老头总以为他住的是宫殿。房子又矮又小。房子高不起来,房子周围的树就不怎么高。这儿的树都是矮个儿,都是那种憨厚的榆树,树杈很多,叶子很密,就是长不高。风大。树像绿狮子,毛发纷乱,疯狂地扑打风,风疼得满地打滚,窜到天上,发出长长的哨音,又跌落到洼地里发出猛兽似的嗥叫。风嗥叫起来,地都动呢。老头吓唬老婆婆:“树抽打它们呢,树是老天爷的鞭子,老天爷要抽它们,它们只能哇哇乱叫。”老婆婆战战兢兢:“老天爷为啥抽它们?”老头说:“谁让它们乱跑,老天爷可容不得谁整天乱跑。”老婆婆走到浓密的树林里,老头发现她竟然一身金黄,飘动着团团芳香,就像一头金色的豹子。豹子走在麦田里,麦子哗哗响起来。麦子的金光洒在榆树上,榆树叶子油汪汪的;麦子的金光洒在云朵上,云就像戴了金笼头,云跟牲畜一样弯下脖子在明净辽阔的苍穹上吃草,云吃草的声音很柔和,窸窸窣窣。老婆婆摸麦穗呢。她的手像一只跳鼠,跳到麦芒上,麦芒浓密绵长就像夏天的睫毛,老婆婆触摸到夏天最美丽的地方。麦子在老婆婆掌心里颤动。老婆婆的手黄巴巴的,长满了像豆子一般的金黄的茧,那些茧豆真大呀,又圆又壮实,比麦粒儿大,比麦粒儿好看,就像一颗小太阳。大漠的太阳都这样,小小一点,原野就像合起来的手掌,太阳在金色的指缝间回落。有时太阳会挂在树梢上,挣扎半天也挣不脱,把树都拉弯了,茂密的树梢牢牢地抱着太阳不肯松手,就像一个粗野的汉子紧紧抱着他心爱的女人。老婆婆的额头闪动着快乐的光芒,发出梦呓般的叫声:“长高了,长胖了。”老婆婆搓开一只麦穗,麦粒肥肥胖胖,软乎乎的,就像刚出生的婴儿。老婆婆用手轻轻拍打着:“哭哇哭哇,快哭上一声。”老婆婆曾生过一个孩子,那孩子夭折了。从那以后,她再也没有生过孩子。那时,他们年轻力壮,老头自己动手做了几只木碗,换了一口大锅,好像他们要生一大群孩子。她说:“拿什么养活他们呀?”丈夫自豪得不得了:“咱们这里,想要多少娃娃就有多少娃娃。”丈夫大手一指,外边是辽阔的原野。旷野无边无际,伸向远方,好多年以后,从大城市来的洋学生把这辽阔的土地叫太平洋。老头不知道什么太平洋,老头只知道他要养许多娃娃,老头就从太平洋开始的地方垦荒。老头端着簸箕[注]把金黄的麦种大把大把撒出去。那正是落日时分,泥土波涛汹涌就像沸腾的金属。老头的手臂跟鹰一样伸向苍穹,把落日给遮住了,手臂粗壮的黑影投落到地上,随即发出一阵粗重的刷刷声。麦种的大网捕获了土地,肥大的土块跟鱼群一样跳起来,向四周奔窜。太阳落下去,麦子升起来。老头端着空簸箕,眼睛充满梦幻般的光芒。那年,他去团部接受重要任务。他已经30岁,他在农场最偏远的地方开荒种地,领导想起了他的婚姻问题。传他去团部的重要任务就是解决这个问题。他骑马跑了三天三夜,赶到团部。他喊报告进去的时候,政委正给一个青年女子谈话,政委的脸色不太好看。那女子却眉是眉眼是眼,长得很好看。他都看呆了。女子不看他,他看人家。政委说:“怪我无能,没把工作做通。”漂亮女子转身走了。他劝政委别生气:“那么漂亮的女子根本不适合我。”政委吃惊地看他,他说:“我那地方需要结实的女人,跟马一样结实的女人。光漂亮不中用。”政委说:“你要身体棒的,还真有一个,长相差些,心灵绝对美。”他很快就见到那个大块头女人。他们在猪圈见面的,她是炊事班长,兼管猪圈。她接触过好几个男的,都没谈成。她跟猪呆在一起,那些猪个个肥壮无比。大家发出惊叹:谁跟她过日子,谁就能肥壮起来。就是没人动这个念头。他们见面,她就说:“你这么壮你还来找我。”他说:“谁不想壮。”“你想壮?”“我想壮。”“你找对人啦。”他们就这么说好了,她跟他走。她骑上团部最好的大白马,跟他走了。走进荒漠她就显出优势,她在空旷荒凉的景象中亮丽起来。他不停地看她,他故意把她让到前边,她圆浑浑的长脖子跟枯死的胡杨打个照面,胡杨就亮起来,坚实的木纹显得很清晰,她整个庞大的身躯一下子让大荒漠充满了生机。女人和骏马走在太阳的谷地里,女人就像起伏的群山。他没想到他能娶这么大一个媳妇儿,一个顶三个。“你说我一个顶三个。”“三个女人才顶你一个。”“从来没人这么说过我。”“我是你男人才这么说你。”“你是我男人,你就天天这么说我,我喜欢你这么说我。”跟那个年代所有的边疆故事一样,他们的洞房在地窝子里。他们说:“我们虽然住的是地窝子,但我们种的是太阳。”麦子生长的样子就像太阳升起来……长满谷地的麦子,大片大片的麦子……太阳落下去,麦子长起来。老头端着大簸箕,麦种撒光了,簸箕里还有泥土的光芒。“我把泥土的光芒端回来啦。老婆子开门啊。”泥土金闪闪的,老婆婆被吸引住了。“我们是簸箕命。”他们伸出手,手指蛋上指纹的纹路,没有一只斗,全是簸箕。斗才聚财,簸箕不聚财。老婆婆说:“咱不要财。”老婆婆搓开一只麦穗,搓出几十颗胖乎乎的麦粒,轻轻拍打着:“哈哈,我有这么多孩子。”(有删改)[注] 簸箕:用竹篾或柳条编成的器具,三面有边沿,一面敞口,用来簸粮食等。[尝试答题]探究“麦子”在全文中的作用。(6分)答:____________________________________________________________________________________________________________________________________________解析 三到六段直接写老婆婆在麦田里行走,她抚摸麦子,就像抚摸自己的孩子一样;并由麦粒“肥肥胖胖,软乎乎的,就像刚出生的婴儿”引出关于他们失去孩子,把麦子当作自己的孩子的情节;第十到十一段描写老头种麦子的情景;然后回忆他们见面和结婚的情节,写他们从结婚以来就一直种麦子;结尾写他们对土地的热爱,仍然没有离开麦子,“老婆婆搓开一只麦穗,搓出几十颗胖乎乎的麦粒儿,轻轻拍打着:‘哈哈,我有这么多孩子’”。可见“麦子”是全文的主线,结构上串联全文;“麦子”也象征守护边疆的这对夫妇旺盛顽强的生命力。文中写他们,“老婆婆走到浓密的树林里,……就像一头金色的豹子”“老头儿端着簸箕,把金黄的麦种大把大把撒出去。……随即发出一阵粗重的刷刷声”。他们就像文中所写的“麦子”一样,无论环境多么恶劣,一样能够扎根在这片土地上,顽强地生存下去。“麦子”也揭示了文章的主题,扎根边疆拓荒产粮就是为守土作贡献。文中这样描写,“豹子走在麦田里,……云跟牲畜一样弯下脖子在明净辽阔的苍穹上吃草”,写老婆婆用她的强悍的守护给予了这片土地以生命的希望;“麦子的大网捕获了土地,……眼睛充满梦幻般的光芒”“长满谷地的麦子,大片大片的麦子……太阳落下去,麦子长起来”,描写他们种麦子的情景,“麦子”就是“太阳”,是“希望”。这样写生动地揭示了文章的主题。答案 ①是全文的主线,结构上串联全文。②象征守护边疆的这对夫妇旺盛、顽强的生命力。③揭示扎根边疆拓荒产粮就是为守土作贡献的主题。2.(2020·浙江卷)阅读下面的文字,完成后面的题目。雪[苏]康斯坦丁·帕乌斯托夫斯基彼得洛芙娜搬来一个月后,波塔波夫老人就去世了。这座房子里就剩下彼得洛芙娜和她的女儿瓦丽娅。这座只有三个房间的小屋坐落在山上,小屋后面是一座凋零的花园。离婚后的彼得洛芙娜离开莫斯科以后,在很长一段时间里都不习惯这座空旷的小城。可是回莫斯科已经不可能了。她在这座小城的军医院找了事做,受伤的心也就暂时安定下来了。渐渐地,她有点喜欢上这座小城了,喜欢上了这小城冬日里洁白、温柔的雪。她渐渐习惯了小屋里摆放着的那架走了调的钢琴,习惯了挂在墙上的那些也已发黄的照片。她知道老人有一个儿子,如今正在黑海舰队上服役。桌上有一张他的照片。有时,她会拿起他的照片,端详一番,她总是隐约觉得似乎见过他,可是,是在哪里呢?是什么时候的事呢?水兵那双安详的眼睛仿佛在问:“喂,怎么样?难道您真的想不起来,我们是在哪里相会的吗?”冬天到来之后,陆续有写给波塔波夫老头的信寄来。彼得洛芙娜把这些信都叠放在书桌上。有一天夜里,她醒了过来。窗外的白雪发出昏暗的光亮。她点燃桌上的蜡烛,小心地抽出一封信,拆开了信封,环顾了片刻,便读了起来。“亲爱的老爷子,”她念道,“我从战场上下来已经在医院里躺了一个月了。伤不是很重。总的来说,伤快要养好啦。”“爸爸,我常常想起你,”她接着念下去,“我也常常想起我们家这座小屋,但这些离我似乎都非常遥远。我只要一闭上眼睛,立刻就会看到:我好像正在推开小门,走进花园。这是在冬天,白雪皑皑,可是通向那座旧亭子的小径被清扫得干干净净,钢琴当然已经修好啦,你把那些螺旋状的蜡烛插在了烛台上。钢琴上摆着的还是那些曲谱:《黑桃皇后》序曲和抒情曲《为了遥远的祖国的海岸……》。门上的铃还响吗?我走的时候还是没来得及把这修好。我难道还能再见到这一切吗?我明白,我在保卫的不仅是整个国家,也在保卫这个国家里的每一个角落,包括我们家的花园小屋。”“我出院后,会有一个很短的时间回家探亲。我还不能确定。不过最好别等。”她思忖,或许就在这两天内,这个陌生人就会从前线回来。一大早,彼得洛芙娜就吩咐瓦丽娅拿起木铲去清理通向山坡上那座亭子的小径。这座亭子已经非常破旧了。彼得洛芙娜修理好了门铃,她按了按门铃,门铃响了起来,声音很大。她显得格外精神,面色绯红,说话嗓门特别大。她从城里请来了一位老技师,他修好了钢琴,说这确是一架好钢琴。老技师走了之后,彼得洛芙娜小心翼翼地从抽屉翻找出一包粗粗的螺旋状蜡烛。她把蜡烛插到了钢琴架上的烛台上。晚上,她点燃蜡烛,坐到钢琴前,顿时,整个房子都充满了音乐声。还在火车上,波塔波夫中尉就算好了,留给他待在父亲那儿的时间不超过一昼夜。火车是下午到达小城的。就在车站,中尉从认识的站长那儿了解到,父亲已经在一个月前去世了,如今在这座屋里住着的是一个带着女儿从莫斯科来的陌生的女歌唱家。站长建议中尉就别回家去了。中尉沉默了一会,说了声“谢谢”,便走了出去。站长看着他的背影,摇了摇头。穿过小城,一片暮霭中,波塔波夫终于走到了房子跟前。小心翼翼地打开小门,可是小门还是咯吱地响了一声。花园仿佛抖动了一下。树枝上有雪花簌簌飘落,沙沙作响。他环视四周。雪地里,一条已打扫干净的小径通向旧亭子,他不知不觉地走到了亭子里,把手放在年代已久的栏杆上。远方,森林的尽头,天空雾蒙蒙一片,呈现出粉红色的霞光,大概是月亮在云层后面慢慢升起的缘故。“怎么会是这样?”波塔波夫一脸茫然,轻声地自言自语道。不知是谁小心翼翼地拍了拍波塔波夫的肩膀。他回过头去。在他身后站着一位年轻的女人。“进屋吧,别在这站着。”女人轻轻说。波塔波夫一言不发。女人拽着他的袖口,沿着打扫干净的小径走向小木屋。快到台阶的时候,波塔波夫停了下来,感到喉咙里一阵痉挛,几乎喘不上气来。女人还是那样轻柔地说道:“没关系。请您别拘束。很快就会过去的。”他进了屋子。整个晚上,波塔波夫都无法消除一种奇怪的幻觉,仿佛他处在一种飘然的、影影绰绰的,但却十分真实可靠的梦境中。钢琴、蜡烛……屋子里的一切都如他当初想看见的一样。彼得洛芙娜坐到钢琴前,小心翼翼地弹奏了几曲,转过身,对波塔波夫说:“我觉得我好像在哪儿见过您。”“也许吧,”波塔波夫答道,“不过,想不起来啦。”几天之后,彼得洛芙娜收到了波塔波夫写来的信。“我当然记得我们是在哪里相逢的,”波塔波夫写道,“可是我不想在家里对您说。您还记得1927年在利瓦季亚吗?在一条小道上,我只看了您一眼,您的倩影就永远刻在了我脑海里。当我看着您的背影远逝,我就知道,您是会让我的一生发生改变的人。可我当时不知为什么就是没有追上去。在这条小道上,我只看了您一眼,就永远失去了您。不过,生活看来对我还是很宽厚的,让我又遇上了您。如果能有一个美满的结局,如果您需要我的生命,那它当然是属于您的。”彼得洛芙娜放下手中的信,两眼朦胧地望着窗外那白雪皑皑的花园,低声说道:“天呐,我从来没有去过利瓦季亚!从来没有!可是,现在这还有什么意义吗?该不该让他知道这一点呢?或者干脆欺骗一下我自己吧!”她捂住自己的双眼,笑了起来。1943年(有删改)[尝试答题]作者用了哪些手法使小说结构紧凑?(6分)答:____________________________________________________________________________________________________________________________________________解析 使小说结构紧凑的手法可以从情节叙述方式、顺序、手法等情节技巧以及景、物、场景等其他技巧来考虑。具体到这篇小说来看:①小说开头以悬念的方式提到女主人公彼得洛芙娜觉得和波塔波夫中尉似曾相识,结尾以波塔波夫中尉给彼得洛芙娜的信进行呼应,由此可以看出,情节上前后照应;②通过书信,彼得洛芙娜知道了波塔波夫中尉的期待,也知道了他对“自己”的情缘。利用书信加快了小说的叙述节奏;③雪、钢琴、蜡烛等景物在小说中反复出现并前后勾连、照应,使小说结构非常紧凑;④彼得洛芙娜在小屋中看到信件、照片、钢琴等,波塔波夫中尉在信中提到的旧亭子、钢琴、蜡烛、曲谱等物件,两人见面也是先从花园开始,然后到小屋,由此可以看出,小说场景集中到波塔波夫老人的花园、小屋。答案 示例:①情节前后照应。小说开头以悬念的方式提到女主人公觉得和对方似曾相识,结尾进行呼应。②利用书信来加快小说的叙述节奏。通过书信,将男女主人公的心灵迅速拉近。③利用景物进行前后勾连。雪、钢琴、蜡烛等景物反复出现并前后勾连、照应。④场景相对集中。通过压缩空间的方式,将场景集中到波塔波夫老人的花园、小屋。一、阅读下面的文字,完成1~3题。红 梅[日]川端康成父母面对面地坐在被炉边上,观赏着古树红梅绽开的两三朵花儿,一边争论着。父亲说:“这棵红梅的花儿,几十年来都是从下面的枝桠开始绽开的。自从你嫁过来以后,也没有改变过。”“我没有这种感觉。”母亲没有附和父亲的感怀,父亲很不服气。“自从嫁过来以后,我压根儿没有空闲观赏过梅花。”“那是因为你稀里糊涂地虚度岁月。”说完这些,想到与红梅的寿命相比,还是人的一生短暂,父亲就没兴致继续感慨了。不觉间,话题转到新年的糕点上来。父亲说他正月初二,在风月堂买了点心回来。母亲却强调没有那回事儿。“瞧你,我不是让车子在明治糕点公司那儿等了一会儿,又坐这部车子绕去风月堂吗?我的确在这两家铺子买糕点了嘛。”“你的确在明治糕点公司买了,可是,自打我到这个家来以后,就不曾见你在风月堂买过什么东西。”“言过其实了吧。”“当然,我从来没尝过嘛。”“别装糊涂了,过年你不也吃过了吗?我的确买回来了嘛。”“唉,真讨厌。大白天说梦话,你不觉得害羞吗?”“咦?难道是我——”女儿在厨房准备午餐,父母的争论全听见了。她是了解真情的。但她无意开口,只顾微笑地站在锅台边上。“的确带回来了吗?”母亲好不容易只对父亲在风月堂买过东西这一点,准备予以承认似的,可她又说:“不过,我没有看见过呀。”“我是拿回来了嘛——会不会忘在了车厢里?”父亲的记忆也发生了动摇。“怎么会呢——要是忘在车厢里,司机一定会送来的。他绝不会悄悄拿走,是公司的车子嘛。”“这也是啊。”女儿忐忑不安。母亲似乎全然忘却了,这够奇怪的。父亲被母亲这么一说,似乎也渐渐失去了信心,这就更加奇怪了。正月初二那天,父亲乘车兜风,是去过风月堂买了许多糕点回来的。母亲也品尝过了。沉默持续了一阵子,母亲骤然想起来似的,直截了当地说“哦,哦!是糯米面小饼!你是买过糯米面小饼。”“对嘛!”“有绿豆馅点心,铜锣形馅点心,还有许多糕点,真叫人不好办呐。”“对嘛。我是买回来了嘛。”“不过,那种粗点心是在风月堂买的?那种东西。”“是啊。”“哦,对了,对了。的确,我把它给谁了。用纸包好,是给人家了……啊,是给谁了呢?”“对啊,是给人家了。”父亲如释重负,接着他又说:“是不是送给了房枝呢?”“啊,对,是送给了房枝。对,我还说让孩子看见了不好,是悄悄包好送去的。”“是啊,是房枝?”“唉,确实是那样。是送给房枝了。”父母的对话暂告一段落。他们感到彼此的谈话一致了,各自都得到了满足。然而,这与事实也不尽相符。点心并非送给原来的女佣房枝,而是送给了邻居的男孩子。女儿正在等待着:母亲会不会又像方才那样想起点心到底给谁了呢?饭厅里鸦雀无声,只传来了铁壶的响声。女儿端上做好的午饭,摆放在被炉板上。“好了,刚才的话,你都听见了?”父亲说。“听见了。”“你妈糊里糊涂,真让人头疼。而且还越来越固执了。好了,平时帮着你妈记着点,好吗?”“究竟谁糊涂?你爸爸也——今天的风月堂话题,我认输了。不过——”关于房枝的事,女儿欲言又止。这是父亲辞世前两年发生的事。父亲患轻度脑溢血症后,基本上不去公司上班了。打那以后,红梅照例从下边的枝桠先开花。女儿经常回忆起父母关于风月堂的这段对话。然而,她不曾跟母亲言及。因为她觉得母亲早已把这件事忘却了。(节选自《川端康成作品集》,有删改)1.下列对小说相关内容和艺术特色的分析鉴赏,不正确的一项是(3分)( )A.面对父母最初的争执,女儿作为故事的见证者,在厨房中的神态,但她并不想阐明事端真相,而只是倾听,感受父母间短暂的温情时刻。B.父母在沉默持续了一阵子后,争执出现转机,母亲突然想起往事。通过一系列关于糕点细节的列举,母亲证实了关于点心回忆的真实性。C.小说结尾“父亲辞世前两年发生的事”一句,表明整个故事是女儿回忆的内容。倒叙与插叙手法的运用构成了小说时空交错的艺术特点。D.这篇小说在结尾处没有明确地交代结局。但女儿的欲言又止,“你爸爸也——”“我认输了。不过——”等,是一种匠心独运的留白妙法。解析 本题考查学生对小说相关内容和艺术特色的分析鉴赏能力。C项,“倒叙与插叙手法的运用”中的“倒叙”错误。小说先写母亲错漏的记忆,再想起事实,记忆却再次扭曲。女儿知道内情,最后也没有告诉母亲。小说结尾交代“父亲辞世前两年发生的事”,整个表明整个故事是女儿回忆的,但文章使用的并非“倒叙”手法。答案 C★2.“有”和“无”的交织与变换是川端康成作品的一个重要特色。请据此梳理父母关于“点心”争辩的情节。(6分)答:____________________________________________________________________________________________________________________________________________解析 本题考查学生分析梳理文章重要情节的能力。结合“瞧你,我不是让车子在明治糕点公司那儿等了一会儿,又坐这部车子绕去风月堂吗?我的确在这两家铺子买糕点了嘛”“别装糊涂了,过年你不也吃过了吗?我的确买回来了嘛” “怎么会呢——要是忘在车厢里,司机一定会送来的。他绝不会悄悄拿走,是公司的车子嘛” “对嘛。我是买回来了嘛”等分析,父亲表明正月间自己去风月堂买糕点的,并列举过年时候吃的事实,还坚信司机不会拿走的,母亲列举点心类型时父亲表示肯定等,父亲坚持认为自己买点心一事,“点心”的存在趋向于“有”。结合“咦?难道是我——”“我是拿回来了嘛——会不会忘在了车厢里”“父亲的记忆也发生了动摇”“哦,对了,对了。的确,我把它给谁了。用纸包好,是给人家了……啊,是给谁了呢”“不过,那种粗点心是在风月堂买的?那种东西”等分析,一系列的问句,表达了父母对自己的质疑,在到底有没有买风月堂糕点的问题上,父亲对自我产生怀疑,买点心一事由“有”趋向于“无”。结合“沉默持续了一阵子,母亲骤然想起来似的,直截了当地说‘哦,哦!是糯米面小饼!你是买过糯米面小饼’”“啊,对,是送给了房枝。对,我还说让孩子看见了不好,是悄悄包好送去的”“唉,确实是那样。是送给房枝了”等分析,母亲骤然想起来似的,突然记起往事,证实父亲的确去风月堂买了点心,并将点心送给女佣。两人达成一致,“点心”最终归结于“有”。答案 ①父亲谈到正月间自己去风月堂买的糕点,并列举事实坚持认为自己买点心一事真实存在,“点心”的存在趋向于“有”。②在意见分歧之后,两人对往事的真实性都产生了怀疑。引起话题的父亲对自我产生怀疑,买点心一事由“有”趋向于“无”。③母亲突然记起往事,证实父亲的确去风月堂买了点心,并将点心送给女佣。父亲对此表示认同,父母两人达成一致,“点心”最终归结于“有”。3.诺贝尔文学奖评价川端康成时说,“川端康成极为欣赏纤细的美,喜爱用那种笔端常带悲哀,兼具象征性的语言来表现自然界的生命和人的宿命。”本小说中“红梅”正是这样的一种意象。请据此赏析说明红梅在小说中的效果与意蕴。(6分)答:____________________________________________________________________________________________________________________________________________解析 本题考查学生理解文本内容,分析鉴赏作品的文学形象作用和意蕴的能力。结合“父母面对面地坐在被炉边上,观赏着古树红梅绽开的两三朵花儿,一边争论着”分析,开篇父母观赏着古树红梅绽开的两三朵花儿,一边争论着。引出后文对父母间争论的回忆。结合“自从嫁过来以后,我压根儿没有空闲观赏过梅花”分析,母亲无心关注红梅之美,暗含母亲抱怨自己对家庭的付出。 “说完这些,想到与红梅的寿命相比,还是人的一生短暂,父亲就没兴致继续感慨了”,由此可知,父亲将人生与以红梅为代表的长久的自然进行对比,引发他对生命短暂的感慨,写出父亲内心的失落。第二次出现在文中末尾,“打那以后,红梅照例从下边的枝桠先开花。女儿经常回忆起父母关于风月堂的这段对话”, 由此可知,此时的父亲已经离世,故再次看到红梅,引发了女儿物是人非的伤感。开头回忆中父亲还健在,而结尾父亲却离世,从而将红梅的美同哀伤情感相融合。文章开头父母温馨的讨论与美好艳丽的红梅相互映衬,这也引发“女儿”的感悟,时间在流逝,但是曾经的美好回忆永存。加重文章的悲伤色彩。答案 第一问:开篇父母观赏着古树红梅绽开的两三朵花儿,因眼前的古树梅花引出对父母间争论的回忆。第二问:①父母争论时,母亲无心关注红梅之美,暗含母亲抱怨自己对家庭的付出。将人的一生短暂,同红梅的生命长久做对比,写出父亲内心的失落。②父亲去世后,红梅依旧旺盛地开花,与前文父亲对人生短暂、花开常在的感慨形成照应。人物的哀伤和红梅的美相融合,加重文章的悲伤色彩。
相关学案
这是一份2.5古代诗歌鉴赏抢分提升22诗歌形象题——逐句精准分析,抓住形象特征(word)-2022大二轮【导学教程】 高考语文专题辅导与训练,共5页。
这是一份1.3.1小说抢分提升11叙事技巧题——准确判断手法,分析叙事效果(word)-2022大二轮【导学教程】 高考语文专题辅导与训练,共10页。
这是一份1.3.1小说抢分提升12综合探究题——明确探究类型,多方深度挖掘(word)-2022大二轮【导学教程】 高考语文专题辅导与训练,共8页。学案主要包含了准确审题,转换题干,补足短板,明确指向,明确步骤,记准模板等内容,欢迎下载使用。