


还剩14页未读,
继续阅读
所属成套资源:2022年高考历史二轮复习专题练习含解析打包15套
成套系列资料,整套一键下载
2022年高考历史二轮复习专题十五近代中国的思想解放潮流与20世纪以来中国重大思想理论成果练习含解析
展开
这是一份2022年高考历史二轮复习专题十五近代中国的思想解放潮流与20世纪以来中国重大思想理论成果练习含解析,共17页。试卷主要包含了选择题,非选择题等内容,欢迎下载使用。
相关试卷
高考历史一轮复习:20世纪以来中国重大思想理论成果练习:
这是一份高考历史一轮复习:20世纪以来中国重大思想理论成果练习,共24页。试卷主要包含了单选题,材料分析题等内容,欢迎下载使用。
高考历史一轮课时检测29《20世纪以来中国重大思想理论成果》(含详解):
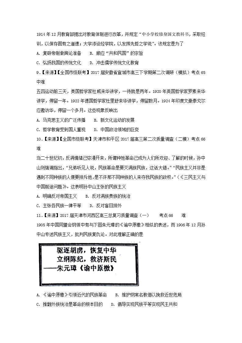
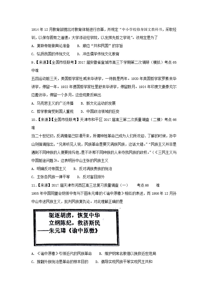
这是一份高考历史一轮课时检测29《20世纪以来中国重大思想理论成果》(含详解),共7页。试卷主要包含了选择题,非选择题等内容,欢迎下载使用。
(人民版)高考历史一轮优化探究练习:专题十五阅读(二)20世纪以来中国重大思想理论成果Word版含解析:
这是一份(人民版)高考历史一轮优化探究练习:专题十五阅读(二)20世纪以来中国重大思想理论成果Word版含解析,共9页。试卷主要包含了选择题,非选择题等内容,欢迎下载使用。
