所属成套资源:2022年高考英语毕业班二轮热点题型归纳与变式演练(新高考专用)
- 专题35 读后续写06 对话模式突破 -2022年高考英语毕业班二轮热点题型归纳与变式演练(新高考专用) 试卷 0 次下载
- 专题36 读后续写07 助人型 -2022年高考英语毕业班二轮热点题型归纳与变式演练(新高考专用) 试卷 0 次下载
- 专题40 读后续写11 高分开头技巧 -2022年高考英语毕业班二轮热点题型归纳与变式演练(新高考专用) 试卷 0 次下载
- 专题41 读后续写12 高频语法的运用 -2022年高考英语毕业班二轮热点题型归纳与变式演练(新高考专用) 试卷 0 次下载
- 专题42 读后续写13 高分结尾技巧:主旨升华 -2022年高考英语毕业班二轮热点题型归纳与变式演练(新高考专用) 试卷 1 次下载
专题43 概要写作高分技巧与演练 -2022年高考英语毕业班二轮热点题型归纳与变式演练(新高考专用)
展开
这是一份专题43 概要写作高分技巧与演练 -2022年高考英语毕业班二轮热点题型归纳与变式演练(新高考专用),文件包含专题43概要写作高分技巧与演练解析版doc、专题43概要写作高分技巧与演练原卷版doc等2份试卷配套教学资源,其中试卷共33页, 欢迎下载使用。
概要写作是对原文的高度浓缩,是阅读者在不改变原文的中心思想、体裁和结构的前提下用简洁、精炼的语言表述一篇文章的主要内容、基本观点或事实。它主要包括阅读和写作两个过程。
一、思维导图
二、概要写作评分标准及解读
(1)总结
1.简洁性:即用尽量少的语言对较长原文的简洁重述;
2.自主性:即用自己的话语进行概写,避免对原文进行抄袭照搬;
3.理解性:即表现作者对原文本的精准理解。需要注意的是,考生不能对原文进行解释和评论,也不能掺杂任何个人想法,或做出任何评判,因此不能出现“I believe”, “I think”等字句;
4.忠实性:即概写内容和中心思想必须忠于原文主旨,不可偏离主题、肆意篡改;
5.连贯性:概要写作并非简单罗列要点,各个要点之间要有恰当衔接,使概要衔接紧密、脉络清晰。写出的概要读起来要完整连贯、独立成篇。
(2)评分原则
1. 本题总分为25分,按5个档次给分。
2. 评分时,先根据所写概要的内容和语言初步确定其所属档次,然后以该档次的要求来衡量、确定或调整档次,最后给分。
3. 词数少于40的和多于80的,从总分中减去2分。
4. 评分时,应主要从以下四个方面考虑:
(1) 对原文要点的理解和呈现情况;
(2) 应用语法结构和词汇的准确性;
(3) 上下文的连贯性;
(4) 对各要点表达的独立性情况。
5. 拼写与标点符号是语言准确性的一个重要方面,评分时,应视其对交际的影响程度予以考虑。
6. 如书写较差以致影响交际,可将分数降低一个档次。
(3)高考真题与样卷特点
三、四步突破法
第1步:读懂原文,明确篇章结构
写概要之前,一定要先通读原文, 确定文章的体裁和主题。在正确把握文章主旨和段落大意后,明确原文的篇章结构。 根据意义划分文中的自然段,意义段的数量对应的就是要点的数量。
[提醒] 一个自然段不一定是一个要点,有时几个自然段说明一个要点,有时一个自然段包含数个要点。
第2步:去次留精,提炼关键信息
·明确全文的篇章结构后, 就要处理原文的内容,目的是保留主要内容,删除次要内容。
·先找出主题句,同时标注与主题相关的关键词,最后归纳的要点往往是这些词句的同义转述。
·原文描述性的语言、细节性的信息如列举数字和列举的事例等无须在概要中一一列出。
第3步:归纳要点,合理转换表达
明确每个意义段的关键信息后,接下来应用自己的语言准确地表达各意义段的要点。 为避免和原文的句子重复, 可利用同义转述和句式转换这两种形式归纳要点。各要点的词数应根据文中对应内容的篇幅来定,分清主次。
转换表达注意遵循2个原则
①不增不减不曲:客观精准地表述原文要点,不增添不属于原材料的信息或删减原材料关键信息或改变原材料所表达的意思。
②不繁:在正确理解原文的前提下,用简洁的语言表达与所给材料一致的信息。
第4步:句式多样,注意过渡衔接
在概要中合理使用非谓语、从句和特殊句式等使句式丰富多样,但句子结构不可过长,也不要用太复杂的句子结构。同时选用适当的过渡衔接词衔接上下文,保证概要部分内容的连贯性。
【策略演示】
阅读下面短文,根据其内容写一篇60词左右的内容概要。
(2018年11月,浙江卷)It's a really eq \a\vs4\al(gd idea) t eq \a\vs4\al(visit clleges) befre yu apply because their websites can all start t lk and sund the same. Nthing will give yu the sense f what it will actually be like t live n a cllege campus (校园) like visiting_and_seeing_fr_yurself_the_drms,_classrms_and_athletic_equipment_and,_f_curse,_the_students. It seems a little crazy nce senir year hits t find the time t visit cllege campuses, and it can als be pricey if eq \a\vs4\al(the schls yu are applying t) eq \a\vs4\al(happen t be mre than a car ride away). But keep in mind that yu are making a decisin abut the next fur years f yur life, and d all the research yu can t make sure yu are making the right ne.
There's eq \a\vs4\al(n excuse) nt t eq \a\vs4\al(visit) the eq \a\vs4\al(schls) in yur lcal area. In fact, a lt f cllege applicatins even ask if yu have visited campus, and bviusly, if yu live acrss the cuntry that wn't be as much f a pssibility, but if yu live nearby, eq \a\vs4\al(g t check it ut)!
If campus visits aren't ging t happen befre yu apply, at the very least yu shuld eq \a\vs4\al(find sme time) between applying and getting yur acceptance letters t eq \a\vs4\al(visit) the eq \a\vs4\al(schls) yu'd like t attend. It_can_save_yu_a_lt_f_heartache if yu rule ut nw the things that yu dn't like abut certain campuses, things that yu wuldn't knw unless yu actually visit.
Nw, if time and mney are making it impssible, then eq \a\vs4\al(check ut) the eq \a\vs4\al(nline cllege fairs) at CllegeWeekLive. It's a chance t chat nline with admissins fficers, students, and cllege cunselrs (顾问), and it wn't cst yu a penny! Yu can register fr its nline cllege fair at cllegeweeklive.cm. While visiting an nline cllege fair can't take the place f an actual campus visit, it can be a very useful tl that alng with all yur ther research will help yu make an infrmed decisin abut which clleges r universities yu'd like t attend.
________________________________________________________
________________________________________________________
________________________________________________________
________________________________________________________
【思路点拨】
第1步 读懂原文,明确篇章结构
原文是说明文,为确保精彩的大学生活,在申请大学前应抽时间提前了解大学。
第1段:提出观点——在你上大学之前,要亲眼看看想申请的大学。
第2段:一定要去看看当地的大学。
第3段:如在申请之前没去过,在申请之后或得到录取通知书之前,一定要去大学看看。
第4段:如果无法亲自参观,登录网站了解相关信息。
分析各段主旨可判断,文章第1~2段是一个意义段,3~4段分别是2个意义段,故原文3个意义段可归纳为3个要点。
第2步 去次留精,提炼关键信息
本文关键信息已在文中用画线和阴影形式体现, 其中画线词为与主题句相关的关键信息,其他则为次要信息。
第3步 归纳要点,合理转换表达
采用同义转述、句式转换等方法灵活准确归纳要点,如:
①第一段主题句和第二段主题句可概括为要点1:该要点中的“gd idea”可用wise chice转述;“in yur lcal area”可转换为 where yu live。
②第三段主题句可概括为要点2: 该要点中的“visiting and seeing fr yurself”可转换为pay a persnal visit。
③第四段主题句可概括为要点3:该要点中的“time and mney are making it impssible”可转换为all the abve is nt affrdable。
第4步 句式多样,注意过渡衔接
句式要多样,可利用非谓语动词和状语从句,丰富概要部分的句式。
【参考范文】
As a senir year student, it's a wise chice t visit wuldbe clleges near where yu live befre attending them fr seeing is believing. (要点1) Yu shuld find a chance t pay a persnal visit even at yur waiting in case yu feel disappinted afterwards. (要点2)If all the abve is nt affrdable, yu are advised t search the nline cllege fair at CllegeWeekLive where yu can get the necessary infrmatin. (要点3)
三、高考真题
2019年6月浙江卷
阅读下面短文,根据其内容写一篇60词左右的内容概要。
Parents everywhere praise their kids. Jenn Berman, authr f The A t Z Guide t Raising Happy and Cnfident Kids, says, "We've gne t the ppsite extreme f a few decades ag when parents tended t be mre strict." By giving kids a lt f praise, parents think they're building their children's cnfidence, when, in fact, it may be just the ppsite. T much praise can backfire and, when given in a way that's insincere, make kids afraid t try new things r take a risk fr fear f nt being able t stay n tp where their parents' praise has put them.
Still, dn't g t far in the ther directin. Nt giving enugh praise can be just as damaging as giving t much. Kids will feel like they're nt gd enugh r that yu dn't care and, as a result, may see n pint in trying hard fr their accmplishments.
S what is the right amunt f praise? Experts say that the quality f praise is mre imprtant than the quantity. If praise is sincere and fcused n the effrt nt the utcme, yu can give it as ften as yur child des smething that deserves a verbal reward. "We shuld especially recgnize ur children's effrts t push themselves and wrk hard t achieve a gal, " says Dnahue, authr f Parenting Withut Fear: Letting G f Wrry and Fcusing n What Really Matters. "One thing t remember is that it's the prcess nt the end prduct that matters."
Yur sn may nt be the best basketball player n his team. But if he's ut there every day and playing hard, yu shuld praise his effrt regardless f whether his team wins r lses. Praising the effrt and nt the utcme can als mean recgnizing yur child when she has wrked hard t clean the yard, ck dinner, r finish a bk reprt. But whatever it is, praise shuld be given n a case-by-case basis and be prprtinate (相称的)t the amunt f effrt yur child has put int it.
参考答案:
Nwadays, parents tend t ffer cnsiderate praise t their children, hping t bst their cnfidence, but it may prduce the ppsite effect. Hwever, n praise frm parents als des harm t their self-cnfidence. Therefre, experts claim that sincere praise shuld be given fr the prcess nt fr the result. Meanwhile, kids d deserve praise if they strive t d their duty. Anyway, the amunt f praise yu have depends n hw hard they wrk.
解析:
明确文章的主旨思想,通过给出的具体事例进行提炼,本篇文章主要表达亲子关系中,赞美的重要性,通过事例对比,得出我们需要重视赞美,表达对孩子的认可。
2018年11月浙江卷
阅读下面短文,根据其内容写一篇60词左右的内容概要。
It's a really gd idea t visit clleges befre yu apply because their websites can all start t lk and sund the same. Nthing will give yu the sense f what it will actually be like t live n a cllege campus (校园) like visiting and seeing fr yurself the drms, classrms and athletic equipment and, f curse, the students. It seems a little crazy nce senir year hits t find the time t visit cllege campuses, and it can als be pricey if the schls yu are applying t happen t be mre than a car ride away. But keep in mind that yu are making a decisin abut the next fur years f yur life, and d all the research yu can t make sure yu are making the right ne.
There's n excuse nt t visit the schls in yur lcal area. In fact, a lt f cllege applicatins even ask if yu have visited campus, and bviusly, if yu live acrss the cuntry that wn't be as much f a pssibility, but if yu live nearby, g check it ut!
If campus visits aren't ging t happen befre yu apply, at the very least yu shuld find sme time between applying and getting yur acceptance letters t visit the schls yu'd like t attend. It can save yu a lt f headache if yu rule ut nw the things that yu dn't like abut certain campuses, things that yu wuldn't knw unless yu actually visit.
Nw, if time and mney are making it impssible, then check ut the nline cllege fairs at Cllege WeekLive. It's a chance t chat nline with admissins fficers, students, and cllege cunselrs (顾问), and it wn't cst yu a penny! Yu can register fr its nline cllege fair at cllegeweeklive. cm. While visiting an nline cllege fair can't take the place f an actual campus visit, it can be a very useful tl that alng with all yur ther research will help yu make an infrmed decisin abut which clleges r universities yu'd like t attend.
参考答案
It's really wrthwhile t pay a visit t their desired clleges persnally befre applying. Undubtedly, students shuld visit their lcal clleges, which may be included in applicatins. At least, they shuld visit the schl and figure ut its real cnditins in advance. Fr students wh are shrt f mney and time, registering nline is a gd alternative t help them better understand schls.
考试说明样卷
Getting rid f dirt, in the pinin f mst peple, is a gd thing. Hwever, there is nthing fixed abut attitudes t dirt.
In the early 16th century, peple thught that dirt n the skin was a means t blck ut disease, as medical pinin had it that washing ff dirt with ht water culd pen up the skin and let ills in. A particular danger was thugh t lie in public baths. By 1538, the French king had clsed the bath huses in his kingdm. S did the king f England in 1546. Thus began a lng time when the rich and the pr in Eurpe lived with dirt in a friendly way. Henry IV, King f France, was famusly dirty. Upn learning that a nbleman had taken a bath, the king rdered that, t avid the attack f disease, the nbleman shuld nt g ut.
Thugh the belief in the merit (好处) f dirt was lng-lived, dirt has n lnger been regarded as a nice neighbr ever since the 18 century. Scientifically speaking, cleaning away dirt is gd t health. Clean water supply and hand washing are practical means f preventing disease. Yet, it seems that standards f cleanliness have mved beynd science since Wrld War II. Advertisements repeatedly sell the idea: clthes need t be whiter than white, clths ever sfter, surfaces t shine. Has the hate fr dirt, hwever, gne t far?
Attitudes t dirt still differ hugely nwadays. Many first-time parents nervusly try t warn their children ff tuching dirt, which might be respnsible fr the spread f disease. On the cntrary, Mary Ruebush, an American immunlgist (免疫学家), encurages children t play in the dirt t build up a strng immune system. And the latter (后者) psitin is gaining sme grund.
参考答:
Attitudes twards dirt have been changing ver time. In the 16th century, peple believed that dirt n the skin helped prtect against disease. Since the 18th century, hwever, peple have develped the belief that cleaning away dirt can prevent disease. Tday, althughattitudes t dirt still differ sharply, mre and mre peple chse t believe that playing in the dirt can help build up a strng immune.(60 wrds)
四、模拟演练
1
阅读下面短文,根据其内容写一篇60词左右的内容概要。
It is imprtant that yu teach yur baby t read at an early age. Why? Obviusly, being able t read is the basis fr any successful educatin, s the earlier they start, the better. All t ften, parents leave educating their children up t schls, which prbably explains why the United States is currently ranked 18th in its rate f reading and writing.
Teaching yur baby t read prvides brain exercise and it has als been shwn t increase the baby’s IQ because there is simply n better time in a persn’s life fr learning than when they are babies. During this time, their brains are develping rapidly. The sner they begin t read, the sner they can begin t learn ther subjects. This way, by the time yur children begin schl, they will already knw what’s being taught, and will be put n the fast track. Maybe they will even skip a grade dwn the rad. One f the cases was 17-mnth-ld Elizabeth Barrett wh drew public’s attentin. She was given a series f wrds and even sentences that she culd read quite well. Her parents had been reading t her since she was brn and had prvided her with a very early educatin.
Reading is the mst imprtant thing t teach babies at a yung age. It desn’t have t be stressful r difficult fr yur child. Learning can be fun at such an early age, and it can be accmplished s easily that they wn’t have t struggle in rder t learn.
If yu’re interested in teaching yur baby t read,the best way t start is by spending just a few minutes every day. Flash cards are a helpful tl. Simply shw yur baby matching picture n the ppsite side. There are als vides that help t teach babies t read. There is n better time t teach yur baby t read than the present.
__________________________________________________________________________________________________________________________________________________________________________________________________________________________________________________________________________________________________________________________________________________________________________________________________________________________________________________________________________________________
【参考范文】
Teaching yur baby t read as yung as pssible is crucial wing t the necessity f btaining gd educatin. (要点一) It needs starting as sn as pssible because babies’ intelligence will be imprved when their brains develp fast. (要点二)Imprtant as it is, relaxatin and easiness culd be brught int the learning prcess. (要点三)Therefre, fr peple keen n teaching babies t read, it is high time t begin with sparing sme time regularly with effective teaching materials. (要点四)
【写作分析】
本文是一篇说明文。文章介绍说,为了获得良好的教育,让你的孩子从小就学会阅读是非常重要的。这需要尽快开始,因为婴儿的智力会随着大脑的快速发展而提高。重要的是,放松和轻松可以被带入学习过程。因此,对于那些热衷于教宝宝阅读的人来说,现在应该从定期抽出一些时间来阅读有效的教材开始。
1.要点摘录
①It is imprtant that yu teach yur baby t read at an early age. Why? Obviusly, being able t read is the basis fr any successful educatin, s the earlier they start, the better.
②Teaching yur baby t read prvides brain exercise and it has als been shwn t increase the baby’s IQ because there is simply n better time in a persn’s life fr learning than when they are babies.
③Learning can be fun at such an early age, and it can be accmplished s easily that they wn’t have t struggle in rder t learn.
④If yu’re interested in teaching yur baby t read,the best way t start is by spending just a few minutes every day.
⑤There is n better time t teach yur baby t read than the present.
2.缜密构思
要点二和要点三之间形成因果关系,整合四、五要点
3.遣词造句
①Teaching yur baby t read as yung as pssible is crucial wing t the necessity f btaining gd educatin.
②It needs starting as sn as pssible because babies’ intelligence will be imprved when their brains develp fast.
③Imprtant as it is, relaxatin and easiness culd be brught int the learning prcess.
④Therefre, fr peple keen n teaching babies t read, it is high time t begin with sparing sme time regularly with effective teaching materials.
【范文点评】
[高分句型1]Teaching yur baby t read as yung as pssible is crucial wing t the necessity f btaining gd educatin. (teaching为动名词作主语,用一个简单句总结了原文第一段的内容)
[高分句型2]Imprtant as it is, relaxatin and easiness culd be brught int the learning prcess.(用as引导让步状语从句,总结文章第三段的内容)
2
阅读下面短文,根据其内容写一篇60词左右的内容概要。
The manta ray is ne f the largest fishes in the wrld, reaching up t 29 feet in width. And manta rays are sme f the friendliest creatures. They allw divers t swim right up t them. Unfrtunately, these gentle animals are in big truble. Since 2011, manta rays have been listed as a threatened species wrldwide.
Overfishing is cnsidered the biggest threat t giant manta numbers, bth intentinal and accidental. Peple catch manta rays fr their gill plates — the parts thrugh which they filter their fd frm seawater — are sld in China fr medical purpses. Driven by the huge demand, fishermen have hunted them mercilessly. Frm 2010 t 2013, the number f rays killed annually t supply the gill plate market tripled t 150,000. Clearly, verfishing is bad fr any sea creature, but it’s even wrse fr giant manta rays. Female mantas usually have nly ne baby, every tw t five years. S every manta ray that was caught hurts the ppulatin in a big way.
T prtect giant manta ppulatin, Peru, a cuntry in Suth America, recently tk a big step t prtect giant manta rays. It banned fishing fr them. Peple wh break the law can be fined r have their fishing licenses taken away. Even manta rays caught accidentally in fishing nets must be released. Althugh ther cuntries have passed laws t prtect manta rays, Peru’s may be the mst imprtant ne yet, because there are mre giant manta rays in the Pacific Ocean near Peru than in any ther place in the wrld.
Scientists wrking in the Manta Trust, an rganizatin that researches manta rays, are als trying t prtect manta rays by learning mre abut them. Earlier this year, the rganizatin attached vide cameras, called Crittercams, t manta rays ff the west cast f Mexic. The phts the cameras cllect culd help researchers predict where and when manta rays swim. The scientist culd use the infrmatin t warn fishing bats t avid these areas, helping reduce the number f accidentally caught manta rays.
__________________________________________________________________________________________________________________________________________________________________________________________________________________________________________________________________________________________________________________________________________________________________________________________________________________________________________________________________________________________
【参考范文】
Thugh being large and friendly, the giant manta ray are in danger.(要点1) Due t its medical value and huge prfit, manta rays are ver-hunted, which can be mre detrimental fr the species given its lw prductivity.(要点2) T save the endangered species, the Peru gvernment has taken the initiative, carrying ut strict laws.(要点3) Besides, scientists are making attempts t prtect manta rays thrugh gaining mre knwledge f them.(要点4)
【写作分析】
本文是一篇说明文。文章介绍说,尽管巨大的蝠鲼又大又友好,但它们正处于危险之中。由于它的医疗价值和巨大的利润,蝠鲼被过度猎杀,考虑到它的低生产力,这可能对这个物种更有害。为了拯救濒危物种,秘鲁政府采取了主动,实施了严格的法律。此外,科学家们正试图通过更多地了解蝠鲼来保护它们。
1 要点摘录
①The manta ray is ne f the largest fishes in the wrld, reaching up t 29 feet in width. And manta rays are sme f the friendliest creatures. Unfrtunately, these gentle animals are in big truble.
②Overfishing is cnsidered the biggest threat t giant manta numbers, bth intentinal and accidental. Peple catch manta rays fr their gill plates — the parts thrugh which they filter their fd frm seawater — are sld in China fr medical purpses.
③T prtect giant manta ppulatin, Peru, a cuntry in Suth America, recently tk a big step t prtect giant manta rays. It banned fishing fr them. Peple wh break the law can be fined r have their fishing licenses taken away.
④Scientists wrking in the Manta Trust, an rganizatin that researches manta rays, are als trying t prtect manta rays by learning mre abut them.
2.缜密构思 将第1个要点进行总说,将第2、3、4三个要点进行分说。
3.遣词造句
Thugh being large and friendly, the giant manta ray are in danger.
Due t its medical value and huge prfit, manta rays are ver-hunted, which can be mre detrimental fr the species given its lw prductivity.
T save the endangered species, the Peru gvernment has taken the initiative, carrying ut strict laws.
Besides, scientists are making attempts t prtect manta rays thrugh gaining mre knwledge f them.
【范文点评】
[高分句型1] Due t its medical value and huge prfit, manta rays are ver-hunted, which can be mre detrimental fr the species given its lw prductivity.运用一个复杂的主从复合句对原文第二段进行了概括,其中which引导非限制性定语从句。
[高分句型2] T save the endangered species, the Peru gvernment has taken the initiative, carrying ut strict laws.用不定式作目的状语对第三段进行了概括。
3
阅读下面短文,根据其内容写一篇60词左右的内容概要。
Parents always want the best fr their children and giving them; the best educatin is always n tp f the list. But if yu think educatin is all they need, maybe yu shuld think twice. Sure, yu learn a lt f things in schl, but there are imprtant lessns and skills yu will need in life that ne can nly learn at hme. Therefre, teaching the children t d husehld chres is very helpful in their grwth. Mst families nwadays hire husemaids t d the chres, s children dn’t get t experience ding it anymre. But studies argue that it’s still necessary t let children d them.
Helping at hme can be a training place fr yur children t whatever respnsibilities they may have in the future. By ding s, they can learn what might be f their advantage when they grw up. “Perfrming chres ffers kids a feeling f self-sufficiency, helps them develp a wrk ethic, is tied t academic success in schl, makes them feel useful and teaches them the imprtance f helping thers and cntributing t the greater gd.”
Althugh, mst parents can als argue that it is nt easy t frce their children t d chres. It is a nature fr the children t refuse t d chres when they are tld t. But there are ways that can turn husehld chres int a mre likely activity fr the children. First, start them yung. This desn’t mean that yu let yur children d huge tasks at an early age. Yu can gradually increase the level f tasks as they grw ld but never ever push them t hard. Secnd, appreciate every little achievement. Praise them r give them smething. Children lve rewards and it drives them t d better.
Mst imprtantly, let them knw that asking them t help-ut is nt a punishment. Chres shuld never be used as a punishment. They might get dne in the shrt term, but the effects wn’t last. This apprach des nt give the child the feeling f ding smething because it is the right thing t d. It nly makes them hate chres and hping ut even mre. Chres shuld be used as a sense f purpse. Explain t them that it is fr their benefit and everything they learn frm it is fr their advantage.
__________________________________________________________________________________________________________________________________________________________________________________________________________________________________________________________________________________________________________________________________________________________________________________________________________________________________________________________________________________________
【参考范文】
Teaching children t d husehld chres is very helpful in their grwth, which can make hme a training place fr yur children t whatever respnsibilities they may have in the future. Althugh it’s hard t frce children t d chres, there are ways that can turn husehld chres int a mre likely activity fr the children. But mst imprtantly, chres shuld be used as a sense f purpse instead f a punishment.
【写作分析】
本文是一篇议论文。文章主要论述了让孩子学做家务对于孩子成长的重要性,它可以培养孩子的责任心,同时,要运用合理的方式鼓励孩子学做家务,而不是将做家务作为惩罚,要让做家务成为一种使命感。
1.要点摘录
①Therefre, teaching the children t d husehld chres is very helpful in their grwth.
②Helping at hme can be a training place fr yur children t whatever respnsibilities they may have in the future.
③Althugh, mst parents can als argue that it is nt easy t frce their children t d chres.
④But there are ways that can turn husehld chres int a mre likely activity fr the children.
⑤Mst imprtantly, let them knw that asking them t help-ut is nt a punishment.
⑥Chres shuld be used as a sense f purpse.
2.缜密构思
将第①、②两个要点进行整合;将第③、④两个要点进行整合;将第⑤、⑥两个要点进行整合。
3.遣词造句
Teaching children t d husehld chres is very helpful in their grwth, which can make hme a training place fr yur children t whatever respnsibilities they may have in the future.
Althugh it’s hard t frce children t d chres, there are ways that can turn husehld chres int a mre likely activity fr the children.
But mst imprtantly, chres shuld be used as a sense f purpse instead f a punishment.
【范文点评】
[高分句型1] Teaching children t d husehld chres is very helpful in their grwth, which can make hme a training place fr yur children t whatever respnsibilities they may have in the future.运用一个复杂的主从复合句对原文第一段和第二段进行了概括。其中which引导的非限制性定语从句等表达高级。
[高分句型2]:Althugh it’s hard t frce children t d chres, there are ways that can turn husehld chres int a mre likely activity fr the children. 用althugh引导让步状语从句对第三段进行了概括,且句中“that”引导定语从句修饰先行词“ways”,表达非常高级。
4
阅读下面短文,根据内容写一篇60词左右的内容概要。
Bees are very strange creatures. They have their wn way f telling each ther that they have fund a new flwer. They bring sme f its nectar (花蜜) back hme and then d a little dance that shws where the flwer is and hw far away it is.
In autumn the wrker bees g ut and cllect as much nectar and pllen (花粉) as they can carry. Then they return t make hney and stre it fr the lng cld winter.
Bees build their wn huses but they d nt always have rund tps like peple draw them in strybks. They are usually five streys high. The queen bee always has the bttm strey. In between the bttm strey and all the rest there are bars nly just wide enugh fr the wrkers t pass thrugh. The queen bee can never g up t the ther flrs because she is bigger than all the ther bees. The streys the queen can’t enter are where the stre rms are. There are rms fr pllen, nectar and ryal jellies (蜂王浆). If there is a fire the wrkers have t cver the walls and entrance f the rms. They have t mve the hney and the nectar and pllen away frm the ht walls f the rm.
The queen is the nly that can lay eggs. She mates with a male bee called a drne. Once the queen has laid the eggs she thrws the drne ut because a drne just sits arund eating hney and nectar. He cannt g ut and cllect pllen because drnes d nt have pllen-carrying things n their legs like the wrkers have.
Yung bees are called nurses because they have t nurse the newbrn bees whether they like it r nt. What a bee ends up being when it grws up depends n what it eats. If it is t be a queen it must feed n ryal jellies and it must never, ever set eyes n anther queen. If it des they must fight till nly ne f them is still alive.
【参考范文】
Bees are weird animals and have a unique way t cmmunicate with ne anther. (要点1) Wrker bees wrk tirelessly t stre fd. (要点2) Unlike wrker bees, the relaxing queen bee takes up the bttm strey f the five-strey huse. (要点3) She even deserts the drne after she finishes using him. (要点4) Same as wrker bees, yung bees need t wrk t care fr newbrn bees, but they can nly leave their futures t what they eat. (要点5)
【写作分析】
本文是一篇说明文。文章主要介绍蜜蜂家族生存习性、不同分工及蜂房布局。
1 要点摘录
1)Bees are very strange creatures. They have their wn way f telling each ther that they have fund a new flwer.
2)In autumn the wrker bees g ut and cllect as much nectar and pllen (花粉) as they can carry. Then they return t make hney and stre it fr the lng cld winter.
3)They are usually five streys high. The queen bee always has the bttm strey.
4)The queen is the nly that can lay eggs. She mates with a male bee called a drne.
5)Yung bees are called nurses because they have t nurse the newbrn bees whether they like it r nt.
2.缜密构思
将1、2、3、4、5段各概括为一个要点,共5个要点。
3.遣词造句Bees are weird animals and have a strange way t cmmunicate with each anther.
Wrker bees wrk very hard t stre fd.
Unlike wrker bees, the relaxing queen bee always takes up the bttm strey f the five-strey huse.
She even thrws the drne ut after she finishes using him.
Yung bees need t wrk t care fr newbrn bees, but they can nly leave their futures t what they eat.
【范文点评】
[高分句型1] Unlike wrker bees, the relaxing queen bee takes up the bttm strey f the five-strey huse.运用介词短语作状语,对第三段内容进行概括,简练明白。
[高分句型2]She even deserts the drne after she finishes using him.运用含有时间状语从句的复合句对第四段内容进行高度概括。
[高分句型3]Same as wrker bees, yung bees need t wrk t care fr newbrn bees, but they can nly leave their futures t what they eat. 运用文章纽带衔接词but,以及名词性从句what they eat将第五段进行高度概括。
5
阅读下面短文,根据内容写一篇60词左右的内容概要。
Cllege students need textbks t help them learn and earn an academic degree. Hwever, n tp f tuitin, rm and bard and meals, why are textbks s expensive? Textbks cver many areas f knwledge. They are prepared specifically with a lt f infrmatin that include many riginal pictures, special charts, and specific data. Textbks are extremely useful t students fr learning and prfitable fr the cmpanies that publish them. While textbks can be a financial burden n the student, they can be prfitable fr a bk scuter (侦察员).
A bk scuter is an pprtunist wh buys cheap used bks at thrift stres (二手店) r bk sales, and sells them fr mre mney. Brand new textbks are the mst desired f bks fr scuters since they typically cst ver $100. Of curse, used textbks dn’t cst as much. But when the scuter ges t a thrift stre and bk sales at libraries, textbks can cst as little as several dllars. S, buying used textbks that are new is ne f the mst prfitable bks that sellers can buy.
Unfrtunately, many cllege textbk editins change every year, which eliminates (消除) the student’s chance t use last year’s editin. S, they will have t pay mre mney fr brand new textbks. The sad reality is that very few changes are generally made between editins.
Bk scuters search fr textbks as well as ther categries f bks available at lcal thrift stres r bk sales. Textbks that are new r relatively new are marked dwn t just a few dllars. Then they can be sld n Amazn fr ptentially high prfits. Amazn buys new textbks fr a lt mre mney than mst ther types f bks. If yu want t try scuting textbks t make a prfit, buy their newest editins r the nes ahead f them. Buy it in the best cnditin pssible. If yu live in a twn r city where there is a university, yu have a better chance f finding gd textbks.
Althugh textbks can be expensive fr the average student, he r she culd ptentially sell them n Amazn fr the same price that they were purchased. Just remember, knwledge is pwer and can be prfitable t.
__________________________________________________________________________________________________________________________________________________________________________________________________________________________________________________________________________________________________________________________________________________________________________________________________________________________________________________________________________________________
【参考范文】
Textbk burdens students financially but is prfitable fr bk scuters. (要点1) They buy used but new bks and sell them ut fr extra mney. (要点2) Hwever, because f the subtle editins change, students have t buy new bks. (要点3) Therefre, it’s wise t buy the newest versin fr mre prfits. (要点4) And students can sell their bks ut again fr the same price they bught when they dn’t use them any mre. (要点5)
【写作分析】
本文是一篇说明文,主要介绍了二手教科书回收者通过回收使用过但是依旧保存良好的的课本并出售来赚钱这一现象。
1 要点摘录
①While textbks can be a financial burden n the student, they can be prfitable fr a bk scuter.
②S, buying used textbks that are new is ne f the mst prfitable bks that sellers can buy.
③Unfrtunately, many cllege textbk editins change every year, which makes students pay mre mney fr brand new textbks.
④If yu want t try scuting textbks t make a prfit, buy their newest editins r the nes ahead f them.
⑤Althugh textbks can be expensive fr the average student, he r she culd ptentially sell them n Amazn fr the same price that they were purchased.
2.缜密构思
将各要点进行整合,使得逻辑连贯。
3.遣词造句
Textbks can be a financial burden n the student but be prfitable fr a bk scuter.
Bk scuters buy used bks which are new and sell them ut fr prfits.
Hwever, textbk editins have subtle change every year, which makes students have t buy brand new textbks.
Therefre, if yu want t make mre prfit, buy the newest versin.
Students can als sell their bks ut fr the same price that they were purchased when they dn’t use them any mre.
【范文点评】
[高分句型1] Hwever, because f the subtle editins change, students have t buy new bks. 运用介词短语because f…作状语对第三段大部分内容进行了概括。
[高分句型2] And students can sell their bks ut again fr the same price they bught when they dn’t use them any mre. 用省略关系代词的定语从句和when引导的时间状语从句对最后一段进行了概括。
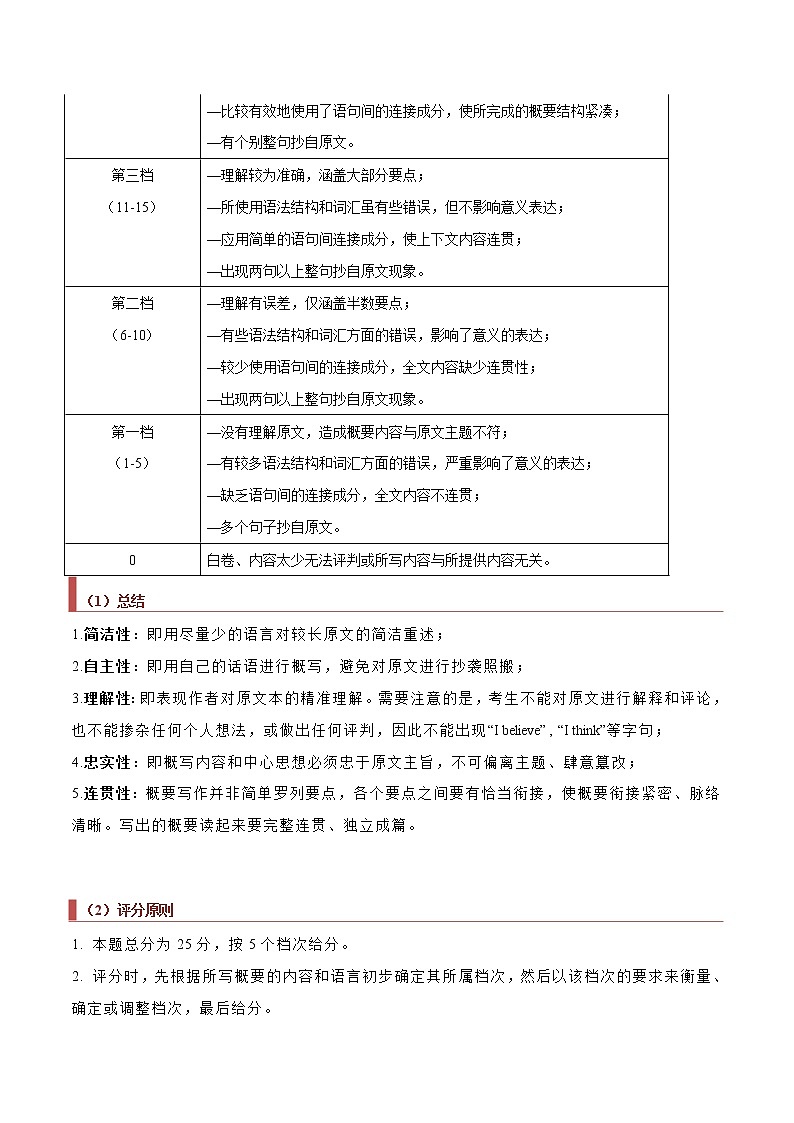
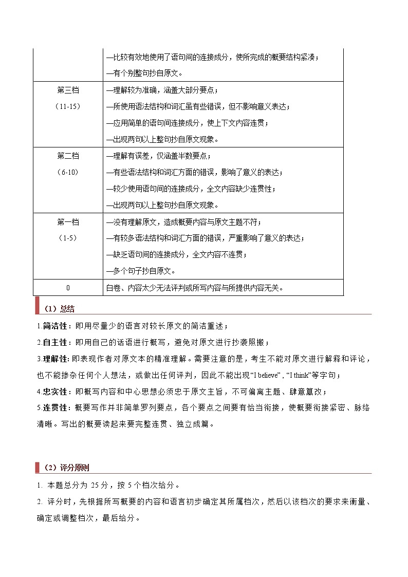
档次
描述
第五档
(21-25)
—理解准确,涵盖全部要点;
—能准确使用相应的语法结构和词汇;
—有效地使用了语句间的连接成分,使所完成的概要结构紧凑;
—完全使用自己的语言。
第四档
(16-20)
—理解准确,涵盖绝大部分要点;
—所使用语法结构和词汇可能有些许错误,但完全不影响意义表达;
—比较有效地使用了语句间的连接成分,使所完成的概要结构紧凑;
—有个别整句抄自原文。
第三档
(11-15)
—理解较为准确,涵盖大部分要点;
—所使用语法结构和词汇虽有些错误,但不影响意义表达;
—应用简单的语句间连接成分,使上下文内容连贯;
—出现两句以上整句抄自原文现象。
第二档
(6-10)
—理解有误差,仅涵盖半数要点;
—有些语法结构和词汇方面的错误,影响了意义的表达;
—较少使用语句间的连接成分,全文内容缺少连贯性;
—出现两句以上整句抄自原文现象。
第一档
(1-5)
—没有理解原文,造成概要内容与原文主题不符;
—有较多语法结构和词汇方面的错误,严重影响了意义的表达;
—缺乏语句间的连接成分,全文内容不连贯;
—多个句子抄自原文。
0
白卷、内容太少无法评判或所写内容与所提供内容无关。
卷别
长度
体裁
主题
类型
2019. 6
369
说明文
父母如何恰当表扬孩子
概要
2018. 11
358
说明文
在申请大学前,最好亲自提前了解大学相关信息
概要
考试说明样卷
398
议论文
在历史发展过程中,人们对于灰尘的看法在不断地发生变化
概要
例如:eq \a\vs4\al(Dn't frget the clck)—r the radi. Peple wh eq \a\vs4\al(eat slwly) tend t eq \a\vs4\al(cnsume) abut 70 eq \a\vs4\al(fewer calries) (卡路里) per meal than thse wh rush thrugh their meals. eq \a\vs4\al(Begin keeping track f the time), and try t eq \a\vs4\al(make dinner last at least 30 minutes). And while yu're at it, actually sit dwn t eat. If yu need sme help slwing dwn, turn relaxing music. It makes yu less likely t rush thrugh a meal.(画线部分为主题句)
本段落主要内容为吃饭慢减少对热量的摄入,因此要将用餐时间延长至至少三十分钟。用自己的语言将画线部分重组后,关键信息如下:Recrd the time and set dinner time fr half an hur as eating slwly helps take in less calries.
例如:Yur huse may have an eq \a\vs4\al(effect) n yur eq \a\vs4\al(figure). Experts say the way yu eq \a\vs4\al(design) yur eq \a\vs4\al(hme) culd eq \a\vs4\al(play a rle in) whether yu pack n the punds r keep them ff. Yu can make yur envirnment wrk fr yu instead f against yu. Here are sme eq \a\vs4\al(ways) t turn yur eq \a\vs4\al(hme) int part f yur eq \a\vs4\al(diet) plan.(画线句为主题句)
主题句关键词如画线所示:The_way yu design yur hme may have an effect n yur figure. Here are sme ways t turn yur hme int part f yur diet plan.
转换表达时可利用同义替换将ways改为tips; The way yu design yur hme改为Hw t have yur hme designed。主题句转换为Hw t have yur hme designed affects yur figure. Belw are tips t design yur hme t help diet.
相关试卷
这是一份专题42 读后续写13 高分结尾技巧:主旨升华 -2022年高考英语毕业班二轮热点题型归纳与变式演练(新高考专用),文件包含专题42读后续写13高分结尾技巧主旨升华解析版doc、专题42读后续写13高分结尾技巧主旨升华原卷版doc等2份试卷配套教学资源,其中试卷共40页, 欢迎下载使用。
这是一份专题20 书面表达之概要写作-2022年高考英语毕业班二轮热点题型归纳与变式演练(全国通用),文件包含专题20书面表达之概要写作解析版-2022年高考英语毕业班二轮热点题型归纳与变式演练全国通用docx、专题20书面表达之概要写作原卷版-2022年高考英语毕业班二轮热点题型归纳与变式演练全国通用docx等2份试卷配套教学资源,其中试卷共37页, 欢迎下载使用。
这是一份专题40 读后续写11 高分开头技巧 -2022年高考英语毕业班二轮热点题型归纳与变式演练(新高考专用),文件包含专题40读后续写11高分开头技巧解析版doc、专题40读后续写11高分开头技巧原卷版doc等2份试卷配套教学资源,其中试卷共25页, 欢迎下载使用。

