所属成套资源:2022年高考英语毕业班二轮热点题型归纳与变式演练(新高考专用)
- 专题02 高频语法之形容词、副词与语法填空-2022年高考英语毕业班二轮热点题型归纳与变式演练(新高考专用) 试卷 0 次下载
- 专题06 高频语法之状语从句、并列句、特殊句型与语法填空-2022年高考英语毕业班二轮热点题型归纳与变式演练(新高考专用) 试卷 0 次下载
- 专题09 阅读理解之推断题 -2022年高考英语毕业班二轮热点题型归纳与变式演练(新高考专用) 试卷 0 次下载
- 专题10 阅读理解之猜词题 -2022年高考英语毕业班二轮热点题型归纳与变式演练(新高考专用) 试卷 1 次下载
- 专题13 议论文体类阅读理解 -2022年高考英语毕业班二轮热点题型归纳与变式演练(新高考专用) 试卷 0 次下载
专题05 高频语法之定语从句、名词性从句与语法填空-2022年高考英语毕业班二轮热点题型归纳与变式演练(新高考专用)
展开
这是一份专题05 高频语法之定语从句、名词性从句与语法填空-2022年高考英语毕业班二轮热点题型归纳与变式演练(新高考专用),文件包含专题05高频语法之定语从句名词性从句与语法填空解析版docx、专题05高频语法之定语从句名词性从句与语法填空原卷版docx等2份试卷配套教学资源,其中试卷共32页, 欢迎下载使用。
一、定语从句
1. 思维导图
2. 高考真题再现
1.(2021.1 浙江卷 语法填空)
BMI is an internatinally recgnized measurement tl 2 gives an indicatin f whether smene is a healthy weight.
2. (2020新课标Ⅲ卷高考真题)In ancient China lived an artist 61 paintings were almst lifelike.
3.【2019·新课标II卷·语法填空】Nw Irene Astbury wrks frm 9am t 5pm daily at the pet shp in Macclesfield, ___62___ she pened with her late husband Les.
4.【2019·新课标III卷·语法填空】They were well trained by their masters ___64___ had great experience with caring fr these animals.
5.【2019·浙江卷·语法填空】On the edge f the jacket, there is a piece f clth ___58___gives ff light in the dark.
6.【2019·北京卷·语法填空】What students d at cllege seems t matter much mre than ___8___ they g.
7.【2019·北京卷·语法填空】The students benefitting mst frm cllege are thse ___9___ are ttally engaged(参与)in academic life.
8.【2018·新课标I卷·语法填空】Tw f the authrs f the review als made a study published in 2014 66 shwed a mere five t 10 minutes a day f running reduced the risk f heart disease and early deaths frm all causes (cause).
9.【2018·新课标II卷·语法填空】The Chinese Ministry f Agriculture finds that between 2005—when the gvernment _started_ (start) a sil-testing prgram ___69___ gives specific fertilizer recmmendatins t farmers - and 2011, fertilizer use drpped by 7.7 millin tns.
10.【2018·新课标II卷·语法填空】Many westerners 57 cme t China ck much less than in their wn cuntries nce they realize hw cheap it can be t eat ut.
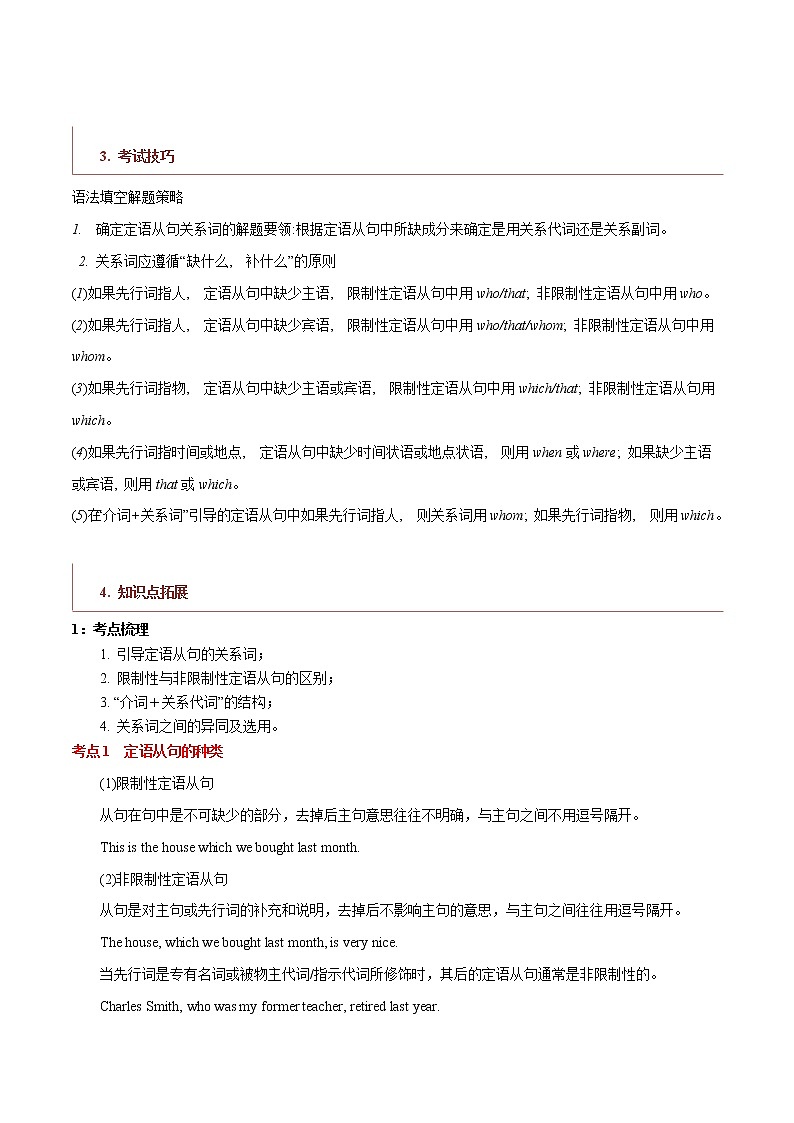
3. 考试技巧
语法填空解题策略
1. 确定定语从句关系词的解题要领:根据定语从句中所缺成分来确定是用关系代词还是关系副词。
2. 关系词应遵循“缺什么, 补什么”的原则
(1)如果先行词指人, 定语从句中缺少主语, 限制性定语从句中用wh/that; 非限制性定语从句中用wh。
(2)如果先行词指人, 定语从句中缺少宾语, 限制性定语从句中用wh/that/whm; 非限制性定语从句中用whm。
(3)如果先行词指物, 定语从句中缺少主语或宾语, 限制性定语从句中用which/that; 非限制性定语从句用which。
(4)如果先行词指时间或地点, 定语从句中缺少时间状语或地点状语, 则用when或where; 如果缺少主语或宾语, 则用that或which。
(5)在“介词+关系词”引导的定语从句中如果先行词指人, 则关系词用whm; 如果先行词指物, 则用which。
4. 知识点拓展
1:考点梳理
引导定语从句的关系词;
限制性与非限制性定语从句的区别;
“介词+关系代词”的结构;
关系词之间的异同及选用。
考点1 定语从句的种类
(1)限制性定语从句
从句在句中是不可缺少的部分,去掉后主句意思往往不明确,与主句之间不用逗号隔开。
This is the huse which we bught last mnth.
(2)非限制性定语从句
从句是对主句或先行词的补充和说明,去掉后不影响主句的意思,与主句之间往往用逗号隔开。
The huse, which we bught last mnth, is very nice.
当先行词是专有名词或被物主代词/指示代词所修饰时,其后的定语从句通常是非限制性的。
Charles Smith, wh was my frmer teacher, retired last year.
My huse, which I bught last year, has gt a lvely garden.
非限制性定语从句还能将整个主句作为先行词,对其进行修饰,这时从句谓语动词要用第三人称单数。
He seems nt t have grasped what I meant, which greatly upsets me.
考点2 关系代词与关系副词
考点3 关系代词that和which的特殊用法
1. 限制性定语从句中,只用关系代词that的情况:
(1)先行词是all, everything, anything, nthing, little, much, few等不定代词。
I will tell yu everything that I knw.
(2)先行词被序数词或形容词最高级修饰。
What is the first freign city that yu have ever been t?
(3)先行词被the nly, the very (正好), the last, all, any, every, n, little, much, sme等限定词修饰。
Chatting is the nly thing that interests her.
(4)先行词中既有人也有物。
The things and persns that they mentined are strange t me.
(5)在which或wh的特殊疑问句中含有定语从句。
Wh is the by that is lying under the tree?
2. 先行词指物时,只用关系代词which的情况:
(1)“介词+关系代词”结构中。
The huse in which we live is very large.
(2)非限制性定语从句中。
He changed his mind, which made me angry.
(3)先行词本身是that。
What is that which yu have put int yur schlbag just nw?
考点4 限制性定语从句与非限制性定语从句的区别
考点5 关系代词as和which的区别
1. 位置不同。
as引导的定语从句可位于句首、句中、句末;which引导的定语从句不能位于句首。
As we all knw, life is nt a bed f rses.
Life is nt a bed f rses, which we all knw.
2. 意义不同。
as意为“正如,就像”,引导的从句表达人的观点、事物的习惯性等意义,主要起承上启下的作用;which意为“这一点”,引导的从句在意义上相当于一个并列句,补充说明主句的状态或结果。
As ften happened, they wn the ftball game again.
It rained heavily, which prevented us frm ging ut.
3. 当先行词被such, s, as等词修饰时,一般用as引导定语从句。
Such bks as yu want are sld ut.
二、名词性从句
1. 思维导图
2. 高考真题再现
1.(2021.6新高考1卷)Ging t Munt Huangshan reminds me f the ppular Beatle's sng "The Lng and Winding Rad". 1 is s breathtaking abut the experience is the ut-f-this-wrld scenes.
2. (2020浙江高考真题)Over thusands f years,they began t depend less n 57 culd be hunted r gathered frm the wild, and mre n animals they had raised and crps they had swn.
3.【2019·北京卷·语法填空】What students d at cllege seems t matter much mre than ___8___ they g.
4.【2019·新课标I卷·语法填空】While they are rare nrth f 88°,there is evidence ___61___ they range all the way acrss the Arctic, and as far suth as James Bay in Canada.
3. 考试技巧
【关键技法点拨】
语法填空解题策略 名词性从句做题两步骤
第1步判断是否属于名词性从句;第2步判断名词性从句中的连接词;若从句中缺少主语、宾语或表语, 用连接代词; 若缺少状语就用连接副词; 如果不缺少成分则要考虑意思是否完整, 是否需要用whether/if; 如果不缺少成分且意思完整用that。
4. 知识点拓展
1:考点梳理
主语从句、宾语从句、表语从句的基本用法;
易混引导词的辨析;
名词性从句、定语从句和状语从句的区分。
考点1 基本用法
考点2 主语从句
1. 引导词
在复合句中充当主句主语的从句叫作主语从句。主语从句的常见引导词有:
(1)从属连词: that, whether, if
(2)连接代词:what, which, wh, whse, whm, whatever, whichever, whever, whmever
(3)连接副词:hw, when, where, why, hwever, whenever, wherever
2. it作形式主语
在通常情况下,that引导主语从句时,常用it作形式主语,而将that从句置于句尾。用it作形式主语通常有以下四种句型:
(1)It+be+形容词+从句:
It is necessary that... 有必要……
It is imprtant that... 重要的是……
It is bvius that... 很明显……
(2)It+be+过去分词+从句:
It is believed that... 人们相信……
It is knwn t all that... 众所周知……
It has been decided that... 已决定……
(3)It+be+名词(短语)+从句:
It is cmmn knwledge that... ……是常识
It is a surprise that... 令人惊奇的是……
It is a fact that... 事实是……
(4)It+不及物动词/动词短语+从句:
It appears that... 似乎……
It happens that... 碰巧……
It ccurs t sb. that... 某人突然想起……
It desn’t matter whether... ……没有关系
考点3 宾语从句
考点4 表语从句
1. 引导词
在复合句中充当表语的从句叫作表语从句,可接表语从句的连系动词有be, seem, lk, sund, taste, feel, remain, appear等。表语从句的常见引导词有:
(1)从属连词: that, whether
(2)连接代词: what, which, wh, whse, whm, whatever, whichever, whever, whmever
(3)连接副词: hw, when, where, why
2. 几种特殊的表语从句
(1) as if/thugh 引导的表语从句
此类表语从句常出现在seem, lk, sund, taste, feel, appear等连系动词后,从句可用陈述语气,也可用虚拟语气。
It sunds as if yu are frm Canada.
It seemed as if she had heard the news.
(2) because和why引导的表语从句
此类表语从句常用于以下句型:
this/that is why... 这/那是……的原因
this/that is because... 这/那是因为……
注意:主句主语是reasn时,表语从句一般由that引导,而不用because或why。
The accident that happened yesterday was because the driver had been drunk.
The reasn fr yesterday’s accident is that the driver was drunk.
考点5 同位语从句
考点6 连词whether和if在名词性从句中的使用
1. 用whether或if均可的情况
(1) whether可引导各种名词性从句。引导大部分动词后的宾语从句时,两者均可。
(2) it作形式主语,且主语从句在句末时,两者均可引导主语从句。
It hasn’t been decided whether/if we shall study abrad.
2. 用whether而不用if的情况
(1)主语从句和宾语从句置于句首
Whether we will g camping depends n the weather.
Whether he will succeed, I can’t say.
(2)引导表语从句和同位语从句
The questin is whether we can get in tuch with him.
He must answer the questin whether he will attend the meeting.
(3)引导介词的宾语从句
Everything depends n whether we have free time.
(4)引导词与r nt连用
He desn’t knw whether r nt he is ging t stay.
(5)引导词后接t d
They needed mre time t cnsider whether t hld a meeting.
(6)有些动词如discuss, decide等后的宾语从句
We discussed whether we shuld hld a meeting.
(7)避免用if引导产生歧义
Let me knw whether yu are cming t ur party.
三、模拟演练
1
阅读下面材料,在空白处填入适当的内容(1个单词)或括号内单词的正确形式。
English perfectly shws the “netwrk effects” f a glbal tngue: the mre peple use it, the mre useful it is. Parents expect their children 1. (master)English, which is encuraging the 2. (grw)f private schling. Educatin authrities are switching t English medium, in part t cntrl the utflw(外流) f children int the private sectr.
Teaching children in English is fine if that is 3. they speak at hme and their parents are fluent 4. it. But that is nt 5. case in mst public and lw-cst private schls. Children are taught in a language they dn’t understand by teachers 6. English is pr. The children learn neither English nr anything else.
Research shws that children learn 7. (much)when they are taught in their mther tngue than they d when they are taught in any ther language. In a study f children in 12 schls in Camern last mnth, thse taught in Km 8. (d)better than thse taught in English in all subjects.
English shuld be an imprtant subject at schl, but nt 9. (necessary)the language f instructin. Rather than switching t English-medium teaching, gvernments fearful f 10. (lse) custm (光顾) t the private sectr shuld lk at the many pssible ways f imprving public schls.
2
阅读下面短文,在空白处填入1个适当的单词或括号内单词的正确形式。
Pinyin is a successful tl, which 11. (teach) in China t schl kids. It is nt merely used by westerners like us. It has prved t be a useful tl fr Chinese peple 12. (they) t learn standard prnunciatin in their early educatin.
The first step is t learn hw 13. (prnunce) each letter in pinyin crrectly and the meaning f the tne markers. Then yu have t d 14. (drill) as many as yu can. Turn that int a game. It can be 15. (much) fun than yu wuld expect. Start 16. single syllables and d that a lt and then syllable pairs. Slwly mve n t larger grups. Understand the initial, final and the tnes.
But mst imprtantly, 17. yu need is gd feedback. Yu’d better have smene that can crrect yur mistakes immediately.
Find a native Chinese, 18. can listen t yu and crrect yu. If yu take Chinese classes, the teacher will 19. (prbable) have yu d drills every class. D this very seriusly.
If yu are self-studying, try t meet native Chinese peple and ask them t give yu sme feedback. Otherwise, try t be self-critical and listen very carefully. Gd 20. (listen) is mre than 50% f what it takes t prnunce crrectly.
3
阅读下面短文,在空白处填入1个适当的单词或括号内单词的正确形式。
Have yu ever met anyne f yur age frm America? D yu think yu wuld have a lt 21. cmmn with the middle schl students there?
In fact, there are lts f 22. (different). Fr example, classes in American schls are 23. (small) than urs. Mst classes in America have n mre than 30 students. Mst students in the US dn’t wear schl unifrms, and they never d grup exercises each day the way we d. 24. we d exercises in the mrning tgether will make them surprised.
In fact, Chinese students and American students have very different lives.What’s the first thing yu think abut when yu get up in the mrning? It’s 25. (prbable) yur lessns at schl. Yu may wnder26. yu have finished yur hmewrk. Chinese students are always under lts f pressure bth at hme 27. at schl. They study hard at night, and smetimes even n weekends because exams are very imprtant t them.
Fr Chinese students, schl is life, but nt fr American students. They dn’t have t wrry abut passing exams all the time, s they can spend time in and ut f schl 28. (d) things they enjy. Students d different things fr fun. Playing sprts, making music and surfing the website are all their favrite activities. Many American teachers think that 29. (study) hard isn’t enugh t make gd students. They encurage students 30. (try) lts f different things.
4
阅读下面短文,在空白处填入1个适当的单词或括号内单词的正确形式。
Three-quarters f the wrld's cffee farms destry frest habitat t grw cffee in the sun and usually use harmful pesticides(杀虫剂) and 31. (chemical) that pisn the envirnment. When frests disappear, migratry (迁徙的)sngbirds disappear, t. In rder t deal with increasing ppulatin and habitat 32. (lse),Smithsnian scientists created the Bird Friendly certificatin (证书).
Bird Friendly cffees are shade-grwn, meaning the cffee is planted under trees, rather than n the land that 33. (clear) f all ther plants. Cffee experts say shade-grwn cffees taste 34. (gd), because the beans ripen slwer than cffee grwn in the full sun, 35. (result) in a richer, mre cmplex flavr (味道). Bird Friendly certified cffees grw under bi-diverse shade that prvides habitat fr migratry sngbirds and ther wildlife, stres carbn 36. fights climate change. Bird Friendly cffees are als certified rganic, meaning they are grwn withut pesticides, 37. is better fr peple and fr the planet.
Bird Friendly prducers can als earn mre fr their crps. The wd and fruit trees n shade cffee farms prvide additinal incme 38. farmers. Every cup f Bird Friendly cffee bught rewards these farmers with a little mre mney fr taking gd care f the envirnment and encurages them t cntinue 39. (prtect) Bird Friendly habitat.
Yu can buy Bird Friendly certified cffees thrughut the wrld and prtect wildlife and habitat with every cup. Find a stre r cafe near yu, r better yet, have it 40. (deliver) t yur dr when yu rder nline.
关系词
先行词
从句成分
例句
备注
关
系
代
词
wh
人
主语
D yu knw the man wh is talking with yur mther?
whm,which和that在从句中作宾语时,常可以省略,但介词提前时后面关系代词不能省略,也不可以用that
whm
人
宾语
Mr Smith is the persn with whm I am wrking.
The by (whm) she lved died in the war.
whse
人、物
定语
I like thse bks whse tpics are abut histry.
The by whse father wrks abrad is my deskmate.
that
人、物
主语、宾语
A plane is a machine that can fly.
She is the pp star (that) I want t see very much.
which
物
主语、宾语
The bk (which) I gave yu was wrth $10.
The picture which was abut the accident was terrible.
as
人、物
主语、宾语
He is such a persn as is respected by all f us.
This is the same pen as I lst yesterday.
as作宾语一般不省略
关
系
副
词
when
时间
时间状语
I will never frget the day when we met there.
可用n which替换
where
地点
地点状语
This is the huse where I was brn.
可用in which替换
why
原因
原因状语
I can’t imagine the reasn why he turned dwn my ffer.
可用fr which替换
类别
语法意义及特征
例句
限制性定语从句
对先行词起修饰限制作用,如果去掉,主句意思就不完整明确,这种从句与主句的关系十分密切,写时不用逗号分开
The accident happened at the time when I left.
非限制性定语从句
对先行词作附加的说明,与主句的关系不是十分密切,较松散。从句和主句之间用逗号分开,相当于一个插入语,不能用that引导,关系代词作宾语时也不能省略
His mther,whm he lved deeply,died ten years ag.
引导词类别
常见引导词
作用
连接代词
what, which, wh, whse, whm, whatever, whichever, whever, whmever
有词义,在从句中担任主语、表语、宾语、或定语等成分
连接副词
hw, when, where, why, hwever, whenever, wherever
有词义,在从句中担任状语成分
从属连词
that, whether, if
除that外均有词义,在从句中不担任成分,只起连接作用
动词+宾语从句
I want t knw what he has tld yu.
介词+wh-类连接词引导的宾语从句
His father is wrried abut whether he wuld lse his wrk.
besides/beynd/but/except/that (除了)
Have yu heard anything beynd that he is ill?
Criticism and self-criticism is necessary but that it helps us crrect ur mistakes.
find,feel,think,cnsider,make,believe等+it+宾语补足语+that引导的宾语从句
I think it necessary that we take plenty f biled water every day.
hate,enjy,like,lve,dislike,see t等+it+宾语从句
I hate it when they talk with their muths full f fd.
形容词+宾语从句
I’m sure that they can make it.
常见的能接同位语从句的名词
belief,fact,hpe,idea,dubt,news,cnclusin,suggestin,prblem,rder,answer,decisin,explanatin,infrmatin,thught,wrd
引导词
同位语从句一般用that引导,但根据语境的不同,也可以用其他的连接代词和连接副词。引导同位语从句的that不能省略
例句
The news that ur wmen vlleyball team had wn the champinship encuraged us all greatly.
The questin where we shall have a meeting hasn’t been decided.
相关试卷
这是一份专题06 高频语法之状语从句、并列句、特殊句型与语法填空-2022年高考英语毕业班二轮热点题型归纳与变式演练(新高考专用),文件包含专题06高频语法之状语从句并列句特殊句型与语法填空解析版docx、专题06高频语法之状语从句并列句特殊句型与语法填空原卷版docx等2份试卷配套教学资源,其中试卷共39页, 欢迎下载使用。
这是一份专题02 高频语法之形容词、副词与语法填空-2022年高考英语毕业班二轮热点题型归纳与变式演练(新高考专用),文件包含专题02高频语法之形容词副词与语法填空解析版docx、专题02高频语法之形容词副词与语法填空原卷版docx等2份试卷配套教学资源,其中试卷共28页, 欢迎下载使用。
这是一份专题06 高频语法之状语从句、并列句、特殊句型与语法填空-2022年高考英语毕业班二轮热点题型归纳与变式演练(新高考专用),文件包含专题06高频语法之状语从句并列句特殊句型与语法填空原卷版docx、专题06高频语法之状语从句并列句特殊句型与语法填空解析版docx等2份试卷配套教学资源,其中试卷共41页, 欢迎下载使用。

