


中考化学第一轮复习课时训练(含答案):05碳和碳的氧化物
展开
这是一份中考化学第一轮复习课时训练(含答案):05碳和碳的氧化物,共9页。试卷主要包含了有关金刚石和石墨的说法正确的是,根据下列实验装置图,请回答问题等内容,欢迎下载使用。
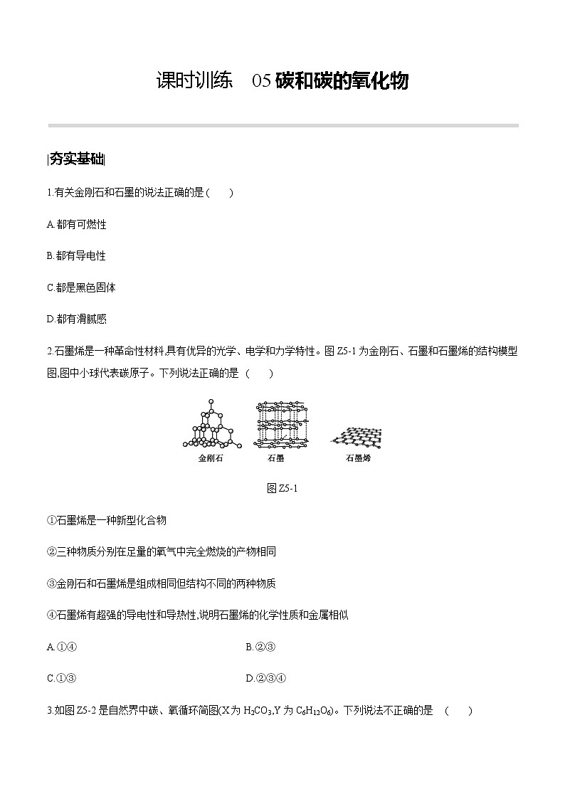
课时训练 05碳和碳的氧化物|夯实基础|1.有关金刚石和石墨的说法正确的是 ( )A.都有可燃性 B.都有导电性C.都是黑色固体 D.都有滑腻感2.石墨烯是一种革命性材料,具有优异的光学、电学和力学特性。图Z5-1为金刚石、石墨和石墨烯的结构模型图,图中小球代表碳原子。下列说法正确的是 ( )图Z5-1①石墨烯是一种新型化合物②三种物质分别在足量的氧气中完全燃烧的产物相同③金刚石和石墨烯是组成相同但结构不同的两种物质④石墨烯有超强的导电性和导热性,说明石墨烯的化学性质和金属相似A.①④ B.②③C.①③ D.②③④3.如图Z5-2是自然界中碳、氧循环简图(X为H2CO3,Y为C6H12O6)。下列说法不正确的是 ( )图Z5-2A.图甲中的转化1是酸雨形成的主要原因B.图乙中可实现有机物与无机物的相互转化C.绿色植物通过光合作用,将太阳能转化成化学能D.碳循环和氧循环有利于维持大气中氧气和二氧化碳含量的相对稳定4.下列关于CO2性质和用途描述错误的是 ( )A.CO2既不能燃烧也不能支持燃烧B.CO2能从一个容器倾倒到另一个容器C.CO2不溶于水D.CO2的固体(干冰)可作制冷剂5.如图Z5-3所示,甲瓶中盛放的是浓硫酸,乙瓶中盛放的是用石蕊溶液染成紫色的干燥小花。若关闭阀门Ⅰ,打开阀门Ⅱ,紫色小花不变色;若关闭阀门Ⅱ,打开阀门Ⅰ,紫色小花( )图Z5-3A.变成红色 B.变成蓝色 C.变成白色 D.不变色6.根据下列实验装置图,请回答问题。图Z5-4(1)写出标有①②序号的仪器名称:① ,② 。 (2)实验室用石灰石和稀盐酸制取二氧化碳时,应选用的发生装置是 (填序号,下同)。检验二氧化碳应选用的装置是 , 该装置内发生反应的化学方程式为 。 (3)用排空气法收集气体时,导管口要接近集气瓶底部,其目的是 。 (4)若要收集一瓶干燥纯净的二氧化碳,所选装置正确的连接顺序是:气体发生装置→ → 。(填装置序号) |拓展提升|1.三氧化二碳(化学式C2O3)通常情况下是一种无色无味的气体,可溶于水,与水反应生成草酸,且常温下不稳定,其他的化学性质与一氧化碳相似。下列有关三氧化二碳说法错误的是 ( )A.C2O3中碳元素的化合价为+4B.三氧化二碳具有还原性C.在空气中燃烧的产物为二氧化碳D.与氢氧化钠溶液反应可生成盐2.已知A、B为两种黑色粉末状固体,E是能与血红蛋白结合的有毒气体,D为红色单质。A、B、C、D、E、F六种物质之间的转化关系如图Z5-5所示。图Z5-5(1)请描述固体D的一个物理性质和对应的用途(颜色除外): 。 (2)B和E反应的化学方程式为 。 (3)写出C→F的化学方程式: 。 (4)写出A→E的化学方程式: 。 3.实验室有如图Z5-6所示装置,回答下列问题。图Z5-6(1)连接装置时,需根据导管的高度调节 (填“甲”或“乙”,下同)处的高度,再确定 处的高度。 (2)结束实验的操作是:先 , 再 。 4.某课外兴趣小组的同学对二氧化碳的制取和性质进行相关探究。实验回顾(1)实验室用大理石与稀盐酸制取二氧化碳的化学方程式为 ;用向上排空气法收集二氧化碳的原因是 。 实验探究图Z5-7(2)如图Z5-7甲所示,打开汽水瓶盖,有大量气泡冒出,塞上带导管的橡胶塞,导管另一端伸入装有滴加了紫色石蕊溶液的蒸馏水的试管中,轻轻振荡汽水瓶,观察到紫色石蕊溶液变红;加热上述试管,发现溶液颜色由红色变为紫色,写出上述变化过程中反应的化学方程式: , 。 (3)打开汽水瓶盖时,有大量气泡冒出,说明气体的溶解度 。 (4)如图乙所示,在C处放入用石蕊溶液染成紫色的干燥的纸花完成以下实验:在A处持续而缓缓地通入气体X。当关闭K时,C处的紫色石蕊纸花不变色;当打开K后,C处的紫色石蕊纸花变为红色。若气体X为未经干燥的二氧化碳,则B瓶中盛放的溶液可以为 (填序号);若气体X为未经干燥且混有氯化氢的二氧化碳,则B瓶中盛放的溶液可以为 (填序号)。 A.浓硫酸B.氢氧化钠溶液C.饱和碳酸氢钠溶液交流反思(5)该小组用空气样品和提高二氧化碳含量的空气的样品,控制相同条件测定二者在光照前后温度的变化,实验结果如图Z5-8。则与空气样品对应的温度变化曲线是 (填“a”或“b”),二氧化碳可以产生温室效应。 图Z5-8请简述温室效应对人类生存环境的功与过: (各写一点)。
【参考答案】夯实基础1.A [解析]金刚石和石墨都是由碳元素组成的,在高温下燃烧能生成二氧化碳气体,具有可燃性。2.B [解析] ①石墨烯是一种单质;②三种物质都是碳元素组成的单质,分别在足量的氧气中完全燃烧的产物都是二氧化碳;③由结构模型图看出,金刚石和石墨烯是组成相同但结构不同的两种物质;④石墨烯有超强的导电性和导热性,说明石墨烯的物理性质和金属相似。3.A [解析]图甲中转化1是水与二氧化碳的反应,反应的化学方程式为 CO2+H2OH2CO3,不是酸雨形成的主要原因。4.C [解析]二氧化碳能溶于水。5.A6.(1)①铁架台 ②分液漏斗(2)B F CO2+Ca(OH)2CaCO3↓+H2O(3)排净集气瓶内空气,使收集的气体更纯净 (4)G D[解析](1)标有①②序号的仪器名称:①铁架台,②分液漏斗。(2)实验室用石灰石和稀盐酸制取二氧化碳时,应选用的发生装置是B。检验二氧化碳应选用澄清石灰水,澄清石灰水变浑浊,说明该气体是二氧化碳,故选用的装置是F。(3)用排空气法收集气体时,导管口要接近集气瓶底部,其目的是排净集气瓶内的空气。(4)若要收集一瓶干燥纯净的二氧化碳,先除去氯化氢气体,然后干燥二氧化碳气体,最后收集,故所选装置正确的连接顺序是气体发生装置→G→D。拓展提升1.A [解析] 根据化合物中正负化合价的代数和为0,C2O3中氧元素的化合价为-2,可推出碳元素的化合价为+3。2.(1)导电性,作电线(2)CuO+COCu+CO2(3)CO2+Ca(OH)2CaCO3↓+H2O(4)2C+O22CO(合理即可)3.(1)乙 甲 (2)移出导管 熄灭酒精灯[解析](1)连接装置时,需要根据导管的高度调节乙处的高度,再确定甲处的高度。(2)结束实验的操作是先移出导管,再熄灭酒精灯。4.(1)CaCO3+2HClCaCl2+H2O+CO2↑二氧化碳的密度比空气大,且不与空气中的主要成分发生反应(2)CO2+H2OH2CO3 H2CO3H2O+CO2↑(3)在一定温度下,随压强的减小而减小(4)AB AB(5)a 功:温室效应使全球平均地表温度提高到目前适合人类生存的温度等;过:温室效应增强,全球气候变暖。例如,导致冰川融化,使海平面升高,淹没部分沿海城市;使土地沙漠化,造成农业减产;影响自然生态系统,改变生物多样性等(答一点即可)[解析](1)实验室用大理石(或石灰石)和稀盐酸制取二氧化碳气体,发生反应的化学方程式为CaCO3+2HClCaCl2+H2O+CO2↑;二氧化碳的密度大于空气且不与空气中的主要成分发生反应,故采用向上排空气法收集。(2)汽水瓶中冒出的气体是二氧化碳,二氧化碳能与水反应生成碳酸,碳酸能使紫色石蕊溶液变成红色,发生反应的化学方程式为CO2+H2OH2CO3;碳酸不稳定,受热易分解生成水和二氧化碳气体,因此加热试管中的红色石蕊溶液时,由于碳酸分解而导致石蕊又变为紫色,发生反应的化学方程式为H2CO3H2O+CO2↑。(3)打开汽水瓶盖后,瓶内压强减小,二氧化碳气体逸出,说明在一定温度下,气体的溶解度随压强的减小而减小。(4)由图所示可知,打开K直接将未经干燥的二氧化碳气体通入C处,紫色石蕊纸花变红;若关闭K后,则C处紫色的石蕊纸花不变色,说明B瓶中盛放的溶液能干燥CO2气体或能吸收CO2气体,则为浓硫酸或氢氧化钠溶液;若为饱和碳酸氢钠溶液,CO2在该溶液中的溶解量极小,带有水蒸气的CO2还会使C处的纸花变成红色。干燥的氯化氢气体不显酸性,不能使紫色石蕊变成红色,若气体X为未经干燥且混有氯化氢的二氧化碳,则B中盛放的液体可以是能干燥CO2和氯化氢气体的溶液(如浓硫酸),也可以是能同时吸收CO2和氯化氢气体的溶液(如氢氧化钠溶液);若为饱和碳酸氢钠溶液,则该溶液可吸收氯化氢但不能吸收CO2,结果会使含水蒸气的CO2通到C处,使紫色石蕊纸花变红色。(5)CO2能产生温室效应,因此相同光照条件下,提高二氧化碳含量的空气升温更高,即图中a为空气样品温度变化曲线,b为提高二氧化碳含量的空气样品温度变化曲线;温室效应对人类生存环境有功亦有过,如果没有温室效应,则全球平均地表温度可能不适合人类居住或生存;但温室效应加剧,则会使全球气候变暖,如导致冰川融化,海平面升高;土地沙漠化,造成农业减产;影响自然生态系统,改变生物的多样性等。
相关试卷
这是一份中考化学一轮复习知识梳理+巩固训练考点05 碳和碳的氧化物(原卷版),共22页。试卷主要包含了验满,检验,注意事项,药品的选择等内容,欢迎下载使用。
这是一份专题05 碳和碳的氧化物——【广东专用】2023年中考化学易错题专题训练(原卷版+解析版),文件包含专题05碳和碳的氧化物广东专用2023年中考化学易错题专题训练解析版docx、专题05碳和碳的氧化物广东专用2023年中考化学易错题专题训练原卷版docx等2份试卷配套教学资源,其中试卷共91页, 欢迎下载使用。
这是一份中考化学第一轮复习课时训练(含答案):08盐 化肥,共12页。试卷主要包含了化学肥料是农作物的“粮食”,大海资源丰富,引人不断探索等内容,欢迎下载使用。