



2022年山东省枣庄市台儿庄区中考二模语文试题(有答案)
展开
这是一份2022年山东省枣庄市台儿庄区中考二模语文试题(有答案),文件包含2022年山东省济南市中考二模语文试题docx、5二调语文参考答案3docx等2份试卷配套教学资源,其中试卷共11页, 欢迎下载使用。
参考答案
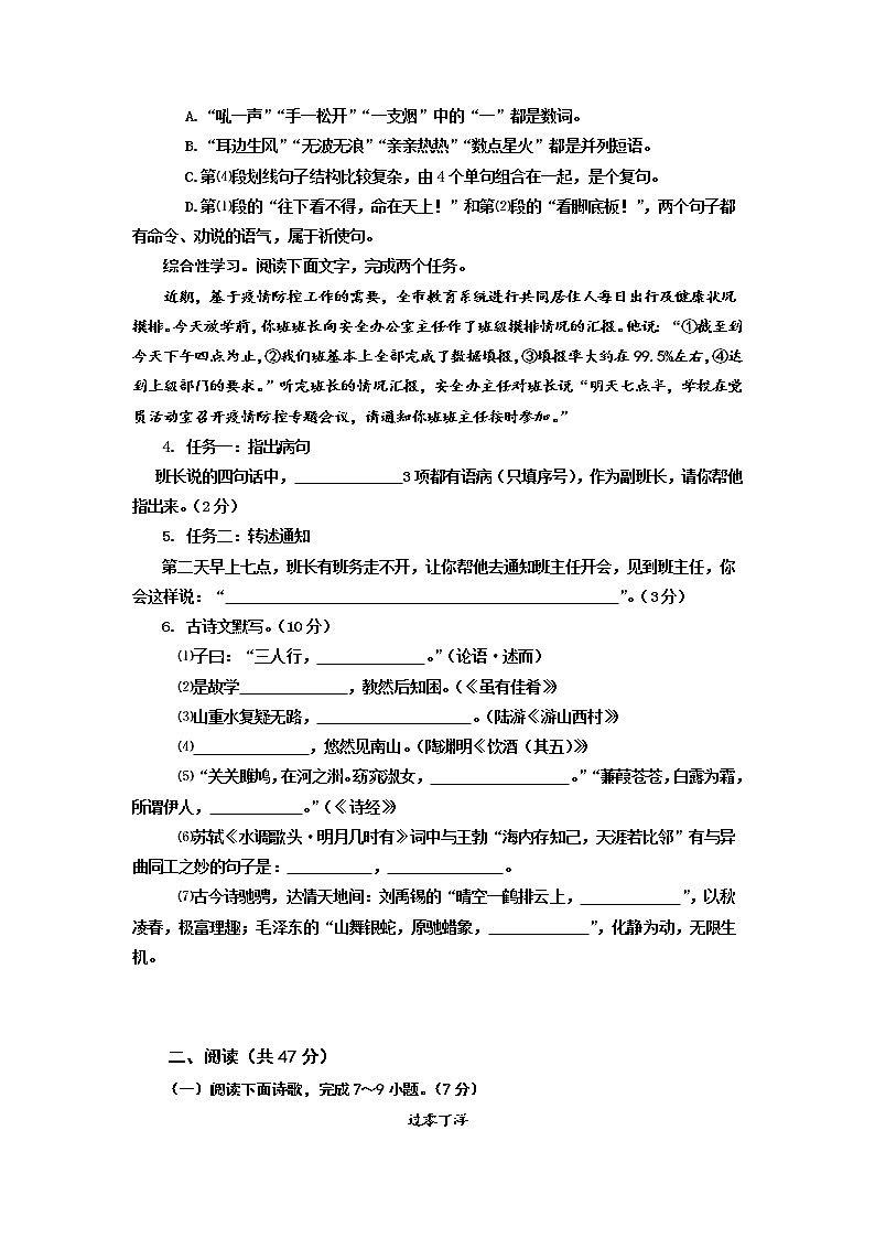
一、积累与运用(共23分)
1.(4分)jīng jīng chàn 俯 呕
2.(2分)B
3.(2分)D
4.(2分)①②③
5.(3分)老师,安全部主任通知,今天七点半,请您到党员活动室开疫情防控专题会。(转述要素包括:称谓、下通知部门、时间、地点、会议内容等,根据要素酌情赋分)
6.(每空1分,共10分)
⑴必有我师焉
⑵然后知不足
⑶柳暗花明又一村
⑷采菊东篱下
⑸君子好逑 在水一方
⑹但愿人长久 千里共婵娟
⑺便引诗情到碧霄 欲与天公试比高
二、阅读(共47分)
(一)阅读下面诗歌,完成7~9小题。(7分)
7.(2分)D
8.(2分)C(或D)
9.(3分)
①表达了对国家山河破碎、个人身世沉浮的忧思之情。
②表达了视死如归、舍生取义的慷慨之情。
③表达了丹心永驻、彪炳史册的豪迈之情。
(能答出2个方面,或综合多角度组织,意思到即可)
(二)阅读下面两文言文,完成10~14小题。(16分)
10.(4分)
⑴指国都 ⑵或许、也许,表示委婉的语气 ⑶真正,确实 ⑷同“汝”,你
11.(4分)⑴不因外物好坏,自己得失而或喜或悲。
⑵住在天下最宽广的住宅里,站在天下最正确的位置上,走着天下最光明的大道。
12.(2分)A
13.(2分)C
14.(4分)共同品格:他们不管“进”与“退”、“得”或“不得”,都能心怀社稷,关爱百姓,不计个人得失,坚守大道。(意思到即可)
(三)阅读下面说明文,完成15~18小题。(12分)
15.(3分)①文题一致:“青藏高原”点明湟鱼洄游的地点;“回家之旅”暗含文章说明内容和逻辑顺序。②拟人色彩浓郁:“回家”二字赋予湟鱼以人类的习性,富有情趣,增强读者的阅读兴趣。(意思到即可)
16.(3分)艰苦跋涉,危机四伏:①有等待捕猎它们的水鸟;②水流太快,会被冲回原地;③上游下雨涨水,力气白费;④河道里坡坡坎坎的障碍。(能正确概括出3点,即可赋3分)
17.(3分)
①“黑色”“淡黄色”突出湟鱼的颜色,极具视角效果(颜色特征-色彩);
②“纺锤形身体”比喻恰切,形象传神,增强艺术感染力(形状特征-修辞);
③以河水的“暗”衬托湟鱼之多,给人以遐想(手法)。
(能从特点、修辞、手法等方面中的2个方面组织,简析到位即可)
18.(3分)说明方法:列数字、作比较。作用:
①列数字:通过“7.08”“2592”和“27”等具体数字,以数字说话,科学精准,具有权威性;
②作比较:保护前后对比,突出“保护后”裸鲤数量的增加。
(说明方法正确,1分。紧扣“这一题”内容,简析到位,3分;不扣“这一题”内容,只是“这一类题”的共性模式,2分)
(四)阅读名著《钢铁是怎样炼成的》(节选),完成19~21小题。(12分)
19.(4分)①通过无线电学习,了解国家的发展
②接受治疗,与病魔抗争
③开始创作,写了小说《暴风雨的儿女》
④示例:在学校被开除而做童工;保尔放走了朱赫来,被人出卖而进监狱;保尔在艰苦的环境中筑路,等等。(写对一个情节,即可)
20.(4分)
①描绘暴风雪猖獗、狂怒的特点,渲染凶猛、恶劣的氛围。(对环境特点、氛围)
②反衬了突击队不畏艰苦、奋力工作的精神,折射出保尔对第二代共青团勇猛拼搏精神的赞叹心理。(对人物)
③“暴风雪”鼓舞了保尔,增强克服失明、积极治疗、勇敢活下去的信心,推动了故事情节发展。(对情节)
④战胜“暴风雪”,是“保尔精神”的象征,凝聚了钢铁保尔不可战胜的主题。(对主题)
21.(4分)
①先描述保尔现状,再转折,表示后面的“很有生气”与前面的“像死人一样惨白”意思相反,强调后者;又递进一层,突出“温柔而安详”的神态(对关联词语的关系)。
②凸显病痛中保尔的顽强生命力和钢铁般意志。(对人物)
③表达作者对保尔的赞叹之情。(对作者情感)
(能说明关联词语直之间的关系,扣题分层简析,意思到即可)
三、写作(共50分)
22. 附:作文评分参考
一类文:字数达到600字,文从字顺,书写认真,卷面整洁,在此基础上:
1.“有趣”主题鲜明,个性独特,最低赋40分;
2.在第1点的基础上,以人、事或物或景写“有趣”,言之有物,最低赋45分;
3.在第2点的基础上,灵活运用修辞手法、写作手法,语言富有个性,最低赋48分或判为满分作文。
二类文、三类文、四类文:以“一类文”为标准,依次酌情降分。
相关试卷
这是一份2024年山东省枣庄市台儿庄区中考二模语文试题(学生版+教师版),文件包含2024年山东省枣庄市台儿庄区中考二模语文试题教师版docx、2024年山东省枣庄市台儿庄区中考二模语文试题学生版docx等2份试卷配套教学资源,其中试卷共29页, 欢迎下载使用。
这是一份2023年山东省枣庄市中考二模语文试题(含答案),共11页。试卷主要包含了基础知识综合,选择题,情景默写,名著阅读,诗歌鉴赏,对比阅读,现代文阅读,作文等内容,欢迎下载使用。
这是一份2023年山东省枣庄市台儿庄区中考三模语文试题(含解析),共20页。试卷主要包含了基础知识综合,综合性学习,情景默写,诗歌鉴赏,对比阅读,现代文阅读,作文等内容,欢迎下载使用。