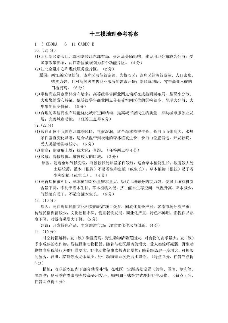
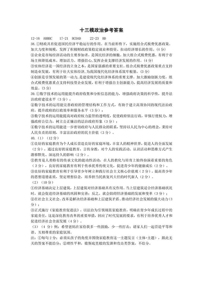
资料中包含下列文件,点击文件名可预览资料内容






还剩11页未读,
继续阅读
所属成套资源:2022西工大十三模试卷及答案(九科)
成套系列资料,整套一键下载
2022全国普高招生统一考试第十三次适应性训练(西工大13模)文科综合PDF版含答案
展开
这是一份2022全国普高招生统一考试第十三次适应性训练(西工大13模)文科综合PDF版含答案,文件包含试题pdf、参考答案pdf、高三13模文综okpdf等3份试卷配套教学资源,其中试卷共20页, 欢迎下载使用。
相关试卷
2023开封五县―高三下学期开学考试文科综合PDF版无答案:
这是一份2023开封五县―高三下学期开学考试文科综合PDF版无答案,共12页。
2021日喀则高二上学期学业水平考试(期末)文科综合试题(可编辑)PDF版含答案:
这是一份2021日喀则高二上学期学业水平考试(期末)文科综合试题(可编辑)PDF版含答案
2020周口扶沟县高三下学期开学考试文科综合PDF版含答案:
这是一份2020周口扶沟县高三下学期开学考试文科综合PDF版含答案