






所属成套资源:山西省山西大学附中高三5月三模(总第七次模块)诊断考试及答案(九科)
山西省山西大学附中高三5月三模(总第七次模块)诊断考试理综含答案
展开
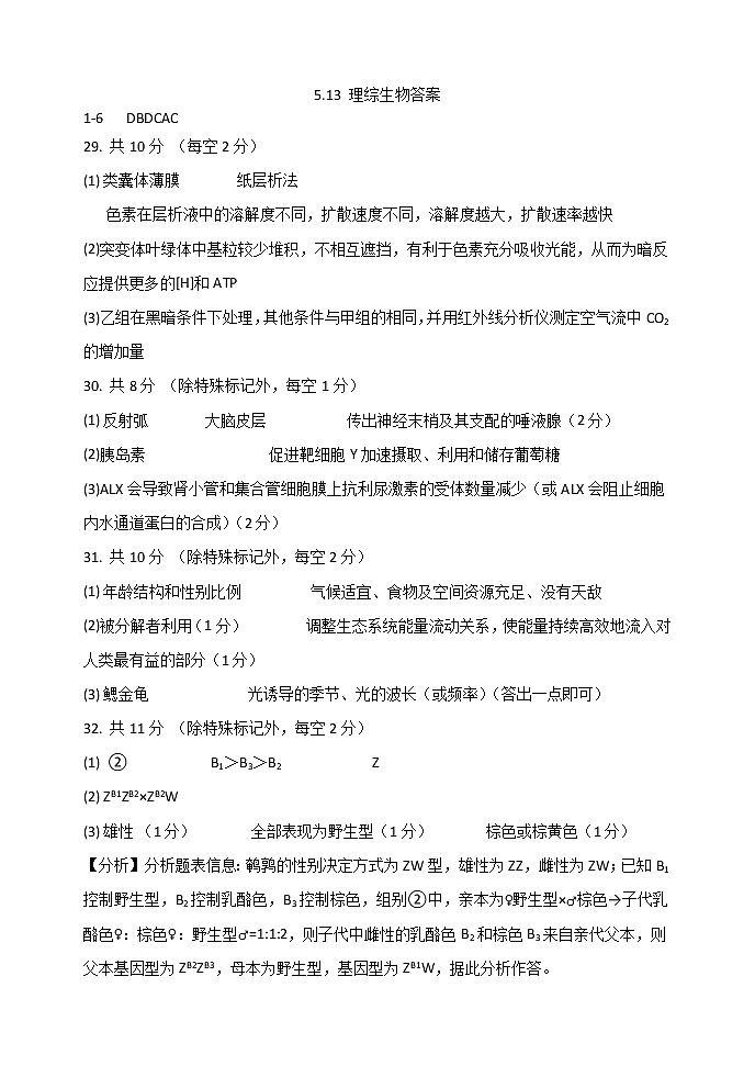
这是一份山西省山西大学附中高三5月三模(总第七次模块)诊断考试理综含答案,文件包含理综学生版docx、物理答案docx、化学答案docx、生物答案docx、2021_2022学年高三第二学期5月总第七次模块诊断理科综合答题卡pdf等5份试卷配套教学资源,其中试卷共26页, 欢迎下载使用。
5月月考物理参考答案14.B 15.D 16.D 17.C 18.C19.BD 20.BCD 21.BD22. A C B A(前两空每空1分,后两空每空2分,共6分)23. ABD 150 50 不均匀 (前三空每空2分,后三空每空1分,共9分)24.(1)4m/s;(2)792J【解析】(1)由题知小球向右运动到A点后沿半圆形竖直圆轨道运动并恰好能够通过最高点B,则有则小球经过A点时的速度解得(2)设子弹射中小球前的速度为v0,子弹击中小球过程满足动量守恒定律由能量守恒定律可知,子弹射中小球产生的热量等于子弹和小球系统机械能的减少解得Q = 792J25.(1);(2)见解析;(3);(4)【解析】(1)由楞次定律可得,电流方向为:d到c方向,代入数据得由公式代入数据得(2)设ab棒刚进入磁场时的速度为,由动能定理或机械能守恒有得对ab棒受力分析可得,,带入可得由分析可知,ab棒进入磁场后由左手定则,安培力方向与运动方向相反,阻碍物体运动,v减小,同时a也减小,故ab棒做加速度减小的减速运动,同理对cd棒受力分析可得cd棒进入磁场后由左手定则,安培力方向与运动方向相同,v增加, a减小,故cd棒做加速度减小的加速运动,而由ab、cd棒组成的回路感应电动势越来越小,最终ab、cd达到共同速度做匀速直线运动,系统稳定;(3)以ab、cd为系统,从解除锁定开始到ab、cd棒稳定运动过程,考虑能量转化情况:系统损失的机械能转化为系统两电阻上的内能考虑两电阻串联关系(4)以ab棒为研究对象,研究ab从进入磁场到达到稳定速度过程,由动量定理有计算得分析可知为这个过程中两棒相对靠近的距离,所以,稳定时两棒之间的距离为 (1)ABD(2). (1)2T0;(2)【解析】(1)气柱发生等压变化,由盖—吕萨克定律得解得T2=2T0(2)下气柱发生等温变化,下气柱初状态的气压为由玻意耳定律得解得对上部气体对上部气体由玻意耳定律得解得h上2=则活塞下移距离为=34.(1)ACD(2)(1)2.1m;(2)【解析】(1)如图所示,作出小明斜视水面时的光路图,其中h′是石块的视觉深度,h是石块的实际深度,根据几何关系有当小明正视水面(视线垂直于水面)观察石块时,根据数学知识可知,根据折射定律有所以此时小明看到的石块深度为(2)设小明游出距离为x时恰好看不到小石块,此时石块发出的光线在小明处恰好发生了全反射,根据几何关系以及临界角公式有解得
相关试卷
这是一份2023年哈师大附中高三三模联考试题理综试卷含答案解析,共15页。
这是一份2023毕节高三诊断性考试(二)理综试题PDF版含答案,文件包含贵州省毕节市2022-2023学年高三诊断性考试二理综试题PDF版无答案pdf、理科综合答案pdf等2份试卷配套教学资源,其中试卷共15页, 欢迎下载使用。
这是一份2023太原大学附中校高三下学期3月诊断考试理综试题PDF含答案,文件包含山西省太原市山西大学附属中学校2022-2023学年高三下学期3月诊断考试理科综合试题pdf、3月理科综合化学答案pdf、3月理科综合物理答案pdf、3月理科综合生物答案pdf等4份试卷配套教学资源,其中试卷共27页, 欢迎下载使用。