

2022年中考物理二轮复习专题练习-光学实验
展开
这是一份2022年中考物理二轮复习专题练习-光学实验,共4页。试卷主要包含了填空题等内容,欢迎下载使用。
2022年中考物理二轮复习专题练习光学实验班级_____姓名______学号____一、填空题1.如图甲是某同学探究平面镜成像特点的实验装置,棋子 A和 B完全相同.
(1)实验时茶色玻璃板应______放置在水平桌面上.
(2)实验中选取两个完全相同的棋子A和B,是为了比较像和物的________关系,且便于确定像的位置,这种方法叫___________法.
(3)在玻璃板前放棋子A,眼睛在玻璃板________(选填“前”或“后”)观察棋子A经玻璃板所成的像,并将棋子 B放到玻璃板后,发现它跟像完全重合,由此可知平面镜成________的像.
(4)将棋子A逐渐远离玻璃板时,所成像的大小________(选填“大”“变小”或“不变”),为了使棋子B与A的像完全重合,棋子B应______(选填“靠近”或“远离”)玻璃板.
(5)经过三次实验得到三组物、像位置点,如图乙所示,由此可知______________________.
(6)实验时为验证平面镜成的是否是虚像,小明移开与像完全重合的棋子B,将光屏放在________的位置,无法直接在光屏观察到像,说明平面镜成的是_______像.
(7)用木板紧贴玻璃板背面,挡住玻璃板后面的光,人眼在玻璃板前_______(选填“能”或“不能”)看见棋子A的像.
(8)小明正对玻璃板,为了让他右边的同学也能够看见棋子A的像,他只将玻璃板向右平移,则棋子A的像的位置________.
(9)实验中小明发现棋子在玻璃板中有两个像(一亮一暗),其原因是他选择的茶色玻璃板____(选填“太厚”或“太薄”),其中较暗的像是在玻璃板____(选填“前”或“后”)表面反射形成的.
(10)实验时将棋子 B放到玻璃板后,使它与较亮的像重合,并测出棋子 A到玻璃板的距离 lA,棋子 B到玻璃板的距离lB,并将结果记录在下表中,表中有一个数据异常,该数据是______cm,其中玻璃板的厚度为________cm.
(11)若将玻璃板向左倾斜,如图丙所示,观察到棋子A的像的大致位置在图中的______(选填“①”或“②”)处.
(12)“潜望镜”是平面镜的重要应用之一,小明认为潜望镜成的像与物左右相反,试为他选择一个合理、简便的验证方案________.
A.绘制光路图来分析 B.用潜望镜观察一同学,让他挥动右手,判断像中哪只手在挥动
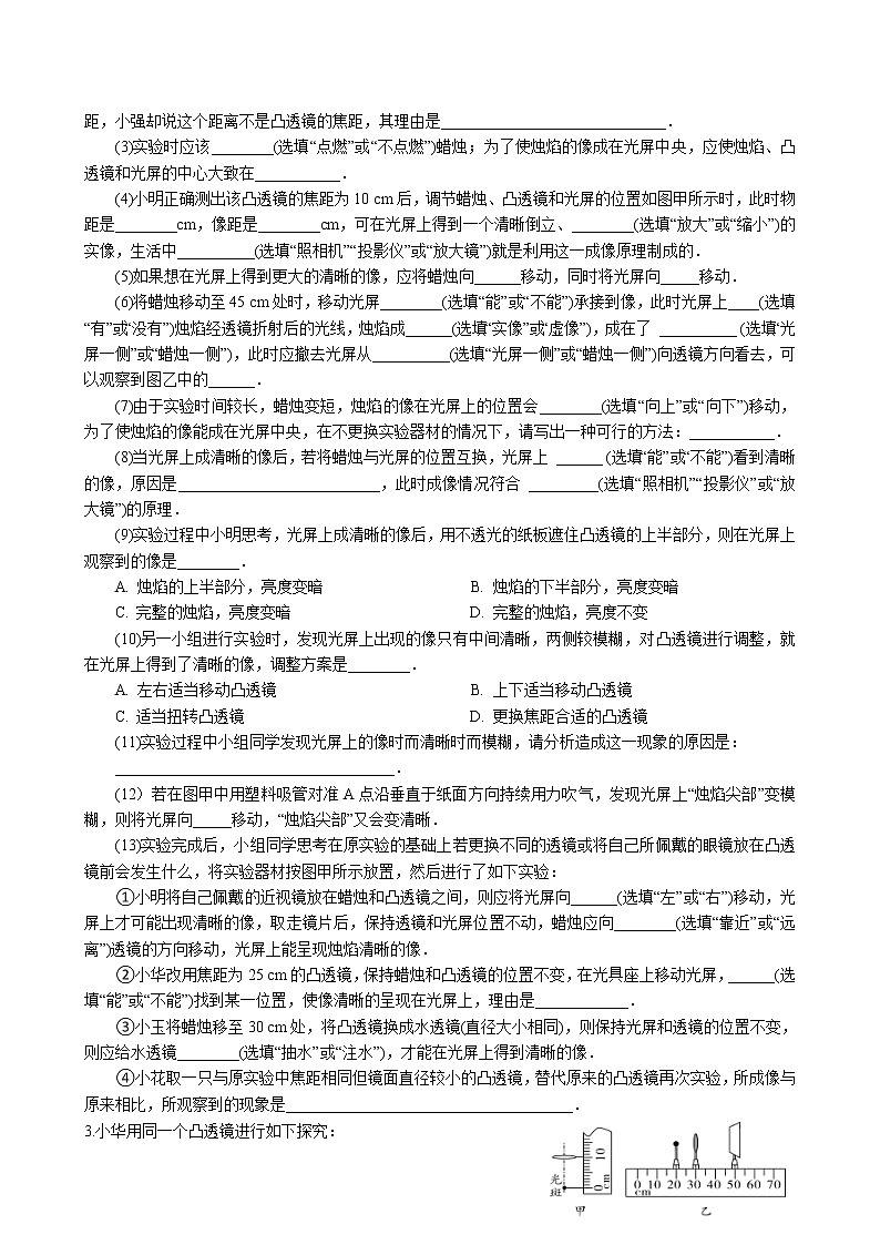
2.某实验小组用凸透镜做“探究凸透镜成像规律”的实验,实验装置如图甲所示.
(1)实验前老师让同学将实验室窗帘拉上后进行实验,据此小组同学讨论后认为实验应在光线较______的环境中进行更便于观察.
(2)为了粗测凸透镜的焦距,小明上午上课前将凸透镜与水平地面平行放置,让太阳光照射到凸透镜上,调节凸透镜到地面的距离,直至地面上出现一个最小的亮点,小明认为此点到光心的距离就是凸透镜的焦距,小强却说这个距离不是凸透镜的焦距,其理由是_____________________________.
(3)实验时应该________(选填“点燃”或“不点燃”)蜡烛;为了使烛焰的像成在光屏中央,应使烛焰、凸透镜和光屏的中心大致在___________.
(4)小明正确测出该凸透镜的焦距为10 cm后,调节蜡烛、凸透镜和光屏的位置如图甲所示时,此时物距是________cm,像距是________cm,可在光屏上得到一个清晰倒立、________(选填“放大”或“缩小”)的实像,生活中__________(选填“照相机”“投影仪”或“放大镜”)就是利用这一成像原理制成的.
(5)如果想在光屏上得到更大的清晰的像,应将蜡烛向______移动,同时将光屏向_____移动.
(6)将蜡烛移动至45 cm处时,移动光屏________(选填“能”或“不能”)承接到像,此时光屏上____(选填“有”或“没有”)烛焰经透镜折射后的光线,烛焰成______(选填“实像”或“虚像”),成在了 __________ (选填“光屏一侧”或“蜡烛一侧”),此时应撤去光屏从__________(选填“光屏一侧”或“蜡烛一侧”)向透镜方向看去,可以观察到图乙中的______.
(7)由于实验时间较长,蜡烛变短,烛焰的像在光屏上的位置会________(选填“向上”或“向下”)移动,为了使烛焰的像能成在光屏中央,在不更换实验器材的情况下,请写出一种可行的方法:___________.
(8)当光屏上成清晰的像后,若将蜡烛与光屏的位置互换,光屏上 ______ (选填“能”或“不能”)看到清晰的像,原因是__________________________,此时成像情况符合 _________(选填“照相机”“投影仪”或“放大镜”)的原理.
(9)实验过程中小明思考,光屏上成清晰的像后,用不透光的纸板遮住凸透镜的上半部分,则在光屏上观察到的像是________.
A. 烛焰的上半部分,亮度变暗 B. 烛焰的下半部分,亮度变暗
C. 完整的烛焰,亮度变暗 D. 完整的烛焰,亮度不变
(10)另一小组进行实验时,发现光屏上出现的像只有中间清晰,两侧较模糊,对凸透镜进行调整,就在光屏上得到了清晰的像,调整方案是________.
A. 左右适当移动凸透镜 B. 上下适当移动凸透镜
C. 适当扭转凸透镜 D. 更换焦距合适的凸透镜
(11)实验过程中小组同学发现光屏上的像时而清晰时而模糊,请分析造成这一现象的原因是:____________________________________.(12)若在图甲中用塑料吸管对准A点沿垂直于纸面方向持续用力吹气,发现光屏上“烛焰尖部”变模糊,则将光屏向_____移动,“烛焰尖部”又会变清晰.(13)实验完成后,小组同学思考在原实验的基础上若更换不同的透镜或将自己所佩戴的眼镜放在凸透镜前会发生什么,将实验器材按图甲所示放置,然后进行了如下实验:①小明将自己佩戴的近视镜放在蜡烛和凸透镜之间,则应将光屏向______(选填“左”或“右”)移动,光屏上才可能出现清晰的像,取走镜片后,保持透镜和光屏位置不动,蜡烛应向________(选填“靠近”或“远离”)透镜的方向移动,光屏上能呈现烛焰清晰的像.②小华改用焦距为25 cm的凸透镜,保持蜡烛和凸透镜的位置不变,在光具座上移动光屏,______(选填“能”或“不能”)找到某一位置,使像清晰的呈现在光屏上,理由是____________.③小玉将蜡烛移至30 cm处,将凸透镜换成水透镜(直径大小相同),则保持光屏和透镜的位置不变,则应给水透镜________(选填“抽水”或“注水”),才能在光屏上得到清晰的像.④小花取一只与原实验中焦距相同但镜面直径较小的凸透镜,替代原来的凸透镜再次实验,所成像与原来相比,所观察到的现象是_____________________________________.3.小华用同一个凸透镜进行如下探究:(1)将凸透镜正对太阳,调节凸透镜下方白纸的位置,直至白纸上出现一最小最亮的光斑,实验示意图如图甲所示,则该透镜的焦距为________cm,将发光小灯泡、凸透镜和光屏如图乙放置,光屏上呈现一个圆形光斑,若将光屏向右移动,光斑大小将________.(2)凸透镜和光屏的位置如图乙所示,移去小灯泡,将点燃的蜡烛放置于光具座的15 cm刻度处,将光屏向________移动一段合适的距离,能在光屏上得到烛焰清晰倒立、________的实像;小华发现屏上的像时而清晰时而模糊,请分析造成这一现象的可能原因:________________.(3)保持蜡烛与凸透镜位置不变,换用一个不同焦距的凸透镜,将光屏向右移动才能重新得到清晰的像,此时像________(选填“变大”“变小”或“不变”),换用的凸透镜焦距可能为________.A. 10.0 cm B. 20.0 cm C. 30.0 cm D. 35.0 cm(4)将上图中的凸透镜换成玻璃板后光屏上的像消失了,原因是_______________________.(5)所有实验完成后,老师组织同学们交流分享,你认为烛焰作为发光体的不足之处是___________.4.如图甲所示,在“探究光的反射规律”实验中:(1)除图中器材外,实验中还需要用到的测量仪器是________.(2)图中反射角为______度. (3)为了使光线更加明显,实验应在较______(选填“亮”或“暗”)的环境下进行.(4)实验中,纸板的表面应该________(选填“光滑”或“粗糙”)些;硬纸板的作用是______________.
(5)先将平面镜放在水平桌面上,再将纸板AB________放在平面镜上,让激光笔________纸板射向O点.(6)让入射光线沿EO方向射向镜面,在纸板B上可以看到反射光OF,若将纸板B向后折,在纸板B上将________(选填“能”或“不能”)观察到反射光线,这说明______________.(7)分别测出入射角和反射角均为40°,于是得出了反射角等于入射角的结论,请问这样做是否正确?_______,理由是_____________________________________.(8)实验中,让入射光线EO远离法线ON,会看到反射光线OF________(选填“靠近”或“远离”)法线,反射角会________(选填“变大”或“变小”).(9)实验中随着入射光线位置的不断改变,反射光线的位置也在不断改变,但是它们始终位于ON两侧,这说明反射光线与入射光线________________.(10)让光沿着FO的方向射向O点,反射光会沿着OE方向射出.这表明,在反射现象中,光路是____的.(11)实验时,从硬纸板前的不同角度都能看到反射光线,这是因为光在硬纸板上发生了________(选填“漫”或“镜面”)反射. (12)实验中,改变入射角,继续保留光的传播路径,最后纸板上留下了很多条光路,无法区分哪条反射光线与哪条入射光线对应,为了避免这一问题出现,应进行的操作是________________________.(13)老师总结实验过程时,表示最好换用带有刻度的纸板进行实验,请你分析:更换后的优点是_____________________________________________________.(14)若将图甲中纸板(连同激光笔)向后倾斜,此时反射光束_______.A. 仍在纸板上呈现 B. 被纸板挡住 C. 在纸板前方(15)实验后老师为同学们进行了如下演示(如图乙所示),先用加湿器使整个教室充满雾气,将平面镜放在一个能转动的水平圆台上,在柱M上固定一红色激光笔,使其发出的光垂直射向平面镜上的O点,其作用是为了显示______的位置,然后打开固定在柱N上的绿色激光笔,使绿色激光射向O点,老师水平方向缓慢转动圆台,当我们观察到______________________________________时,可判断反射光线、入射光线和法线在同一平面内.5.小明做“探究平面镜成像特点”的实验时,将玻璃板竖直立在水平桌面上,在白纸上画出表示玻璃板前后两表面的位置MM′和NN′.次数1234lA/cm5.407.159.8012.50lB/cm5.206.969.6112.32 (1)如图所示,用刻度尺测量玻璃板的厚度,其读数为________cm.(2)在玻璃板前放棋子A,观察到棋子在玻璃板中有两个像,一个较亮、另一个较暗.较亮的像是光线经________(选填“MM′”或“NN′”)面反射形成的.(3)为验证“像是虚像”的猜想,小明将一张白卡片放在________的位置,________(选填“直接”或“透过玻璃板”)观察卡片上有无棋子A的像.(4)将棋子B(图中未画出)放到玻璃板后,使它与较亮的像重合,并测量棋子A的右端到MM′的距离lA和棋子B的左端到NN′的距离lB.实验数据记录在下表中.分析数据可得:像到反射面的距离________(选填“小于”或“大于”)物到反射面的距离.(5)实验中,像与物到反射面的距离存在差值,小明对此很感兴趣.他想探究影响这一差值大小的因素.请帮小明提出一条有价值且可探究的问题:__________________________________________.(6)聪聪在白纸上沿棋子A和B的边缘画圆,测量A的右端到MM'的距离;测量B的左端到NN'的距离如图所示,其值为 cm。(7)改变A的位置,将数据记录在下表中,表中有一个数据异常,该数据是 cm,它最有可能测量的是 距离。(5)修正(4)中异常数据后,比较和,发现总是小于,为准确获得实验结论,请你对小明实验中的错误操作进行纠正,答: 。
相关试卷
这是一份中考物理二轮复习核心素养提升专题07 物理探究实验(2)——光学中的3个探究实验(含解析),共24页。
这是一份中考物理二轮复习针对性训练专题 光学实验(含解析),共16页。试卷主要包含了初中物理实验方法,探究性实验等内容,欢迎下载使用。
这是一份专题03 光学实验-备战 中考物理常考热点实验攻略(人教版),文件包含专题03光学实验-备战中考物理常考热点实验攻略通用版解析版docx、专题03光学实验-备战中考物理常考热点实验攻略通用版原卷版docx等2份试卷配套教学资源,其中试卷共45页, 欢迎下载使用。