2021长春农安县高一下学期“五育融合”知识竞赛试题化学含答案
展开www.ks5u.com高一“五育融合发展”化学知识竞赛试题
第I卷 选择题(共60分,每小题3分)
1.已知反应P+Q=M+N是放热反应,下列关于反应能量的变化的说法中错误的是
A.断裂P和Q中化学键吸收的总能量小于形成M和N中化学键释放的总能量
B.P和Q的总能量大于M和N的总能量
C.任何化学反应都伴随着能量变化
D.P和Q的总能量小于M和N的总能量
2.下列反应既属于氧化还原反应,又是放热反应的是
A.氢氧化钠与稀硫酸的反应 B.灼热的木炭与CO2的反应
C.甲烷在空气中燃烧的反应 D.氯酸钾受热分解
3.将纯锌片和纯铜片按图示方式插入同浓度的稀硫酸中一段时间,以下叙述正确的是
A.两烧杯中H+均移向铜片 B.甲中铜片是负极,乙中锌片发生氧化反应
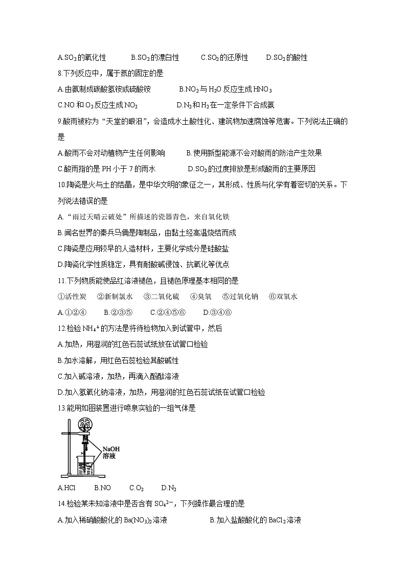
C.两烧杯中溶液的pH均增大 D.产生气泡的速度甲比乙慢
4.下列表示的是化学反应A(g)+2B(g)=C(g)+D(g)在不同条件下的反应速率,其中最快的是
A.v(A)=0.3 mol/(L·s) B.v(B)=0.5 mol/(L·s)
C.v(C)=0.4 mol/(L·min) D.v(D)=0.2 mol/(L·s)
5.在恒温、恒容的密闭容器中进行反应A(g)+B(g)C(g),若反应物A的浓度从2 mol·L-1降到0.8 mol·L-1需20s,那么反应物A的浓度由0.8 mol·L-1降到0.2 mol·L-1所需的反应时间
A.等于10s B.大于10s C.小于10s D.无法判断
6.在密闭容器中通入一定量的HI气体,使其在一定条件下发生反应:2HI(g)H2(g)+I2(g)。下列叙述中,一定属于平衡状态的是
A.HI、H2、I2的浓度相等 B.混合气体的颜色不再变化
C.混合气体的总压强不再变化 D.v(HI):v(H2):v(I2)=2:1:1
7.近年来,总有一些不法商贩为了牟取自身利益。用硫磺(燃烧硫磺)对银耳进行熏制,使银耳增白。这些不法商贩所制取的银耳是利用了
A.SO2的氧化性 B.SO2的漂白性 C.SO2的还原性 D.SO2的酸性
8.下列反应中,属于氮的固定的是
A.由氨制成碳酸氢铵或硫酸铵 B.NO2与H2O反应生成HNO3
C.NO和O2反应生成NO2 D.N2和H2在一定条件下合成氨
9.酸雨被称为“天堂的眼泪”,会造成水土酸性化、建筑物加速腐蚀等危害。下列说法正确的是
A.酸雨不会对动植物产生任何影响 B.使用新型能源不会对酸雨的防治产生效果
C.酸雨指的是PH小于7的雨水 D.SO2的过度排放是形成酸雨的主要原因
10.陶瓷是火与土的结晶,是中华文明的象征之一,其形成、性质与化学有着密切的关系。下列说法错误的是
A.“雨过天晴云破处”所描述的瓷器青色,来自氧化铁
B.闻名世界的秦兵马俑是陶制品,由黏土经高温烧结而成
C.陶瓷是应用较早的人造材料,主要化学成分是硅酸盐
D.陶瓷化学性质稳定,具有耐酸碱侵蚀、抗氧化等优点
11.下列物质能使品红溶液褪色,且褪色原理基本相同的是
①活性炭 ②新制氯水 ③二氧化硫 ④臭氧 ⑤过氧化钠 ⑥双氧水
A.①②④ B.②③⑤ C.②④⑤⑥ D.③④⑥
12.检验NH4+的方法是将待检物加入到试管中,然后
A.加热,用湿润的红色石蕊试纸放在试管口检验
B.加水溶解,用红色石蕊检验其酸碱性
C.加入碱溶液,加热,再滴入酚酞溶液
D.加入氢氧化钠溶液,加热,用湿润的红色石蕊试纸在试管口检验
13.能用如图装置进行喷泉实验的一组气体是
A.HCl B.NO C.O2 D.N2
14.检验某未知溶液中是否含有SO42-,下列操作最合理的是
A.加入稀硝酸酸化的Ba(NO3)2溶液 B.加入盐酸酸化的BaCl2溶液
C.先加稀硝酸酸化,再加Ba(NO3)2溶液 D.先加盐酸酸化,再加BaCl2溶液
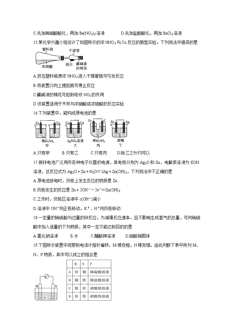
15.某化学兴趣小组设计了如图所示的浓HNO3与Cu反应的微型实验。下列说法中错误的是
A.挤压塑料瓶使浓HNO3进入干燥管就可引发反应
B.将装置口向上提起就可停止反应
C.蘸碱液的棉花可起到吸收NO2的作用
D.该装置适用于木炭与浓硝酸或浓硫酸的反应实验
16.下列装置中,能构成原电池的是
A.只有甲 B.只有乙 C.只有丙 D.除乙之外均可以
17.银锌电池广泛用作各种电子仪器的电源,其电极分别为Ag2O和Zn,电解质溶液为KOH溶液,总反应式为Ag2O+Zn+H2O=2Ag+Zn(OH)2,下列说法中不正确的是
A.原电池放电时,负极上发生反应的物质是Zn
B.负极发生的反应是Zn+2OH--2e-=Zn(OH)2
C.工作时,负极区溶液中c(OH-)减小
D.溶液中OH-向正极移动,K+、H+向负极移动
18.一定量的稀硫酸与过量的锌反应,为减慢反应速率,且不影响生成氢气的总量,可向稀硫酸中加入适量的下列物质,其中一定不能达到目的的是
A.氯化钠溶液 B.水 C.醋酸钾溶液 D.硫酸铜固体
19.下图所示装置中观察到电流计指针偏转,M棒变粗,N棒变细,由此判断下表中所列M、N、P物质,其中可以成立的组合是
A.A B.B C.C D.D
20.下列现象或用途与浓硫酸的脱水性有关的是
A.浓硫酸可作氯气的干燥剂
B.浓硫酸滴加到蔗糖中,蔗糖变黑
C.浓硫酸滴加到胆矾上,蓝色晶体变成白色粉末
D.浓硫酸在加热条件下可与铜等不活泼金属反应
第II卷 非选择题(共40分)
21.(12分)利用Cu+2FeCl3=CuCl2+2FeCl2反应,设计一个原电池。
1.选用 为负极, 为正极,电解质溶液为 。
2.写出电极反应式:负极 ,正极 。
3.在方框中画出装置图:
22.(6分)氨(NH3)是重要的含氮化合物。为了在实验室制取干燥的氨气,甲、乙、丙4位同学分别设计了如图三套实验装置:
(1)实验装置和所用药品都正确的是 (填“甲”“乙”或“丙”)。
(2)写出实验室制取氨气的化学方程式 。
(3)该实验装置与实验室制备 的装置相同。
23.(10分)把0.4 mol X气体和0.6 mol Y气体混合于2 L的恒容密闭容器中,使它们发生如下反应:4X(g)+5Y(g)nZ(g)+6W(g),2 min末生成0.3 mol W,若测知以Z的浓度变化表示的反应速率为0.05 mol/(L·min),试计算:
1.前2 min内用X的浓度变化表示的平均反应速率为
2.2 min末时Y的浓度为
3.化学反应方程式中n=
4.2 min末,恢复到反应前温度,体系内压强是反应前压强的 倍
5.2min末,X的转化率
24.(12分)某同学为了检验浓硫酸与木炭粉在加热条件下反应(C+2H2SO4(浓)CO2↑+2SO2↑+2H2O)产生的所有气体产物,选用了如图所示实验装置。
1.①中无水硫酸铜的作用是 。
2.②中酸性KMnO4溶液的作用是 。
3.②中两次用到品红溶液,它们的作用分別是A ,B 。
4.③中出现的现象是 ,发生反应的离子方程式是 。
吉林省长春市农安县2021-2022学年高一下学期学情调研化学试题: 这是一份吉林省长春市农安县2021-2022学年高一下学期学情调研化学试题,文件包含吉林省长春市农安县2021-2022学年高一下学期学情调研化学试题解析版docx、吉林省长春市农安县2021-2022学年高一下学期学情调研化学试题原卷版docx等2份试卷配套教学资源,其中试卷共23页, 欢迎下载使用。
2021-2022学年吉林省长春市农安县高一(上)期末化学试卷(含答案解析): 这是一份2021-2022学年吉林省长春市农安县高一(上)期末化学试卷(含答案解析),共17页。试卷主要包含了氯仿等均可有效灭活病毒等内容,欢迎下载使用。
2021长春农安县高一上学期期中考试化学试卷PDF版含答案: 这是一份2021长春农安县高一上学期期中考试化学试卷PDF版含答案,文件包含吉林省长春市农安县2020-2021学年高一上学期期中考试化学试题pdf、吉林省长春市农安县2020-2021学年高一上学期期中考试化学答案doc等2份试卷配套教学资源,其中试卷共8页, 欢迎下载使用。

