


2022年高考地理二轮复习 专题3 考点1 水循环
展开
这是一份2022年高考地理二轮复习 专题3 考点1 水循环,共9页。
高考解密
考点1 水循环
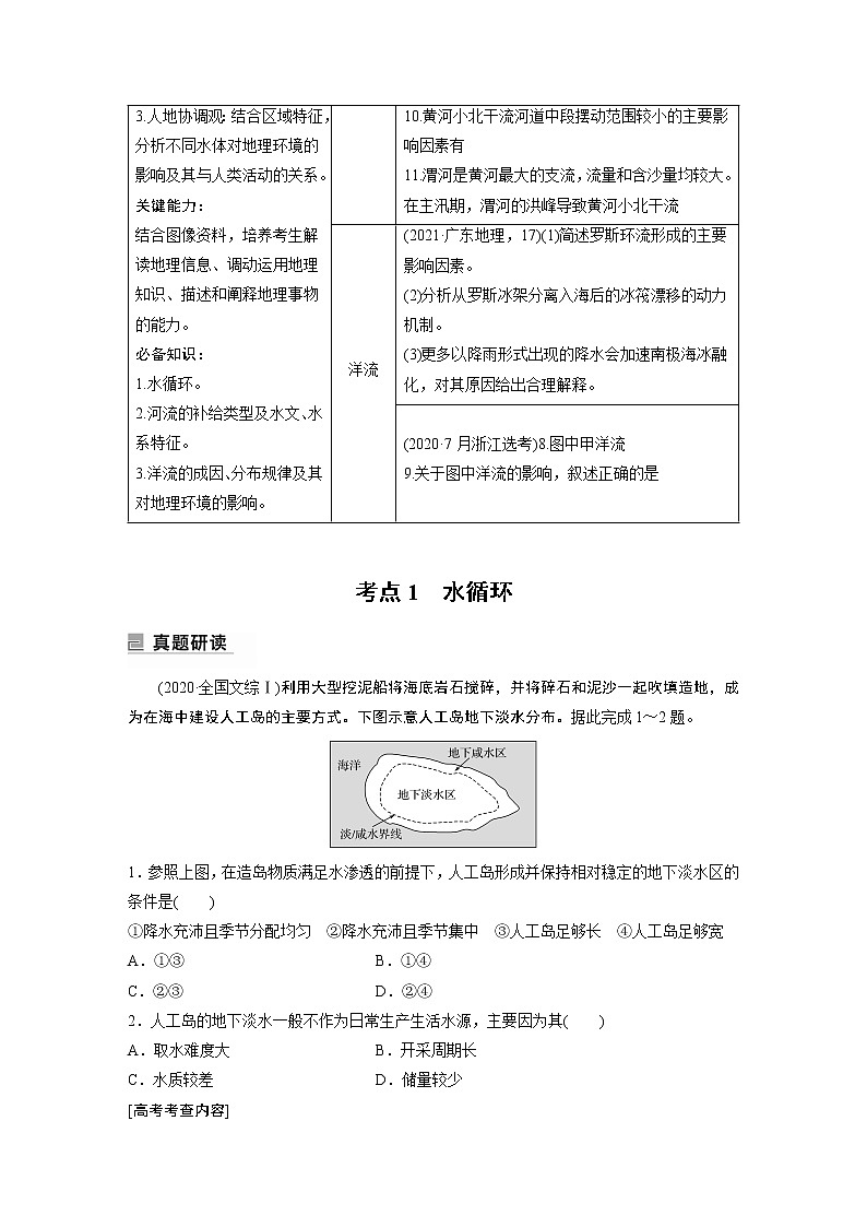
(2020·全国文综Ⅰ)利用大型挖泥船将海底岩石搅碎,并将碎石和泥沙一起吹填造地,成为在海中建设人工岛的主要方式。下图示意人工岛地下淡水分布。据此完成1~2题。
1.参照上图,在造岛物质满足水渗透的前提下,人工岛形成并保持相对稳定的地下淡水区的条件是( )
①降水充沛且季节分配均匀 ②降水充沛且季节集中 ③人工岛足够长 ④人工岛足够宽
A.①③ B.①④
C.②③ D.②④
2.人工岛的地下淡水一般不作为日常生产生活水源,主要因为其( )
A.取水难度大 B.开采周期长
C.水质较差 D.储量较少
[高考考查内容]
[设问分析]
答案 1.B 2.D
解析 第1题,岛上淡、咸水界线是岛屿淡水与海洋咸水相互平衡的结果,岛内地下淡水依靠大气降水补充,降水充沛且季节分配均匀,雨水得到充分稳定的下渗,有利于岛内地下淡水区稳定;如果降水季节变化大就会导致淡、咸水失去平衡,一旦降水量少,海水入侵,界线向岛内退缩,甚至淡水消失;岛屿宽度不足,两侧的海水入侵严重,会挤占淡水空间,所以选B。第2题,人工岛一般面积不大,接受的大气降水数量较少,蓄水量有限,一旦开采使用,大气降水很难及时补充,无法保证淡水资源的稳定存在,所以不能作为日常生产生活用水的来源。
水平衡原理及应用
(1)水平衡原理
①某个地区在某一段时期内,水量收入和支出的差额等于该地区的蓄水变化量,即收入水量-支出水量=蓄水变量。
②一个区域长期来看是收支平衡的,即收入=支出。但某个区域、某一段时期内,收支可能不平衡。如果收入>支出,则该区域、该时期水量增加;如果收入
相关学案
这是一份2022年高考地理二轮复习(新高考1) 专题12 考点3 产业转移学案,共8页。
这是一份2022年高考地理二轮复习(新高考1) 专题3 考点3 海水学案,共9页。
这是一份2022年高考地理二轮复习(新高考1) 专题3 考点2 河流学案,共8页。