2022届山东省威海市高三二模语文卷及答案(文字版)
展开2022年威海市高考模拟考试
语文
一、现代文阅读(35分)
(一)现代文阅读Ⅰ(本题共5小题,19分)
阅读下面的文字,完成1~5题。
材料一:
用描写语言写成的文学作品,它所呈现的是一个想象的虚拟世界,其意在表现与抒发个人的性情,以求表达其“善”,表现其“美”。因而,文学语言的表层意义和深层意蕴往往有很大差距,需要读者利用自己已有的先在经验,在作者创造的艺术空间里去想象和生发,以突出理解和体验的个性色彩。
接受理论研究指出:文本的意义充满了未定性。文本的意义只有在阅读过程中才能产生;它是作品和读者相互作用的产物,而不是隐藏在作品中的微言大义。那么,文本意义的未定性是怎样形成的呢?一方面,因为文本自身存在着创作中的空白;另一方面因为读者与文本的对话是一种不对称的交流。读者在阅读时,与作者没有共享的现实语境,作者不能当面回答读者的询问和质疑,交流不能构成反馈,读者无法检验自己对文本的理解和阐释是否恰当正确。这种不对称的交流就决定了文本结构的开放性特征,也造成了文本意义的未定性。因此,有研究者指出,在文学意义的生成中,意义空白与意义未定性具有十分重要的地位和作用,它是艺术抵达意味世界的重要范畴,深刻地反映了文学从创作到接受的审美活动全过程的内在规律,具有多层次多维面的蕴涵。一方面它是艺术形式自身历史发展的必然成果,是一种含蓄的笔法,隐喻的技巧,是无法之法的暗示,是无表达的表达;另一方面它又是人类审美感觉历史生成的中介机制和重大成果,具有心理学的充分依据,在审美知觉的活动中展示了立体的召唤与调节功能。综上所述,我们可以意识到,与“文本—作者”进行有效的对话,需要从两个切口入手:一是文本的创作空白,一是读者生成意义的中介——对话策略。
什么是创作空白?在创作中,作家和艺术家按照事物运动及思维的规律,经过周密的构思,经常给读者和观赏者留下广阔的艺术想象空间。因此,空白就是一切艺术创作中,艺术家有意无意地造成的隐蔽、残缺、中断、休止、无言、无声、无形的部分,即“笔所未到,意有所忽”之处,也是留给欣赏者通过“有形”部分而进入想象的艺术空间。因而,发现创作空白,就成为读者与文本对话的第一步。文本的意义空白是连接创作意识和接受意识的桥梁,是作者的创作意识向读者的接受意识转换的不可缺少的条件。意义的空白召唤着读者的期待,诱发了读者的想象。文本所描写的实体形象又会触发读者已有的经验世界,使他们产生丰富的联想。联想的内容又使想象得到进一步加工,逐渐填补了空白,生成了新的意义。因此,了解空白如何触发联想等动态机制,将有助于我们与文本进行畅通的对话。
(摘编自韩雪屏《从创作空白处与文本对话》)
材料二:
当代阅读学非常强调读者的主体性,流行的阅读方法强调对话,但是,效果仍然不彰,原因是此等对话只限于读者与现成的、固定的文本对话。拘于读者身份,只能顺着文本的程序驯服地追随,阅读必然陷于被动,而被动则自卑,对文本仰视(甚至“跪着”阅读)。救助之道乃是改仰视为平视,站起来和作者对话,必要时甚至俯视,不但要看到作品这么写了,而且看到作品为什么避免那么写,才能化被动为主动。这个原则,是鲁迅在《不应该那么写》中提出来的:
凡是已有定评的大作家,他的作品,全部就说明着“应该怎样写”。只是读者很不容易看出,也就不能领悟。因为在学习者一方面,是必须知道了“不应该那么写”,这才会明白原来“应该这么写”的。这“不应该那么写”,如何知道呢?奥列塞耶夫的《果戈里研究》第六章里,答复着这问题——“应该这么写,必须从大作家们的完成了的作品去领会。那么,不应该那么写这一面,恐怕最好是从那同一作品的未定稿本去学习了。在这里,简直好像艺术家在对我们用实物教授。恰如他指着每一行,直接对我们这样说:‘你看——哪,这是应该删去的。这要缩短,这要改作,因为不自然了。在这里,还得加些渲染,使形象更加显豁些。’”
经典文本的修改实例,在中国古典诗话词话以及小说和戏曲评点中比比皆是。“推敲”已经进入口语,春风又“过”改为又“绿”江南岸的故事脍炙人口。范仲淹写《严先生祠堂记》,最后歌曰:“云山苍苍,江水泱泱,先生之德,山高水长。”泰伯读之者三,建议把“先生之德”改为“先生之风”。钱穆先生认为:范仲淹以“德”指其人之操守与人格,但此只属于私人。“风”则是可感的,还能引起“风貌”“风神”的联想。一字之易,比出了不应该那样写,读者就有可能和作者一起从被动接受上升到主动创造的境界。
朱光潜先生说:“读诗就是再作诗。”和作者一起想象写作过程中的提炼和升华,才有可能洞察文本意蕴生成的奥秘。作者的意图是隐秘的,一般只把应该这样写显示出来,读者自发的欣赏,往往囿于知其然,而不知其所以然。只有洞察了不应该那样写的提炼过程,才可能知其所以然,共享作者的匠心,向作者的水准攀登。
(摘编自孙绍振《以作者身份与文本对话》)
1.下列对材料一相关内容的理解和分析,正确的一项是(3分)( )
A.文学作品的深层意与表层意无法一致,读者在理解时需借助已有经验进行联想想象。
B.与文本的不对称交流,使得读者不能与作者对话,其理解的文本意义难以趋向确定。
C.作家借助一定的艺术技巧创设意义空白,符合创作规律,也能引发读者的阅读期待。
D.读者阅读文学作品时,可以充分发挥个体能动作用,自由地对意义空白处进行加工。
2.根据材料内容,下列说法不正确的一项是(3分)( )
A.作品的意义在于阅读,读者不参与,文本意义就无从产生,读者是文本的对话主体。
B.读者不能与文本有效对话,主要原因是受限于阅读视角,对作者及其作品一味盲从。
C.若不对照《严先生祠堂记》原稿,读者可能领会不到泰伯一字之易带来的意蕴变化。
D.在朱光潜看来,会读书的人能从作者创作的角度出发,去洞察文本意蕴生成的奥秘。
3.下列选项符合材料二作者关于“读者主体性”论述的一项是(3分)( )
A.读《天净沙·秋思》,通过几组名词性词组,还原诗歌场景,感受诗歌的意境美。
B.读郁达夫《故都的秋》后,选择自己最喜欢的语段描述其画面,并说明喜欢的理由。
C.小说家毛姆认为,“你正在阅读的书,对于你的意义,只有你自己才是最好的裁判”。
D.关注到《复活》定稿中丰富了玛斯洛娃出庭受审前的外貌描写,在比较中体会修改意图。
4.材料二如何论述“以作者身份与文本对话”?请简要分析。(4分)
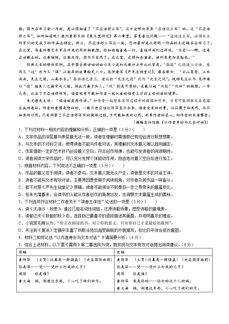
5.综合上述材料,以下面《雷雨》第二幕选段为例,就如何与文本有效对话提出阅读建议。(6分)
原稿 | 定稿 |
鲁侍萍 (大哭)这真是一群强盗!(走至周萍面前)你是萍……凭——凭什么打我的儿子? 周萍 你是谁? 鲁大海 妈,别理这东西,小心吃了他们的亏。 | 鲁侍萍 (大哭)这真是一群强盗!(走至周萍面前)你是萍……凭——凭什么打我的儿子? 周萍 你是谁? 鲁侍萍 我是你的——你打的这个人的妈。 鲁大海 妈,别理这东西,小心吃了他们的亏。 |
(二)现代文阅读Ⅱ(本题共4小题,16分)
阅读下面的文字,完成6~9题。
绿色遥思
张炜
提起“大自然”这个概念,首先出现在心扉的总会是广阔的原野丛林,是未加雕饰的群山,是海洋及海岸上一望无际的灌木和野花。绿色永远地安慰着我们,我们也模模糊糊地知道:哪里树木葱茏,哪里就更有希望,更有幸福。连一些动物也汇集到那里,在其间藏身和繁衍。任何动物都不能脱离一种自然背景而独立存在,它们与大自然深深地交融铸和。也许是一种不自信、感到自己身单力薄或者什么别的,我那么珍惜关于这一切的经历和感觉,并且一生都愿意加强它寻找它。
我小时候曾很有幸地生活在人口稀疏的林子里。一片杂生果林,连着无边的荒野,荒野再连着无边的海。苹果长到指甲大就可以偷吃,直吃到发红、成熟;所有的苹果都收走了,我和我的朋友却将一堆果子埋在沙土下,一直可以吃到冬天。我饲养过刺猬和野兔和无数的鸟。最可爱的是拳头大小的野兔,不过它们是养不活的,即使你无微不至地照料也是枉然。青蛙身上光滑、有斑纹,很精神很美丽。我们捉来饲养,当它有些疲倦的时候,就把它放掉。刺猬是忠厚的、看不透的,我不知为什么很同情它。因为这些微小的经历,我的生活也受到了微小的影响。比如我至今不能吃青蛙做成的“田鸡”菜;一个老实的朋友窗外悬挂了两张刺猬皮,问他,他说吃了两个刺猬——我从此觉得他很不好,人不可貌取。当说到这里的时候,我明白一个人的品性可能是很脆弱的,而形成的原因极其复杂。不过这种脆弱往往和极度的要求平等、要求群起反对强暴以保护弱者的心理素质紧紧相连。
当我沉浸在这些往事里,试图以此维持一份精神生活的时候,我常常感到与窗外大街上新兴的生活反差太大。如今各种欲望都涨满起来,本来就少得可怜的一点斯文被野性一扫而光。普通人被诱惑,但他们无能为力,像过去一样善良无欺,只是增添了三分焦虑。我看到他们就不想停留,不想呆在人群里。我急匆匆地奔向河边,奔向草地和树林。凉凉的风里有草药的香味,一只只鸟儿在树梢上鸣叫。蜻蜓咬在一支芦杆上,它的红色的肚腹像指针一样指向我。宁静而遥远的天空就像童年一样的颜色,可是它把童年隔开了。三五个灰蓝色的鸽子落下来,小心地伸开粉丹丹的小脚掌。我可以看到它们光光的一丝不染的额头,看到那一对不安的红虹豆般的圆眼。我想象它们在我的手掌下,让我轻轻抚摸时所感受到的一阵阵滑润。然而它们始终远远地伫立。那种惊恐和提防一般来说是没有错的。周围一片绿色,散布在空中的花粉的气味钻进鼻孔。我一人独处,倾听着天籁,默默接受着崭新的启示。我没有力量,没有一点力量。然而唯有这里可以让我悄悄地恢复起什么。
人不能背叛友谊。我相信自己从小跟那片绿野及绿野上聪慧的生灵有了血肉般的连结,我一生都不背叛它们。它们与我为伴,永远也不会欺辱我、歧视我,与我为善。我的同类的强暴和蛮横加在了它们身上,倒使我浑身战栗。在果园居住时我们养了一条深灰色的雌狗,叫小青。它像小孩子一样有童年,有顽皮的岁月。后来它长大些了,灰色的毛发开始微微变蓝,圆乎乎的鼻子有一股不易察觉的香味散发出来。它像我们一样喜欢吃水果,遇到发酸的青果也闭上一个眼睛,流出口水。我们干什么都在一块儿,差不多有相同的愉快和不愉快。大约一个秋天,一个丝毫没有恶兆的挺好的秋天,突然从远处传来了不容变更的命令:打狗。备战备荒,所有的狗都要打。我完全懵了,什么都听不清。全家人都为小青胆战心惊。有的提出送到亲戚家,有的说藏到丛林深处。当然这些办法都行不通。后来由母亲出面去跟人商量,提出小青可否作为例外留下来,因为它在林子里。对方回答不行,没有一点变通的余地。接下去是残忍的等待。我记得清楚是一天下午,负责打狗的人带了一个旧筐子来了,筐子里装了一根短棍和绳索,一把片子刀。我捂着耳朵跑到了林子深处。那天深夜我才回到家里,到处没有一点声音,没有一个人睡。天亮了,什么痕迹也没有。院子里铺了一层洁净的砂子。
二十余年过去了,从那一次我明白了好多,仿佛一瞬间领悟了人世间全部的不平和残暴。从此生活中发生什么我都不会惊讶。他们硬是用暴力终止了一个挺好的生命,不允许它再呼吸。我有理由做出这样的预言:残暴的人管理不好我们的生活。我一生也不会信任那些凶恶冷酷的人。如果我不这样,我就是一个背叛者。
让我们还是回到生机盎然的原野上吧,回到绿色中间。那儿或者沉默或者喧哗,但总会有一种久远的强大的旋律,这是在其它地方所看不到的。自然界的大小生命一起参与弹拨一只琴,妙不可言。我相信最终还有一种矫正人心的更为深远的力量潜藏其间,那即是向善的力量。让我们感觉它、搜寻它、依靠它,一辈子也不犹疑。
(有删节)
6.下列对文章相关内容的理解,正确的一项是(3分)( )
A.题目中的“绿色”即“大自然”,指山水花木及动物们“遥思”反映出人类与大自然不可企及的距离。
B.作者对大自然的深厚感情源于童年生活在林子里的经历,这段经历也直接影响了他此后对人和事的判断。
C.“我”曾把小青视作儿时伙伴,它和我们一样顽皮,喜欢吃水果,但“我”却背叛了小青,也背叛了友谊。
D.作者热爱大自然,对新兴生活和人群表现出情感的排斥,体现了他对人类社会的厌倦及对现代文明的反思。
7.下列对文章艺术特色的分析鉴赏,不正确的一项是(3分)( )
A.文章以“我”与大自然的相处为线索,从开篇“寻找它”到结尾“回到原野”,体现结构的圆融设计。
B.文章以同情刺猬的“我”反衬看似老实却吃刺猬的朋友,意在批评表里不一,告诫人们“人不可貌相”。
C.作者讲述小青被杀的情形时,主要采用白描手法,语言简洁、冷静、克制,这与前文的语言风格不同。
D.文章立足成人角度行文,同时运用儿童视角叙写童年往事,体现纯净自然的内心,在深沉中不乏童趣。
8.作者对自然有极强的感受力,请以画线处为例加以分析。(4分)
9.有评论说“张炜从大自然中获取美的同时也获取了力度”,请结合文本,谈谈你对“美”和“力度”的理解。(6分)
二、古代诗文阅读(35分)
(一)文言文阅读(本题共5小题,20分)
阅读下面的文言文,完成10~14题。
唐武德二年春二月,上遣张俟德至凉。李轨召其群臣廷议曰:“唐天子吾之丛兄今已正位京邑一姓不可自争天下吾欲去帝号受其官爵可乎?”曹珍曰:“隋失其鹿,天下共逐之,称王称帝者,奚啻一人!唐帝关中,凉帝河右,固不相妨。且已为天子,奈何复自贬黜?”轨从之。戊戌,轨遣其尚书左丞邓晓入见,奉书称“皇从弟大凉皇帝臣轨”,而不受官爵。帝怒,拘晓不遣,始议兴师讨之。上遣使与吐谷浑可汗伏允连和,使击李轨。李轨将安修仁兄兴贵仕长安,表请说轨,谕以祸福。上曰:“轨阻兵恃险,吾连结吐谷浑、突厥,兴兵击之,尚恐不克,岂口舌所能下乎!”兴贵曰:“臣家在凉州,奕世豪望,为民夷所附。弟修仁为轨所信任,子弟在机近者以十数。臣往说之,轨听臣固善,若其不听,图之肘腋易矣。”上乃遣之。兴贵至武威,轨以为左右卫大将军。兴贵乘间说轨曰:“凉地不过千里,土薄民贫。唐起太原,取函、秦,宰制中原,战必胜,攻必取,此殆天启,非人力也。不若举河西归之,则汉窦融之功复见于今日矣。”轨曰:“吾据山河之固,彼虽强大,若我何?汝自唐来,为唐游说耳。”兴贵谢曰:“臣闻富贵不归故乡,如衣绣夜行。臣阖门受陛下荣禄,安肯附唐,但欲效其愚虑,可否在陛下耳。”于是退与修仁阴结诸胡,起兵击轨。轨出战而败,婴城自守。兴贵曰:“大唐遣我诛李轨,敢助之者夷三族。”城中人争出就兴贵。轨计穷,与妻子登玉女台,置酒为别。夏五月庚辰,兴贵执之,河西悉平。邓晓在长安,舞蹈称庆。上曰:“汝为人使臣,闻国亡不戚而喜,以求媚于朕,不忠于李轨,肯为朕用乎?”遂废之终身。轨至长安,并其子弟皆伏诛。以安兴贵为右武候大将军、上柱国、凉国公,赐帛万段;安修仁为左武候大将军、申国公。
(节选自《通鉴纪事本末·唐平河西》,有删改)
10.下列对文中画波浪线部分的断句,正确的一项是(3分)( )
A.唐天子吾之从兄/今己正位京邑/一姓不可自争/天下吾欲/去帝号/受其官爵/可乎
B.唐天子吾之从/兄今已正位京邑/一姓不可自争/天下吾欲/去帝号/受其官爵/可乎
C.唐天子吾之从/兄今已正位京邑/一姓不可自争天下/吾欲去帝号/受其官爵/可乎
D.唐天子吾之从兄/今已正位京邑/一姓不可自争天下/吾欲去帝号/受其官爵/可乎
11.下列对文中加点词语的相关内容的解说,不正确的一项是(3分)( )
A.隋失其鹿,喻指隋已经失去了统治地位。鹿,常比喻政权或爵位,如“鹿死谁手”。
B.河右,泛指黄河以西地区,古人以东为左,以西为右下文的“河西”与之同义。
C.三族,以自己为本位,上自高祖、下至玄孙。夷三族是一人犯法、牵连家人的重刑。
D.庚辰,古人用干支相匹配的六十甲子来记录年、月、日、时的方法。此处用于纪日。
12.下列对原文有关内容的概述,不正确的一项是(3分)( )
A.李轨本欲臣服于唐,但被臣下曹珍劝阻。他派人入京面圣时自称大凉国皇帝,不接受爵位,激怒了高祖。
B.面对安兴贵主动劝降的请求,高祖起初因讨伐胜利在望而反对,听他陈说家族有利条件后,同意他前往。
C.安兴贵得到李轨的重用后,趁机以李轨的国力与唐军的战绩相差很大为理由劝他归附于唐,被李轨识破。
D.唐平河西后,被关押在长安的使臣邓晓为讨好高祖而舞蹈庆祝,高祖厌恶他的不忠故主而将他终身罢免。
13.把文中画横线的句子翻译成现代汉语。(8分)
(1)臣往说之,轨听臣固善,若其不听,图之肘腋易矣。(4分)
(2)臣阖门受陛下荣禄,安肯附唐,但欲效其愚虑,可否在陛下耳。(4分)
14.安兴贵劝降被拒后,采取哪些做法打败李轨、平定河西?(3分)
(二)古代诗歌阅读(本题共2小题,9分)
阅读下面这首唐诗,完成15~16题。
郡内书情献裴侍中留守①
刘禹锡
功成频献乞身章,摆落襄阳镇洛阳。
万乘旌旗分一半,八方风雨会中央。
兵符今奉黄公略,书殿曾随翠凤翔②。
心寄华亭一双鹤,日陪高步绕池塘③。
【注】①裴侍中,指裴度(765-839),834年充任东都(洛阳)留守,此为闲职。②黄公略,即黄石公兵法。书殿,指集贤殿书院,裴度曾在此任大学士,刘禹锡任学士。③据记载,洛阳有双鹤,为裴度旧时所养。
15.下列对这首诗的理解和赏析,不正确的一项是(3分)( )
A.首联侧重叙述裴度的为官经历,交代他屡次上书请求为官,却因功高倨傲被调职。
B.颔联写裴度政治地位高,声望显赫,文人学士如同八方风雨聚会般汇集到他周围。
C.颈联巧妙赞颂了裴度既深谙兵法,又有在书院为官期间引领同僚发展的卓越才华。
D.作为寄赠诗,全诗融合了叙事、抒情等表达方式,语言豪劲有力,情感真挚动人。
16.请分析“双鹤”这一意象在表情达意方面的作用。(6分)
(三)名篇名句默写(本题共1小题,6分)
17.补写出下列句子的空缺部分。(6分)
(1)王安石在《答司马谏议书》中谈及自己改革的决心:“如曰今日当一切不事事,守前所为而已,则非某之所敢知。”屈原《离骚》中也有同样的思考,他用“______,______”两句劝说国君要废除旧习。
(2)姜夔在《扬州慢》中,不直说百姓厌倦战争,却说“______,______”,体现了词人高超的艺术表现力。
(3)“蛟”“龙”是古代神话传说中的神异动物。古人常将其引入诗文,或绘其威仪,或喻其祥瑞,如“______,______”。
三、语言文字运用((20分)
(一)语言文字运用Ⅰ(本题共3小题,11分)
阅读下面的文字,完成18~20题。
“正是江南好风景,落花时节又逢君。”看似平常的句子却隐藏着多少( )的故事与情感。他乡遇故知,偏偏又是在“落花时节”。人们由暮春时分的落花之景联想到青春流逝,正是由自然景物( )的生命感受。青春以比年华,花红借喻红颜,皆是诗文常用之典。《红楼梦》别名《金陵十二钗》,曹雪芹披阅于悼红轩,“悼红”二字亦点其题。书中描写大观园女子们占花名行令,以花的特性、寓意暗示了人的性格、命运。春光美好却短暂,鲜花娇艳难( ),恰如妙龄女子红颜易老,年华易逝。
林黛玉正因为花落与人亡的情感联系,葬花成为一个“悼红”的重要仪式,作为花与人的结合体对暮春的感伤最为敏感。“一朝春尽红颜老,花落人亡两不知”,一阕《葬花吟》诉尽( )之情。黛玉葬花,以物体人,安葬的是花魂,悲悼的却是即将夭亡的自己。前生为护花使者的贾宝玉,如今是爱红的公子,在贾府中却常常因多情呵护而给身边的女子们带来不幸,往往因“爱红”而致“悼红”,就如挚爱黛玉却不能守其一生,_______。同为葬花,林黛玉安葬落花,让它们“质本洁来还洁去”,也表明自己的生命观;贾宝玉则更多是感于失去的遗憾,为“护花”的无能为力而懊丧、痛惜。
18.依次填入文中括号的词语,全都恰当的一项是(3分)( )
A.引人入胜 触发 保鲜 感时伤怀 B.引人入胜 触动 保存 伤春惜红
C.耐人寻味 触动 保存 感时伤怀 D.耐人寻味 触发 保鲜 伤春惜红
19.文中画波浪线的句子有语病,下列修改最恰当的一项是(3分)( )
A.花落与人亡的情感联系,使葬花成为“悼红”的一个重要仪式。作为花与人的结合体,暮春的感伤对林黛玉最为敏感。
B.由于花落与人亡的情感联系,使葬花成为“悼红”的一个重要仪式。作为花与人的结合体,林黛玉对暮春的感伤最为敏感。
C.正因为花落与人亡的情感联系,葬花成为“悼红”的一个重要仪式。作为花与人的结合体,林黛玉对暮春的感伤最为敏感。
D.花落与人亡的情感联系,使葬花成为一个“悼红”的重要仪式。作为花与人的结合体的林黛玉,对暮春的感伤最为敏感。
20.根据上文提示,在文中横线处续写两句话。要求选例恰当,并与前一句构成排比。(5分)
(二)语言文字运用Ⅱ(本题共②小题,9分)
阅读下面的文字,完成21~22题。
①(不超过15字)。美国心理学家通过实验证明,六个月大的婴儿就能“明辨是非”。在一项测试中,科学家对六个月到一岁的婴儿表演玩偶“爬山”的短剧——一个玩偶帮助别的角色爬山,而另一个玩偶则把爬上山的角色推下去。所有小婴儿都明显靠近“乐于助人”的玩偶,远离“捣蛋”的玩偶。其他类似的实验也得到同样的结果。
助人为乐并不是一种道德的说教,神经学研究显示,对他人的痛苦和快乐感同身受是大脑固有的能力。哥伦比亚大学邓恩教授曾在全世界50多个国家的孩子中调查,②(不超过15字)?结果排在第一位的是和朋友分享玩具。把玩具分享给别人,看起来拥有的物质变少了,但实际上增加了幸福感。在学习中,老师常会让优秀的学生与学习吃力的学生结对子。有些优生的家长可能认为会耽误自己孩子的时间,③(不超过20字)。因为帮助他人的时候是再次学习和梳理的过程,比仅仅自己做题理解得更为深刻;当“小老师”也会产生成就感,促使他们更加主动、自觉地学习。
21.文中第一段四处引号的用法,不同于其他三项的是(3分)( )
A.“明辨是非” B.“爬山” C.“乐于助人” D.“捣蛋”
22.请在文中横线处补写恰当的语句,使整段文字语意完整连贯,内容贴切,逻辑严密。(6分)
四、写作(60分)
23.阅读下面的材料,根据要求写作。(60分)
树
艾青
一棵树,一棵树,
彼此孤离地兀立着。
风与空气,
告诉着他们的距离。
但是在泥土的覆盖下,
他们的根伸长着。
在看不见的深处,
他们把根须纠缠在一起。
(1940年)
这首写于抗战时期的短诗,以敏锐的目光体察着时代和社会的脉搏。而今,在这个充满着变化、挑战与机遇的新时代,这首诗依然具有跨越时空的精神魅力。请写一篇文章,体现你的联想与感悟。
要求:选准角度,确定立意,明确文体,自拟标题;不套作,不抄袭,不得泄露个人信息;不少于800字。
2023年威海市高三二模语文试卷含答案解析: 这是一份2023年威海市高三二模语文试卷含答案解析,共12页。
2023届山东省枣庄市高三二模语文试题及答案(文字版): 这是一份2023届山东省枣庄市高三二模语文试题及答案(文字版),文件包含2023届山东省枣庄市高三二模语文试题docx、山东省枣庄2023届高三语文试题参考答案及评分标准docx等2份试卷配套教学资源,其中试卷共12页, 欢迎下载使用。
2022届江苏省苏州市高三三模语文卷无答案(文字版): 这是一份2022届江苏省苏州市高三三模语文卷无答案(文字版),共11页。试卷主要包含了现代文阅读,古代诗文阅读,语言文字运用,写作等内容,欢迎下载使用。

