还剩9页未读,
继续阅读
2022年江西省赣州市九年级学业水平适应性考试历史试题(含答案)
展开
这是一份2022年江西省赣州市九年级学业水平适应性考试历史试题(含答案),共12页。试卷主要包含了选择题,综合题等内容,欢迎下载使用。
相关试卷
江西省2024年初中学业水平考试历史试题卷(含答案):
这是一份江西省2024年初中学业水平考试历史试题卷(含答案),共6页。试卷主要包含了单项选择题,综合题等内容,欢迎下载使用。
2024年广西九年级初中学业水平适应性考试一模历史试题:
这是一份2024年广西九年级初中学业水平适应性考试一模历史试题,共4页。
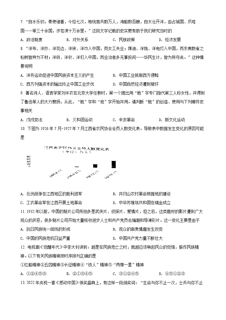
2022年江西省赣州市九年级学业水平适应性考试历史试题(word版含答案):
这是一份2022年江西省赣州市九年级学业水平适应性考试历史试题(word版含答案),共7页。试卷主要包含了综合题等内容,欢迎下载使用。

