2021-2022学年云南省保山市昌宁县高二下学期期中物理试题 解析版
展开昌宁县2021~2022学年下学期高二年级期中考
物理试卷
第Ⅰ卷(选择题,共44分)
一、选择题(本大题共10小题,共44分。在每小题给出的四个选项中,第1~6题只有一项符合题目要求,每小题4分;第7~10题有多项符合题目要求,全部选对的得5分,选对但不全的得3分,有选错的得0分)
1. 水平面上一个质量为m的物体,在一水平恒力F作用下,由静止开始做匀加速直线运动,经时间t后撤去外力,又经时间2t物体停了下来.则物体受到的阻力应为下列四个选项中的哪一个( )
A. F B. F/2 C. F/3 D. F/4
【答案】C
【解析】
【详解】匀加速直线运动有:F-f=ma1
匀减速直线运动有-f=ma2
v=a1t
0=v+2a2t
由以上各式得:,故C正确.
点晴:根据牛顿第二定律求出匀加速直线运动和匀减速直线运动的加速度,根据匀加速直线运动和匀减速直线运动的加速度关系求出物体所受阻力.
2. 如图甲所示为一小型发电机的原理图,单匝矩形线圈总电阻为10Ω。在外力作用下矩形线圈在匀强磁场中以恒定的角速度绕垂直于磁场方向的固定轴OO'匀速转动,线圈两端与R=10Ω的电阻构成闭合回路。穿过矩形线框的磁通量随时间变化的图像如图乙所示,其他电阻不计。下列说法正确的是( )
A. 时刻,线圈中感应电流最大
B. 电阻R消耗的电功率为500W
C. 该发电机产生交流电的瞬时表达式为
D. 从图甲时刻转90°的过程中穿过导体横截面的电荷量约为0.07C
【答案】A
【解析】
【详解】A.由图乙可知,时刻,穿过线圈的磁通量为零,磁通量的变化率最大,感应电流最大,故A正确;
B.由图乙可知,线圈转动周期为,根据公式可知,线圈转到的角速度为
根据公式可知,感应电动势的最大值为
则有效值为
电阻R消耗的电功率为
故B错误;
C.根据题意,由B分析可知,该发电机产生交流电的瞬时表达式为
故C错误;
D.根据、和可知,从图甲时刻转90°的过程中穿过导体横截面的电荷量约为
故D错误。
故选A。
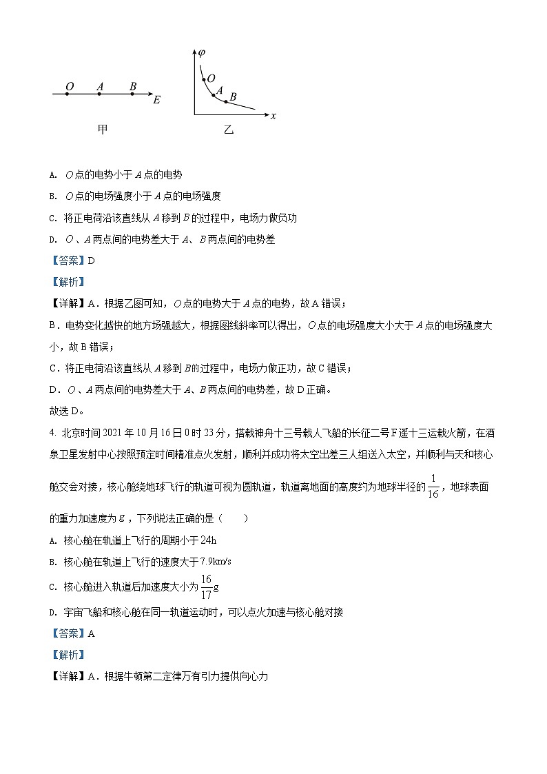
3. 在真空中某区域有一电场,其中一条电场线如图甲所示,、A、B为电场线上间距相等的三个点,这一条电场线上各点的电势分布如图乙所示,下列说法正确的是( )
A. 点的电势小于A点的电势
B. 点的电场强度小于A点的电场强度
C. 将正电荷沿该直线从A移到的过程中,电场力做负功
D. 、A两点间的电势差大于A、两点间的电势差
【答案】D
【解析】
【详解】A.根据乙图可知,点的电势大于A点的电势,故A错误;
B.电势变化越快的地方场强越大,根据图线斜率可以得出,点的电场强度大小大于A点的电场强度大小,故B错误;
C.将正电荷沿该直线从A移到B过程中,电场力做正功,故C错误;
D.、A两点间的电势差大于A、B两点间的电势差,故D正确。
故选D。
4. 北京时间2021年10月16日0时23分,搭载神舟十三号载人飞船的长征二号遥十三运载火箭,在酒泉卫星发射中心按照预定时间精准点火发射,顺利并成功将太空出差三人组送入太空,并顺利与天和核心舱交会对接,核心舱绕地球飞行的轨道可视为圆轨道,轨道离地面的高度约为地球半径的,地球表面的重力加速度为,下列说法正确的是( )
A. 核心舱在轨道上飞行的周期小于
B. 核心舱在轨道上飞行的速度大于
C. 核心舱进入轨道后加速度大小为
D. 宇宙飞船和核心舱在同一轨道运动时,可以点火加速与核心舱对接
【答案】A
【解析】
【详解】A.根据牛顿第二定律万有引力提供向心力
解得
可知轨道半径越大周期越大,则其周期比同步卫星的周期小,小于,故A正确;
B.第一宇宙速度是最大的环绕速度,核心舱在轨道上飞行的速度小于,故B错误;
C.根据万有引力定律有
,
解得
故C错误;
D.宇宙飞船和核心舱在同一轨道运动时,点火加速会做离心运动,故D错误。
故选A。
5. 一质量为的舰艇在某次军事训练时,由静止开始沿直线航行,发动机的输出功率恒为,所受阻力大小恒定,经过时间,舰艇恰好达到最大速度,则该过程舰艇运动的位移大小为( )
A. B. C. D.
【答案】B
【解析】
【详解】从开始到舰艇恰好达到最大速度,过程由动能定理得
舰艇达到最大速度时,受力平衡
联立解得
B正确,ACD错误。
故选B。
6. 回旋加速器工作原理如图所示,置于真空中的D形金属盒半径为R,两盒间的狭缝很小,带电粒子穿过的时间可忽略不计,磁感应强度为B的匀强磁场与盒面垂直,A处粒子源产生的粒子质量为m、电荷量为+q,在加速器中被加速,加速电压为U,加速过程中不考虑相对论效应和重力影响,则( )
A. 增大加速电压U,出射粒子动能增大
B. 粒子在D形盒中运动时间与加速电压U无关
C. 粒子射出时的最大动能与D形金属盒的半径R和磁感应强度B有关
D. 被加速的带电粒子在回旋加速器中做圆周运动的周期随半径的增大而增大
【答案】C
【解析】
【详解】AC.粒子出磁场时,根据洛伦兹力提供向心力,则有
动能为
联立解得粒子出射动能为
可见粒子获得能量与加速的电压无关,与D形盒的半径以及磁感应强度B有关,增大磁场B和D型盒半径R,粒子获得能量增大,A错误,C正确。
B.由于粒子最终获得的总动能不变,粒子周期不变,加速电压U越大,加速次数越少,粒子在D形盒中运动时间越短,B错误。
D.带电粒子在回旋加速器中做圆周运动的周期与半径无关,D错误。
故选C。
7. 如图所示,单匝线圈abcd在匀强磁场中绕垂直于磁场的bc边以角速度ω匀速转动,其线圈中感应电动势的峰值为Em,闭合回路中两只灯泡均能正常发光,则( )
A. 从图中位置开始计时,感应电动势的瞬时值表达式为
B. 增大线圈转动角速度ω时,感应电动势的峰值Em不变
C. 增大电容器C两极板间的正对面积时,灯泡A1变暗
D. 抽去电感器L的铁芯时,灯泡A2变亮
【答案】AD
【解析】
【详解】A.图中线框所在位置为中性面,所以感应电动势的瞬时值表达式为,故A正确;
B.感应电动势的峰值,增大线圈转动角速度时,感应电动势的峰值Em将增大,故B错误;
C.增大电容器C两极板间的正对面积时,电容增大,容抗减小,灯泡A1变亮,故C错误;
D.抽去电感器L的铁芯时,自感系数减小,感抗减小,灯泡A2变亮,故D正确。
故选AD。
8. 如图所示,固定的光滑竖直杆上套着一个质量为的滑块,滑块用轻绳系着绕过光滑的定滑轮与质量为的重物相连,把滑块从A点由静止释放后,滑块开始上升,滑块运动到与滑轮等高的位置B的过程中,下列说法正确的是( )
A.
B. 滑块的速度一直增大
C. 滑块运动到B点时,重物的速度为零
D. 滑块的机械能一直增大
【答案】CD
【解析】
【详解】A.对A点的滑块受力分析,物体受竖直向下的重力,沿绳子向上的拉力T以及杆给滑块的向左的力,因为滑块上升,所以绳子的拉力大于滑块的重力。即
对重物来说,因为重物向下运动,故有
由上述分析可知,故A错误;
B.设绳子与光滑竖直杆之间的角度为,竖直向上为正方向,对滑块来说有
开始时滑块的速度变大,在上升的过程中,变大,变小,当小于mg后滑块的加速度方向由向上变为向下,此时物体做减速运动。所以滑块的速度先增大后减小,故B错误;
C.设滑块运动速度为,重物的速度为,故有
到B点时,,解得
所以重物的速度为零,故C正确;
D.在到达B点之前绳子的拉力与滑块的位移之间为锐角,故拉力做正功,滑块的机械能一直增大,故D正确。
故选CD。
9. 如图甲所示,在光滑水平面上的两小球发生正碰。小球的质量分别为和。图乙为它们碰撞前后的位置—时间图像。已知。由此可以判断( )
A. 碰前质量为的小球静止,质量为的小球向右运动
B. 碰后质量为的小球和质量为的小球都向右运动
C.
D. 碰撞过程中系统损失了0.4 J的机械能
【答案】AC
【解析】
【详解】ABC. 取向右为正方向,由题中图乙可知,质量为的小球碰前速度,碰后速度为,质量为的小球碰前速度,碰后的速度,两小球组成的系统动量守恒,有
代入数据解得
AC正确,B错误;
D. 两小球组成的系统在碰撞过程中的机械能损失为
所以碰撞是弹性碰撞,D错误。
故选AC。
10. 如图所示,无限长、间距为的光滑平行导轨水平放置,匀强磁场垂直导轨向外,磁感应强度大小为。质量为、电阻为、长度为的金属棒垂直静止放置在水平导轨上,质量为、电阻为、长度为的金属棒垂直锁定在水平导轨上,现给金属棒一水平向右的初速度,金属棒运动的位移为且金属棒始终与导轨垂直且接触良好,则( )
A. 金属棒中的电流方向向下
B. 金属棒做匀减速直线运动
C. 金属棒产生的焦耳热为
D. 通过金属棒的电荷量为
【答案】AC
【解析】
【详解】A.根据右手定则,金属棒中的电流方向向下,故A正确;
B.根据左手定则,金属棒所受的安培力向左,做减速运动,速度越小所受的安培力减小,根据牛顿第二定律可知,金属棒的加速度逐渐减小,故B错误;
C.根据能量守恒定律有
金属棒产生的焦耳热
联立可得
故C正确。
D.根据感应电动势的表达式为
磁通量为
感应电流为
通过金属棒电荷量为
联立可得
故D错误。
故选AC。
第Ⅱ卷(非选择题,共56分)
二、填空、实验题(本大题共2小题,共20分)
11. 某同学设计了一个用打点计时器探究碰撞过程中动量的变化规律的实验:在小车A的前端粘有橡皮泥,推动小车A使之做匀速直线运动,然后与原来静止在前方的小车B相碰并粘合成一体,继续做匀速直线运动,他设计的具体装置如图甲所示,在小车A后连着纸带,电磁打点计时器电源频率为50 Hz,长木板下垫着小木片以平衡摩擦力。
(1)若已得到打点纸带如图乙所示,测得各计数点间距离并标在图上,点1为打下的第一点,则应选___________段来计算小车A的碰前速度,应选___________段来计算小车A和小车B碰后的共同速度。(填“1~2”“2~3”“3~4”或“4~5”)
(2)已测得小车A的质量mA=0.40 kg,小车B的质量mB=0.20 kg,由以上的测量结果可得:碰前两小车的总动量为___________kg·m/s,碰后两小车的总动量为___________kg·m/s。由此可得出的实验结论是___________。
【答案】 ①. 2~3 ②. 4~5 ③. 0.420 ④. 0.417 ⑤. 在实验允许的误差范围内碰撞前后总动量不变
【解析】
【分析】
【详解】(1)[1][2]因小车做匀速运动,应取纸带上点迹均匀的一段来计算速度,碰前2~3段点迹均匀,碰后4~5段点迹均匀,故取2~3段计算碰前小车A的速度,4~5段计算碰后小车A、B的共同速度;
(2)[3]碰前小车A的速度
其动量
[4]碰后两小车的共同速度为
其总动量
[5]由计算结果可知在实验允许的误差范围内碰撞前后总动量不变。
12. 用如图甲所示的电路测量一节蓄电池的电动势和内电阻。蓄电池的电动势约为2V,内电阻很小.除蓄电池、开关、导线外可供使用的实验器材还有:
A.电压表V (量程3V)
B.电流表A1 (量程0.6A)
C.电流表A2(量程3A)
D.定值电阻R0(阻值4Ω,额定功率4W)
E.滑动变阻器R1(阻值范围0—20Ω,额定电流1A)
F.滑动变阻器R2(阻值范围0—2000Ω,额定电流0.1A)
(1)电流表应选 ________;滑动变阻器应选________;(填器材前的字母代号)
(2)根据实验数据作出U—I图像(如图乙所示),则蓄电池的电动势E=____V,内阻r=_____Ω;
(3)用此电路测量一节蓄电池的电动势和内电阻,产生误差的原因是______________;测出的电动势E与真实值相比偏_________;
【答案】 ①. B ②. E ③. 2.10 ④. 0.2 ⑤. 电压表分流导致电流表测量值偏小 ⑥. 小
【解析】
【分析】
【详解】(1)[1][2]根据电源是一节电池,电流表选B;为了方便调节,滑动变阻器选择小的即可,滑动变阻器选E;
(2)[3][4]由闭合回路的欧姆定律可得
根据图象纵轴交点得电动势E=2.10;内阻
(3)[5][6]因为电压表的分流,测量值偏小
三、计算题(本大题共3小题,共36分。解答应写出必要的文字说明、方程式和重要的演算步骤,只写出最后答案的不能得分。有数据计算的题,答案中必须明确写出数值和单位)
13. 如图所示,长的木板静止在粗糙水平面上,木板上表面粗糙,右端有挡板B,总质量,紧靠挡板有一质量的滑块(可视为质点),AB间夹有少许塑性炸药(质量不计)。现引爆炸药,设炸药的化学能全部转化为木板和滑块的动能,爆炸后瞬间滑块获得的速度。已知滑块与木板上表面间的动摩擦因数,木板下表面与地面间的动摩擦因数为,重力加速度,不计空气阻力。求:
(1)炸药释放化学能;
(2)若要使滑块到达木板左端前木板停下,则满足的条件。
【答案】(1);(2)
【解析】
【详解】(1)在炸药爆炸瞬间,滑块与木板在水平方向动量守恒得
解得
根据能量守恒得
联立解得
(2)选向左为正方向,设经过时间木板停下,对木板运用动量定理得
根据几何关系得
解得
14. 如图所示,光滑水平桌面上有一个矩形区域abcd,bc长度为2L,cd长度为1.5L,e、f分别为ad、bc的中点。efcd区域存在竖直向下的匀强磁场,磁感应强度为B;abfe区域存在沿bf方向的匀强电场,其大小可以调节。一个质量为m、电荷量为+q的带电小球P(可视为质点、重力可忽略)从b点无初速度释放。求:
(1)当P的轨迹与cd相切时,匀强电场的场强大小和小球在磁场中运动的时间;
(2)若改变匀强电场的场强大小,可使小球P在磁场中第一次偏转后从ed边的中点射出磁场,带电小球在磁场中的运动速率。
【答案】(1),;(2)
【解析】
【详解】(1)当P的轨迹与cd相切时,如图所示,设P在磁场中的运动轨迹半径为R,由几何关系得
由牛顿第二定律则有
在电场中对小球P运用动能定理得
联立解得
由几何关系得小球在磁场中运动的圆心角
在磁场中运动的时间
(2)P球在磁场中第一次偏转后从ed边的中点z点离开磁场,如图所示,根据几何关系得
解得
由牛顿第二定律得
联立解得
15. 如图所示,在同一水平面内的光滑平行金属导轨MN、M′N′与均处于竖直面内的半圆形光滑金属轨道NP、N′P′平滑连接,半圆轨道半径均为,导轨间距,水平导轨左端MM′接有的定值电阻,水平轨道的ANN′A′区域内有竖直向下的匀强磁场,其大小,磁场区域宽度。一质量为、电阻也为、长度为的导体棒ab以初速度向右运动,导体棒在进入磁场前与另一根相同的cd棒发生弹性碰撞,导轨电阻忽略不计,导体棒运动过程中始终与导轨垂直并与导轨接触良好。求:
(1)cd棒进入磁场前的速度大小;
(2)cd棒离开磁场时的速度大小;
(3)cd棒第一次向右经过磁场的过程中,定值电阻R上产生的焦耳热;
(4)通过计算判断cd棒沿半圆轨道运动时能否脱离轨道。
【答案】(1);(2);(3);(4)不会脱离轨道
【解析】
【详解】(1)取初速度方向为正方向,设碰后ab棒和cd棒的速度大小分别为、,由于是弹性碰撞,因此根据动量守恒定律可得
根据能量关系可得
解得
所以cd棒进入磁场前的速度大小为;
(2)设cd棒离开磁场时的速度为,对cd棒根据动量定理可得
由于碰撞后ab棒静止,ab棒的电阻也为,因此碰撞后ab棒与电阻R并联,因此整个回路中的总电阻为
所以
代入得
其中
解得
(3)对cd棒,根据功能关系可得
解得
根据电流分配关系可得R上产生的焦耳热
(4)假设导体棒在半圆轨道上不会离开轨道,上升的最大高度为h,则有
解得
由于,所以不会脱离轨道。
云南省保山市昌宁县第一中学2022-2023学年高一下学期期末考试物理试题: 这是一份云南省保山市昌宁县第一中学2022-2023学年高一下学期期末考试物理试题,共10页。试卷主要包含了请将正确答案填写在答题卡上,地球的质量为M,半径为R,dΔt22-dΔt12等内容,欢迎下载使用。
云南省保山市昌宁县第一中学2022-2023学年高二下学期期末考试物理试题: 这是一份云南省保山市昌宁县第一中学2022-2023学年高二下学期期末考试物理试题,共10页。试卷主要包含了请将正确答案填写在答题卡上,04 A等内容,欢迎下载使用。
精品解析:云南省保山市昌宁县第一中学2022-2023学年高一下学期模拟考试物理试题: 这是一份精品解析:云南省保山市昌宁县第一中学2022-2023学年高一下学期模拟考试物理试题,文件包含精品解析云南省保山市昌宁县第一中学2022-2023学年高一下学期模拟考试物理试题解析版docx、精品解析云南省保山市昌宁县第一中学2022-2023学年高一下学期模拟考试物理试题原卷版docx等2份试卷配套教学资源,其中试卷共29页, 欢迎下载使用。

