人教部编版七年级下册13 卖油翁教案及反思
展开
这是一份人教部编版七年级下册13 卖油翁教案及反思,共2页。教案主要包含了比较,主旨等内容,欢迎下载使用。
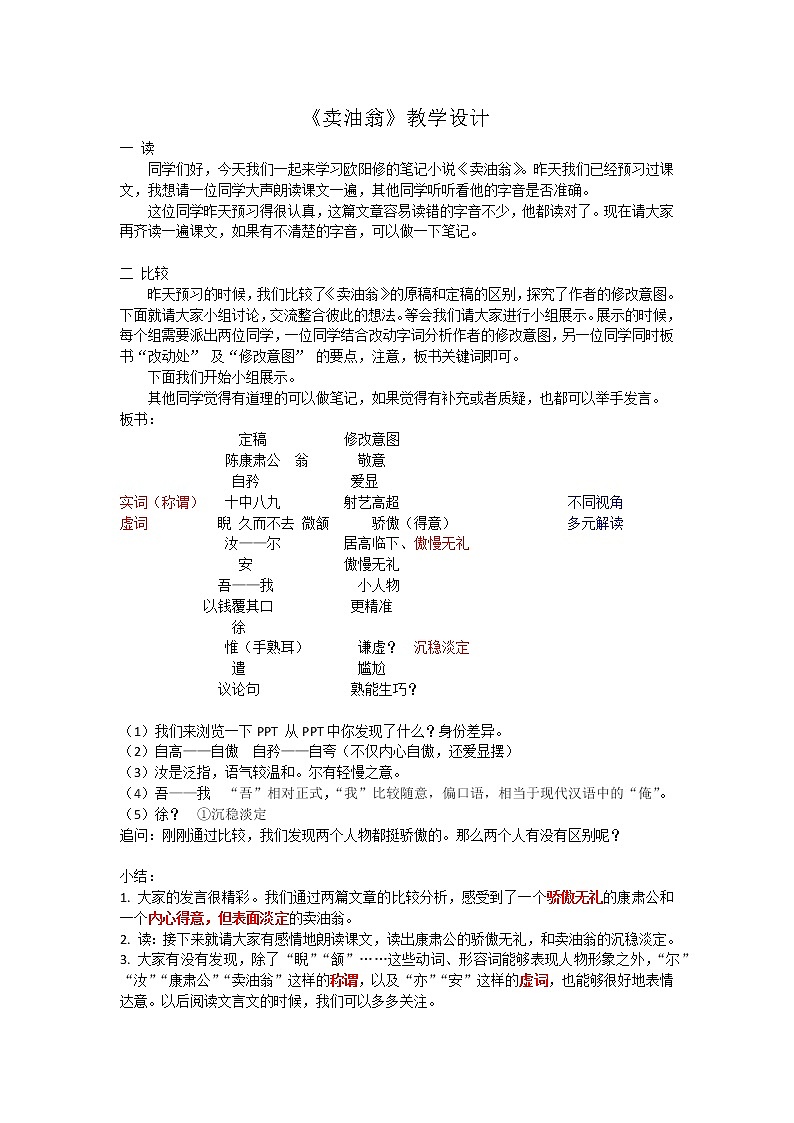
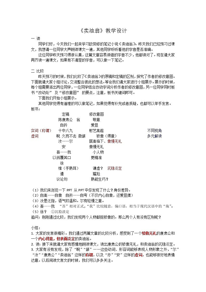
《卖油翁》教学设计一 读同学们好,今天我们一起来学习欧阳修的笔记小说《卖油翁》。昨天我们已经预习过课文,我想请一位同学大声朗读课文一遍,其他同学听听看他的字音是否准确。这位同学昨天预习得很认真,这篇文章容易读错的字音不少,他都读对了。现在请大家再齐读一遍课文,如果有不清楚的字音,可以做一下笔记。 二 比较昨天预习的时候,我们比较了《卖油翁》的原稿和定稿的区别,探究了作者的修改意图。下面就请大家小组讨论,交流整合彼此的想法。等会我们请大家进行小组展示。展示的时候,每个组需要派出两位同学,一位同学结合改动字词分析作者的修改意图,另一位同学同时板书“改动处” 及“修改意图” 的要点,注意,板书关键词即可。下面我们开始小组展示。其他同学觉得有道理的可以做笔记,如果觉得有补充或者质疑,也都可以举手发言。 板书: 定稿 修改意图 陈康肃公 翁 敬意 自矜 爱显实词(称谓) 十中八九 射艺高超 不同视角虚词 睨 久而不去 微颔 骄傲(得意) 多元解读 汝——尔 居高临下、傲慢无礼 安 傲慢无礼 吾——我 小人物 以钱覆其口 更精准 徐 惟(手熟耳) 谦虚? 沉稳淡定 遣 尴尬 议论句 熟能生巧? (1)我们来浏览一下PPT 从PPT中你发现了什么?身份差异。(2)自高——自傲 自矜——自夸(不仅内心自傲,还爱显摆)(3)汝是泛指,语气较温和。尔有轻慢之意。(4)吾——我 “吾”相对正式,“我”比较随意,偏口语,相当于现代汉语中的“俺”。(5)徐? ①沉稳淡定 追问:刚刚通过比较,我们发现两个人物都挺骄傲的。那么两个人有没有区别呢? 小结:1. 大家的发言很精彩。我们通过两篇文章的比较分析,感受到了一个骄傲无礼的康肃公和一个内心得意,但表面淡定的卖油翁。2. 读:接下来就请大家有感情地朗读课文,读出康肃公的骄傲无礼,和卖油翁的沉稳淡定。3. 大家有没有发现,除了“睨”“颔”……这些动词、形容词能够表现人物形象之外,“尔”“汝”“康肃公”“卖油翁”这样的称谓,以及“亦”“安”这样的虚词,也能够很好地表情达意。以后阅读文言文的时候,我们可以多多关注。 三 主旨刚刚分析的时候,有同学认为作者补上最后一句议论,是为了说出“熟能生巧”这个道理。大家都是这样看的吗?对于这篇文章的主旨,大家有不同的理解吗?……学生简单陈述即可。其实对于这篇文章的解读,历来有三种见解。一是认为熟能生巧,二是认为小人物也有大智慧,三是认为人应戒骄。接下来请大家阅读并圈画课文与资料,继续深入思考你的观点和理由。 小人物有大智慧——①编者加了标题“卖油翁”。②教材导读。追问:——既然标题是编者加的,导读是编者写的,所以“小人物具有大智慧”这一点其实是谁的观点? 人应戒骄——①历史上陈康肃性情就刚强暴恶。②《归田录》自序说朝廷中没有记录的事,史官没有记录的,在与士大夫谈笑之余有人会记录,记录下来可以供闲暇的时候看。③陈尧咨是兄弟当中文化程度最低的,擅长射箭+宋朝重文轻武 欧阳修很可能嘲笑他。④根据欧阳修 “自矜”“亦”“遣”这些字词的修改,夸大了陈康肃的骄横无礼,强化了他最后的尴尬处境,所以欧阳修很可能是暗讽他。熟能生巧——①两个人物+左轮 解牛 议论句添加。②反复句。 小结:大家觉得这些解读有对错之分吗?——没有。其实,站在不同的视角,小说可以有多元的解读。站在陈康肃的立场,可以分析出 人应戒骄;卖油翁:小人物有大智慧;两者联系起来:熟能生巧。另外,编者的视角一定是作者的视角吗? 最后,我想问大家,如果以后再读笔记小说,你会怎么去读呢?细读分析字词(实词 虚词 称谓),分析人物形象。比较阅读作者的原稿和修改稿,探究修改意图。多元理解小说主旨,站在不同的角度看问题。 一种方法 一点感悟 一些思考 都是我们宝贵的收获。有没有同学原意来谈一谈自己的收获。 不盲从,懂探究,你已经初步拥有了审辨式思维的思考方式,很棒。 今天我们的课就上到这里,课后如果大家感兴趣的话,可以进一步去阅读欧阳修的笔记小说集《归田录》。
相关教案
这是一份初中语文人教部编版七年级下册卖油翁教案设计,共8页。教案主要包含了教学目标,教学重点,教学难点,教学过程,板书设计等内容,欢迎下载使用。
这是一份初中语文人教部编版七年级下册卖油翁教案,共4页。
这是一份语文七年级下册第三单元13 卖油翁教案

