





所属成套资源:2022年高考英语三轮冲刺过关
专题07+完形填空(新高考专用)+-【查漏补缺】2022年高考英语三轮冲刺过关
展开
这是一份专题07+完形填空(新高考专用)+-【查漏补缺】2022年高考英语三轮冲刺过关,文件包含专题07记叙文类完形填空解析版docx、专题07记叙文类完形填空原卷版docx等2份学案配套教学资源,其中学案共77页, 欢迎下载使用。
1.词不离句、句不离篇原则
做题时避免见空填空,即看到一个空格,直接看选项进行选择,失误率会大大增加。完形填空强调单词、短语在语境(句子层面、段落层面,篇章层面)中的应用。填第一空时,务必读到第二空,很多时候两个题空之间出题者往往给了很多暗示和线索,依次类推。
2.无关词排除原则
文章一般都有非常明确的中心主线,结构很紧凑,正确选项一般都是紧扣文章的中心主线,一些看上去明显和文章主线毫无关系的选项,可以排除在外。
3.末段紧扣主题原则
文章的末段通常是本文内容的升华,或是主旨大意的概括,或是作者思想境界的提升等,总之与主题密切相关,与文章主题无关或相左的选项可以排除。
一、思维导图
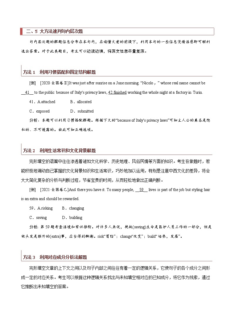
二、5 大方法速判句内层次题
句内层次题的解题信息分布在本句内,在读懂文意的前提下,利用本句的一些信息凭借语感即可顺利选出答案。对于此类题目,考生可以边读边填,将原文信息尽量复原。
方法1 利用习惯搭配和固定结构解题
[例] [2020·全国卷Ⅱ]It was just after sunrise n a June mrning. “Nicl,” whse real name cannt be __41__ t the public because f Italy's privacy laws, 42.finished wrking the whle night at a factry in Turin.
41.A.attached B.allcated
C.expsed D.submitted
分析:本题可以利用习惯搭配解题。根据下文的“because f Italy's privacy laws”可知主人公的真名是隐私的、不可透露的。由此可知正确选项。
方法2 利用生活常识和文化背景解题
完形填空的语篇中往往渗透着诸如文化科学、历史地理、风俗民情等方面的知识。考生在做题时,若能积极地调动自己掌握的文化背景知识和生活常识,巧妙地加以运用,特别是注意中西文化的差异,将会大大简化复杂的分析与判断过程,节省宝贵的时间,从而轻松地做出正确判断。
[例] [2021·全国卷乙]And there yu have it. T many peple, __59__ lives is part f the jb but styling hair is an extra and shuld be rewarded.
59.A.risking B.changing
C.saving D.building
分析:第59题考查语境和常识推断。对许多人来说,挽救(saving)生命是医护人员工作的一部分,但是做头发是额外的(extra)事,应当得到酬谢。risk“冒险”;change“改变”;build“培养,发展”。
方法3 利用对应成分分析法解题
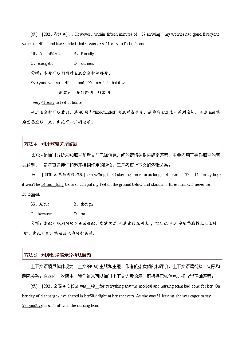
完形填空文章的上下文之间以及句子内部之间往往有着一定的逻辑关系,它使句子的各个成分之间形成一定的对应关系。考生可以根据这种逻辑关系找出与未知填空相对应的已知成分,将它作为线索,通过它推断出未知填空的答案。
[例] [2021·浙江卷].,within fifteen minutes f 39.arriving,my wrries had gne. Everyne was s __40__ and like-minded that it was very 41.easy t feel at hme.
40.A.cnfident B.friendly
C.energetic D.curius
分析:本题可以利用对应成分分析法解题。
Everyne was s __40__ and like-minded that it was
形容词 并列连词 形容词
very 41.easy t feel at hme.
从上述分析可以看出,第40题与“like-minded”形成对应关系。因为有and这一并列连词,并且and前后意思应该一致,由此可知正确选项。
方法4 利用逻辑关系解题
此方法是通过分析未知填空前后文与已知信息之间的逻辑关系来确定答案,主要应用于完形填空的两类题型:一是考查连接词和起连接词作用的短语;二是考查上下文的逻辑关系。
[例] [2020·山东高考模拟卷]I am willing t 32.stay__up here fr as lng as it takes, __33__ I hnestly hpe it wn't be 34.t__lng befre I can put my feet n the grund belw and stand in a frest that will never be 35.lgged.
33.A.but B.thugh
C.because D.s
分析:本题可以利用转折关系解题。空前提到“我愿意待在树上”,空后说“我不希望待在树上太长时间”,由此可知,前后语义为转折关系。
方法5 利用语境暗示分析法解题
上下文语境具体体现为:全文的中心主线和主题、作者的态度倾向和评价、上下文语篇衔接、句际和段际关系。在句内层次题中,我们通常可以通过上下文语境暗示,即根据已知信息,推导出正确答案。
[例] [2021·全国卷乙]She was__49__fr everything that the medical and nursing team had dne fr her. On her day f discharge,we shared in her50.delight at her recvery. As she was 51.leaving she was eager t say 52.gdbye t each f us in the nursing team.
49.A.grateful B.thughtful
C.srrwful D.fearful
分析:本题可通过语境暗示解题。根据下文中“everything that the medical and nursing team had dne fr her”可推知,她感激医护人员为她做的一切。thughtful“周到的,体贴的”;srrwful“悲伤的”;fearful“担心的,害怕的”
三、4大技巧稳抓句组层次题
句组层次题是比句内层次题稍难一级的题目,其解题信息分布在空格前后的一组意群之中,解题时需瞻前顾后,综合意群信息解答。即本句信息不足填,空格前后再找信息源。
技巧1 利用语义复现解题
复现是一种语义衔接手段,它通过原词、同义词或近义词、反义词、上义词、下义词、同源词或同根词等重复出现来表达某一概念,使整篇文章上下连贯,有机地衔接在一起。因此,考生可根据文章的具体情况,理解文章的结构和语境,利用文章中的语义复现来选择正确的答案。
1.原词复现
[例] [2020·全国卷Ⅰ]One day they'll 47.wake__up and discver that everything they've always knwn abut windws is a __48__.
I wnder if 49.parents shuld always tell the truth n matter the 50.cnsequences. I have a very strng 51.fear that the lie we're telling is ding 52.spiritual__ damage t ur children.
48.A.dream B.lie
C.fantasy D.fact
分析:本题可以利用原词复现解题。由下文的“ I have a very strng 51.fear that the lie ...”并结合语境可知正确选项。
2.同义复现
[例] [2021·3月天津卷]Fr mst peple, having things stlen feels like an ffence. Rbbie Pruitt admitted that he gt __16__ when he discvered the theft f his muntain bike last September. But sn enugh, his 17.emtins tk a turn. After letting g f his anger and frustratin, he fund himself n a rad t sympathy 18.instead.
16.A.amazed B.mad
C.curius D.frightened
分析:本题可以利用同义复现解题。根据下文的“After letting g f his anger and frustratin”可知此处和“anger”“ frustratin”是同义词,由此可知正确选项。
3.反义复现
[例] [2021·新高考Ⅰ卷]Our 48.rles in the factry were simple:Place cakes n a mving belt. Attach icing (糖霜) ears. Apply icing eyes and nse. 49.Remve bunny frm the belt. This was __50__ than it sunds. 51.Slw__dwn a bit and the cakes pile up. As I tld my parents at dinner that first night,it was all a little mre high- pressure than I'd 52.expected.
50.A.harder B.better
C.lnger D.cheaper
分析:本题可以利用反义复现解题。尽管前文提到了“Our 48.rles in the factry were simple”,根据下文中的“the cakes pile up”“a little mre high- pressure”可知,作者想表达实际上作者他们的工作并不像听上去那么简单, harder与simple构成反义复现。
4.代词复现
[例] [2016·全国卷Ⅰ]Once fire and emergency peple arrived, Larry and the ther man 56.backed__ff and let them g t wrk. Then, Larry asked the __57__ if he was needed r 58.free t g. They let him and the ther man g.
57.A.wman B.plice
C.man D.driver
分析:本题可以利用代词复现解题。根据语境和下文中的“They”可知,拉里问是否还需要他,问的对象肯定是这些急救人员。下文中的代词“They”是复数,四个选项中只有plice是集合名词,表示复数,也符合常识。
技巧2 利用作者态度或感情色彩关联解题
在完形填空中,我们一定要在快速阅读文章的过程中,仔细找出能够反映作者态度和感情色彩的重要词汇,它们往往是名词、形容词、副词或动词。这些词汇通常是我们做题时重要的参照线索,可以帮助我们快速确定某些题目的正确答案。
[例] [2021·浙江卷1月]My jb was t 45.build a stairway ut f rck. This 46.meant climbing up and dwn the side f a muntain inhabited (栖息) by muntain lins,althugh I shuld say they were nly heard,never 47.seen.
Three days later,a beautiful stairway came int being. The __48__ f knwing that my 49.wrk will be n that muntainside fr years t cme is massive.
48.A.satisfactin B.ambitin
C.expectatin D.intentin
分析:本题可以利用作者态度或感情色彩关联解题。根据划线处后半句“my 49.wrk will be n that muntainside fr years t cme is massive”,“了解我的工作成果(wrk)将会在未来数年都在这个山坡上”,作者对自己的工作有十足的满足感,故用satisfactin“满足,满足感”。
技巧3 利用逻辑关系解题
在句组层次题中,利用逻辑关系解题同样是一种重要的方法。
[例1] [2021·天津卷3月]In additin t 31.practical skills, Pruitt's lessns teach teamwrk, encurage self-wrth, and prmte feelings f cmmunity. __32__, the kids have gained a sense f accmplishment.
32.A.Otherwise B.Hwever
C.Smehw D.Meanwhile
分析:本题考查连接词,可以利用逻辑关系解题。根据语境可知,此处表示与此同时,孩子们也获得了成就感。therwise“否则,不然”;hwever“但是”;smehw“以某种方式”;meanwhile“与此同时”。
[例2] [2020·新高考山东卷]When he was 16, Mlai began t ntice smething 23.disturbing happening arund his hme. A fld had hit the area earlier that year and the 24.damage it caused had driven away a number f birds. __25__, the number f snakes had declined as well.
25.A.Besides B.Hwever
C.Therefre D.Otherwise
分析:本题可以利用逻辑关系解题。空前提到“鸟的数量减少了”,空后提到“蛇的数量也减少了”,此处表示语意上的递进。
技巧4 利用语境暗示分析法解题
在句组层次题中,有些题目我们往往也需要通过上下文的语境暗示来解题,即根据已知信息,推导出正确答案。
[例] [2021·全国卷甲]Burchill was 41.staying at the htel n business and planning t 42.visit sme friends in the area. They had asked him t 43.bring sme pepperni (辣香肠) frm back east. S he __44__ a suitcase full f pepperni.
44.A.filled B.lcked
C.abandned D.lst
分析:本题可以利用语境暗示分析法解题。根据上文“They had asked him t 43.bring sme pepperni (辣香肠) frm back east”,可推知Burchill应该是装了一手提箱的辣香肠带给朋友,此题选A符合上下文语境。
高考真题
2021年6月新高考1卷
My life as a tax-paying emplyed persn began in middle schl, when, fr three whle days, I wrked in a baking factry.
My best friend Betsy's father was a manager at Hugh Bakeries, which, at Easter time, 1 little bunny(兔子)cakes fr all its 2 thrughut Cleveland. It happened that the plant dwntwn needed eight kids fr 3 help during ur spring break, fr which I had n 4 beynd listening t my favrite recrds. I'd 5 minimum wage. I'd see hw a factry 6 . My parents thught all f this was a grand idea and called Betsy's dad with their 7 .
Our 8 in the factry were simple: Place cakes n a mving belt. Attach icing (糖霜)ears. Apply icing eyes and nse. 9 bunny frm the belt. This was 10 than it sunds. 11 a bit and the cakes pile up. As I tld my parents at dinner that first night, it was all a little mre high-pressure than I'd 12 .
Dad 13 . The sn f a grcer, he'd spent the summers f his childhd 14 fd in Benardsville, New Jersey. This was the srt f wrk that made yu 15 the dllars yu earned and respect thse wh did the wrk, he tld me.
B.rdered C,made D.reserved
B.families C.schls D.citizens
B.financial C.technical D.temprary
B.prblems C.excuses D.hbbies
B.earn C.set D.suggest
B.clsed C.develped D.survived
B.permissin C.experience D.invitatin
B.ideas C.rles D.chices
B.Keep C.Stp D.Remve
B.better C.lnger D.cheaper
dwn B.Slw dwn C.Stay n D.Mve n
B.witnessed C.expected D.remembered
B.smiled C.hesitated D.refused
B.finding C.sharing D.delivering
B.dnate C.receive D.appreciate
2021年6月新高考2卷
Over the past 38 years, Mr. Wang has pretended t be smene else many times,and has even learned t ____21____ different dialects(方言),leading t him being described as an “Oscar-winning actr".
The 60-year-ld is nt an actr, but a ____22____ Hwever,he is mre devted t his “____23____ "than any real actr.
In the 1990s, a grup f thieves ften sld stlen gds with the help f sme beggars. T lk int the ____24____,Wang disguised(伪装)himself and ____25____ the beggars. Dirty shrts and ld shes gave him the ____26____ f a real beggar and his cnvincing dialect sn wn him the ____27____ f the beggars.
“I ften ____28____ them t drink alchl. Once they were ____29____,they began t talk a lt,"Wang said. “I'd then ____30____ myself t use the tilet, ____31____ what the beggars said, and send the ____32____ t my teammates.”
Wang,wh is ften in ____33____ situatins, is als a jud (柔道) master. “As lng as I get clse enugh, n criminal can ____34____ frm me," he said.
Wang's ____35____ wn him several hnrs, including a Natinal May Day Labr Medal and 11 Citatins f Merit.Paris.
21. A. teachB. cmpareC. assessD. speak
22. A. lawyerB. dctrC. plicemanD. businessman
23. A. rleB. studyC. familyD. audience
24. A. minrB. caseC. futureD. questin
25. A. interviewedB. jinedC. arrestedD. assisted
26. A. challengeB. experienceC. appearanceD. freedm
27. A. vteB. sympathyC. permissinD. trust
28. A. invitedB. frcedC. helpedD. expected
29. A. drunkB. desertedC. bredD. lst
30. A. guideB. persuadeC. excuseD. allw
31. A. refer tB. nte dwnC. ask abutD. miss ut
32. A. planB. agreementC. directinD. infrmatin
33. A. awkwardB. dangerusC. unfrtunateD. strange
34. A. separateB. recverC. escapeD. hear
35. A. curageB. hnestyC. kindnessD. ptimism
2020年山东卷
阅读下面短文,从短文后各题所给的A、B、C和D四个选项中,选出可以填入空白处的最佳选项。
Mlai grew up in a tiny village in India. The village lay near sme wetlands which became his secnd 21 . He learned the value and beauty f 22 there frm a very yung age.
When he was 16, Mlai began t ntice smething 23 happening arund his hme. A fld had hit the area earlier that year and the 24 it caused had driven away a number f birds. 25 , the number f snakes had declined as well. He 26 that it was because there weren’t enugh trees t prtect them frm the 27 . The slutin, f curse, was t plant trees s the animals culd seek 28 during the daytime. He turned t the 29 department fr help but was tld that nthing wuld grw there. Hwever, Mlai went lking n his wn and 30 a nearby island where he began t plant trees.
31 yung plants in the dry seasn was 32 fr a lne by. Mlai built at the 33 f each sapling(幼树)a bamb platfrm, where he placed earthen pts with small hles t 34 rainwater. The water wuld then drip(滴落)n the plants belw.
Mlai 35 t plant trees fr the next 37 years. His effrts have resulted in 1,360 acres f naturally-grwn land that has becme hme t many plants and animals.
21.A.dreamB.jbC.hmeD.chice
22.A.natureB.yuthC.cultureD.knwledge
23.A.preciusB.interestingC.disturbingD.awkward
24.A.wasteB.tensinC.painD.damage
25.A.BesidesB.HweverC.TherefreD.Otherwise
26.A.agreedB.realizedC.rememberedD.predicted
27.A.niseB.heatC.diseaseD.dust
28.A.directinsB.partnersC.helpD.shelter
29.A.labrB.pliceC.frestD.finance
30.A.rebuiltB.discveredC.leftD.managed
31.A.DecratingB.ObservingC.WateringD.Guarding
32.A.tughB.illegalC.fantasticD.beneficial
33.A.backB.tpC.ftD.side
34.A.cl dwnB.keep ffC.purifyD.cllect
35.A.returnedB.learnedC.failedD.cntinued
2020年海南卷
When Jim Grant sptted back smke cming ut f a building n his way t wrk, he 1 his car t call 911. Then he 2 a U-turn, circling back t take anther lk.
Pulling up t the building. Grant saw flames(火焰)shting ut f a secnd-flr windw. Nt seeing r hearing any fire engines 3 , Grant rushed t a side 4 and ran up the stairs.
On the secnd flr, he 5 every apartment dr "Get ut!" Grant shuted. N ne 6 and he assumed that peple had already 7 . Reaching the end f the hallway, thugh, Grant 8 a half-pen dr. He kicked it wide pen, finding a 9 wman in a wheelchair with a little by and a tiny baby. "Let's 10 !" he screamed. The wman lked at him in cnfusin and said smething abut changing her clthes. Grant didn't wait. Clutching(抓牢)the baby t his chest and 11 the by alngside, Grant ran dwn the hallway. When he was 12 utside, the nly 13 in sight was a pliceman. Grant tld him abut the 14 and they rushed int the smky building.
Thanks t them, a family was saved frm the fire. Grant and the pliceman were hnred fr heir 15 .
B.stpped C.reached D.abandned
2. A.saw B.made C.missed D.crssed
3. A.burning B.leaving C.appraching D.waiting
4. A.entrance B.mad C.building D.windw
5. A.lcked B.kicked C.cunted D.repaired
6. A.agreed B.cared C.respnded D.understd
7. A.arrived B.returned C.hidden D.escaped
8. A.skipped B.clsed C.nticed D.remembered
9. A.frightened B.curius C.patient D.grateful
10. A.turn back B.g up C.get ut D.lie dwn
B.dragging C.Examining D.passing
12. A.safely B.secretly C.suddenly D.previusly
13. A.witness B.guide C.service D.help
14. A.wman B.dr C.car D.baby
15. A.wisdm B.genersity C.hnesty D.curage
2021年八省联考
This happened when I was ten. On a nrmal Sunday, I went t the barber shp where I always went. That day, alng with the barber there was an assistant, wh had recently____21____the shp.
S I sat fr the haircut. The uncle asked me hw____22____I wanted it. I answered, “Just d as my dad had____23____yu the last time.”
He smiled. Befre starting the____24____, he added, “What if I keep it lng?”
I____25____he was jking. S I jked t. I said, “I can't____26____what wuld happen t yur shp then!”
The mment I said it, the assistant____27____frm behind. “Hw dare d yu say that! Wh are yu t take us dwn, eh?”
I admit I was t____28____at that mment and the uncle standing beside me was giving me an____29____lk.
Frm that day n, I____30____stpped jking abut anyne's prfessin and wrks. It is ne f the mst____31____incidents in my life, which taught me t____32____the prfessin and wrks f a persn, n matter hw____33____they are.
I'm____34____that the assistant respnded in a way that made me rethink the pwer f my wrds. Wrds d make a____35____.
21. A. leftB. penedC. jinedD. visited
22. A. muchB. lngC. ftenD. sn
23. A. instructedB. invitedC. prmisedD. cnvinced
24. A. discussinB. jurneyC. trainingD. haircut
25. A. agreedB. heardC. hpedD. knew
26. A. frgetB. tlerateC. guaranteeD. understand
27. A. urgedB. shutedC. laughedD. helped
28. A. angryB. prudC. scaredD. curius
29. A. anxiusB. appealingC. encuragingD. awkward
30. A. suddenlyB. cmpletelyC. temprarilyD. regularly
31. A. imprtantB. excitingC. strangeD. interesting
32. A. learnB. enterC. changeD. respect
33. A. hardB. smallC. gdD. cmplex
34. A. srryB. cnfidentC. gratefulD. embarrassed
35. A. differenceB. mistakeC. chiceD. jke
五、模拟演练
(2022·辽宁·一模)
My single mther used t take n several jbs t make ends meet. When I was fifteen, she started her wn business, and things began t get easier ____1____.
A new family mved int ur ____2____. The children became my friends sn, and my mm came t ____3____ the wife, Melissa. One afternn, they were generus enugh t include me in their ____4____. Their little daughter ____5____ a glass f milk. Melissa stated, "We have n mney fr milk this week. "She suddenly realized I was present and explained with a(n) ____6____ lk, "Mney has been really ____7____. "
Later, I tld my mm abut the ____8____ Melissa was experiencing. In ____9____ she immediately pened the cupbard drs and started pulling ut fd.
Then we made ur way t their dr, and ____10____ eagerly. Opening the dr, they were surprised by ur ____11____. Handing them the items, Mm said, "We just want t help ut. "Melissa then grasped Mm in a big hug and started t cry. Tears began t rll dwn my mther's face when she ____12____ her friend, understanding hw difficult it can be t ____13____ t prvide fr a family.
Lking at my mther, I felt ____14____ t be her daughter! She had wrked s hard t pay fr the grceries, but she didn't ____15____ t give help t thse in need.
1.A.secretlyB.skillfullyC.successfullyD.financially
2.A.gardenB.neighbrhdC.huseD.ffice
3.A.serveB.bserveC.instructD.knw
4.A.jurneyB.partyC.mealD.celebratin
5.A.cnsumedB.requestedC.puredD.heated
6.A.defeatedB.relaxedC.excitedD.surprised
7.A.tightB.enughC.imprtantD.precius
8.A.reliefB.failureC.difficultyD.quarrel
9.A.trubleB.respnseC.actinD.additin
10.A.waitedB.expectedC.wanderedD.kncked
11.A.cntactB.visitC.encuragementD.purchase
12.A.stared atB.came acrssC.held ntD.std by
13.A.struggleB.deserveC.prmiseD.intend
14.A.annyedB.embarrassedC.prudD.cnfident
15.A.hesitateB.chseC.attemptD.pretend
(2022·广东肇庆·三模)
Standing in the stre, I lked at the painting supplies excitedly.
“Are yu sure these are what yu want fr yur birthday?” my husband asked ____16____.
“I’m very sure. I really want t give it a ____17____,” I replied. I was smiling with ____18____. He lked at me hesitantly and ____19____ his head.
____20____, this was a secret I’d kept fr a while. Every day, my husband went t wrk. I’d lk after my sn, clean the huse and prepare dinner. It had been a decade since I tk any time t pursue my wn ____21____. I had becme a drudge (苦工). I wanted excitement and creative expressin, but mstly I wanted clrs. S I ____22____ the mst interesting supplies.
“I have a feeling that yu’re ging t put all these in a tlbx and never ____23____ them again,” my husband said.
Fr the first mnth, he was ____24____. I put the supplies int a tlbx. I admired them every day, but I culdn’t seem t find the time t start painting. I fund ne reasn r anther nt t _____25_____.
One day, when my sn caught me _____26_____ the tlbx again, he asked curiusly, “Mmmy, when are yu ging t _____27_____?”
“N _____28_____ day than tday,” I annunced and brught ut all the materials.
Frm then n, my huse seemed t never be perfectly clean, but my life was full f _____29_____. Mst imprtantly, I n lnger felt like a drudge. I had a new _____30_____.
16.A.pleasantlyB.anxiuslyC.awkwardlyD.dubtfully
17.A.breakB.gC.missD.lk
18.A.expectatinB.shameC.agreementD.pride
19.A.cveredB.bwedC.hitD.shk
20.A.LuckilyB.GenerallyC.FranklyD.Strangely
21.A.rightsB.hbbiesC.educatinD.psitin
22.A.selectedB.admiredC.createdD.cllected
23.A.buyB.likeC.tuchD.fix
24.A.tlerantB.wiseC.supprtiveD.crrect
25.A.fearB.startC.refuseD.dream
26.A.wrking atB.lking frC.staring atD.paying fr
27.A.quitB.rememberC.succeedD.paint
28.A.busierB.betterC.tugherD.bigger
29.A.sufferingsB.achievementsC.clrsD.chances
30.A.purpseB.memryC.ccupatinD.challenge
(2022·广东广州·一模)
I’d wrked fur mnths at a university when we had a ging-away party fr Sandy, wh was mving t Lndn. When I gt t wrk the next day, I was ______31______ t see Sandy there. “Aren’t yu suppsed t be in Lndn?” I asked. She ______32______ me and said, “I’m Helen.”
I then fund ut that I have a rare disease face blindness. This ____33____ sent me t the dctr. I didn’t think much abut it. ____34____ , I’m a successful adult — wh cares if my ______35______ isn’t quite like everyne else’s? Then, I met Dr Smith. “Yur ability t learn new faces is amng the wrst,” he said. “As fr cures, nthing s far has been very ____36____ .” After a sad gdbye, I fled in tears.
I was ______37______ until Dad gave me sme imprtant advice. “Everyne just wants t talk abut themselves,” he said. “Just ask questins.” This ____38____ transfrmed my life. When walking n campus, if smene lked my way, I ____39____ . If they smiled, I stpped t chat. Sn I became an expert at talking t _____40_____.
This year, I celebrated my birthday with ver 60 friends, many f whm l wasn’t able t _______41_______ . I was fine with that. _______42_______, I can take curses t treat my illness, but I’d rather spend that time n smething I _______43_______ , like lking at birds. I get such a _______44_______ identifying them.
_______45_______ my face blindness, I’ve learnt t see the wrld.
31.A.excitedB.surprisedC.frightenedD.pleased
32.A.stared atB.thught fC.gt away frmD.reached ut fr
33.A.disasterB.accidentC.discveryD.expectatin
34.A.HweverB.SmehwC.AnywayD.Mrever
35.A.illnessB.grwthC.faceD.brain
36.A.prmisingB.ppularC.cheapD.cmfrtable
37.A.uncncernedB.impatientC.desperateD.annyed
38.A.tipB.questinC.explanatinD.warning
39.A.hesitatedB.smiledC.panickedD.waited
40.A.studentsB.strangersC.clleaguesD.patients
41.A.inviteB.trustC.greetD.recgnise
42.A.EventuallyB.FrtunatelyC.ActuallyD.Hpefully
43.A.rememberB.ignreC.missD.enjy
44.A.chanceB.thrillC.shckD.truble
45.A.Accrding tB.Regardless fC.In fear fD.Thanks t
(2022·山东泰安·一模)
Tima Abudhi is a 55-year-ld mther f five. When grwing up, she remembers watching her neighbrs ____46____ at the mangrve frests (红树林) arund her village n Pate Island, n Kenya’s east cast, t build huses r t sell as wd.
As the mangrves ____47____, s did the fish that live amng their rts --- a ____48____ fr the fishing village f Kizingitini. The threat t their livelihds and hmes ____49____ Abudhi and ther wmen t start replanting the mangrves, ften spending all day at the ____50____, taking time away frm caring fr their families and ____51____ their small businesses. Prtecting the mangrves ver the past few decades has ____52____ their incmes, but they felt it was a matter f urgency, Abudhi said.
“Replanting the mangrves is nt ____53____. We have t g early in the mrning t get the seedlings (幼苗) and then cme t the beach and plant them until evening, just befre the tides ____54____ again. We culdn't make _____55_____ time fr ur businesses,” she said.
Tday, the wmen f Kizingitini n lnger have t _____56_____ t bth make a living and cnserve the mangrves, thanks t a lan scheme that helps them keep fd n the table s they can _____57_____ t cntinue planting. “This has led t increased _____58_____ f wmen in cnservatin and cmmunity develpment, as well as reduced _____59_____ inequality,” said Abudhi.
Mangrve frests can _____60_____ flding and are cnsidered key t cntrlling climate change and prtecting peple against warming-linked disasters.
46.A.cut awayB.settle dwnC.set utD.get up
47.A.mvedB.disappearedC.diedD.rse
48.A.cntributinB.chiceC.disasterD.luck
49.A.encuragedB.mtivatedC.frbadeD.persuaded
50.A.neighbrB.cmmunityC.beachD.village
51.A.sellingB.assessingC.clsingD.running
52.A.increasedB.gainedC.prducedD.decreased
53.A.difficultB.easyC.wrthwhileD.suitable
54.A.returnB.calmC.withdrawD.remve
55.A.hardB.enughC.lngD.cheap
56.A.struggleB.stpC.prepareD.determine
57.A.attemptB.witnessC.affrdD.refuse
58.A.unemplymentB.resignatinC.participatinD.ignrance
59.A.genderB.wealthC.incmeD.age
60.A.cancelB.keepC.accelerateD.slw
(2022·上海·模拟预测)
Tw f the mst critical lessns learned frm the pandemic are the need fr effective natinal leadership and fr clear, cnsistent cmmunicatin. Cuntries that fared well had bth in abundance; thse that didn’t ften faltered. The TIMES survey results reflect this, with____61____was “leadership and public cmmunicatin strategies” the nly categry in which every rated, n average, at least 4 ut f 5 fr pririty. The highest ranking in the categry went t “ensuring strng, federally crdinated respnses that prvincial, state, and lcal jurisdictins can rely upn fr guidance”. The imprtance f this cannt be verstated. In the U.S., it made n sense t have 50 states ____62____ their wn supplies f masks and tests, and 50 different sets f rules t cntain (r nt) the disease. As a frmer lcal health fficial, I can tell yu that lcal health departments are chrnically under ____63____ and s rely n federal entities t frmulate clear____64____ and evidence-based plicy guidance, which ___65___ thse clser t the grund t tailr the specifics t their cmmunities. Being able t pint t federal guidelines helps serve as plitical cver-imprtant when the recmmendatins ask fr difficult actins, such as shuttering businesses and ____66____ stay-at-hme rders.
The TIMES survey als identifies glbal health gvernance as a tp ____67____ including t “refrm the Wrld Health Organizatin’s regulatry authrity”. Unfrtunately, the____68____f this interventin was rated 2.86. I agree with this lw ranking. Any refrm at the WHO will be a lng and tedius ____69____. Glbal health gvernance needs t ccur, but meanwhile, individual gvernments can take matters int their wn ______70______. First, they must rigrusly evaluate their cuntry’s pandemic respnse and make necessary ______71______ t imprve lcal, reginal and natinal infrastructure and crdinatin. Secnd, they shuld strengthen internatinal scientific______72______. Third, willing cuntries can ______73______ multinatinal agreements fr transparency, mutual aid and partnership.
Imprvements in glbal public health must begin lcally and be driven by leaders wh will learn the hard ______74______ frm COVID-19. If we can ______75______the key factrs that need refrm, then we must agree n ding what it takes t prevent anther tragedy.
61.A.prpsalB.refusalC.adjustmentD.substitute
62.A.influenceB.prmiseC.secureD.pattern
63.A.smashedB.stuffedC.smthedD.staffed
64.A.careersB.galsC.trendsD.signs
65.A.emplysB.emphasizesC.emergesD.empwers
66.A.impsingB.stretchingC.challengingD.intruding
67.A.appealB.slutinC.principleD.pririty
68.A.pssibilityB.feasibilityC.availabilityD.practicality
69.A.prpertyB.cmbinatinC.prcessD.calculatin
70.A.handsB.earsC.muthsD.eyes
71.A.achievementsB.judgementsC.pavementsD.investments
72.A.dnatinsB.cllabratinsC.qualificatinsD.regulatins
73.A.determineB.verlkC.initiateD.evaluate
74.A.lessnsB.causesC.subjectsD.mdels
75.A.make withB.shw upC.take verD.agree n
(2022·重庆南开中学模拟预测)
I take cld shwers. Several years back, the water heater in my huse brke, and fr weeks, bathing in freezing water was my ____76____. Althugh it tk sme getting used t, I discvered that there was smething ____77____ and energizing. Mrever, the cld shwer has changed the way I ____78____ life.
The wrst part abut shwering in cld water is the mment right befre ____79____ a int the water. As sn as yu hp in, thugh, yur bdy quickly ____80____ t the temperature, and it’s nt s bad the rest f the way. Fr me, stepping int the cld water means ____81____; it’s getting ver the hesitatin that cmes frm knwing I’m abut t d smething ____82____.
One f my first “cld shwer'” mments came ne day in my high schl, when I ____83____ an internship after a career day presentatin. One f the speakers was a manager at a large Silicn Valley venture capital firm. The mre she talked abut her jb, the mre I became ____84____. Since I had an interest in ecnmics as well as technlgy, wrking at a venture capital firm seemed like the ____85____ place fr me. S, I decided that I was ging t ask the speaker if her cmpany hired interns.
As I apprached her, hwever, I was a bit upset. After all, why wuld a successful business wman ffer a jb t an ____86____ high schler? Still, gathering up my ____87____, I walked up t her, and intrduced myself. We ended up having a wnderful cnversatin, and even better, she ____88____ t interview me fr an internship. That summer, I ended up having the ____89____ t wrk fr her firm. My “cld shwer” experiences these years have ____90____ me that gd things happen t thse wh are willing t step ut f the cmfrt zne and challenge themselves fr mre pssibilities.
76.A.desireB.realityC.lssD.target
77.A.demandingB.amusingC.refreshingD.discuraging
78.A.apprachB.startC.ruinD.praise
79.A.wanderingB.fallingC.jumpingD.sitting
80.A.adjustsB.cntributesC.sticksD.bjects
81.A.appreciatinB.creatinC.inspiratinD.determinatin
82.A.shamefulB.frtunateC.delightfulD.uncmfrtable
83.A.argued abutB.turned dwnC.asked frD.jined in
84.A.cnfusedB.fascinatedC.cncernedD.annyed
85.A.dangerusB.realisticC.hpelessD.perfect
86.A.independentB.inexperiencedC.incmparableD.incnsiderate
87.A.curageB.uncertaintyC.cncernD.practice
88.A.hesitatedB.beggedC.refusedD.agreed
89.A.dutyB.pprtunityC.adventureD.failure
90.A.taughtB.wedC.warnedD.rdered
(2022·河北邯郸·一模)
I lean back n the wden bench and the day’s stresses are gne. It seems perfectly placed fr this spt, a place f my ___91___ and grwth. It has really ___92___ me t a wrld I’ve never imagined.
Tw years ag, I was diagnsed with cancer. Befre surgery, my dctr tld me t___93___ut much t help with recvery. S I returned t hiking in the nearby wds. My fear was ___94___, but I still felt lnely.
My fearlessness ___95___. As everyne expected, the surgery went ___96___. I imagined what I culd ___97___ when getting hme. One day, I thught f building a bench because I lved ___98___. And I was nly ___99___ enugh t d a little bit each day. Hwever, I was getting better in the wrk. Finally, I placed the bench I made in the yard, but it didn't feel like the right ___100___.
One mrning, I passed by the wds, ___101___ t find many cyclists and climbers there. It was a wrld f ___102___ beynd my imaginatin, I put the bench there, built a wden bx and left a ntebk and a pen inside. I wrte n the first page, "This is my favrite spt. I'd lve t knw what it___103___ t yu."
The next day, I ___104___ the first entry: Facing pressure every day, I keep n ging because I have this place t get away frm it all. Peple regularly stp t sit n the bench and pur ut their___105___ and write encuraging wrds t me in the ntebk. Nw, my life is fuller and I n lnger feel lnely.
91.A.recveryB.sadnessC.prductinD.tensin
92.A.preferredB.describedC.cnnectedD.devted
93.A.eatB.findC.figureD.wrk
94.A.fadingB.muntingC.appearingD.returning
95.A.let utB.paid ffC.went dwnD.brke ff
96.A.smthlyB.rughlyC.slwlyD.disappintingly
97.A.gainB.sayC.dD.prmise
98.A.hikingB.wdwrkC.handwritingD.exercise
99.A.braveB.well-knwnC.smartD.able-bdied
100.A.atmsphereB.statusC.placeD.height
101.A.astnishedB.embarrassedC.unsatisfiedD.undisturbed
102.A.champinsB.valuesC.resurcesD.sprts
103.A.annuncesB.presentsC.explainsD.means
104.A.remarkedB.deletedC.readD.wrte
105.A.giftsB.emtinsC.bxesD.impressins
(2022·湖北·一模)Winter Slstice (冬至)
refers t the day in a year when the night is at its lngest and the Yin energy is at its maximum. On Winter Slstice, the Nrthern Hemisphere tilts ____106____ away frm the sun, and the sun’s rbit reached its lwest pint. ____107____, frm this day , the daytime will get lnger and lnger. As the delicate nde f the ebb (衰退) and ____108____ f Yin and Yang, Winter Slstice is the beginning f a new cycle, ____109____ reunin and hpe.
It is said that a dctr named Zhang Zhngjing ____110____ pr peple suffering frm frstbite, s he biled a pt f muttn with medicinal ingredients, ____111____ them up and wrapped them in ear-shaped dugh (面团). Thse wh ____112____ frm frstbitten ears were give this “cld-dispelling” sup. This is the start f ____113____. Subsequently, peple made dumplings in the same manner and ate them during the festival t ____114____ him.
Befre Emperr Wu f the Han Dynasty adpted the lunar calendar, the Winter Slstice was ____115____ the same as the Spring Festival. Althugh during the Han Dynasty, the Winter Slstice was n ____116____ cnsidered as the beginning f the year, peple ____117____ celebrated, visited relatives and ffered ____118____ t the ancestrs n that day. Mre ____119____ has been paid by peple n the Winter Slstice. In Ming Dynasty, Zhu Yuanzhang (the funding father f Ming Dynasty) made three ____120____ in a year — the Winter Slstice, the Spring Festival and his birthday.
106.A.heaviestB.lwestC.highestD.furthest
107.A.BesidesB.TherefreC.OtherwiseD.Hwever
108.A.mixB.flwC.reachD.distinctin
109.A.annuncingB.symblizingC.infectingD.appraching
110.A.pintedB.sawC.pitiedD.categrized
111.A.cutB.chewedC.brkeD.ate
112.A.affectedB.hurtC.sufferedD.wunded
113.A.dumplingsB.dessertC.mncakeD.ndles
114.A.praiseB.cmmentC.cmmemrateD.recmmend
115.A.accessedB.regardedC.accuntedD.appinted
116.A.betterB.snerC.lngerD.less
117.A.frequentlyB.usuallyC.seldmD.still
118.A.giftsB.sacrificesC.prductsD.pssessins
119.A.attentinB.mneyC.timeD.respect
120.A.datesB.eventsC.custmsD.hlidays
相关学案
这是一份专题21+概要写作-【查漏补缺】2022年高考英语三轮冲刺过关,文件包含专题21概要写作解析版docx、专题21概要写作原卷版docx等2份学案配套教学资源,其中学案共43页, 欢迎下载使用。
这是一份专题10+语法填空之无提示词+-【查漏补缺】2022年高考英语三轮冲刺过关,文件包含专题10语法填空之无提示词解析版docx、专题10语法填空之无提示词原卷版docx等2份学案配套教学资源,其中学案共60页, 欢迎下载使用。
这是一份专题09+语法填空之有提示词+-【查漏补缺】2022年高考英语三轮冲刺过关,共34页。学案主要包含了有提示词解法思维导图,高考真题综合演练,模拟综合演练等内容,欢迎下载使用。