资料中包含下列文件,点击文件名可预览资料内容
还剩3页未读,
继续阅读
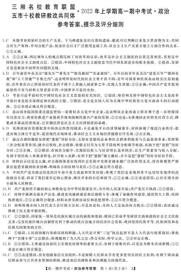
三湘名校联盟、五市十校高一期中考试试卷、答案、答题卡——政治
展开
这是一份三湘名校联盟、五市十校高一期中考试试卷、答案、答题卡——政治,文件包含政治试卷pdf、政治答案pdf、答题卡-彩卡-政治pdf等3份试卷配套教学资源,其中试卷共10页, 欢迎下载使用。
相关试卷
三湘名校教育联盟高三大联考试卷、答案、答题卡——政治:
这是一份三湘名校教育联盟高三大联考试卷、答案、答题卡——政治,文件包含答题卡-彩卡-政治pdf、政治pdf、政治答案pdf等3份试卷配套教学资源,其中试卷共11页, 欢迎下载使用。
2023湖南省五市十校教研教改共同体、三湘名校教育联盟、湖湘名校教育联合体高二上学期期中考试政治试题含答案:
这是一份2023湖南省五市十校教研教改共同体、三湘名校教育联盟、湖湘名校教育联合体高二上学期期中考试政治试题含答案,共11页。试卷主要包含了选择题,非选择题等内容,欢迎下载使用。
2023湖南省五市十校教研教改共同体、三湘名校教育联盟、湖湘名校教育联合体高二上学期期中考试政治试题含答案:
这是一份2023湖南省五市十校教研教改共同体、三湘名校教育联盟、湖湘名校教育联合体高二上学期期中考试政治试题含答案,共11页。试卷主要包含了选择题,非选择题等内容,欢迎下载使用。

