2021-2022学年四川省仁寿第一中学南校区高二上学期第二次质量检测物理试题(Word版)
展开二、选择题:本题共 10 小题,每小题 5 分,共 50 分。在每小题给出的四个选项中,第 1~
6 题只有一项符合题目要求,第 7~10 题有多项符合题目要求。全部选对的得 5 分,选对
但不全的得 3 分,有选错的得 0 分。14.关于等势面,下列说法正确的是
电荷在等势面上移动时不受电场力作用,所以不做功B.等势面上各点的场强相等 C.等势面一定跟电场线垂直 D.两不同等势面在空间可以相交
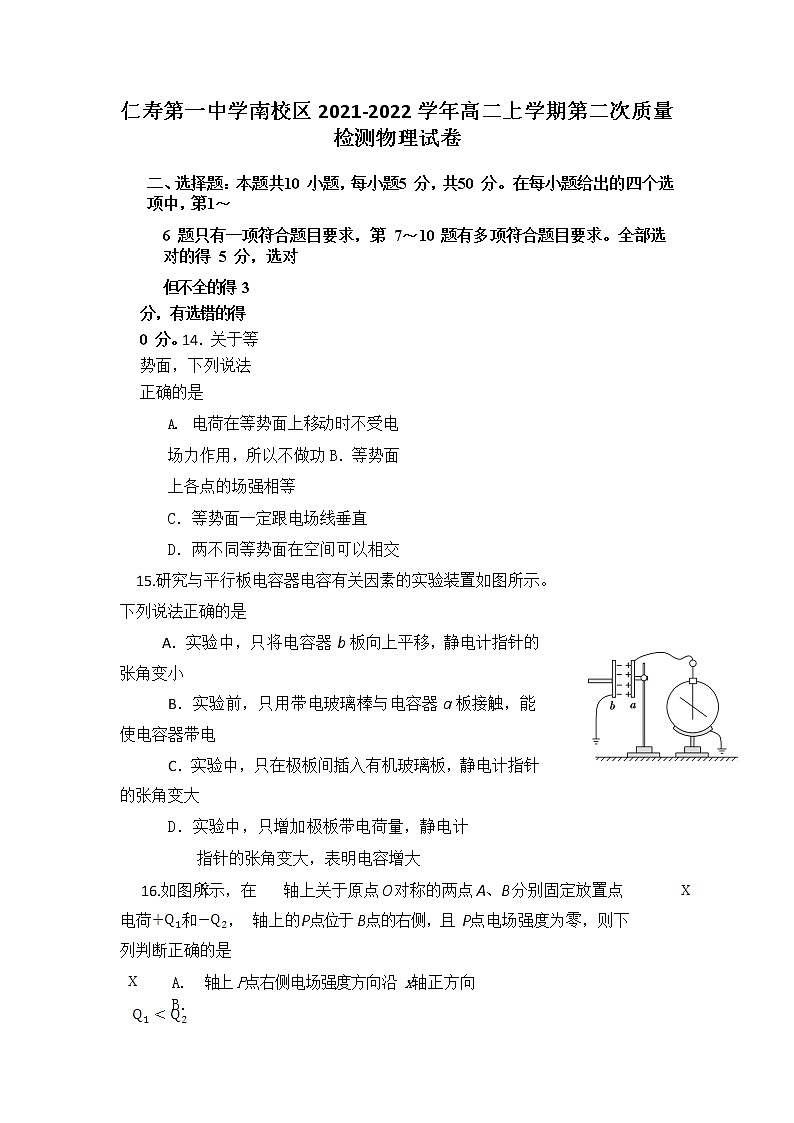
15.研究与平行板电容器电容有关因素的实验装置如图所示。下列说法正确的是
A.实验中,只将电容器b板向上平移,静电计指针的张角变小
B.实验前,只用带电玻璃棒与电容器a板接触,能使电容器带电
C.实验中,只在极板间插入有机玻璃板,静电计指针的张角变大
D.实验中,只增加极板带电荷量,静电计指针的张角变大,表明电容增大
16.如图所示,在 轴上关于原点 O 对称的两点 A、B 分别固定放置点电荷和, 轴上的 P 点位于 B 点的右侧,且 P 点电场强度为零,则下列判断正确的是
轴上 P 点右侧电场强度方向沿 x 轴正方向
B. C.在 A、B 连线上还有一点与 P 点电场强度相同
与 P 点关于 O 点对称的 M 点电场强度可能为零
17.带有等量异号电荷,相距 10cm 的平行板 A 和 B 之间有一匀强电场,如图,电场强度E=2×104 V/m,方向向下。电场中 C 点距 B 板为 3cm,D 点距 A 板为 2cm。下列说法正确的是
A. =1000V
让 B 板接地,则 C 点的电势
让 A 板接地,则 D 点的电势
将一个电子从 C 点移到 D 点静电力做的功,与将电子先从 C 点移到 P 点再移到 D 点静电力做的功数值不同
18.如图所示,虚线为某静电场中的等差等势线(相邻两虚线间的电势差相等),实线为某带电粒子在该静电场中运动的轨迹,a、b、c、d 为粒子的运动轨迹与等势线的交点,除电场力外,粒子受到的其他力均可不计。下列说法正确的是
粒子在 a、c 两点的加速度大小一定相等
粒子在 b、c 两点的速度大小一定相等C.粒子运动过程中速度一定先减小后增大
粒子在 b 点时的电势能一定比在 d 点时的电势能大
19.在真空中某带电荷量大小为 Q 的点电荷 P(图中未画出)的电场中,将带电荷量为 q 的负试探电荷分别置于 a(0,0,r)、b 两点时,试探电荷所受电场力的方向如图所示,Fa、Fb 分别在 yz 和 xy 平面内,Fa 与 z 轴负方向成 60°角,Fb 与 x 轴负方向成 60°角.已知试探电荷在 a 点受到的电场力大小为 Fa=F,静电力常量为 k,则以下判断正确的是
电场力的大小
a、b、O 三点电势关系为
点电荷 P 带正电,且
在平面 xz 上移动该试探电荷,电场力不做功
20.如图所示,a、b、c 为匀强电场中的三点,b 为 a、c 连线的中点。一个电荷量为 q 的负电荷,在 a 点受到的电场力为 F,从 a 点移动到 b 点过程中电势能减小 W,下列说法正确的是
a、b、c 三点中,a 点的电势最高
F
匀强电场的电场强度大小为q
该电荷从 a 点移动到 b 点过程中电场力做负功
该电荷从 c 点移动到 b 点过程中电势能增加 W
21.如图所示,带电量为+q 和-q 的点电荷分别位于绝缘薄圆盘中心轴线上,两电荷到圆心
O 的距离相等。A 点位于圆盘边缘,B 点为某半径的中点,关于 A、B、O 三点电场强度 E 的大小和电势 的高低关系判断正确的是
A. B.
D.
22.如图甲所示,光滑绝缘水平面上有一沿水平方向的电场,MN 是其中的一条直线,线上有 A 、 B、C 三点,一带电荷量为+2×10-3C、质量为 1×10-3kg 的小物块从 A 点由静止释放, 沿MN 做直线运动,其运动的 图像如图乙所示,其中 B 点处的切线斜率最大(图中标出了该切线),C 点处的切线平行于 t 轴,运动过程中小物块电荷量保持不变,则下列说法中正确的是
A.A、B 两点电势差 UAB=-4V
B.小物块从 B 点到 C 点电场力做的功 W=10-2J
C.B 点为 AC 间电场强度最大的点,场强大小 E=1V/m
由 A 到 C 的过程中小物块的电势能先减小后变大
23.三个相同粒子由同一位置同时水平飞入偏转电场,轨迹如图所示,下列判断正确的是A.进电场时 c 的速度最大,a 的速度最小
B.在 b 飞离电场的同时,a 刚好打在负极板上
C.b和c同时飞离电场
D.动能的增加量 c 最小,a 和 b 一样大
第 II 卷(非选择题)
三、非选择题:考生根据要求作答24.(12 分)
如图所示,把一带电荷量为-5×10-8C 的小球 A 用绝缘细绳悬吊,若将带电荷量为+ 4×10-6C 的带电小球 B 靠近 A,当两个带电小球在同一高度相距 30cm 时,绳与竖直方向成 450 角,已知静电力常量 k=9.0×109N·m2/C2,A、B 两小球均可视为点电荷,取 g=10m/s2.
求 A、B 两球间的库仑力大小.
求 A 球的质量.
撤去小球 B,改加一匀强电场,为使小球 A 仍静止在原处,求所加匀强电场的场强最小值.
25.(14 分)
如图所示,在平面直角坐标系中,有方向平行于坐标平面的匀强电场,坐标系内有 A、B 两点,其中 A 点坐标为(6cm,0),B 点坐标为(0,3 cm),坐标原点 O 处的电势为 0,A 点的电势为 8V,B 点的电势为 4V。现有一带电粒子从坐标原点 O 处沿电势为 0 的等势线方向以速度 v=4×105m/s 射入电场,粒子运动时恰好通过 B点,不计粒子所受重力,求:
(1)图中 C 处(3 cm,0)的电势;
(2)匀强电场的场强大小;
q
(3)带电粒子的比荷m 。
26.(16 分)
如图所示,一个负粒子由静止开始经加速电场加速后,又沿中心轴线从 O 点垂直射入偏转电场,并从另一侧射出打到荧光屏上的 P 点,O′点为荧光屏的中心。已知负粒子质量 m=
1.0×10-31kg,电荷量大小 q=0.8×10-19C,加速电场电压 =2500V,偏转电场电压 U=200V,
极板的长度=6.0cm,板间距离 d=2.0cm,极板的末端到荧光屏的距离=3.0cm(忽略电子所受重力)。求:
(1)负粒子射入偏转电场时的初速度 v0;
(2)负粒子打在荧光屏上的 P 点到 O′点的距离 h;
(3)负粒子经过偏转电场过程中电势能的增加量。
27. (18 分)
在动摩擦因数 μ =0.2 的足够长的粗糙绝缘水平槽中,长为 2L 的绝缘轻质细杆两端各连接一个质量均为 m 的带电小球 A 和 B,如图为俯视图(槽两侧光滑)。A 球的电荷量为+2q,B 球的电荷量为-3q(均可视为质点,且不考虑两者间相互作用的库仑力)。现让 A 处于如图所示的有界匀强电场区域 MPQN 内,已知虚线 MP 恰位于细杆的中垂线上,MP 和 NQ 的距离为 3L,匀
1.2mg
强电场的电场强度为 E=q,方向水平向右。释放带电系统,让 A、B 从静止开始运动(忽
略小球运动中所产生的磁场造成的影响)。求:
(1)小球 B 第一次到达电场边界 MP 所用的时间;
(2)小球 A 第一次离开电场边界 NQ 时的速度大小;
(3)带电系统运动过程中,B 球电势能增加量的最大值。
答案
14-18CBABB 19-23 C BD AD BC ABD
四川省仁寿第一中学南校区2023-2024学年高二上学期12月月考物理试题(Word版附解析): 这是一份四川省仁寿第一中学南校区2023-2024学年高二上学期12月月考物理试题(Word版附解析),共16页。试卷主要包含了单项选择题,多项选择题,实验题,计算题等内容,欢迎下载使用。
四川省眉山市仁寿第一中学南校区2023-2024学年高二上学期期中物理试题(Word版附答案): 这是一份四川省眉山市仁寿第一中学南校区2023-2024学年高二上学期期中物理试题(Word版附答案),共6页。试卷主要包含了下列有关波的说法错误的是等内容,欢迎下载使用。
四川省仁寿第一中学南校区2023-2024学年高一上学期10月第二次质量检测物理试卷(含答案): 这是一份四川省仁寿第一中学南校区2023-2024学年高一上学期10月第二次质量检测物理试卷(含答案),共10页。试卷主要包含了单选题,多选题,实验题,作图题,计算题等内容,欢迎下载使用。

