还剩10页未读,
继续阅读
广东省新高考普通高中2022届高三冲刺模拟考试历史试卷(PDF版)
展开
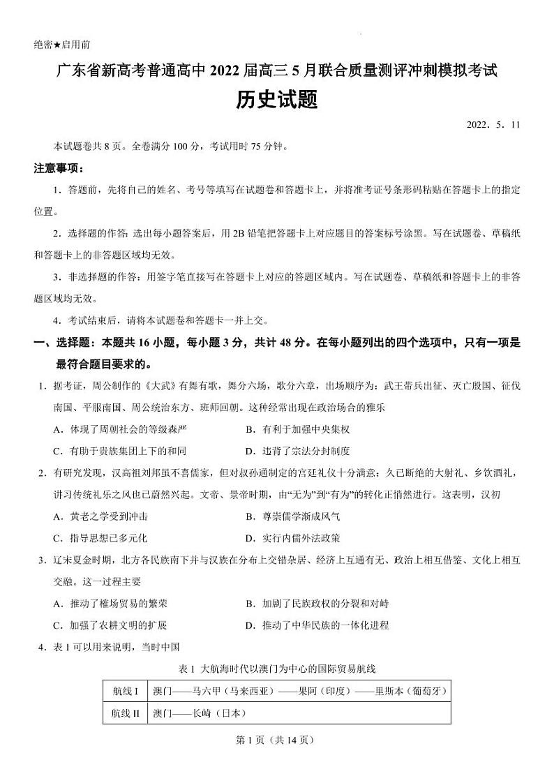
这是一份广东省新高考普通高中2022届高三冲刺模拟考试历史试卷(PDF版),共13页。
相关试卷
2023届广东省新高考历史考前冲刺考试历史试卷:
这是一份2023届广东省新高考历史考前冲刺考试历史试卷,共15页。试卷主要包含了选择题等内容,欢迎下载使用。
2023届广东省新高考普通高中高三上学期期末考试历史试卷 PDF版:
这是一份2023届广东省新高考普通高中高三上学期期末考试历史试卷 PDF版,共9页。
2022 年广东省新高考普通高中联合质量测评高二摸底调研历史试卷(PDF版含答案):
这是一份2022 年广东省新高考普通高中联合质量测评高二摸底调研历史试卷(PDF版含答案),文件包含2022年广东省新高考普通高中联合质量测评高二摸底调研历史试卷pdf、2022年广东省新高考普通高中联合质量测评高二摸底调研历史试卷答案pdf等2份试卷配套教学资源,其中试卷共8页, 欢迎下载使用。

