


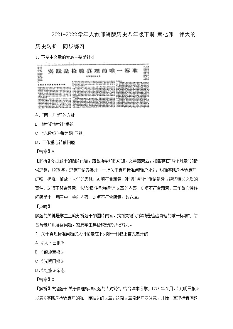
初中历史人教部编版八年级下册第7课 伟大的历史转折练习题
展开历史七年级下册第7课 辽、西夏与北宋的并立同步训练题: 这是一份历史七年级下册第7课 辽、西夏与北宋的并立同步训练题,共4页。试卷主要包含了图示法是我们学习历史的一种方法,阅读下列材料,回答问题等内容,欢迎下载使用。
初中历史人教部编版七年级下册第7课 辽、西夏与北宋的并立课时训练: 这是一份初中历史人教部编版七年级下册第7课 辽、西夏与北宋的并立课时训练,共3页。试卷主要包含了建立西夏的党项族首领是,统一女真各部,称帝建立政权的是,宋真宗时,力谏皇帝亲征的大臣是,澶渊之盟订立的双方,下列力劝宋真宗亲征的宰相是,阅读下列材料,回答问题等内容,欢迎下载使用。
初中历史人教部编版八年级下册第三单元 中国特色社会主义道路第7课 伟大的历史转折课后作业题: 这是一份初中历史人教部编版八年级下册第三单元 中国特色社会主义道路第7课 伟大的历史转折课后作业题,共6页。试卷主要包含了真理标准问题的大讨论,学习历史须分清史实和观点等内容,欢迎下载使用。