所属成套资源:2022届辽宁省沈阳市第二中学高三第四次模拟考试试题
2022届辽宁省沈阳市第二中学高三第四次模拟考试历史试题及答案
展开
这是一份2022届辽宁省沈阳市第二中学高三第四次模拟考试历史试题及答案,文件包含2022届辽宁省沈阳市第二中学高三第四次模拟考试历史试题pdf、历史答案docx等2份试卷配套教学资源,其中试卷共8页, 欢迎下载使用。
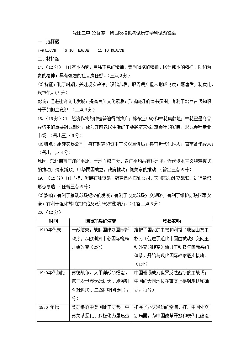
CBCCB 6-10 BACBA 11-16 DCACCB
二、材料题
17.(12分) (1)基本内涵:自强不息的精神;崇尚道德的精神;民为邦本的精神;以和为贵的精神;具有强烈的社会责任感。(三点3分)
(2)特征:孔子时期,关注现实政治;汉代以后,服务现实但未形成制度;隋唐后,制度化、规范化。(3分)
影响;促进社会文化发展;提高官员文化素质;形成良好的读书氛围;有利于培养古代知识分子的担当意识。(三点6分)
18.(16分)(1)经济作物的种植普遍得到推广;棉布业中心和棉花集散地;棉花已是商品经济中的重要组成部分,成为江南农民生活的主要经济来源;蚕桑叶的发展,形成桑叶专业市场。(答出三点6分)
(2)特点:组建农垦公司;具有封建和资本主义双重性质;具有近代化性质;官商合作经营;(答出二点4分)
原因:东北拥有广阔的平原,土地面积广大,农户平均占有耕地多;近代资本主义经营模式的推动;清末新政;中华民国成立,政府推动;闯关东的推动。(答出三点6分)
19. (12分)(1)举措:发展石油贸易;组建国内石油公司;实施石油外交战略;进行意识形态渗透。(任答三点6分)
(2)影响:有利于推动苏联经济的发展;有利于改变苏联外交战略;有利于维护苏联国家安全;有利于强化苏联的政治及意识形态影响力。(任答三点6分)
20.(12分)
时间
国际环境的演变
积极影响
1910年代末
一战结束,战胜国建立国际新秩序,以欧洲为中心国际格局开始改变(2分)
维护了国家的主权和利益(收回山东主权),(促进了近代中国由被动外交向主动外交的转变)通过主动参与国际条约体系,开始与现代国际政治逐步接轨。(1分)
1940年代前期
苏德战争、太平洋战争爆发,第二次世界大战扩大,发展到全球阶段、二战即将胜利(2分)
中国战场成为世界反法西斯的主战场;
中国的大国地位在事实上得到承认和确立。(1分)
1970 年代
美苏争霸中美国处于守势、中苏关系恶化、多极化力量迅速成长(2分)
拓展了外交活动的空间,打开中国外交新局面,为中国改革开放和现代化建设赢得了良好的外部环境。(1分)
2010年代
当今世界正处于大发展大变革大调整,和平发展合作共赢成为时代主题(2分)
走出一条中国特色大国外交新路,极大推动了中国自身的发展。(1分)
相关试卷
这是一份辽宁省沈阳市第一二〇中学2023-2024学年高三上学期第四次质量监测历史试题,文件包含辽宁省沈阳市第一二〇中学2023-2024学年高三上学期第四次质量监测历史试题pdf、历史答案pdf等2份试卷配套教学资源,其中试卷共6页, 欢迎下载使用。
这是一份2023届辽宁省沈阳市第二中学高三第三次模拟考试历史试题,共8页。试卷主要包含了测试时间,阅读材料,完成下列要求等内容,欢迎下载使用。
这是一份2023届辽宁省沈阳市第二中学高三第三次模拟考试历史试题,文件包含2023届辽宁省沈阳市第二中学高三第三次模拟考试历史试题docx、历史答案docx等2份试卷配套教学资源,其中试卷共10页, 欢迎下载使用。

