
统编版一年级语文下册 汉语拼音字母表 教案
展开
这是一份统编版一年级语文下册 汉语拼音字母表 教案,共2页。
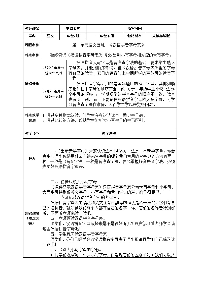
教师姓名 单位名称 填写时间 学科语文年级/册一年级下册教材版本人教部编版课题名称第一单元语文园地一《汉语拼音字母表》难点名称 熟练背诵《汉语拼音字母表》,能找出和小写字母相对应的大写字母。难点分析从知识角度分析为什么难汉语拼音大写字母是音序查字法的基础,要求学生熟记字母表,并能按顺序背诵。但《汉语拼音字母表》里的字母有自己的读音,它们的读音与上学期所学的声韵母的读音不一样。从学生角度分析为什么难汉语拼音字母采用的是国际通用的拉丁字母,其排列顺序也和拉丁字母的顺序完全一致。对于一年级学生来说,这26个字母的顺序与上学期所学的拼音字母的顺序不一致,读音也有所区别,而且还要记住汉语拼音字母的大写字母,为学习音序查字法作准备,因而学生学起来觉得困难。难点教学方法 1.通过多种形式认读,让学生在多次认读中,熟记字母表。2.通过比较的方法,帮助学生辨析大小写字母的字形区别。教学环节教学过程导入 一、(出示新华字典)大家认识这本书吗?对,这是一本新华字典。你会查字典吗?你是用什么方法来查字典的呢?我们常用的查字典的方法有两种:一种是部首查字法,一种是音序查字法,要想掌握好音序查字法,必须先学好汉语拼音字母表。知识讲解(难点突破) 二、、初步认识大小写字母 (课件显示汉语拼音字母表)汉语拼音字母表分为大写字母和小字母,大写字母特别像英文字母,小写字母和我们学过的声、韵母很相似, 三、、老师范读汉语拼音字母的名称音。 汉语拼音字母表的读法和英文还有声韵母的读法是不一样的,它们有自己的名称音,就好像我们每个人都有自己的名字一样,它们的名称音特别好听,下面听老师来读一读吧,四、老师领读汉语拼音字母表。 同学们,汉语拼音字母读起来是不是很好听呢?现在就跟着老师学会读这些汉语拼音字母吧!五、学生练习读汉语拼音字母表。同学们,你们已经学会读汉语拼音字母表了吗?那请同学们自己练习读一读吧!六、区别大小写字母的字形。1.同学们观察每一对大小写字母,你发现它们的区别了吗?我们可以按照字形的异同把字母分成三类:第一类:大小写字母相同的:Cc Kk Oo Pp Ss Vv Ww Xx Zz第二类:大小写字母相似的:Ff Ii Jj Mm Uu Yy第三类:大小写字母不一样的:Aa Bb Dd Ee Gg Hh Ll Nn Qq Rr Tt2.同学们能想办法区别这几类大小写字母吗?七、指导学生根据小写字母联想大写字母:(出示小写字母)看到这些小写字母,你能想到它们的大写字母是什么吗?八、练习背诵《汉语拼音字母表》:1.同学们已经会读汉语拼音字母表了,那你能把它们背下来吗?为了帮助我们背诵汉语拼音字母表,我们也可以用唱的方法来帮助记忆汉语拼音字母表。2.播放儿童歌曲《汉语拼音字母表》,学生跟着大声唱。3.学生自由背诵《汉语拼音字母表》。九、指导汉语拼音字母在四线格上的书写。 课堂练习(难点巩固)十、练习巩固1、砸金蛋游戏:同学们,你们学得怎么样了呢?现在老师和大家做一个砸金蛋的游戏,老师把金蛋砸开,看你能不能准确地读出藏在金蛋里的字母。2.连一连:(出示大小写字母各一行)同学们能把大写字母和相对应的小写字母连起来吗? 小结同学们,今天我们学习了《汉语拼音字母表》,学会了汉语拼音字母表的名称音,分辨了大写字母的字形,学习了在四线格上大小写字母。在字典里就是根据大写字母的顺序给汉字排序的,所以大写字母是汉字的音序。我们掌握了《汉语拼音字母表》,学习音序查字法就容易多了。
相关教案
这是一份小学语文人教部编版一年级上册zcs优秀教案设计,共5页。
这是一份小学语文gkh精品教学设计及反思,共4页。
这是一份人教部编版一年级上册本册综合教案设计,共6页。教案主要包含了创设情境,复习导入,教学声母b 和p,教学声母m,教学声母f,指导书写,养成好习惯等内容,欢迎下载使用。