

还剩3页未读,
继续阅读
所属成套资源:江苏专用新人教版高考历史一轮复习专题成套学案
成套系列资料,整套一键下载
江苏专用新人教版高考历史一轮复习专题五当今世界政治格局的多极化趋势专题优化提升学案
展开
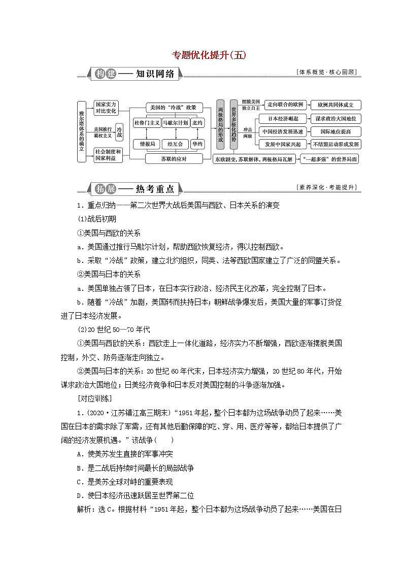
这是一份江苏专用新人教版高考历史一轮复习专题五当今世界政治格局的多极化趋势专题优化提升学案,共5页。
相关学案
江苏专用新人教版高考历史一轮复习专题五当今世界政治格局的多极化趋势第15讲世界多极化趋势的出现和加强学案:
这是一份江苏专用新人教版高考历史一轮复习专题五当今世界政治格局的多极化趋势第15讲世界多极化趋势的出现和加强学案,共12页。学案主要包含了知识归纳,深层归纳,重要概念等内容,欢迎下载使用。
江苏专用新人教版高考历史一轮复习专题五当今世界政治格局的多极化趋势第14讲两极世界的形成学案:
这是一份江苏专用新人教版高考历史一轮复习专题五当今世界政治格局的多极化趋势第14讲两极世界的形成学案,共11页。学案主要包含了重要结论,重要概念,重要观点,链接统编等内容,欢迎下载使用。
江苏专用新人教版高考历史一轮复习专题四近代西方政治的发展专题优化提升学案:
这是一份江苏专用新人教版高考历史一轮复习专题四近代西方政治的发展专题优化提升学案,共3页。
