2021淄博部分学校高一下学期期末化学试题含答案
展开
这是一份2021淄博部分学校高一下学期期末化学试题含答案,共13页。试卷主要包含了化学实现能量转化,造福人类,喷泉实验装置如图所示等内容,欢迎下载使用。
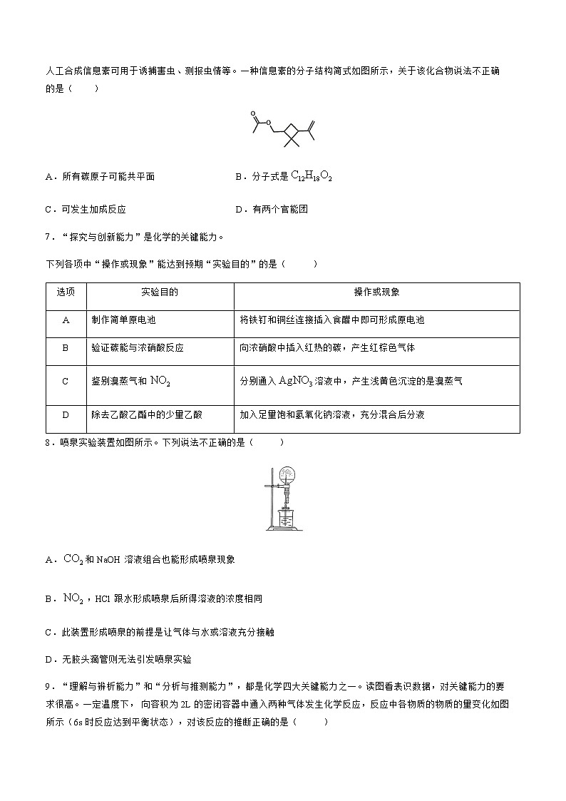
淄博市部分学校2020-2021学年高一下学期期末教学质量检测化学本试卷分第Ⅰ卷和第Ⅱ卷两部分,共8页。满分10分。考试用时90分钟。注意事项:1.答题前,考生务必用0.5毫米黑色签字笔将自己的姓名、座号、准考证号、县区和科类填写在答题卡和试卷规定的位置上。2.第Ⅰ卷每小题选出答案后,用2B铅笔把答题卡上对应题目的答案标号涂黑,如需改动,用橡皮擦干净后,再选涂其他答案标号。答案不能答在试卷上。3.第Ⅱ卷必须用0.5毫米黑色签字笔作答,答案必须写在答题卡各题目指定区域内相应的位置,不能写在试卷上;如需改动,先划掉原来的答案,然后再写上新的答案;不能使用涂改液、胶带纸、修正带。不按以上要求作答的答案无效。相对原子质量:H 1 C 12 O 16 N 14 S 32 K 56 Mn 55 Cu 64 Zn 65第Ⅰ卷(选择题,共35分)一、选择题(本题包括5小题,每小题只有一个选项符合题意,每小题3分,共15分)1.中国是个文明古国,有灿烂的文化和历史,为世界文化的进步和发展作出了贡献。文房四宝即笔、墨、纸、砚,其中以湖笔、徽墨、宣纸和端砚最为称著。下列说法正确的是( )A.徽墨中墨的主要成分是石墨B.宣纸的主要成分是无机碳和少量的纤维素C.湖笔中羊毫的主要成分是蛋白质D.含较多氧化铁的端砚呈黑色2.创新成就梦想,实现中国梦。化学支持科技发展。下列说法不正确的是( )A.大飞机C919采用大量先进复合材料、铝锂合金等,铝锂合金属于金属材料B.中国自主研发的首个5G微基站射频芯片的主要材料是SiC.神州12号飞船使用的氮化硅陶瓷是新型无机非金属材料D.用聚丙烯制造的口罩帮助人类控制了新冠肺炎病毒传播,废弃口罩可埋入地下自行降解3.有机物是生命产生的物质基础。下列说法正确的是( )A.不能用水分离溴苯和苯的混合物B.戊烷有四种同分异构体C.乙烷、乙烯均是只含碳和氢的气体,在空气中燃烧时产生的现象完全相同D.酸性溶液既可鉴别乙烷和乙烯,又可除去乙烷中少量的乙烯4.“价类二维图”是认识元素性质的常用方法。部分含氮物质的分类与相应氮元素的化合价关系如图所示。下列说法错误的是( )A.a可经催化氧化生成b B.b为红棕色,可转化为cC.密闭体系中,c存在 D.d的溶液与Cu反应可生成b或c5.化学实现能量转化,造福人类。空间站以水为介质将不同形式的能量相互转化,原理如图所示,装置x电解水,装置y为燃料电池,下列有关说法不正确的是( )A.太阳能电池实现了光能到电能的转化B.该过程中,水可以循环使用C.y工作时,转移2mol电子,消耗22.4L氢气D.y工作时,氢气充入该装置的负极二、选择题(本题包括5小题,每小题4分,共20分。每小题有一个或两个选项符合题意,全都选对得4分,选对但不全的得2分,有选错的得0分)6.“结构决定性质”是重要的化学观念。昆虫信息素是昆虫之间传递信号的化学物质。人工合成信息素可用于诱捕害虫、测报虫情等。一种信息素的分子结构简式如图所示,关于该化合物说法不正确的是( )A.所有碳原子可能共平面 B.分子式是C.可发生加成反应 D.有两个官能团7.“探究与创新能力”是化学的关键能力。下列各项中“操作或现象”能达到预期“实验目的”的是( )选项实验目的操作或现象A制作简单原电池将铁钉和铜丝连接插入食醋中即可形成原电池B验证碳能与浓硝酸反应向浓硝酸中插入红热的碳,产生红棕色气体C鉴别溴蒸气和分别通入溶液中,产生浅黄色沉淀的是溴蒸气D除去乙酸乙酯中的少量乙酸加入足量饱和氢氧化钠溶液,充分混合后分液8.喷泉实验装置如图所示。下列说法不正确的是( )A.和NaOH溶液组合也能形成喷泉现象B.,HCl跟水形成喷泉后所得溶液的浓度相同C.此装置形成喷泉的前提是让气体与水或溶液充分接触D.无胶头滴管则无法引发喷泉实验9.“理解与辨析能力”和“分析与推测能力”,都是化学四大关键能力之一。读图看表识数据,对关键能力的要求很高。一定温度下,向容积为2L的密闭容器中通入两种气体发生化学反应,反应中各物质的物质的量变化如图所示(6s时反应达到平衡状态),对该反应的推断正确的是( )A.进行到1s时,B.方程式为C.进行到6s时,B的平均反应速率为0.05mol(L·s)D.进行到6s时,B和D的物质的量浓度均为10.侯德榜改进的制碱工艺打破了西方对我国的技术封锁,至今仍在使用。工业上从海水中制备纯碱和金属镁的流程如下图所示:下列说法不正确的是( )A.流程Ⅰ依次向粗盐水中加入过量溶液、溶液并过滤B.流程Ⅱ体现了侯德榜制碱法C.流程Ⅱ中吸氨与碳酸化的顺序互换,物质不变、不影响反应结果D.流程Ⅳ,Ⅴ的目的是富集镁元素第Ⅱ卷(非选择题,共5题,共65分)11(15分).化学是最具有应用价值的学科,为人类生存与繁衍担当了巨大的“社会责任”。Ⅰ.硝酸铵是一种常用的化肥,也是重要的化工原料。常见工业制备方法如下图所示:(1)氧化室中发生反应的化学方程式为:______。(2)尾气1的处理方法是:______。(3)在气体进入吸收塔前再次通入空气的目的是:______。Ⅱ.利用工业尾气(含硫氧化物与氮氧化物)制备,实现了“变废为宝”并保护了自然环境。下图是相关的工艺流程(Ce为铈元素):请回答下列问题:(4)气体1的化学式是:______。(5)发生的反应类型是:______。(6)若溶液1呈酸性,则装置1中发生反应的离子方程式是:______。(7)最后要形成粗产品晶体,实验操作依次为(不少于3个术语):______等。12(15分).“创新”是化学人担当“社会责任”的重要体现,“科学探究”是实现“创新”的前奏,“科学探究与创新意识”是化学的核心素养。Ⅰ.某同学用过量的浓硫酸和下图所示装置来制取并验证其性质。(1)①写出制取反应的化学方程式:______。②反应停止并冷却后,烧瓶中的现象:______。③该制备装置的不足之处是:______。(2)若要依次验证的漂白性、水溶液的酸性、氧化性和水溶性,请以管口字母写出仪器的连接顺序:→______→______→______→______→______→______→______→______→______(可不填满)。Ⅱ.某同学设计了还原CuO的实验装置(如下图),并用于证明的氧化产物。(3)实验开始时的操作应:先______再______。(4)若要证明的氧化产物,需对该装置进行的改进是:______。(5)能够证明氧化产物的实验现象是______。Ⅲ.某同学设计了还原CuO的实验装置,并用于证明的氧化产物。(6)实验开始时,关闭,打开,当______(填实验操作及现象)时,关闭,打开。(7)反应过程中各装置中始终只有无色气体,若要进一步进行探究,请写出你的操作、可能产生的现象和相应的结论。13(13分).“证据推理”是分析问题的基本思维方式,“模型认知”是认识和解决问题的基本思想方法,“证据推理与模型认知”是化学的核心素养。已知某短周期元素甲是常见元素Mg、Al、C、N、Cl、S中的一种,其单质A及其化合物能发生如下图所示的反应,除H外,A~K所有物质中均含有甲元素;在本系列反应中,仅略去反应条件和反应中产生的水,其余产物均呈现在图中;K可能与A~G中的物质相同,也可能不同。根据上图和叙述的要求,回答下列问题:(1)由可知:①元素甲除具有非金属性外,还应具有的属性是______;②可排除的元素有(填元素符号,下同):______。(2)由可再排除______元素。(3)已知G与热水的反应是复分解反应,请写出其化学方程式:______。(4)用两个词来描述F+B→K的反应:______、______。(5)若短周期元素乙的单质及其化合物也能发生类似如图所示的反应,但需在上图中做一些补充才能完整并正确的表述。①该乙元素是______元素。②请在答题纸的相关图中画出相关的补充内容。请注意:原试卷无图,下方为答题卡图③反应F+B→K是工业消除污染性尾气的一个反应,请写出反应的方程式:______。14(13分).“科学态度”是科学研究的基本要求,“社会责任”是化学人人生观和价值观的基本体现,“科学态度与社会责任”是化学的核心素养。Ⅰ.Fenton法常用于处理含难降解有机物的工业废小,在加入并调好pH后再加入,所产生的羟基自由基(·OH)能氧化降解污染物。现运用该法降解某有机污染物(p-CP),探究有关因素对该降解反应速率的影响。实验数据:(表中时间,是p-CP浓度降低1.50mol/L所需时间)实验编号溶液溶液蒸馏水pH温度时间V/mLV/mLV/mLT/Kt/s①1.503.5010.003298200②1.503.5010.00331360③3.503.503298140④1.504.509.003298170⑤1.503.5012298 请回答:(1)______mL,______mL。(2)实验①条件下,p-CP的降解速率为:______。(3)设置实验①②的目的是:______。设置实验①③的目的是:______。由实验①④可得到的结论是:______。(4)实验⑤在200s时没有检测到p-CP浓度的变化。其原因可能是:______。Ⅱ.某同学认为,元素的非金属性越强,其最高价含氧酸的氧化性就越强。请阐述你的观点,并叙述你设计的实验,结合必要的文字说明,证明自己的观点。15(9分).化学正在走向精准。当代化学的三大支柱是:理论、实验和计算。Ⅰ.某溶液为硫酸和硝酸混合后的稀溶液,取200.00mL,该溶液加入过量锌粉充分反应。反应后溶液中只含有一种溶质,其浓度为(溶液体积不变),收集到无色气体6.72L(标准状况),请列式计算溶液中硫酸和硝酸的浓度比,及产生的氢气的体积(标准状况)。Ⅱ.某硫铜矿的主要成分为,可用于冶炼金属铜,为测定矿石中的质量分数,进行如下实验(杂质不参加反应):步骤1:在1.00g试样中加入的酸性溶液,加热,硫元素全部转化为,铜元素全部转化为,滤去不溶性杂质。步骤2:收集步骤1所得滤液至250mL容量瓶中,定容。取25.00mL溶液,用溶液与剩余恰好反应,消耗10.00mL。列式计算的质量分数。 淄博市部分学校2020-2021学年高一下学期期末教学质量检测化学试题答案及评分标准说明:1.凡元素符号、化学式、化学术语等出现错误的(包括错别字),相关内容均不得分。2.方程式中元素符号、化学式、化学计量数出现错误的,方程式均不得分,反应条件错误扣1分。第Ⅰ卷(选择题,共35分)一.选择题(本题包括5小题,每小题只有一个选项符合题意;每小题3分,共15分)1.C 2.D 3.A 4.B 5.C二.选择题(本题包括5小题,每小题4分,共20分。每小题有一个或两个选项符合题意,全都选对得4分,选对但不全的得2分,有选错的得0分)6.AB 7.AC 8.D 9.BC 10.C第II卷(非选择题,共65分)11.共15分(1)(反应条件错误扣1分,共3分)(2)送回合成塔循环使用(1分,答“循环使用”可得分)(3)使NO全部转化成(2分,或:把NO全部氧化,或全部转化成都给2分)(4)NO(2分)(5)还原反应(2分,只写“还原”可得分)(6)(2分)(7)蒸发浓缩、冷却结晶、过滤(3分,每项1分,有错别字扣相应分值;“加热浓缩”、“降温结晶”可得分;只答“加热”、“降温”不得分;“洗涤、干燥”不做为得分项)12.共15分(1)①(不加热扣1分,不写“浓”,扣1分,共2分)②有白色(灰白色)固体生成,溶液呈无色(只要答出白色固体就给1分,但答出蓝色溶液或(蓝色),则不给分。1分)③不能随时控制反应的开始与停止(1分)(2)d、e、b、c、g、f、k(2分)(3)通入(1分),点燃酒精灯(1分)(4)浓硫酸后面添加装有无水硫酸铜的干燥管(1分,在后面的干燥管后面是否再加干燥装置,既不得分,也不扣分)(5)前面的无水硫酸铜不变蓝,后面的无水硫酸铜变蓝(1分)(6)用湿润的红色石蕊试纸靠近出口,试纸变蓝;或用蘸有浓盐酸的玻璃棒靠近出口,有白烟生成(2分)(7)向集气瓶中通入空气(1分),如果气体不变色,则证明氨的氧化产物是氮气(1分);如果气体变为红棕色,则证明氨的氧化产物是一氧化氮(1分)13.共13分(1)①有可变化合价(或有变价)(2分) ②Mg、Al、Cl(只要答出Cl就给1分,1分)(2)C(1分)(3)(没有标出箭号暂不扣分)(2分)(4)氧化还原反应 归中反应(每个1分,只要答出“氧化还原反应”就给2分,但有多答并且错误的,相关内容扣分;共2分)(5)①N(2分)②或(1分)③(2分)14.共13分(1)8.00(或8、8.0)(1分) 10.00(或10、10.0)(1分)(2)0.0075mol/(L·s)(或)(2分)(3)探究温度对反应速率的影响(1分)探究溶液的浓度对反应速率的影响(1分)其他条件相同时,越大,反应速率越大(“其他条件相同时”1分,2分)(4)在该条件下生成,并迅速被氧化成,不能使产生羟基自由基(是否答出“迅速被氧化成”不扣分,2分)II.我认为该同学的说法是正确的。已知N的非金属性强于S,同浓度(如10mol/L)浓硝酸常温下可氧化Cu,而浓硫酸需加热才能氧化Cu,这个实验能证明浓硝酸的氧化性强于浓硫酸。可证明该观点正确。【①其它合理方法均可得到分,如与碳酸的比较等;②也可认为该观点不正确,能用实验证明的即可得分】15.共9分I.(4分)(方法一)根据题意可推出反应后溶液中含有0.4mol的,即参加反应的锌和硫酸均为0.4mol。设参加反应生成NO的Zn为,根据反应计算:3 2 1 1 根据气体总体积为6.72L(标况),可得气体总物质的量为0.3mol。即:解得:根据氮原子守恒,参加反应的硝酸物质的量为:0.2mol。溶液中硫酸硝酸的浓度比为2:1产生的氢气的体积(标况)为:0.1mol×22.4L/mol=2.24L(方法二)根据题意可推出反应后溶液中含有0.4mol的,即参加反应的锌和硫酸均为0.4mol。设产生的氢气的物质的量为,生成NO的物质的量为,根据得失电子守恒可得 解得即产生的氢气为0.1mol,标况下的体积为2.24L。产生的NO为0.2mol,根据氮原子守恒,溶液中硝酸的物质的量为0.2mol,硫酸与硝酸的浓度比为2:1。II.(5分)设的物质的量为。根据氧化还原得失电子守恒可得如下关系: ~ 1 2 ~ 5 10.001 0.0002与反应后剩余的物质的量为0.0002×10=0.002mol列式: 的质量为:0.005mol×160g/mol=0.8g的质量分数为:0.8÷1×100%=80%
相关试卷
这是一份山东省淄博市部分学校2023届高三下学期二模化学试题(含答案),共17页。试卷主要包含了单选题,实验题,多选题,结构与性质,工业流程题,有机推断题,原理综合题等内容,欢迎下载使用。
这是一份2023届山东省淄博市部分学校高考二模化学试题(含答案),文件包含2023届山东省淄博市部分学校高三下学期二模化学试题pdf、2023淄博二模化学试题及参考答案_auto_PMjlvn6g_试卷pdf等2份试卷配套教学资源,其中试卷共10页, 欢迎下载使用。
这是一份海南省部分学校2021-2022学年高一下学期期末学业水平诊断化学试题(含答案),共8页。试卷主要包含了 化学创造美好生活, 用如图所示装置完成相应实验, 设代表阿伏加德罗常数的值, 工业炼铜的原理, 根据乙烯的性质,推测异戊二烯等内容,欢迎下载使用。

