









2021眉山高一下学期期末理科综合试题含答案
展开
这是一份2021眉山高一下学期期末理科综合试题含答案,文件包含四川省眉山市2020-2021学年高一下学期期末教学质量检测理科综合试题doc、高一理科综合答题卡doc、高一物理题答案doc、高一化学答案docx、高一生物答案doc等5份试卷配套教学资源,其中试卷共29页, 欢迎下载使用。
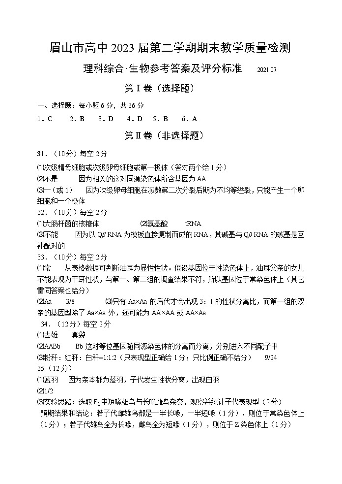
眉山市高中2023届第二学期期末教学质量检测 理科综合·生物参考答案及评分标准 2021.07第Ⅰ卷(选择题)一、选择题:每小题6分,共36分1.C 2.B 3.D 4.D 5.B 6.A 第Ⅱ卷(非选择题)31.(10分)每空2分⑴次级精母细胞或次级卵母细胞或第一极体(答对两个给1分)⑵不是 因为相关的这对同源染色体所含基因为AA⑶一(或1) 因为次级卵母细胞在减数第二次分裂后期为不均等缢裂,只能产生一个卵细胞和一个极体32.(10分)每空2分⑴大肠杆菌的核糖体 ⑵氨基酸 tRNA ⑶不能 因为以Qβ RNA为模板直接复制而成的RNA,其碱基与Qβ RNA的碱基是互补配对的33.(10分)每空2分⑴常 从表格数据可判断油耳为显性性状。假设基因位于性染色体上,油耳父亲的女儿不能表现为干耳性状,与第一、第二组的调查结果不符,所以基因位于常染色体上(其它雷同答案也给分)⑵Aa 3/8 ⑶只有Aa×Aa的后代才会出现3:1的性状分离比,而第一组的双亲的基因型除了Aa×Aa外,还可能为AA×AA或AA×Aa 34.(12分)每空2分⑴去雄 套袋 ⑵AABb Bb这对等位基因随同源染色体的分离而分离,分别进入不同配子中⑶粉秆:红秆:白秆=1:1:2(只表现型正确给1分;只比例正确不给分) 9/2435.(12分) ⑴蓝羽 因为亲本都为蓝羽,子代发生性状分离,出现白羽⑵1/2⑶实验思路:选取F1中短喙雄鸟与长喙雌鸟杂交,观察并统计子代表现型(2分) 预期结果和结论:若子代雌雄鸟都是一半长喙,一半短喙(1分),则位于常染色体上(1分);若子代雄鸟全为长喙,雌鸟全为短喙(1分),则位于Z染色体上(1分)
相关试卷
这是一份2021眉山实验高级中学高二9月月考理科综合试题扫描版含答案,文件包含四川省眉山市实验高级中学2020-2021学年高二9月月考理科综合答案doc、四川省眉山市实验高级中学2020-2021学年高二9月月考理科综合试题pdf等2份试卷配套教学资源,其中试卷共19页, 欢迎下载使用。
这是一份2021眉山高二下学期期末理科综合试题含答案,文件包含四川省眉山市2020-2021学年高二下学期期末教学质量检测理科综合试题doc、高二理科综合答题卡doc、高二物理答案doc、高二化学答案docx、高二生物答案doc等5份试卷配套教学资源,其中试卷共30页, 欢迎下载使用。
这是一份2021眉山高二下学期期末理科综合试题含答案,文件包含四川省眉山市2020-2021学年高二下学期期末教学质量检测理科综合试题doc、高二理科综合答题卡doc、高二物理答案doc、高二化学答案docx、高二生物答案doc等5份试卷配套教学资源,其中试卷共30页, 欢迎下载使用。