













所属成套资源:新人教版高中物理必修1全册课时作业含解析
新人教版高中物理必修1第四章牛顿运动定律第6节用牛顿运动定律解决问题一作业含解析
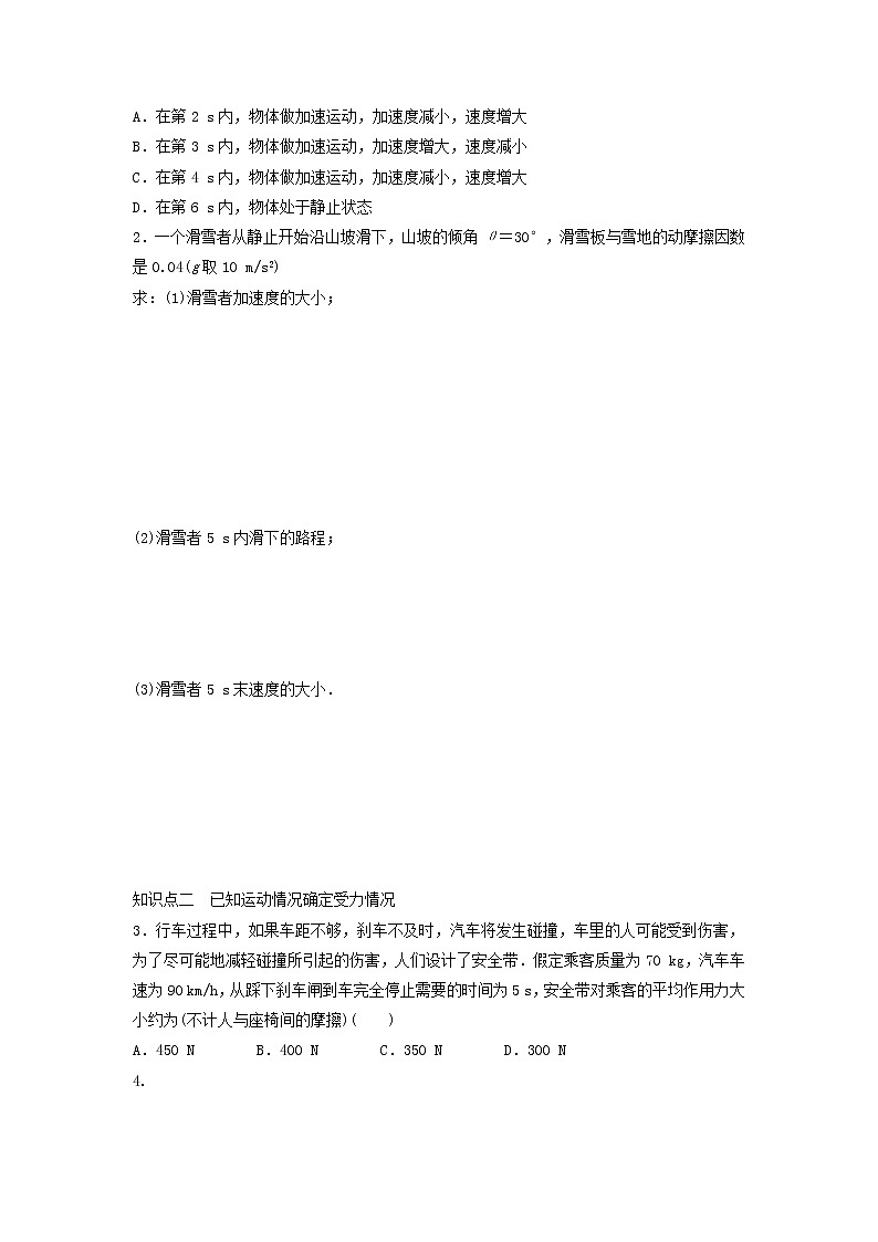
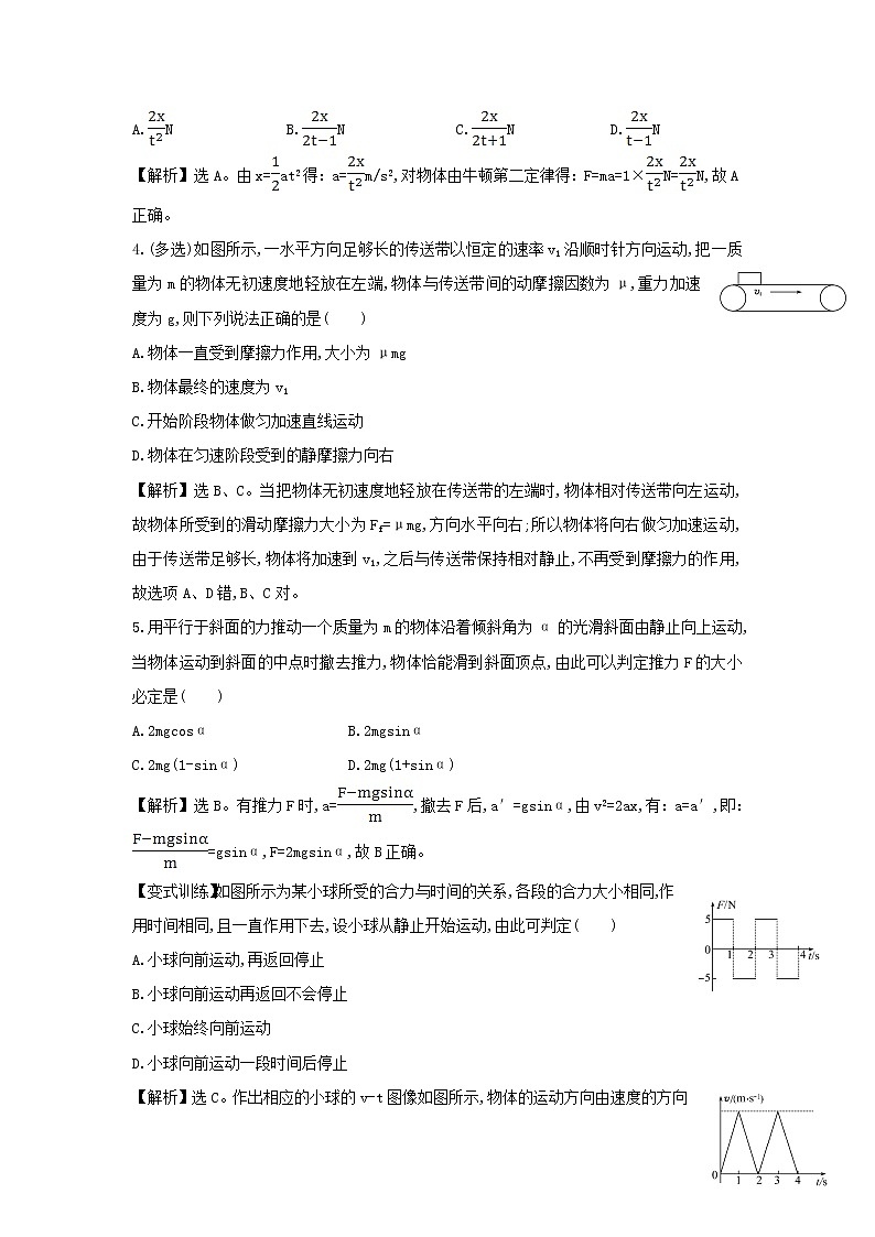
展开用牛顿运动定律解决问题(一)1.牛顿第二定律确定了________和____的关系,使我们能够把物体的运动情况的__________联系起来.2.根据受力情况确定运动情况,先对物体受力分析,求出合力,再利用__________________求出________,然后利用______________确定物体的运动情况(如位移、速度、时间等).3.根据运动情况确定受力情况,先分析物体的运动情况,根据____________求出加速度,再利用______________确定物体所受的力(求合力或其他力).4.质量为2 kg的质点做匀变速直线运动的加速度为2 m/s2,则该质点所受的合力大小是____ N.5.某步枪子弹的出口速度达100 m/s,若步枪的枪膛长0.5 m,子弹的质量为20 g,若把子弹在枪膛内的运动看做匀变速直线运动,则高压气体对子弹的平均作用力为( )A.1×102 N B.2×102 NC.2×105 N D.2×104 N6.用30 N的水平外力F拉一个静放在光滑水平面上的质量为20 kg的物体,力F作用3 s后消失,则第5 s末物体的速度和加速度分别是( )A.v=4.5 m/s,a=1.5 m/s2B.v=7.5 m/s,a=1.5 m/s2C.v=4.5 m/s,a=0D.v=7.5 m/s,a=0【概念规律练】知识点一 已知受力情况确定运动情况1.图1一物体放在光滑水平面上,若物体仅受到沿水平方向的两个力F1和F2的作用.在两个力开始作用的第1 s内物体保持静止状态,已知这两个力随时间的变化情况如图1所示,则( )A.在第2 s内,物体做加速运动,加速度减小,速度增大B.在第3 s内,物体做加速运动,加速度增大,速度减小C.在第4 s内,物体做加速运动,加速度减小,速度增大D.在第6 s内,物体处于静止状态2.一个滑雪者从静止开始沿山坡滑下,山坡的倾角θ=30°,滑雪板与雪地的动摩擦因数是0.04(g取10 m/s2)求:(1)滑雪者加速度的大小; (2)滑雪者5 s内滑下的路程; (3)滑雪者5 s末速度的大小. 知识点二 已知运动情况确定受力情况3.行车过程中,如果车距不够,刹车不及时,汽车将发生碰撞,车里的人可能受到伤害,为了尽可能地减轻碰撞所引起的伤害,人们设计了安全带.假定乘客质量为70 kg,汽车车速为90 km/h,从踩下刹车闸到车完全停止需要的时间为5 s,安全带对乘客的平均作用力大小约为(不计人与座椅间的摩擦)( )A.450 N B.400 N C.350 N D.300 N4.图2建筑工人用如图2所示的定滑轮装置运送建筑材料.质量为70.0 kg的工人站在地面上,通过定滑轮将20.0 kg的建筑材料以0.500 m/s2的加速度拉升,忽略绳子和定滑轮的质量及定滑轮的摩擦,则工人对地面的压力大小为(g取10 m/s2)( )A.510 N B.490 NC.890 N D.910 N5.列车在机车的牵引下沿平直铁轨匀加速行驶,在100 s内速度由5.0 m/s增加到15.0 m/s.(1)求列车的加速度大小; (2)若列车的质量是1.0×106 kg,机车对列车的牵引力是1.5×105 N,求列车在运动中所受的阻力大小. 【方法技巧练】一、瞬时性问题的分析方法6.图3如图3所示,在光滑的水平面上,质量分别为m1和m2的木块A和B之间用轻弹簧相连,在拉力F作用下,以加速度a做匀加速直线运动,某时刻突然撤去拉力F,此瞬时A和B的加速度为a1和a2,则( )A.a1=a2=0B.a1=a,a2=0C.a1=a,a2=aD.a1=a,a2=-a7.图4如图4所示,天花板上用细绳吊起两个用轻弹簧相连的质量相同的小球.两小球均保持静止.当突然剪断细绳时,上面小球A与下面小球B的加速度为( )A.aA=g aB=gB.aA=g aB=0C.aA=2g aB=0D.aA=0 aB=g二、图象问题的解题技巧8.放在水平地面上的一物块,受到方向不变的水平推力F的作用,F的大小与时间t的关系和物块速度v与时间t的关系如图5甲、乙所示.重力加速度g取10 m/s2.试利用两图线求出物块的质量及物块与地面间的动摩擦因数.图5 1.图6如图6所示,底板光滑的小车上用两个量程为30 N,完全相同的弹簧测力计甲和乙系住一个质量为2 kg的物块.在水平地面上,当小车做匀速直线运动时,两弹簧测力计的示数均为15 N.当小车做匀加速直线运动时,弹簧测力计甲的示数变为10 N.这时小车运动的加速度大小是( )A.1 m/s2 B.3 m/s2C.5 m/s2 D.7 m/s22.雨滴从空中由静止落下,若雨滴下落时空气对其的阻力随雨滴下落速度的增大而增大,如下图所示的图象中,能正确反映雨滴下落运动情况的是( )3.如图7所示为某小球所受的合力与时间的关系,各段的合力大小相同,作用时间相同,设小球从静止开始运动.由此可判定( )图7A.小球向前运动,再返回停止B.小球向前运动再返回不会停止C.小球始终向前运动D.小球向前运动一段时间后停止4.图8如图8所示,当车厢向右加速行驶时,一质量为m的物块紧贴在车厢壁上,相对于车厢壁静止,随车一起运动,则下列说法正确的是( )A.在竖直方向上,车厢壁对物块的摩擦力与物块的重力平衡B.在水平方向上,车厢壁对物块的弹力与物块对车厢壁的压力是一对平衡力C.若车厢的加速度变小,车厢壁对物块的弹力不变D.若车厢的加速度变大,车厢壁对物块的摩擦力也变大5.A、B两物体以相同的初速度滑到同一粗糙水平面上,若两物体的质量为mA>mB,两物体与粗糙水平面间的动摩擦因数相同,则两物体能滑行的最大距离xA与xB相比为( )A.xA=xB B.xA>xBC.xA<xB D.不能确定6.图9图9为蹦极运动的示意图,弹性绳的一端固定在O点,另一端和运动员相连.运动员从O点自由下落,至B点弹性绳自然伸直,经过合力为零的C点到达最低点D,然后弹起.整个过程中忽略空气阻力.分析这一过程,下列表述正确的是( )①经过B点时,运动员的速率最大 ②经过C点时,运动员的速率最大 ③从C点到D点,运动员的加速度增大 ④从C点到D点,运动员的加速度不变A.①③ B.②③C.①④ D.②④7.图10如图10所示,小车质量为M,光滑小球P的质量为m,绳质量不计,水平地面光滑,要使小球P随车一起匀加速运动,则施于小车的水平作用力F是(θ已知)( )A.mgtan θ B.(M+m)gtan θC.(M+m)gcot θ D.(M+m)gsin θ8.搬运工人沿粗糙斜面把一物体拉上卡车,当力沿斜面向上,大小为F时,物体的加速度为a1;若保持力的方向不变,大小变为2F时,物体的加速度为a2,则( )A.a1=a2 B.a1<a2<2a1C.a2=2a1 D.a2>2a19.三个完全相同的物块1、2、3放在水平桌面上,它们与桌面间的动摩擦因数都相同.现用大小相同的外力F沿图11所示方向分别作用在1和2上,用F的外力沿水平方向作用在3上,使三者都做加速运动.令a1、a2、a3分别代表物块1、2、3的加速度,则( )图11A.a1=a2=a3 B.a1=a2,a2>a3C.a1>a3>a2 D.a1>a2>a310.如图12所示.在光滑水平面上有两个质量分别为m1和m2的物体A、B,m1>m2,A、B间水平连接着一轻质弹簧测力计.若用大小为F的水平力向右拉B,稳定后B的加速度大小为a1,弹簧测力计示数为F1;如果改用大小为F的水平力向左拉A,稳定后A的加速度大小为a2,弹簧测力计示数为F2.则以下关系式正确的是( )图12A.a1=a2,F1>F2 B.a1=a2,F1<F2C.a1<a2,F1=F2 D.a1>a2,F1>F2题号12345678910答案 11.如图13所示的机车,质量为100 t,设它从停车场出发经225 m后速度达到54 km/h,此时,司机关闭发动机,让机车进站.机车又行驶了125 m才停在站上,设机车所受的阻力保持不变,求机车关闭发动机前所受的牵引力. 图13 12.如图14所示,一架质量m=5.0×103 kg的喷气式飞机,从静止开始在机场的跑道上滑行,经过距离x=5.0×102 m,达到起飞速度v=60 m/s.在这个过程中飞机受到的平均阻力是飞机重量的0.02倍.求:飞机滑行时受到的牵引力多大?(g取10 m/s2)图14 答案课前预习练1.运动 力 受力情况2.牛顿第二定律 加速度 运动学公式3.运动学公式 牛顿第二定律4.45.B [根据v2=2ax,a== m/s2=1×104 m/s2,再根据F=ma=20×10-3×1×104 N=2×102 N.]6.C [a== m/s2=1.5 m/s2,v=at=1.5×3 m/s=4.5 m/s.因为水平面光滑,因此5 s末物体速度为4.5 m/s,加速度a=0.]课堂探究练1.C2.(1)4.65 m/s2 (2)58.1 m (3)23.3 m/s解析 (1)以滑雪者为研究对象,受力情况如右图所示.FN-mgcos θ=0.mgsin θ-Ff=ma.又因为Ff=μFN.由以上三式可得:a=g(sin θ-μcos θ)=10×(-0.04×) m/s2=4.65 m/s2.(2)x=at2=×4.65×52 m=58.1 m.(3)v=at=4.65×5 m/s=23.3 m/s.点评 由物体受力情况求解运动情况的一般步骤是:(1)确定研究对象,对研究对象进行受力分析,并画出物体受力图;(2)根据力的合成与分解的方法求出合外力(大小、方向)或对力进行正交分解(物体受两个以上的力作用时一般用正交分解法);(3)据牛顿第二定律列方程,并解出物体的加速度;(4)分析物体的运动过程,确定始、末状态;(5)选择恰当的运动学公式求解.3.C [汽车的速度v0=90 km/h=25 m/s设汽车匀减速的加速度大小为a,则a==5 m/s2对乘客应用牛顿第二定律可得:F=ma=70×5 N=350 N,所以C正确.]4.B [对建筑材料进行受力分析.根据牛顿第二定律有F-mg=ma,得绳子的拉力大小等于F=210 N.然后再对人受力分析由平衡知识得Mg=F+FN,得FN=490 N,根据牛顿第二定律可知人对地面的压力为490 N,B对.]5.(1)0.1 m/s2 (2)5.0×104 N解析 (1) 根据a=,代入数据得a=0.1 m/s2(2)设列车在运动中所受的阻力大小为Ff,由牛顿第二定律F合=F牵-Ff=ma,代入数据解得Ff=5.0×104 N.点评 由物体的运动情况,推断或求出物体所受的未知力的步骤:(1)确定研究对象;(2)分析物体的运动过程,确定始末状态;(3)恰当选择运动学公式求出物体的加速度;(4)对研究对象进行受力分析,并画出受力图;(5)根据牛顿第二定律列方程,求解.6.D [两物体在光滑的水平面上一起以加速度a向右匀加速运动时,弹簧的弹力F弹=m1a,在力F撤去的瞬间,弹簧的弹力来不及改变,大小仍为m1a,因此对A来讲,加速度此时仍为a,对B物体:取向右为正方向,-m1a=m2a2,a2=-a,所以只有D项正确.]7.C [剪断细绳之前设弹簧弹力大小为F,对A、B两球在断线前分别受力分析如右图所示.由二力平衡可得:F=mg,F绳=mg+F=2mg.剪断细绳瞬间,细绳拉力F绳瞬间消失,而弹簧的弹力F瞬间不发生变化(时间极短,两球没来得及运动),此时对A、B分别用牛顿第二定律(取竖直向下为正方向)有:mg+F=maA,mg-F=maB,可得:aA=2g,方向竖直向下,aB=0,所以C正确.]点评 对于弹簧弹力和细绳弹力要区别开,①细绳产生弹力时,发生的是微小形变,因此细绳的弹力可以突变;②弹簧发生的是明显形变,因此弹簧的弹力不会突变.8.1 kg 0.4解析 由v-t图象可知,物块在0~3 s内静止,3~6 s内做匀加速运动,加速度为a,6~9 s内做匀速运动,结合F-t图象可知Ff=4 N=μmgF-Ff=2 N=maa===2 m/s2由以上各式得m=1 kg,μ=0.4.课后巩固练1.C [开始两弹簧测力计的示数均为15 N,当弹簧测力计甲的示数为10 N时,弹簧测力计乙的示数将增为20 N,对物体在水平方向应用牛顿第二定律得:20-10=2×a得:a=5 m/s2,故C正确.]2.C [对雨滴受力分析,由牛顿第二定律得:mg-Ff=ma,雨滴加速下落,速度增大,阻力增大,故加速度减小,在v-t图象中其斜率变小,故选项C正确.]3.C [由F-t图象知:第1 s,F向前;第2 s,F向后.以后重复该变化,所以小球先加速1 s,再减速1 s,2 s末刚好减为零,以后重复该过程,所以小球始终向前运动.]4.A [对物块m受力分析如图所示.由牛顿第二定律:竖直方向:Ff=mg,水平方向:FN=ma,所以选项A正确,C、D错误.车厢壁对物块的弹力和物块对车厢壁的压力是一对相互作用力,故B错误.]5.A [通过分析物体在水平面上滑行时的受力情况可以知道,物体滑行时受到的滑动摩擦力μmg为合外力,由牛顿第二定律知:μmg=ma得:a=μg,可见:aA=aB.物体减速到零时滑动的距离最大,由运动学公式可得:v=2aAxA,v=2aBxB,又因为vA=vB,aA=aB.所以:xA=xB,A正确.]6.B [在BC段,运动员所受重力大于弹力,向下做加速度逐渐减小的变加速运动,当a=0时,速度最大,即在C点时速度最大,②对.在CD段,弹力大于重力,运动员做加速度逐渐增大的变减速运动,③对,故选B.]7.B[对小球受力分析如右图所示,则mgtan θ=ma,所以a=gtan θ.对整体F=(M+m)a=(M+m)gtan θ]8.D [根据牛顿第二定律F-mgsin θ-μmgcos θ=ma1①2F-mgsin θ-μmgcos θ=ma2②由①②两式可解得:a2=2a1+gsin θ+gcos θ,所以a2>2a1.]9.C [根据题意和图示知道,Fsin 60°≤mg,三个物块在水平方向受到的都等于F/2,摩擦力各不相同;Ff1=μ(mg-Fsin 60°),Ff2=μ(Fsin 60°+mg),Ff3=μmg;三个物块在竖直方向都受力平衡;a1=(F-2Ff1)/2m,a2=(F-2Ff2)/2m,a3=(F-2Ff3)/2m;a1>a3>a2,C正确.]10.A [对整体,水平方向只受拉力F作用,因此稳定时具有的相同加速度为a=F/(m1+m2),C、D错;当拉力F作用于B时,对A,F1=m1a,当拉力作用于A时,对B,F2=m2a,由于m1>m2,所以F1>F2,A正确.]11.1.4×105 N解析 设机车在加速阶段的加速度为a1,减速阶段的加速度为a2则:v2=2a1x1,v2=2a2x2,解得a1=0.5 m/s2,a2=0.9 m/s2,由牛顿第二定律得F-Ff=ma1,Ff=ma2,解得:F=1.4×105 N.12.1.9×104 N解析 飞机在加速过程中,由运动学公式得:v2=2ax,所以a==3.6 m/s2.由牛顿第二定律得:F-0.02 mg=ma,所以F=0.02mg+ma=1.9×104 N.
