


还剩23页未读,
继续阅读
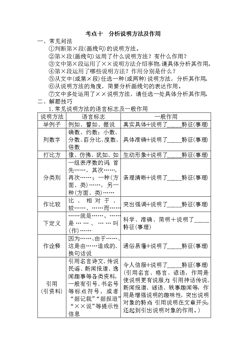
2022年中考语文二轮专题复习:说明文阅读——分析说明方法及作用学案
展开
这是一份2022年中考语文二轮专题复习:说明文阅读——分析说明方法及作用学案,共26页。学案主要包含了常见问法,解题技巧,典型例题,对点演练等内容,欢迎下载使用。
相关学案
最新中考语文考点一遍过讲义 考点45 说明文阅读之分析文本的说明方法及作用:
这是一份最新中考语文考点一遍过讲义 考点45 说明文阅读之分析文本的说明方法及作用,文件包含中考语文考点一遍过考点45说明文阅读之分析文本的说明方法及作用原卷版docx、中考语文考点一遍过考点45说明文阅读之分析文本的说明方法及作用教师版docx等2份学案配套教学资源,其中学案共27页, 欢迎下载使用。
人教部编版中考复习专题:说明文阅读 学案:
这是一份人教部编版中考复习专题:说明文阅读 学案,共8页。学案主要包含了阅读下文,完成19—23题,阅读下文,完成12—15题等内容,欢迎下载使用。
【中考二轮专题复习】2023年语文全国通用专题备考学案——说明文阅读之说明顺序及内容概括(原卷版+解析版):
这是一份【中考二轮专题复习】2023年语文全国通用专题备考学案——说明文阅读之说明顺序及内容概括(原卷版+解析版),文件包含中考二轮专题复习2023年语文全国通用专题备考学案说明文阅读之说明顺序及内容概括解析版docx、中考二轮专题复习2023年语文全国通用专题备考学案说明文阅读之说明顺序及内容概括原卷版docx等2份学案配套教学资源,其中学案共51页, 欢迎下载使用。