2022届新高考生物考前冲刺模拟卷 河北专版
展开2022届新高考生物考前冲刺卷
河北专版
一、单项选择题:本题共13小题,每小题2分,共26分。在每小题给出的四个选项中,只有一项是符合题目要求的。
1.下列关于原核生物和真核生物的叙述,正确的是( )
A.原核生物是单细胞生物,真核生物是多细胞生物
B.原核生物和真核生物有可能是生产者、消费者和分解者
C.原核生物遗传物质是RNA,真核生物的遗传物质是DNA
D.原核生物的细胞中没有细胞核,真核生物的细胞中有细胞核
2.乳酸脱氢酶是由两种肽链以任意比例组合形成的四聚体(四条肽链),在结构上有多个类型,能催化丙酮酸和NADH生成乳酸和NAD+。下列叙述正确的是( )
A.骨骼肌细胞内乳酸脱氢酶的含量明显高于正常血浆
B.丙酮酸转化成乳酸的同时,生成少量ATP
C.乳酸脱氢酶的四聚体的肽链组合类型最多有4种
D.不同结构类型的乳酸脱氢酶能催化同一种反应,说明其不具专一性
3.如图是利用显微镜观察到的某品种牡丹(2n=10)的花粉母细胞减数分裂(一个花粉母细胞通过减数分裂形成四个花粉粒细胞)的部分图象。下列分析正确的是( )
A.图①中,细胞内中心体倍增和DNA的复制及有关蛋白质的合成
B.图②中,着丝点一分为二,染色体数目加倍
C.图③中,可能发生交叉互换而导致基因重组
D.图④或⑤中,每个细胞均含有1个染色体组
4.在人体生命活动中,细胞不断进行各种氧化反应,很容易产生异常活泼的带电分子或基团,称为自由基。自由基攻击和破坏细胞内各种执行正常功能的生物分子,使细胞衰老。下列有关说法不正确的是( )
A.若自由基攻击了细胞膜上的受体分子,可能会影响细胞间的信息交流
B.自由基攻击DNA分子时,可能会引起基因突变
C.若攻击磷脂分子,可能影响葡萄糖进入线粒体氧化分解
D.若人体细胞能及时清除自由基,可能会延缓细胞衰老
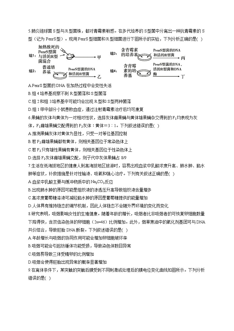
5.肺炎链球菌S型与R型菌株,都对青霉素敏感。在多代培养的S型菌中分离出一种抗青霉素的S型(记为PenrS型)。现用PenrS型细菌和R型细菌进行下图所示的实验,下列分析正确的是( )
A.PenrS型菌的DNA在加热过程中会变性失活
B.组4培养基观察不到R型菌落和S型菌落
C.组2和组3培养基中可能均会出现R型和S型两种菌落
D.组1甲中部分小鼠患败血症,通过注射青霉素治疗后均可康复
6.果蝇的灰体与黄体为一对相对性状,选择灰体雌果蝇与黄体雄果蝇杂交得到的F1均表现为灰体,F1雌雄果蝇交配得到的F2灰体︰黄体=3︰1。下列叙述错误的是( )
A.推测果蝇灰体对黄体为显性,只受一对等位基因控制
B.若F2雌雄果蝇都有黄体,则相关基因位于常染色体上
C.若F2只有雄性果蝇有黄体,则相关基因位于性染色体上
D.选择F2灰体雌雄果蝇交配,则子代中灰体果蝇占8/9
7.生活在低海拔地区的健康人到高海拔地区旅游时,容易出现血浆中乳酸浓度升高、肺水肿、脑水肿等症状,补救措施是针对性输液、吸氧和强心治疗。下列有关叙述正确的是( )
A.血浆中乳酸主要与缓冲物质中的Na2CO3反应
B.出现肺水肿的原因可能是组织液的渗透压升高导致组织液含量增多
C.高浓度葡萄糖溶液可减轻脑水肿的原因是葡萄糖提供的能量增加
D.人体具有维持稳态的调节机制,因此人体稳态不会随外界环境的变化而变化
8.研究表明,吸烟影响女性的生殖健康。随着年龄的增长,吸烟者比非吸烟者的可恢复卵细胞数量下降得快,含双倍染色体的卵细胞(2n=46)比例增加。此外,烟草焦油中的氧化剂基团可与DNA共价结合,导致胚胎DNA断裂。下列叙述错误的是( )
A.年龄增长与吸烟的协同作用可能会增加卵细胞破坏率
B.吸烟可能会引起纺锤体功能受损,导致染色体数目异常
C.吸烟易导致三体受精卵的比例增加
D.吸烟会使得胚胎出现异常的概率显著增加
9.在离体条件下,某突触的突触后膜受到不同刺激或处理后的膜电位变化曲线如图所示。下列分析错误的是( )
A.若加大P点时的刺激强度,则膜电位的峰值增大
B.用药物促使突触后膜Cl-通道开放,膜电位变化应为曲线Ⅳ
C.曲线Ⅰ无下降段可能是突触后膜K+外流受阻所致
D.用药物阻断突触后膜Na+通道,再给予适宜刺激,则膜电位变化应为曲线Ⅲ
10.性激素能增加细胞分裂的速率(效应一)和激素敏感器官如乳腺、子宫及前列腺中的细胞数目(效应二)。高水平的雌激素会增加子宫癌的危险性;变性的男子使用雌激素制剂使自己具有女性外表,他们得乳腺癌的危险性增大;体内雄激素水平较高的人患其他一些癌,例如,前列腺癌的危险性增加。下列相关分析错误的是( )
A.效应一会增加细胞基因突变的频率 B.乳腺和子宫的某些细胞具有雌激素受体
C.性激素可被认为是天然的致癌物 D.性激素通过直接诱发突变而致癌
11.自然情况下,种群增长受自身密度的制约,从而呈现“S”型数量变化曲线,如图所示。下列叙述错误的是( )
A.开始期种群个体少、增长慢,主要是因为种内斗争剧烈
B.加速期种群数量增长迅速是由于资源充足、气候适宜等
C.在渔业、林业生产中转折期可作为确定最大持续产量的参考值
D.减速期种群的出生率逐渐减小但仍然比死亡率要高
12.酒精是生物学实验中常用的试剂,下列有关叙述错误的是( )
A.在提取和分离绿叶中的色素实验中,可用无水乙醇提取色素
B.在制作用于检测脂肪的花生子叶装片时,用体积分数为50%的酒精洗去浮色
C.在制作洋葱根尖细胞有丝分裂装片时,用体积分数为95%的酒精直接作为解离液
D.调查土壤中小动物类群丰富度时,采集的小动物通常放入体积分数为70%的酒精中
13.北极苔原是北极地区典型的生态系统类型,动植物种类极少,其生产者主要是地衣。地衣由真菌菌丝包裹着绿藻或蓝藻的细胞构成,能够耐受零下130℃的严寒、60℃的高温,以及强紫外线辐射,成为该生态系统的支撑。从地衣中提取的地衣多糖,已证明具有极好的抗癌和抗艾滋病的效果。下列叙述正确的是( )
A.地衣中的真菌和藻类的种间关系为互利共生
B.北极苔原的抵抗力稳定性弱,恢复力稳定性强
C.地衣多糖的抗癌和抗艾滋病效果,体现了巨大的间接价值
D.地衣在恶劣的北极苔原能生存下来的原因是产生了适应环境的突变
二、多项选择题:本题共5小题,每小题3分,共15分。在每小题给出的四个选项中,有两个或两个以上选项符合题目要求,全部选对得3分,选对但不全的得1分,有选错的得0分。
14.高尔基体TGN区是蛋白质包装分选的关键枢纽,在这里至少有三条分选途径,分别是(1)溶酶体酶的包装与分选途径:具有某种标记的溶酶体酶与相应的膜受体结合,通过出芽的方式形成囊泡,最终将溶酶体酶运送到溶酶体中;(2)可调节性分泌途径:特化类型的分泌细胞,新合成的可溶性分泌蛋白在分泌泡聚集、储存并浓缩,只有在特殊刺激下才引发分泌活动;(3)组成型分泌途径:所有真核细胞均可通过分泌泡连续分泌某些蛋白质至细胞表面。结合所学知识,下列选项正确的是( )
A.溶酶体膜与高尔基体膜成分完全不同
B.溶酶体酶的包装与分选途径体现了生物膜的结构特点
C.胰岛素的分泌经过高尔基体的包装和分选,属于第二条途径
D.哺乳动物成熟的红细胞表面的受体蛋白属于组成型分泌途径
15.高度近视指近视度数在600度及以上的屈光不正状态。科学家以一个具有87位高度近视成员的家系作为研究对象,发现了高度近视基因MYP1(以下简称“M/m”)。已知该家族中某视力正常的女子有一个患有高度近视的弟弟,其父母视力正常,且经诊断确定其父亲不携带高度近视基因。该女子与一个视力正常的男子婚配,并已怀孕。下列有关说法正确的是( )
A.高度近视是由遗传物质改变引起的一种遗传病
B.该女子母亲的基因型为Mm,且该女子为杂合子的概率为2/3
C.若该女子怀的是男孩,则该男孩患病概率为1/4
D.高度近视还受学习习惯、电子设备的使用等因素影响
16.某些T细胞在癌组织环境中能合成膜蛋白CTLA-4,这种膜蛋白对T细胞的杀伤功能具有抑制作用,因此这个蛋白被称作“刹车分子”。科学家发现,只要使用CTLA-4抗体抑制CTLA-4蛋白,就能激活T细胞,使T细胞持续攻击癌细胞。下列叙述正确的是( )
A.T细胞增殖分化前需接受癌细胞膜表面抗原的刺激
B.提高膜蛋白CTLA-4的活性,细胞免疫功能将增强
C.CTLA-抗体抑制CTLA4蛋白的作用过程属于体液免疫
D.效应T细胞裂解癌细胞的过程体现了免疫系统的监控和清除功能
17.动物的昼夜节律与周期基因密切相关,该基因的表达及调控过程如图所示,其编码的蛋白PER在夜间累积而在白天降解。下列相关叙述不正确的是( )
A.TIM与PER的结合物会通过抑制周期基因的翻译过程来影响其表达
B.①过程中既有氢键的断裂,又有氢键的生成
C.②过程中一个mRNA分子能翻译出多个不同的蛋白PER分子
D.周期基因的表达及调控过程可能发生在下丘脑的某些细胞中
18.羊草是防沙治沙、生态环境保护的优良牧草品种。为研究外源植物激素及其施用时间对羊草穗长的影响,研究人员分别在羊草返青期和分蘖期喷施高、低两种浓度的赤霉素(GA)、生长素(IAA)和激动素(6KT),实验结果如图所示。下列说法正确的是( )
A.本实验中生长素对穗长的作用没有表现出两重性
B.赤霉素和生长素促进穗细胞伸长的作用效果相同
C.为获得长穗,分蘖期喷施6KT时应选择高浓度,返青期则应选择低浓度
D.由图分析,喷施外源植物激素对穗长的促增长作用不超过20%
三、非选择题:共59分,第19~22题为必考题,每个试题考生都必须作答。第23、24题为选考题,考生根据要求作答。
(一)必考题:共44分。
19.(11分)抑郁症的主要特征为显著而持久的情感低落、常会产生无助感或无用感,严重者会出现幻觉、妄想等症状。5-羟色胺(5-HT)是一种能使人产生愉悦情绪的神经递质,为探索抑郁症的发生与5-HT含量的关系,科研人员进行了相关研究。
(1)突触前神经元将5-HT释放到突触间隙,与__________结合引发突触后膜电位变化。5-HT发挥作用后少部分被__________,大部分通过转运蛋白(SERT)摄取回突触前神经元。
(2)研究者提出的假设为:抑郁症的发生是突触间隙中5-HT的含量下降所致。下列能支持此观点的现象是__________。
A.抑郁症患者脑神经元间5-HT含量降低
B.抑郁症患者突触前膜SERT表达量提高
C.5-HT受体基因的突变对抑郁症发病无影响
D.抑制突触前膜5-HT的释放会导致实验动物出现抑郁症表现
E.症状改善的抑郁症患者突触间隙中5-HT含量逐步提高
(3)释放5-HT的神经元主要聚集在大脑的中缝核部位。为进一步探究抑郁症患者突触间隙中的5-HT含量下降的原因,研究人员利用抑郁症模型鼠进行了研究,得到的结果如下表。表中结果可归纳为__________。
组别
数量
中缝核miR-16相对含量
中缝核SERT相对含量
对照组
10只
0.84
0.59
模型组
10只
0.65
0.99
(4)研究者进一步测定了中缝核处miR-16与SERT含量的相关性,结果如下图。据图可知中缝核miR-16可__________SERT的表达。推测原因是_____________。
(5)综上研究,请写出抑郁症患者产生情感低落等抑郁行为的分子机制:_____________。
20.(10分)戊二醛是一种新型的广谱、高效消毒剂,常应用于水族箱的藻类清除。有研究表明在施用戊二醛时会对常见沉水植物大水榕生长造成不利影响。为了研究戊二醛对大水榕生长的影响,用含有0、1、5、10、50mg·L-1戊二醛的营养液培养大水榕7d,取样测量不同浓度的戊二醛胁迫下大水榕的叶绿素含量以及分别在光照、黑暗条件下2h内溶氧量的变化,相关实验结果如图所示。
戊二醛浓度/mg·L-1
0
1
5
10
50
叶绿素相对含量
100%
95.2%
76.9%
63.5%
56.4%
溶解氧增加量/mg·L-1
2.20
2.18
1.00
0.50
0.20
溶解氧减少量/mg·L-1
1.02
1.00
0.71
0.35
0.08
(1)为了避免偶然因素的影响,减小实验误差,保证实验结果的准确性,实验过程中不同戊二醛浓度条件下需要_____________。
(2)光照条件下,戊二醛浓度为5mg·L-1时,产生ATP的生物膜结构有_____________,培养液中溶解氧增加的原因是_____________,大水榕光合作用产生的氧气量是_____________mg·L-1·h-1。
(3)分析图中的数据,较高浓度的戊二醛导致光合作用速率下降的可能原因是_____________。
21.(14分)油菜物种Ⅰ(2n=20)与Ⅱ(2n=18)杂交产生的幼苗经秋水仙素处理后,得到一个油菜新品系Ⅲ(注:Ⅰ的染色体和Ⅱ的染色体在减数分裂中不会相互配对)。
(1)秋水仙素通过抑制分裂细胞中__________的形成,导致染色体加倍。观察油菜新品系Ⅲ根尖分生区细胞,可观察到处于有丝分裂前期的细胞中含有__________个四分体;若新品系III自交,子代__________(会/不会)出现性状分离。
(2)该油菜新品系经过多代种植后出现不同颜色的种子,已知种子颜色由对基因A/a控制,并受另一对基因R/r影响。用产黑色种子植株(甲)、产黄色种子植株(乙和丙)进行以下实验:
组别
亲代
F1表现型
F1自交所得F2的表现型及比例
实验一
甲×乙
全为产黑色种子植株
产黑色种子植株︰产黄色种子植株=3︰1
实验二
乙×丙
全为产黄色种子植株
产黑色种子植株︰产黄色种子植株=3︰13
①分析以上实验可知,综合考虑A、a和R、r两对基因,它们的遗传符合孟德尔遗传定律中的__________。种子颜色性状中黄色对黑色为__________性,当__________基因存在时会抑制A基因的表达。
②请写出实验一中F1自交得到F2的遗传图解。
③有人重复实验二,发现某F1植株,其体细胞中含R/r基因的同源染色体有三条(其中两条含R基因),该变异产生的原因是植株丙在__________或在减数第二次分裂后期含R基因的姐妹染色单体未分开。让该植株自交,理论上后代中产黑色种子的植株所占比例为__________。
22.(9分)我国淡水鱼塘养殖的四大家鱼分别为:青鱼、草鱼、鲢鱼、鳙鱼,青鱼生活于水体的底层,主要以螺、蚬、蚌等软体动物为食;草鱼生活于水体的中下层,主要以高等水生植物如苦草、黑藻等为食,有时也游弋到岸边吃一些陆生植物,如芦苇等;鲢鱼生活于水体的上层,主要以硅藻、绿藻等浮游植物为食;鳙鱼生活于水体的中上层,主要以水蚤、原生动物等浮游动物为食。请回答下列问题:
(1)四大家鱼在水体中的分层现象体现了群落的_____,有利于提高群落对_____的充分利用。
(2)在清晨或温度较高的中午,鱼塘中的鱼群会出现水面浮头的现象,原因是_____,解决措施是_____。
(3)鳙鱼俗称胖头鱼,较大的头部可占到体长的1/3,可用于制作我国的传统名菜剁椒鱼头,味道十分鲜美,但美中不足的是重金属离子会较鲢鱼高很多,原因是_____。
(4)人工鱼塘通常会获得较大的产品输出量,甚至会大于鱼塘中生产者固定的太阳能总量,原因是_____。
(5)鱼塘中各式各样的植物、形形色色的鱼类,处处体现了生物的多样性。对人类来说价值更大的是生物多样性的_____价值。
(二)选考题:共15分。
23.[选修1:生物技术实践](15分)
2019年1月10日,施一公教授研究团队在《科学》上报道了人源γ-分泌酶结合淀粉样前体蛋白(APP)的高分辨率冷冻电镜结构,揭示了结合底物后Y分泌酶发生的构象变化,并对这些构象变化的功能进行了生化研究,从而为研究与癌症以及阿尔茨海默症相关的特异性药物设计提供了重要的结构信息。回答下列问题:
(1)该项研究进行时,需控制温度、酸碱度等条件,因为高温、过酸、过碱会使γ-分泌酶的_____遭到破坏,失去活性。
(2)根据蛋白质的各种特性,如蛋白质分子的_____、所带电荷的_____、溶解度、吸附性、对其他分子亲和力等,可用来分离不同种类蛋白质,从而得到γ-分泌酶。
(3)γ-分泌酶由4个跨膜蛋白亚基组成。若对γ-分泌酶4个跨膜蛋白亚基进行分离、纯化及分子量测定,需采用_____及电泳技术。前者是根据相对分子质量的大小分离蛋白质的有效方法,相对分子质量较_____(填“大”或“小”)的跨膜蛋白移动速度较慢。
(4)电泳是指_____在电场的作用下发生迁移的过程。对γ-分泌酶的4个跨膜蛋白亚基进行分子量测定时,通常采用SDS-聚丙烯酰胺凝胶电泳的方法,该方法测定的结果只是_____的分子量。该电泳迁移率完全取决于相对分子量的大小,原因是_____。
24.[选修3:现代生物科技专题](15分)
乙烯具有促进果实成熟的作用,ACC氧化酶和ACC合成酶是番茄细胞合成乙烯的两个关键酶。利用反义DNA技术(原理如图1),可以抑制这两个基因的表达,从而使番茄具有耐储存、宜运输的优点,如图2为融合ACC氧化酶基因和ACC合成酶基因的反义表达载体的结构示意图。
(1)图2中的2A11为特异性启动子,则该2A11应在番茄的______(器官)中启动基因的转录。
(2)从番茄成熟果实中提取______为模板,利用反转录法合成 ACC氧化酶基因和ACC合成酶基因,以进行拼接构成融合基因。
(3)合成出的ACC氧化酶基因两端分别含限制酶BamHⅠ和XbaⅠ的酶切位点,ACC合成酶基因两端含SacⅠ和XbaⅠ的酶切位点,用限制酶______对上述两个基因进行酶切,再串联成融合基因,相应的 Ti质粒应用限制酶______进行切割,确保融合基因能够插入载体中。
(4)为了实现图1中反义基因的效果,应将融合基因______(正向 /反向)插入在启动子2A11的下游即可构成反义融合基因。将图中表达载体与农杆菌菌液混合后,接种在含有______的培养基中,可筛选出含有反义融合基因的农杆菌,再利用农杆菌转化法获得转基因番茄。
(5)在检测番茄细胞中是否存在反义融合基因时,______(填“能”/“不能”)用放射性物质标记的ACC氧化(合成)酶基因片段做探针进行检测,理由是______。
答案以及解析
1.答案:B
解析:本题考查细胞的类型及其对比。真核生物中有单细胞生物,如草履虫等,A错误;原核生物中,硝化细菌、蓝藻是生产者,根瘤菌、结核杆菌是消费者,纤维素分解菌、乳酸菌是分解者,真核生物中,绿色植物是生产者,绝大多数动物是消费者,蚯蚓等动物是分解者,B正确;只有RNA病毒的遗传物质是RNA,C错误;原核生物的细胞无细胞核,有拟核,真核生物的细胞不一定含有细胞核,如哺乳动物成熟的红细胞、高等植物成熟的筛管细胞无细胞核,D错误。
2.答案:A
解析:本题考查无氧呼吸。乳酸脱氢酶能催化无氧呼吸的第二阶段,主要存在于细胞中,正常血浆中含量很低,A正确;丙酮酸在乳酸脱氢酶的催化下转化成乳酸的过程属于无氧呼吸的第二阶段,没有能量的释放,不生成ATP,B错误;乳酸脱氢酶是由两种肽链以任意比例组合形成的四聚体(四条肽链),两种肽链比例可以为0:4、1:3、2:2、3:1、4:0,共5种,C错误;酶的专一性是指一种酶只能催化一种或一类物质的化学反应,不同结构的乳酸脱氢酶属于同一类酶,具有专一性,D错误。
3.答案:C
解析:A、牡丹属于高等植物,无中心体,A错误;B、②表示减数第一次分裂后期,此时期着丝点不会分裂,B错误;C、③表示减数第一次分裂前期,可能发生交叉互换而导致基因重组,C正确;D、⑤表示减数第二次分裂后期,做四点断裂,染色体数目加倍,含有2个染色体组,D错误。故选:C。
4.答案:C
解析:若自由基攻击了细胞膜上的受体分子,则信号分子不能与受体结合,可能会影响细胞间的信息交流,A正确;自由基攻击DNA分子,可能会引起基因突变,B正确;若自由基攻击磷脂分子,可能影响丙酮酸进入线粒体氧化分解,葡萄糖不能进入线粒体,C错误;若人体细胞能及时清除自由基,可能会延缓细胞衰老,D正确。
5.答案:B
解析:A.加热之后,Penr S型菌的蛋白质变性失活,但DNA没有变性失活,A错误;B.组4中因为Penr S型菌的DNA被DNA酶催化水解而无转化因子,且活的R型细菌不抗青霉素,因此培养基中无菌落生长,B正确;C.组3培养基中含有青霉素,活的R型细菌不能生长,也不能发生转化,因此无菌落出现,C错误;D.抗青霉素的S型(Penr S型)细菌的DNA是转化因子,在组1中将加热杀死的Penr S型细菌与活的R型活细菌混合注射到小鼠体内,部分活的R型细菌会转化为Penr S型细菌,部分小鼠会患败血症,注射青霉素治疗后,体内有抗青霉素的S型菌存在的小,鼠不能康复,D错误。故选B。
6.答案:D
解析:A.灰体雌果蝇与黄体雄果蝇杂交得到的F1均表现为灰体,说明灰体对黄体为显性,F1雌雄果蝇交配得到的F2灰体︰黄体=3︰1,说明该对相对性状受一对等位基因控制,A正确;B.若F2雌雄果蝇都有黄体,说明F1是Aa,F2中aa为黄体,和性别无关,说明相关基因位于常染色体上,B正确;C.若F2只有雄性果蝇有黄体,说明F1是XAXa和XAY,只有XaY为黄体,说明相关基因位于性染色体上,C正确;D.若该对等位基因在性染色体上,则亲本为XAXA和XaY,子一代为XAXa和XAY,子二代为1/4XAXA,1/4XAXa,1/4XAY、1/4XaY,子二代中灰体(雌1/2XAXA,1/2XAXa、雄XAY)果蝇交配,子代灰体(XA-)的比率为1-XaXa-XaY=1-1/4×1/4-1/4×1/2=13/16;若该对等位基因在常染色体上,则亲本为AA和aa,子一代全为Aa,子二代为1/4AA,1/2Aa,1/4aa,子二代中灰体(1/3AA,2/3Aa)果蝇交配,子代中灰体(A-)果蝇为1-aa=1-1/3×1/3=8/9,D错误。故选D。
7.答案:B
解析:A、乳酸可与NaHCO3反应产生CO2,通过呼吸作用排出,从而使血浆pH值维持相对稳定,A错误;
B、若组织液的渗透压升高,从周围吸收的水分增多就可能导致组织液含量增多,从而引发组织水肿,故肺水肿的原因可能是组织液渗透压升高,B正确;
C、补充高浓度葡萄糖溶液可使血浆渗透压升高,进而从组织液中吸收水分,以减轻脑水肿症状,C错误;
D、人体具有维持稳态的调节机制,但是人体的自我调节是有限度的,超过一定限度,人体稳态会随外界环境的变化而变化,D错误。
故选B。
8.答案:C
解析:本题考查三倍体与三体的概念及细胞分裂的相关知识。随着年龄的增长,可恢复卵细胞的数量,吸烟者比非吸烟者下降得快,可知年龄增长和吸烟可能会增加卵细胞破坏率,A正确;由题干信息吸烟者比非吸烟者含双倍染色体的卵细胞比例增加,可推知烟草中的有害物质可能会干扰纺锤体的结构与功能,导致卵细胞中染色体数目异常,B正确;吸烟容易导致含双倍染色体的卵细胞比例增加,使得三倍体受精卵的比例增加,注意三倍体不同于三体,C错误;由题意可知,吸烟会影响卵细胞的数量,干扰卵细胞形成过程中的染色体分配,还会导致胚胎DNA断裂,使得胚胎异常的概率增加,D正确。
9.答案:A
解析:加大刺激强度,膜电位的峰值不会发生改变,A错误;用药物促使突触后膜Cl-通道开放,大量Cl-进入细胞内,增大膜内外的电位差,保持外正内负电位,B正确;曲线Ⅰ无下降段可能是因为K+外流受阻,C正确;用药物阻断突触后膜Na+通道,再给予适宜刺激,不会产生动作电位,D正确。
10.答案:D
解析:A、细胞分裂速率越快,DNA复制的频率越大,则发生基因突变的频率越大,A正确:B、雌激素能作用于子宫、乳腺细胞,增大癌变的风险,说明子宫、乳腺具有雌激素的受体,是雌激素的靶器官,B正确;C、性激素主要是由人和动物体的性腺合成和分泌的,对人体生命活动起调节作用,高水平的性激素会增加子宫、乳腺等器宫癌变的风险,C正确;D、高水平性激素通过增加细胞分裂速率、增加某些组织细胞数目来增加癌变可能,与诱变剂的作用有本质区别,D错误。
11.答案:A
解析:开始期种群个体很少,种内斗争较弱,A错误;加速期因种群数量不大,且资源充足、气候适宜等因素导致种群增长较快,B正确;在渔业、林业生产中,一般在减速期某个阶段开始收获,到转折期结束,转折期可作为确定最大持续产量的参考值,C正确;减速期种群的出生率逐渐减小但仍然比死亡率要高,种群数量在增加,D正确。
12.答案:C
解析:绿叶中色素的提取和分离实验中,常用无水乙醇提取色素,A正确;在花生子叶被染液染色后,需用体积分数为50%的酒精洗去浮色,避免影响观察脂肪颗粒,B正确;制作洋葱根尖细胞有丝分裂装片时,用酒精和盐酸按照1:1混合配制解离液,C错误;调查土壤中小动物类群丰富度时,采集的小动物通常放入体积分数为70%的酒精中,D正确。
13.答案:A
解析:本题考查生态系统的稳定性以及生物的多样性。地衣中的真菌和藻类是互利共生的关系,A正确;北极苔原由于环境非常恶劣,动植物种类极少,食物链和食物网也极简单,抵抗力稳定性和恢复力稳定性都非常弱,B错误;地衣多糖的药用价值体现了生物多样性的直接价值,C错误;突变是不定向的,环境对突变进行了选择,D错误。
14.答案:BCD
解析:溶酶体膜与高尔基体膜均属于生物膜系统,成分有相同之处;溶酶体酶的包装和分选途径中有高尔基体形成囊泡,囊泡与溶酶体融合的过程,体现了生物膜具有一定的流动性的结构特点;可调节性分泌途径主要为蛋白类激素等调节性物质的分泌途径,如胰岛素的分泌途径;哺乳动物成熟的红细胞为真核细胞,其细胞膜上的蛋白质依靠组成型分泌途径到达细胞膜。
15.答案:ACD
解析:高度近视受基因MYP1控制,是一种遗传病;由题可知,该女子视力正常但弟弟患有高度近视,其父母视力正常且父亲不携带致病基因,故该病的遗传方式为伴X染色体隐性遗传,该女子母亲的基因型为XMXm,父亲的基因型为XMY,该女子的基因型为XMXM或XMXm,该女子是杂合子的概率为1/2;该女子丈夫的基因型为XMY,若该女子怀的是男孩,则其患病概率为1/2×1/2=1/4;生物性状除了受基因控制还受环境的影响,学习习惯、电子设备的使用等因素会对高度近视有一定影响。
16.答案:ACD
解析:本题主要考查细胞免疫及免疫系统的功能。T细胞受到癌细胞膜表面抗原的刺激,增殖分化形成效应T细胞,A正确;由于膜蛋白CTLA-4对T细胞的功能具有抑制作用,所以提高膜蛋白CTLA-4的活性,细胞免疫功能将降低,B错误;抗体发挥功能的过程属于体液免疫过程,C正确;效应T细胞与癌细胞密切接蝕,使其裂解死亡,体现了免疫系统的监控和清除功能,D正确。
17.答案:AC
解析:①过程是转录,TIM与PER的结合物会通过抑制周期基因的①转录过程来影响其表达,A项错误;①转录过程中,以基因的一条链为模板,基因双链变成单链的过程会发生碱基对之间氢键的断裂。模板链与子链RNA之间存在碱基互补配对,有氢键的生成,B项正确;②过程是翻译,一个mRNA分子能同时结合多个核糖体,翻译出多个相同的蛋白PER分子,C项错误;周期基因的表达及调控过程可能发生在下丘脑的某些细胞,D项正确。
18.答案:AD
解析:和对照组相比较,无论在哪种浓度下,生长素在返青期都表现为促进穗伸长作用,在分蘖期都表现为抑制穗伸长作用,本实验中生长素的作用没有表现出两重性,A正确;由图可知,在分蘖期,高、低浓度的赤霉素都促进了细胞的伸长,但生长素抑制了细胞的伸长,B错误;根据题图可知,为获得长穗,分蘖期喷施6KT时应选择低浓度,返青期则应选择高浓度,C错误;据图分析可知,在返青期和分蘗期施用三种激素,穗长增长最明显的一组促增长作用也不超过20%,D正确。
19.(除标注外,每空1分,共11分)(1)受体 分解
(2)ABDE(2分)
(3)模型鼠的中缝核内miR-16含量低于正常鼠,而SERT含量高于正常鼠(2分)
(4)抑制 miR-16与SERT mRNA结合,引起mRNA的降解,抑制SERT合成(2分)
(5)中缝核miR-16含量下降导致SERT表达量上升,从而使5-HT的摄取量增加,造成突触间隙中5-HT含量下降,导致情绪低落等抑郁行为(2分)
解析:(1)根据分析,突触前神经元将5-HT(神经递质)释放到突触间隙,和突触后膜上的
受体结合,神经递质发挥作用后少部分被灭活,大部分被转运蛋白摄取回突触前神经元。(2)A、突触间隙的5-HT含量降低,A正确;B、抑郁症患者突触前膜SERT表达量提高,加快5-HT的回收导致突触间隙含量减少,B正确;C、5-HT受体基因发生变异,则无法表达出与5-HT结合的受体,从而导致5-HT无法发挥作用,而与5-HT的含量无关,C错误;D、抑制突触前膜5-HT的释放,从而导致突触间隙5-HT含量下降,若该动物出现抑郁症,则说明抑郁症的发生与5-HT的含量减少有关,D正确;E、若给出现抑郁症患者补充5-HT,能够缓解其症状,同样能够说明抑郁症的发生与5-HT的含量减少有关,E正确。故选ABDE。(3)根据表格中数据,模型鼠的中缝核内miR-16含量低于正常鼠,而SERT含量高于正常鼠。(4)根据图示,随着miR-16含量的增加,对照组和模型组的SER丁含量均下降,miR-16会抑制SERT的表达,推测是:miR-16是-种非编码RNA,与SERT的mRNA结合,导致mRNA降解,抑制SERT合成。(5)根据题意,抑郁症的产生是突触间隙的5-HT含量减少,可能是因为中缝核miR-16含量下降导致SERT表达量上升,从而使5-HT的摄取量增加,造成突触间隙中5-HT含量下降,导致情绪低落等抑郁行为。
20.(除标注外,每空2分,共10分)(1)设置至少3个重复组,求平均值(或所有实验重复测定至少3次)
(2)叶绿体类囊体薄膜、线粒体内膜 光合速率大于呼吸速率,光合作用释放出O2 0.855
(3)戊二醛导致叶绿素含量减少,捕获光能减少,光合作用速率下降
解析:(1)通过增加实验样本的方法可以排除偶然因素产生的实验误差,保证实验结果的准确性,因此不同戊二醛浓度条件下设置重复组或者重复测定均能够减小实验误差。(2)光照条件下,戊二醛浓度为5mg·L-1时,同时进行光合作用和呼吸作用,光合作用光反应阶段要产生ATP,场所是叶绿体类囊体薄膜,有氧呼吸第三阶段要产生ATP,场所是线粒体内膜。培养液中溶解氧增加的原因是光合作用产生氧气量大于呼吸作用消耗氧气量,大水榕向外界释放氧气。大水榕光合作用产生的氧气量是指植株的真光合速率。根据题干可知,戊二醛浓度为5g·L-1时,光照2h,溶解氧增加量是1.00mg·L-1,植株的净光合速率是0.5mg·L-1·h-1,黑暗2h,溶解氧减少量是0.71mg·L-1,植株的呼吸速率是0.355mg·L-1·h-1,所以植株的真光合速率是0.855mg·L-1·h-1。(3)分析表格数据,可以看出,随着戊二醛浓度的升高,叶绿素相对含量减少,叶绿素捕获光能减少,光反应产生ATP、NADPH减少,暗反应C3的还原减弱,光合作用速率下降。
21.(除标注外,每空1分,共14分)(1)纺锤体(或“纺锤丝”) 0 不会
(2)①(基因)自由组合定律 隐 R
②(4分)
③在减数第一次分裂后期含R基因的同源染色体未分离(2分) 1/48(2分)
解析:(1)秋水仙素通过抑制细胞有丝分裂过程中纺锤体形成,导致染色体加倍,形成纯合体,所以获得的植株进行自交,子代不会出现性状分离。四分体是在减数分裂过程中同源染色体联会形成的,有丝分裂过程中不会出现四分体。(2)①由实验一可判断种子颜色性状中黄色对黑色为隐性。由实验二的F1自交所得F2的表现型及比例为产黑色种子植株︰产黄色种子植株=3︰13,可判断A,a和R,r两对基因的遗传符合孟德尔遗传定律中的自由组合定律;而F1黄色种子植株的基因型为AaRr;子代黑色种子植株基因型为A_rr,黄色种子植株基因型为A_R_,aaR_,aarr,可判断当R基因存在时,抑制A基因的表达。②F1黄色种子植株的基因型为AaRr,F1自交得到F2的遗传图解为︰
③就R/r基因而言,实验二亲本基因型为RR和rr,F1体细胞基因型为Rr,而该植株体细胞中含R基因的染色体多了一条,可能是植株丙在产生配子时,减数第一次分裂过程中含R/r基因的同源染色体没有分离或减数第二次分裂中姐妹染色单体没有分离,产生的配子为RR︰Rr︰R︰r=1︰2︰2︰1。因此,该植株自交,理论上后代中产黑色种子(A_rr)的植株所占比例为3/4×1/6×1/6=1/48
22.(除标注外,每空1分,共9分)(1)垂直结构 资源(食物)和空间
(2)水体中氧气含量较低 向水体中通入空气(氧气)
(3)鳙鱼比鲢鱼营养级高,通过生物富集作用,会积累较多的有害物质(2分)
(4)人工鱼塘通常会投入较多的饵料(物质和能量)(2分)
(5)间接
解析:(1)本题主要考查群落的结构特征和生物多样性的价值。四大家鱼在水体中的分层现象体现了群落的垂直结构,有利于提高群落对资源(食物)和空间的充分利用。(2)在清晨或温度较高的中午,水体中氧气含量较低时,鱼塘中的鱼群会出现水面浮头的现象,可以向水体中通入空气。(3)重金属离子不易被排出体外,通过生物富集作用,营养级越高的生物,积累的有害物质也越多,鳙鱼比鲢鱼营养级高,所以有害物质积累多。(4)人工鱼塘通常会获得较大的产品输出量,甚至会大于鱼塘中生产者固定的太阳能总量,原因是人工鱼塘通常会投入较多的饵料(物质和能量)。(5)鱼塘中各式各样的植物、形形色色的鱼类,处处体现了生物的多样性。对人类来说价值更大的是生物多样性的间接价值。
23.(除标注外,每空2分,共15分)(1)空间结构(1分)
(2)形状和大小 性质和多少
(3)凝胶色谱法 小
(4)带电粒子 单条肽链 SDS所带负电荷的量大大超过了蛋白质分子原有的电荷量,因而掩盖了不同种蛋白质间的电荷差别
解析:(1)酶需要适宜的温度和pH,高温、过酸、过碱会使γ-分泌酶的空间结构遭到破坏,失去活性。(2)根据蛋白质分子的形状和大小、所带电荷的性质和多少、溶解度、吸附性、对其他分子亲和力等,可用来分离不同种类蛋白质,从而得到γ-分泌酶。(3)可以用凝胶色谱法和电泳技术对γ-分泌酶4个跨膜蛋白亚基进行分离、纯化及分子量测定。凝胶色谱法是根据相对分子质量的大小分离蛋白质的有效方法,相对分子质量大的蛋白质无法进入凝胶内部的通道,只能在凝胶外移动,路程较短,移动速度较快;相对分子质量小的蛋白质进入凝胶内部,经过的路程较长,移动速度较慢。(4)电泳是指带电粒子在电场的作用下发生迁移的过程。对γ-分泌酶的4个跨膜蛋白亚基进行分子量测定时,通常采用SDS-聚丙烯酰胺凝胶电泳的方法,SDS能使蛋白质发生完全变性,由几条肽链组成的蛋白质复合体在SDS的作用下会分解成单条肽链,因此测定的结果只是单条肽链的分子量。SDS所带负电荷的量大大超过了蛋白质分子原有的电荷量,因而掩盖了不同种蛋白质间的电荷差别,故该电泳迁移率完全取决于相对分子量的大小。
24.(除标注外,每空2分,共15分)(1)果实
(2)RNA
(3)XbaⅠ BamHⅠ和SacⅠ
(4)反向 卡那霉素
(5)不能(1分) 番茄细胞内本来就存在ACC氧化(合成)酶基因
解析:(1)据图2可知,2A11为特异启动子,推测2A11应在番茄的果实组织中启动转录过程。(2)从番茄成熟果实中提取RNA为模板,利用反转录法合成ACC氧化酶基因和ACC合成酶基因,以进行拼接构成融合基因。(3)因为合成出的ACC氧化酶基因两端分别含限制酶BamHⅠ和XbaⅠ的酶切位点,ACC合成酶基因两端含SacⅠ和XbaⅠ的酶切位点,所以都可以用XbaⅠ对上述两个基因进行酶切,再将得到的两个基因用DNA连接酶连接形成融合基因,最后对相应的Ti质粒应用限制酶BamHⅠ和SacⅠ切割,把融合基因插入到载体中。(4)为了实现图1中反义基因的效果,应将融合基因反向插入在启动子2A11的下游即可构成反义融合基因。将图中表达载体与农杆菌菌液混合后,接种在含有卡那霉素的培养基中,能够存活的农杆菌含有反义融合基因,将筛选出含有反义融合基因的农杆菌再利用农杆菌转化法获得转基因番茄。(5)重组质粒中卡那霉素抗性基因作为标记基因,表达载体与农杆菌菌液混合后,加入含有卡那霉素的培养基中,可筛选出转化了反义ACC合成酶基因的农杆菌。番茄细胞内本来存在ACC合成酶基因,能于ACC合成酶基因探针发生分子杂交,所以在检测反义ACC合成酶基因是否整合到番茄植株的染色体DNA上时,不能用放射性物质标记的ACC合成酶基因片段做探针进行检测。
2022届新高考生物考前冲刺卷 山东专版: 这是一份2022届新高考生物考前冲刺卷 山东专版,共17页。试卷主要包含了选择题,非选择题等内容,欢迎下载使用。
2022届新高考生物考前冲刺模拟卷 湖南专版: 这是一份2022届新高考生物考前冲刺模拟卷 湖南专版,共16页。试卷主要包含了单项选择题,三阶段的进行,非选择题等内容,欢迎下载使用。
2022届新高考生物考前冲刺模拟卷 江苏专版: 这是一份2022届新高考生物考前冲刺模拟卷 江苏专版,共16页。试卷主要包含了单项选择题,多项选择题,非选择题等内容,欢迎下载使用。

