2022届福建省南平市高三毕业班第三次质量检测生物试卷及答案
展开本试卷共8页。考试时间75分钟。满分100分。
注意事项:
1.答卷前,考生务必将自己的姓名、准考证号填写在答题卡上。
2.回答选择题时,选出每小题答案后,用2B铅笔把答题卡对应题目的答案标号涂黑。如需改动,用橡皮擦干净后,再选涂其它答案标号。回答非选择题时,将答案写在答题卡上。写在本试卷上无效。
3.考试结束后,将本试卷和答题卡一并交回。
一、选择题:本题共16小题,其中,1~12小题,每题2分;13~16小题,每题4分,共40分。在每小题给出的四个选项中,只有一项是最符合题目要求的。
1.下列有关酵母菌和大肠杆菌的叙述,正确的是
A.都能在线粒体中进行细胞呼吸B.细胞内都能发生脱水缩合反应
C.遗传物质都由八种核苷酸组成D.都通过无丝分裂进行细胞增殖
2.下列关于细胞结构与功能相适应的叙述,正确的是
A.根尖成熟区细胞有大液泡,有利于调节细胞的渗透压
B.卵细胞体积较大,有利于提高细胞的物质运输效率
C.浆细胞的溶酶体含多种水解酶,有利于杀死侵入体内的病毒或细菌
D.神经细胞轴突末梢有大量分支,有利于接受更多神经递质进行信息传递
3.中药山茱萸的主要活性成分是马钱子苷。科研小组为探究不同浓度的马钱子苷对神经干细胞分化的影响,从8周龄的成年小鼠大脑中取出神经干细胞组织,制成细胞悬液后均分为4组,加入不同浓度的马钱子苷,用分化培养基培养,在37℃,5%CO2的培养箱中培养3天,检测神经干细胞的分化情况,结果如下图。下列相关叙述错误的是
A.用胰蛋白酶处理神经干细胞组织可获得分散的神经干细胞
B.培养箱中5%CO2的作用是维持培养液pH值
C.神经干细胞分化过程中mRNA和蛋白质会发生改变
D.实验说明不同浓度的马钱子苷都会抑制神经干细胞分化
4.下图为不同物质进出细胞的跨膜运输方式。a~d表示被运输的物质,①~④表示运输方式,
下列叙述正确的是
A.小分子或离子都通过方式①进入细胞内
B.水分子通过方式②进出细胞属于协助扩散
C.缺氧时人成熟红细胞通过方式③转运葡萄糖的速率下降
D.胰岛B细胞产生的胰岛素可以通过方式④运出细胞
5.下列有关生物学研究方法(技术)、实验操作和结论(结果)的叙述,错误的是
6.厦门中学生助手从小鼠、DNA病毒以及RNA病毒中提取出三份遗传物质样品,分析其碱基百分比组成,如表所示。下列判断正确的是
A.可判断样品a来自RNA病毒,其可能为单链RNA或双链RNA
B.样品b、c都含胸腺嘧啶,无法判断该样品来自DNA病毒还是小鼠
C.样品b与样品a、c相比其稳定性更高,更不容易发生基因突变
D.将三份核酸样品彻底水解后,可根据水解产物的种类判断样品来源
7.在具有一对相对性状的纯种公鸡与纯种母鸡进行杂交实验中,发现F1中所有的公鸡与母本表型相同,所有的母鸡与父本表型相同,下列相关叙述错误的是
A.控制该性状的基因位于性染色体上
B.亲本公鸡表型为隐性,母鸡为显性
C.F公鸡只含一个控制该性状的基因
D.用F公鸡进行测交,后代雌雄表型相同
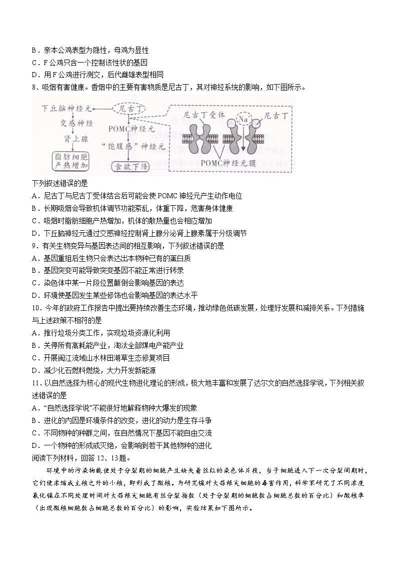
8.吸烟有害健康。香烟中的主要有害物质是尼古丁,其对神经系统的影响,如下图所示。
下列叙述错误的是
A.尼古丁与尼古丁受体结合后可能会使POMC神经元产生动作电位
B.长期吸烟会导致机体调节功能紊乱,体重下降,危害身体健康
C.吸烟时脂肪细胞产热增加,机体的散热量也会相应增加
D.下丘脑神经元通过交感神经控制肾上腺分泌肾上腺素属于分级调节
9.有关生物变异与基因表达间的相互影响,下列叙述错误的是
A.基因重组后生物只会表达出本物种已有的蛋白质
B.基因突变可能导致突变基因不能正常进行转录
C.染色体中某一片段位置颠倒会影响基因的表达
D.环境使基因发生某些修饰也会影响基因的表达水平
10.今年的政府工作报告中提出要持续改善生态环境,推动绿色低碳发展,处理好发展和减排关系。下列措施与上述政策不相符的是
A.推行垃圾分类工作,实现垃圾资源化利用
B.关停所有高耗能产业,淘汰全部煤电产能产业
C.开展闽江流域山水林田湖草生态修复项目
D.减少化石燃料燃烧,大力开发新能源
11.以自然选择为核心的现代生物进化理论的形成,极大地丰富和发展了达尔文的自然选择学说,下列相关叙述错误的是
A.“自然选择学说”不能很好地解释物种大爆发的现象
B.进化的内因是环境条件的改变,进化的动力是生存斗争
C.不同物种的种群之间,在自然情况下基因不能自由交流
D.一个物种的形成或灭绝,会影响到若干其他物种的进化
阅读下列材料,回答12、13题。
环境中的污染物能使处于分裂期的细胞产生缺失着丝粒的染色体片段,当子细胞进入下一次分裂间期时,它们便浓缩成主核之外的小核,即形成了微核。为研究镍对大蒜根尖细胞的毒害作用,科学家研究了不同浓度氯化镍在不同处理时间对大蒜根尖细胞有丝分裂指数(处于分裂期的细胞数占细胞总数的百分比)和微核率(出现微核细胞数占细胞总数的百分比)的影响,实验结果如下图所示。
12.下列有关该实验的叙述,错误的是
A.制作根尖细胞临时装片的流程是取材→解离→漂洗→染色→制片
B.氯化镍溶液浓度为0时大部分大蒜根尖细胞处于有丝分裂间期
C.随着氯化镍溶液浓度的增加,有丝分裂指数和微核率均下降
D.氯化镍溶液对细胞作用时间越长,对细胞的毒害作用越强
13.下列有关微核的分析,正确的是
A.微核的主要成分是DNA和蛋白质,可用健那绿染液染色
B.观察统计微核数最好选择处于分裂中期的细胞观察
C.大蒜根尖细胞中出现微核的变异类型为染色体变异
D.将洋葱内表皮细胞置于5mml/L氯化镍溶液可以观察到微核
14.武夷山国家公园内的黄岗山从山脚到山顶依次出现常绿阔叶林、针阔叶混交林、针叶林和中山草甸。这里鸟类资源丰富,是候鸟重要的迁徙地。例如栗头鹟莺是冬候鸟,主要栖息于低山地带常绿阔叶林和灌木丛,以昆虫为主以及少量杂草种子为食;黑眉柳莺为夏候鸟,栖息地带与栗头鹟莺相同,以昆虫为食:黄腹角雉是留鸟,生活在较高海拔的常绿阔叶林和针阔混交林中,以植物和少量的昆虫为食。下列相关叙述正确的是
A.该地区生态环境相对稳定的情况下,中山草甸会演替为常绿阔叶林
B.黑眉柳莺与黄腹角雉生活在不同的空间呈现垂直分布的特点
C.栗头鹟莺和黑眉柳莺栖息地和食性相似,竞争激烈
D.栗头鹟莺和黄腹角雉都至少占有两个营养级
15.“淀粉平衡石假说"认为根向地生长的原因是在根冠中存在一种平衡细胞,含有能感受重力刺激的淀粉体。当植株横放时,平衡细胞的生命活动如下图所示,①~④是调节过程。内质网释放钙离子的量会影响钙调蛋白的激活数量。下列叙述错误的是
A.切除根冠后,幼根的向地生长会受到抑制
B.淀粉体最终将重力信号转变成运输生长素的信号
C.生长素泵功能的正常进行依赖被激活的钙调蛋白
D.当内质网中初始钙离子水平较低时,根横放时其向地性程度增强
16.图甲是人类某单基因遗传病的系谱图,相关基因为A/a,在人群中该致病基因的频率为1/100。图乙为科研人员对1~6号个体(6号为胎儿)含相关基因的DNA片段扩增后,并进行电泳分析的结果,下列叙述正确的是
A.该遗传病为隐性病,但不能判断致病基因位于常染色体还是X染色体上
B.利用PCR技术扩增含A和a两种基因的DNA片段时必须要设计两对引物
C.3号个体与一表型正常的女性婚配,理论上后代患该病的概率是1/101
D.6号应为女性,且表型正常,其M2片段可能来自1号或2号个体
二、非选择题:本题共5小题,共60分。
17.(13分)紫花苜蓿为多年生豆科优良牧草,土壤盐碱化是其产量的重要限制因素。为探究外源褪黑素对盐胁迫下紫花苜蓿幼苗光合作用的影响,科研人员进行了A~E五组实验:A组(蒸馏水)、B组(150mml/L氯化钠)、C组(150mml/L氯化钠+30uml/L褪黑素)、D组(150mml/L氯化钠+50uml/L褪黑素)、E组(150mml/L氯化钠+80uml/L褪黑素),各处理组均在相同且适宜的条件下培养,取培养第7天的紫花苜蓿幼苗测定叶片中丙二醛(会对叶绿体的膜结构造成损伤)的含量、超氧化物歧化酶(能清除丙二醛)的含量、
净光合速率和气孔导度的变化,测定结果如下图所示。请回答:
(1)实验中利用____________模拟盐胁迫,结合A、B组实验结果分析,盐胁迫下植物丙二醛增多主要会对光合作用____________过程产生直接影响,同时盐胁迫环境下植物气孔导度降低也会导致植物____________,使净光合速率降低。
(2)在不同浓度的褪黑素处理下盐胁迫的紫花苜蓿净光合速率都有提高。若不考虑盐胁迫对呼吸速率的影响,请结合实验结果,从光反应的角度分析其原因是____________;从暗反应的角度分析其原因是_____________。
(3)褪黑素对盐胁迫下紫花苜蓿植物光合作用的影响与其使用剂量有关系,研究小组欲探究外源褪黑素提高盐胁迫下紫花苜蓿的净光合速率的最适浓度,请写出实验的基本思路_____________。
(4)除喷施适宜浓度的褪黑素外,农业生产上还可以采取什么措施提高植物耐盐能力______________。(答出一项即可)
18.(9分)蝗虫的聚集依赖于一种群聚信息素4-乙烯基苯甲醚(4VA),当几只散居的蝗虫聚集后,会自发地产生该信息素,吸引更多蝗虫聚集过来:随着蝗虫密度的增加,它们释放的信息素含量也会迅速增加,进一步促进蝗虫的聚集。请回答:
(1)科学家利用____________(方法)调查跳蝻的密度,再结合多年的数据从而判断该地区是否可能发生蝗灾。蝗虫不同的分布方式体现了种群的____________特征。
(2)少量蝗虫聚集后能促使更多蝗虫聚集,该过程属于_____________调节(填“负反馈”或“正反馈”),在蝗灾肆虐时,利用鸭子吞食蝗虫卵和跳蝻从而减轻蝗灾带来的危害,该方法属于_____________防治。从种群数量特征的角度分析其原理是_____________。
(3)研究发现蝗虫的嗅觉受体0R35是4VA的特异性受体,科学家建立了蝗虫受体OR35的缺失突变体(具有正常繁殖能力),并将突变体放回野外,使蝗虫聚集减少,从而减轻蝗灾危害,该机制是_____________。
19.(11分)我国成功举办了第24届冬奥会。下图表示运动员体内发生的部分调节过程。(图中A、B、C、D表示激素,甲、乙、丙、丁表示过程),请回答:
(1)运动员比赛时,体内一方面可通过调节激素B的分泌量来调节体温,该激素在体温调节中的功能是____________;另一方面还可通过丙过程控制皮肤毛细血管____________,以减少散热。
(2)比赛中,运动员体内血糖不断被消耗,但血糖浓度能保持相对稳定。结合丁过程分析血糖浓度保持相对稳定的原因是______________。
(3)比赛中,运动员的肾上腺素分泌量增加,心跳加快:比赛结束后运动员的心跳并未立即恢复正常状态,体现出体液调节具有____________的特点。
(4)运动员机体通过调节使内环境的化学成分和理化性质都能处于相对稳定状态,其意义是____________。
20.(14分)牡丹是中国的国花,有红花、紫花、黄花、白花等多种品系。已知其花色由独立遗传的两对基因控制,某实验田中引进了能稳定遗传的红花和白花牡丹品系,这两个品系只有一对基因不同。红花品系在种植过程中偶然出现了一株表型为紫花的植株。为了进一步确定牡丹形成紫花表型的原因,科研人员首先通过无性繁殖培养了大量紫花牡丹,然后做了以下三组杂交实验:
甲组:将紫花牡丹与白花牡丹杂交,子代中红花与紫花的比例为1:1
乙组:将紫花牡丹与红花牡丹杂交,子代中红花与紫花的比例为1:1
丙组:将紫花牡丹自交,子代中红花、紫花和黄花的比例为1:2:1
(1)为解释上述实验现象科学家做出如下假设:
①控制牡丹花色的两对基因中一对控制色素的有无(用A、a表示),另一对控制色素种类的合成(用B、b表示)。则引进的红花牡丹与白花牡丹基因型分别为______________。
②红花品系中偶然出现的紫花品系来源于可遗传变异中的____________。
③紫花植株自交出现红、紫、黄三种颜色,说明控制_____________基因可能存在不完全显性。
(2)根据上述假设,科研人员进行了如下推理:
①将实验[甲组]中子代紫花植株自交,预期后代的表现型及比例为____________。
②将实验[乙组]中子代紫花植株自交,预期后代的表现型及比例为____________。
(3)做出上述推理后,科研人员完成了上述实验,若实验结果与预期结果相符,则可说明假说正确,该过程属于假说演绎中的_____________环节。
(4)紫花牡丹花色鲜艳,观赏性很高,为了获得大量紫花牡丹的种子,可利用____________品系杂交,收获种子全为紫花种子。
21.(13分)遗传毒性物质常存在于被化学物质污染的水体中,可损伤生物的DNA,严重威胁人类健康。研究人员通过基因工程改造大肠杆菌,筛选出对遗传毒性物质反应灵敏的工程菌株,用于水质检测。
(1)已知图1质粒中SRR基因表达产物可使大肠杆菌裂解。将“毒性响应启动子”插入图1所示质粒的P区,获得基因工程改造的大肠杆菌,改造后的大肠杆菌在遇到遗传毒性物质时,会发生裂解,据此可以推测“毒性响应启动子”作用是_____________。
(2)研究人员选取毒性响应启动子sul与图1质粒连接。图2显示了毒性响应启动子sul内部存在的酶切位点。
①据图1、图2信息,克隆启动子sul时,在其A端和B端应分别添加限制酶XhI和SapI的识别序列,作用是_____________。
②将重组后的表达载体导入大肠杆菌,置于含有_____________的选择培养基中进行筛选、鉴定及扩大培养,最终获得工程菌sul。
(3)研究人员继续从其它菌中克隆出两种毒性响应启动子(imu、rec),用同样的方法获得工程菌,检测不同处理下菌体密度相对值,以筛选最灵敏的检测菌株。
①将3种工程菌和对照菌在LB培养基中培养一段时间后,表1检测结果显示_____________,说明工程菌在自然生长状态下不会产生自裂解现象。
②上述菌株在LB培养基中生长2h时后加入遗传毒性物质,每隔一段时间进行检测菌体密度相对值,结果如表2。据表可知,3种工程菌均启动了对遗传毒性物质的响应,应选择工程菌______________作为最优检测菌株,依据是______________。
生物试题参考答案
一、单项选择题(本部分共16小题,1~12小题,每题2分;13~16小题,每题4分,共40分。
1.B2.A3.D4.B5.A6.C7.C8.D9.A10.B11.B12.C13.C14.D15.D16.C
二、非选择题(本部分共5题,共60分)
17.(13分)(1)150mml/L氯化钠(答B组也给分)(1分) 光反应(1分)
吸收(固定) CO2减少(1分)
(2)使用褪黑素后盐胁迫条件下的紫花苜蓿,超氧化物歧化酶的含量增加可以清除更多丙二醛(1分),减少对叶绿体膜结构(类囊体)的损伤(1分),使其可以产生更多的NADPH和ATP(1分),进而使净光合速率提高。(共3分)
使用褪黑素后盐胁迫条件下的紫花苜蓿,气孔导度增加(1分),使植物从外界吸收CO2增加(1分),从而促进了暗反应,进而使净光合速率提高。(共2分)
(3)在30-80uml/L浓度范围内配制多组浓度梯度更小的褪黑素溶液(1分),重复上述实验,检测并比较各组植物净光合作用的速率(1分),净光合速率最大时对应的外源褪黑素浓度即为最适浓度(1分)。(共3分)
(4)培育抗盐碱的作物品种;使用适宜植物激素提高作物耐盐能力;对植物进行耐盐锻炼(写出一点即可,其他合理答案也给分)(2分)
18.(9分)(1)样方法(1分) 空间(1分)
(2)正反馈(1分) 生物(1分) 利用鸭子吞食蝗虫卵和跳蝻,一方面直接降低了蝗虫出生率,增加蝗虫种群的死亡率(1分),另一方面使蝗虫的年龄组成转为衰退型(1分),进一步降低一段时间后蝗虫出生率(1分)从而降低种群数量。(共3分)
(3)突变体放回野外后,与正常蝗虫交配后使受体OR35的基因频率下降,导致野生种群中OR35受体缺失的个体增多(1分),这些个体不会对其他蝗虫分泌的4VA起反应,使蝗虫无法聚集(从而建立起不能群居的蝗虫种群)(1分),减少蝗灾的危害。(共2分)
19.(11分)(1)提高细胞代谢的速率,使机体产生更多的热量(2分) 收缩(血流量减少)(2分)
(2)下丘脑接收血糖浓度降低的信息后,会通过神经调节作用于胰岛(胰岛A细胞)(1分),引起胰高血糖素分泌增加(1分),促进肝糖原分解,使血糖浓度上升(1分)。(共3分)
(3)作用时间比较长(2分)
(4)保证人体生命活动能正常进行(2分)
20.(14分,每空2分)(1)①AABB,aaBB(或AAbb、aabb) ②基因突变 ③色素种类(合成)
(2)①红花:紫花:黄花:白花=3:6:3:4 ②红花:紫花:黄花=1:2:1。
(3)实验验证(或实验检验)
(4)纯种红花和纯种黄花(纯种没写不给分)
21.(13分)(1)在遗传毒性物质存在时(1分),作为RNA聚合酶识别和结合部位,驱动基因(SRR基因)转录(1分)(共2分)
(2)①(两侧添加限制性内酶XhⅠ和SapⅠ的识别序列后)即可用限制酶XhⅠ和SapⅠ切割sul的克隆产物,以获取到完整的sul启动子(目的基因)(1分),同时质粒上也存在这两个酶切位点(1分),酶切后能保证启动子sul与质粒的正确连接(1分)(共3分) ②氨苄青霉素(2分)
(3)①3种工程菌菌体数量增长趋势与对照菌基本一致(2分)
②转入rec启动子的菌株(填rec也给分)(2分) (加入有毒物质后)其中转入rec启动子的菌株在不同培养时长下菌体密度值都最低(2分)
选项
实验方法(技术)
部分实验操作
实验结论(结果)
A
取样器取样法
用取样器对土壤取样后进行小动物采集调查
小动物数量越多,群落结构越复杂
B
建构模型法
沃森和克里克利用金属材料制作模型,并与拍摄的DNA的X射线衍射照片比较
推测DNA的结构为双螺旋
C
SRY-PCR技术
根据Y染色体上的SRY基因的一段碱基序列制作引物,对胚胎细胞进行PCR扩增
鉴定出胚胎的性别
D
制备单克隆抗体
用特定的选样性培养基对诱导融合后的细胞进行筛选
获得杂交瘤细胞
样品
腺嘌呤
胞嘧啶
鸟嘌呤
胸腺嘧啶
尿嘧啶
a
26
28
23
0
23
b
21
29
29
21
0
c
22
27
26
25
0
表1
表2
相对值
时间(h)
对照
sul
imu
rec
对照
sul
imu
rec
2023届福建省南平市2023届高中毕业班第三次质量检测 生物: 这是一份2023届福建省南平市2023届高中毕业班第三次质量检测 生物,共2页。
2023届福建省南平市高三第三次质量检测生物试题: 这是一份2023届福建省南平市高三第三次质量检测生物试题,共20页。试卷主要包含了单选题,综合题等内容,欢迎下载使用。
2023届福建省南平市高三第三次质量检测生物试题(含答案): 这是一份2023届福建省南平市高三第三次质量检测生物试题(含答案),共12页。试卷主要包含了单选题,综合题等内容,欢迎下载使用。

