


人教部编版 (五四制)五年级下册6 公民意味着什么习题
展开
这是一份人教部编版 (五四制)五年级下册6 公民意味着什么习题,共6页。试卷主要包含了下列关于公民的说法正确的是等内容,欢迎下载使用。
1.参与管理国家和管理社会是通过行使( )实现的。
A.监督权
B.经济权利
C.选举权与被选举权
2.作为未成年人,应该听从父母的教导,成年后,还有( )父母的义务。
A.养育
B.照顾
C.赡养扶助
3.人民警察依法执行公务,遇有( ),经出示执法证件,可以查验居民身份证。
①对有违法犯罪嫌疑的人员,需要查明身份的
②依法实施现场管制时,需要查明有关人员身份的
③发生严重危害社会治安的突发事件时,需要查明有关人员身份的
④法律规定需要查明身份的其他情形
A.①②③ B.②②④ C.①②③④
4.下列关于公民的说法正确的是( )。
A.拥有美国国籍的马克不是中国公民
B.去美国出差的小李不是中国公民
C.只有年满18周岁,才是公民
5.李奶奶卧病在床,他的儿子和女儿轮流在床前伺候,照顾的非常细心,这里他的儿女履行了( )。
A.人身自由权
B.赡养和扶助父母的义务
C.文化权利
二.填空题(共5题,共30分)
1.居民身份证上有( )、( )、( )等信息,应注意( )、避免( )泄漏后,被不法分子利用。
2.维护农村留守儿童的合法权益,是( )的重要职责,也是( )和( )的共同责任。
3.( )是每个人作为人所应当享有的权利。国际( )事业发展需要世界各国的共同参与。
4.在家里,我们是( ),在学校,我们是( );在商场,我们是( )。我们的身份在不同的场合会变化,但是有一个身份是共同的,那就是公民。
5.我国不承认中国公民具有( )国籍。中国公民具备法定条件的,可以经申请批准退出( )国籍。
三.判断题(共5题,共10分)
1.依法纳税是公民的基本权利。( )
2.在我国,未满18周岁的公民为未成年人,18周岁以上的公民为成年人。( )
3.保护和促进人权,人人有责。( )
4.小学生没有财产权。( )
5.只有年满18岁,才享有公民权利。 ( )
四.连线题(共1题,共4分)
1.请把下列情景与对应的公民的义务连起来。
①我和同学在马路边,等绿灯亮了才过马路。 A.赡养扶助父母的义务
②小王的爸爸住院了,小王请假去照顾他。 B.维护民族团结的义务
③李红参加了班里“维护民族团结”主题演讲比赛。 C.保守国家秘密的义务
④小刘从来不和别人谈论有关义务军人父亲的工作。 D.遵守公共秩序的义务
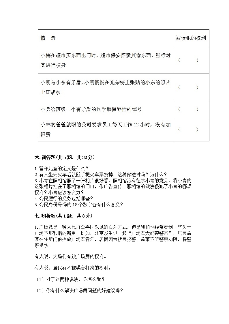
五.填表题(共1题,共8分)
1.阅读下面的情景描述,填出与情景对应的被侵犯的权利。
六.简答题(共5题,共30分)
1.留守儿童的定义是什么?
2.有人坐完火车后就随手把火车票扔掉,这种做法对吗?为什么?
3.小青在照相馆照了一张相片很好看,照相馆没有征求小青的意见,将小青的这张相片挂在了照相馆的门口,作广告宣传。照相馆的做法侵犯了小青的哪项权利?小青应该怎么办?
4.公民履行的义务包括哪些?
5.公民身份号码的18个数字各有什么含义?
七.辨析题(共1题,共8分)
1.广场舞是一种人民群众喜国乐见的娱乐方式,但是我们也经常看到一些头于广场不那和谐的新用,比如,北京发生过一起“广场舞大妈袭警案”,居民孟某在住所门前播放广场舞音乐,居民因为扰民报警,孟某不听警察劝阻,将警察抓伤。
有人说,大妈们有跳广场舞的权利。
有人说,居民有不被噪音打扰的权利。
(1)对于这两种说法,你怎么看?
(2)你有什么解决广场舞问题的好建议吗?
八.材料题(共2题,共13分)
1.妈妈给小华报了钢琴班,小华很喜欢弹钢琴,经常练钢琴到半夜,这天晚上十点半,小华的邻居来敲门,让小华晚上练琴不要到这么晚,影响他们休息,小华觉得练琴是自己的事情,自己享有在家自由练钢琴的权利。
(1)你觉得小华的做法对吗?从权利的行使角度分析一下原因。
(2)如果你是小华,你会如何处理这件事情?
2.寒假,赵欣一家人去三亚旅游。在办理酒店退住手续时,赵欣的爸爸要求前台工作人员开发票。前台的工作人员却找各种理由不给开发票。赵欣的爸爸很生气,说酒店若坚决不给开发票,他就打纳税热线。前台的工作人员一听立马给开了发票。你怎么看待赵欣爸爸的做法?
九.综合题(共1题,共9分)
1.2016年,中国女排在巴西里约热内卢举办的奥运会上夺得冠军,作为中国公民的我们倍感骄傲与自豪。请你以“我是中国公民”为主题开展一次探究活动, 完成下面的探究任务。
(1)我知道:什么是中国公民?中国公民身份取得的方式有哪些?请把你的了解写下来吧。
(2)我骄傲:除了体育领域,还有哪些领域的成就让你体会到了作为中国公民的骄做与自豪呢?请列举你最熟悉的两个领域的成就,表达你的自豪之情。
(3)我担当:走出国门,每个人都代表中国,都是中国的名片。如果你到了外国,你会怎么做呢?请写出你的行动计划。(至少3条)
参考答案
一.选择题
1.C
2.C
3.C
4.A
5.B
二.填空题
1.姓名;性别;民族;隐私保护;信息
2.各级政府;家庭;全社会
3.人权;人权
4.孩子;学生;顾客
5.双重;中国
三.判断题
1.×
2.√
3.√
4.×
5.×
四.连线题
1.如下:
五.填表题
1.人身权;肖像权;人格尊严权;休息权
六.简答题
1.留守儿童是指父母双方外出务工或一方外出务工另一方无监护能力、不满16周岁的未成年人。
2.不对。因为从火车票与身份证相连,票上有很多个人信息,不法分子可能会利用上面的信息办卡、行骗甚至其它违法活动。
3.照相馆的做法侵犯了小青的肖像权。小青应该要求照相馆停止侵权,取下相片。或向家长反映,请求家长帮忙处理,或有关部门反映纠正侵权行为。
4.(1)维护国家统一和全国各民族团结;(2)必须遵守宪法和法律,保守国家秘密,爱护公共财产,遵守劳动纪律,遵守公共秩序,尊重社会公德;(3)维护祖国安全、荣誉和利益的行为;(4)劳动的义务;(5)受教育的义务。
5.第1--6位是地址码;第7-14位为出生日期码;第15-17位为顺序码;第18位为校验码,如果校验码为10,则用X代替。
七.辨析题
1.(1)两种说法都是正确的,但是广场舞大妈们行使权力的时候超出了界限,侵犯了居民的休息权;
(2)广场舞大妈可以定时定点地跳广场舞,或者将音乐声音调低,不影响邻居即可。
八.材料题
1.(1)小华的做法不对,权利不是绝对的,而是有界限的,宪法规定,公民在行使自由和权利的时候,不得损害国家的、社会的、集体的利益和其他公民的合法的自由和利。小华有弹钢琴的权利,但是他损害了邻居合法的权利,他的邻居也有不被他人打扰的权利。我们在行使权力的时候,不能滥用权利。
(2)向邻居道歉,不在晚上休息时的练琴,以免影响他人休息。
2.赵欣爸爸做得很对。因为纳税是每个公民的义务。酒店工作人员不给开发票是偷逃国家税款的行为。国家税收取之于民,用之于民。所以公民应自觉树立依法纳税意识,在酒店住宿要开发票,不能让酒店逃税。
九.综合题
1.(1)凡具有中华人民共和国国籍的人都是中华人民共和国公民。国籍取得的方式一般有两种:一是以出生的方式取得;二是以申请加入的方式取得。
(2)①2008年,第29届夏季奥运会在北京成功举办,中华民族实现了举办奥运会的百年梦想;②我国自主设计、研制的“蛟龙号”,在马里亚纳海沟创造了下潜7062米的最大载人下潜深度记录。
(3)①向外国朋友介绍我们的文化和历史;②遵守当地法律;③尊重当地的风俗习惯。
相关试卷
这是一份五年级下册6 公民意味着什么复习练习题,共6页。试卷主要包含了以下人群,没有选举资格的是等内容,欢迎下载使用。
这是一份人教部编版 (五四制)第三单元 我们是公民6 公民意味着什么一课一练,共6页。试卷主要包含了下列说法错误的是,下列不是我们的义务的是等内容,欢迎下载使用。
这是一份人教部编版 (五四制)五年级下册6 公民意味着什么课后复习题