2021学年6 公民意味着什么同步测试题
展开
这是一份2021学年6 公民意味着什么同步测试题,共7页。试卷主要包含了下列说法中,不属于我们义务的是等内容,欢迎下载使用。
1.有人将“不发言只围观”的普通网民称为“吃瓜群众”,以“吃瓜群众”自嘲或互嘲,用来表示一种不关已、不发表意见仅围观的状态。作为公民,在社会生活尤其是政治生活中不能只作“吃瓜群众”,这是因为( )。
A.中华人民共和国的一切权力属于人民
B.公民有关心国家和社会并履行义务的责任
C.提高公民意识能够消除社会各种矛盾冲突
D.政治生活的内容与每个人的切身利益息息相关
2.下列说法中,不属于我们义务的是( )。
A.乐乐说我们要爱护公物、保护环境
B.丁说我们要保护野生动物
C.军军说在交通拥挤的时候我们要指挥交通
3.下列选项中,谁没有尽到公民义务的?( )
A.王海亮同学乘公交车按照顺序上车
B.张文华的奶奶瘫痪在床,她妈妈经常虐待奶奶
C.李波的爸爸是企业家,每年都积极纳税
4.作为一名小学生,我们在家庭、学校和社会中享有哪些权利?( )
①受教育权 ②人格尊严权 ③人身权 ④财产权 ⑤姓名权 ⑥隐私权
A.①②③④⑤⑥
B.①②③④⑤
C.①②④⑤⑥
5.李某在公司的微信群里谩骂同事张某,造成很坏的影响,人民法院判决李某向张某公开道歉。这体现了我国法律中的( )。
A.公民的合法的私有财产不受侵犯
B.公民的人格尊严不受侵犯
C.公民的人身自由不受侵犯
D.国家机关不可以滥用权力
二.填空题(共5题,共24分)
1.( )是身份证上独一无二的信息,每个人都有一个专属于自己的号码。
2.公民履行义务既包括做法律规定我们必须做的事情,如( ),服兵役、维护祖国安全、( );也包括不做法律禁止做的事情,如不偷( ),不( )别人。
3.宪法是国家的根本法,是公民权利的( )。
4.公民的身份证号码是由( )位数字组成的。
5.权利不是绝对的,而是有( )的。宪法规定,公民在行使权利的时候,不得损害( )的、( )的、( )的利益和他人的( )的自由和权利。
三.判断题(共5题,共10分)
1.沈一诺的爷爷今年80岁,他领取了当地政府发放的高龄津贴,他享受了物质帮助权。( )
2.世界人权日是12月12日。( )
3.日常生活中,警察基于履行职责的需要,依法有权查验居民身份证,我们必须配合,这是我们作为公民的法定义务。( )
4.饭店规定不满300元不能开发票,这是逃税行为。 ( )
5.法律保护着我们的权利,限制着我们的自由。( )
四.连线题(共1题,共4分)
1.我国制定了很多法律,具体落实宪法中规定的公民基本权利,请你用连线的方式把对应的内容连起来。
《中华人民共和国继承法》 人身自由权
《中华人民共和国刑事诉讼法》 女性的权利
《中华人民共和国妇女权益保障法》 财产权
《中华人民共和国选举法》 选举权与被选举权
五.填表题(共1题,共6分)
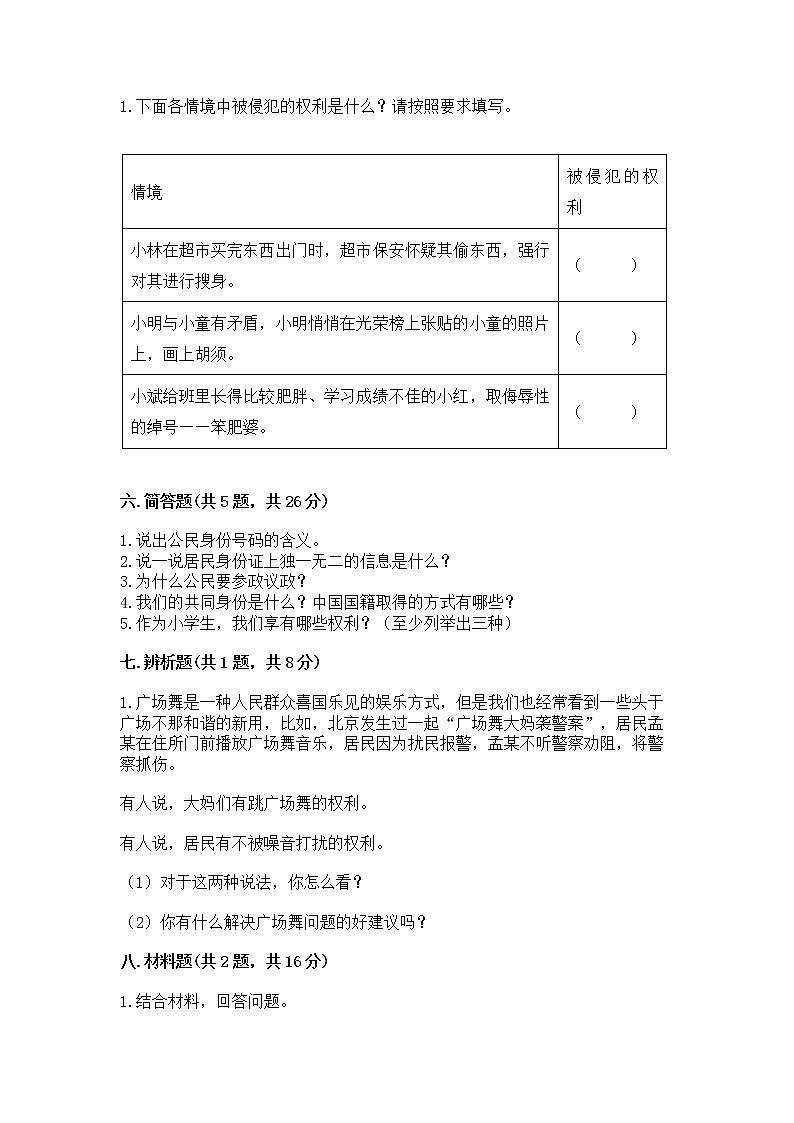
1.下面各情境中被侵犯的权利是什么?请按照要求填写。
六.简答题(共5题,共26分)
1.说出公民身份号码的含义。
2.说一说居民身份证上独一无二的信息是什么?
3.为什么公民要参政议政?
4.我们的共同身份是什么?中国国籍取得的方式有哪些?
5.作为小学生,我们享有哪些权利?(至少列举出三种)
七.辨析题(共1题,共8分)
1.广场舞是一种人民群众喜国乐见的娱乐方式,但是我们也经常看到一些头于广场不那和谐的新用,比如,北京发生过一起“广场舞大妈袭警案”,居民孟某在住所门前播放广场舞音乐,居民因为扰民报警,孟某不听警察劝阻,将警察抓伤。
有人说,大妈们有跳广场舞的权利。
有人说,居民有不被噪音打扰的权利。
(1)对于这两种说法,你怎么看?
(2)你有什么解决广场舞问题的好建议吗?
八.材料题(共2题,共16分)
1.结合材料,回答问题。
北京学生梁帆应联合国儿童基金会的邀请去荷兰参加会议。一进会场,只见宾馆门前的栏杆上,几十面色彩缤纷的各国国旗迎风招展,但没有看到中国的五星红旗。他震惊了,立刻找到会议的组织人员说:“一定要升起中国人民共和国的国旗,因为我在这儿!”梁帆的庄严声明受到重视,五星红旗终于飘在宾馆门前的旗杆上,梁帆也受到了外国人的敬佩,被称为“合格的中华人民共和国的代表”。
(1)“因为我在这儿”‘梁帆亮明的身份是什么?
(2) 梁帆履行了哪项公民基本义务?
2.阅读材料,回答问题。
材料:女孩田甜在父母的呵护下健康成长。她3岁进幼儿园,6岁开始上小学,12岁步入中学的校园。田甜喜欢绘画,她的两幅作品被选入《少年儿童美术作品集锦》出版。她品学兼优,被评为优秀共青团员。上高中后,她看到有些工商管理人员在维持秩序时态度粗暴,于是写信给工商局,建议工作人员文明执法。高二寒假期间,田甜参加了勤工俭学活动,获得了800元收入。2018年12月,适逢县级人代会换届选举,刚满18岁的田甜对自己支持的代表候选人投下赞成票。
(1)材料中涉及田甜的哪些权利?
(2)除了材料中田甜所享有的权利,你知道我们还享有哪些其他权利吗?
九.综合题(共1题,共16分)
1.结合不同的情景,看看对应的是公民的哪项基本权利和义务,分别将字母序号填在( )上。
A.物质帮助权
B.保守国家秘密的义务
C.选举权和被选举权
D.赡养扶助父母的义务
E.服兵役的义务
F.监督权 G.遵守公共秩序的义务 H.受教育的权利和义务
1.妈妈被选为地方人民代表,她享有( )。
2.李奶奶病了,她的儿女轮流照顾她。对应的是( )。
3.爷爷今年80岁了,他领取了当地政府发放的高龄津贴,他享有( )。
4.小张高中毕业后应征入伍,在部队里训练,对应的是( )。
5.我们每天按时到校上学,享有( )。
6.小丽的爸爸经常登录政府网站查看要闻动态,他有( )。
7.小明和同学在车站等车,排队上车,对应的是( )。
8.丁丁的爸爸在军事研究所工作,每次别人问起他妈妈关于爸爸工作情况时,妈妈都说:“对不起,无可奉告。”对应的是( )。
参考答案
一.选择题
1.B
2.C
3.B
4.A
5.B
二.填空题
1.公民身份号码
2.纳税;荣誉和利益;别人的财物;伤害
3.保障书
4.18
5.界限;国家;社会;集体;合法
三.判断题
1.√
2.×
3.√
4.√
5.×
四.连线题
1.《中华人民共和国继承法》——财产权
《中华人民共和国刑事诉讼法》——人身自由权
《中华人民共和国妇女权益保障法》——女性的权利
《中华人民共和国选举法》——选举权与被选举权
五.填表题
1.人生权;肖像权;名誉权
六.简答题
1.第1-6位是地址码;第7-14位为出生日期码;第15-17位为顺序码;第18位为校验码;如果校验码为10,则用X代替。
2.(1)身份证号码,理论上每个人的身份证号码都是不同的。(2)身份证照片,每个人的长相、五官都是不同的。
3.国家的兴旺与每个公民息息相关,公民参政议政是权利也是责任:它不仅有利于政府听取广大人民的意见,更好地实现民主、科学决策,管理好国家事务;也有利于我们更好地表达自己的愿望,维护自身的合法权益。
4.我们的共同身份是公民;中国国籍取得的方式一般有两种:一是以出生的方式取得,二是以申请加入的方式取得。
5.小学生享有国家规定的一切正当权利:受教育权、人身权、财产权、身体健康权、人格尊严权、隐私权、名誉权等。
七.辨析题
1.(1)两种说法都是正确的,但是广场舞大妈们行使权力的时候超出了界限,侵犯了居民的休息权;
(2)广场舞大妈可以定时定点地跳广场舞,或者将音乐声音调低,不影响邻居即可。
八.材料题
1.(1)中国人民共和国公民。(2)维护国家安全、荣誉和利益的义务。
2.(1)①主人公的名字叫田甜,体现她享有(姓名权)。
②父母的抚育,体现她享有(被抚养权)。
③按时入学,到校学习,体现他享有(受教育权)。
④画作出版,体现他享有(著作权)。
⑤获得荣誉称号,体现他她享有(荣誉权)。
⑥向工商局提出建议,体现他享有(建议权)。
⑦获得劳动收入,体现他享有(获得劳动报酬权)。
⑧参加选举,体现他享有(选举权)。
(2)生命健康权、肖像权、财产所有权、继承权、劳动权、休息权。
九.综合题
1.C;D;A;E;H;F;G;B
相关试卷
这是一份小学政治 (道德与法治)人教部编版 (五四制)五年级下册6 公民意味着什么测试题,共7页。试卷主要包含了我作为中国公民不应该,古希腊的公民是,“公民”一词最早出现于等内容,欢迎下载使用。
这是一份政治 (道德与法治)人教部编版 (五四制)6 公民意味着什么达标测试,共7页。试卷主要包含了“公民”一词最早出现于,下列关于中国公民的说法正确的是等内容,欢迎下载使用。
这是一份小学人教部编版 (五四制)6 公民意味着什么同步测试题

