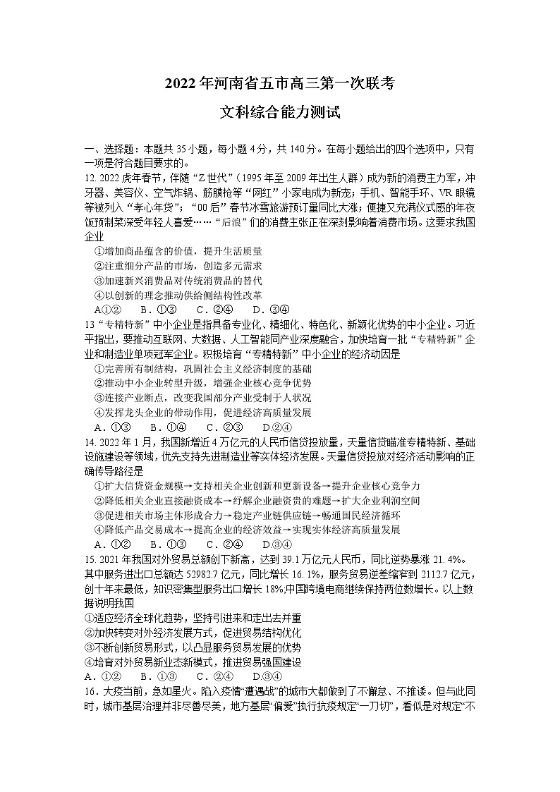
资料中包含下列文件,点击文件名可预览资料内容



还剩2页未读,
继续阅读
2022年河南省漯河市高三第一次模拟考试政治卷及答案
展开相关试卷
河南省漯河市高级中学2023—2024学年高三(上)摸底考试-政治试卷(无答案):
这是一份河南省漯河市高级中学2023—2024学年高三(上)摸底考试-政治试卷(无答案),文件包含河南省漯河市高级中学20232024学年高三上摸底考试-政治试卷docx、参考答案docx等2份试卷配套教学资源,其中试卷共9页, 欢迎下载使用。
河南省漯河市2023-2024高三上学期期初摸底考试政治试卷及答案:
这是一份河南省漯河市2023-2024高三上学期期初摸底考试政治试卷及答案,共8页。试卷主要包含了截至1956年底,96,时代不同,社会的主要矛盾也不同等内容,欢迎下载使用。
河南省安阳市2023届高三第一次模拟考试文综政治试题(含答案):
这是一份河南省安阳市2023届高三第一次模拟考试文综政治试题(含答案),共8页。试卷主要包含了单选题,材料分析题等内容,欢迎下载使用。
