





所属成套资源:2022年中考物理二轮复习核心素养专题讲义
第23讲 电路故障中考问题-2022年中考物理二轮复习核心素养专题讲义
展开
这是一份第23讲 电路故障中考问题-2022年中考物理二轮复习核心素养专题讲义,文件包含第23讲电路故障中考问题解析版doc、第23讲电路故障中考问题原卷版doc等2份试卷配套教学资源,其中试卷共27页, 欢迎下载使用。
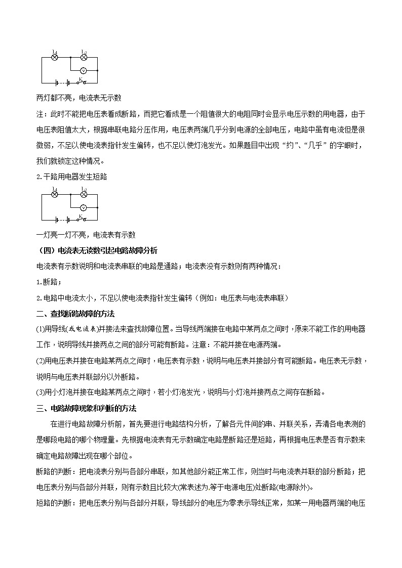
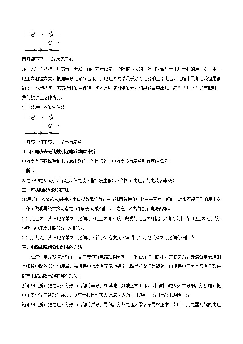
2022年中考物理二轮复习核心素养专题讲义 第23讲 中考电路故障问题 专题概述 一、电路故障主要表现(一)电路断路现象:①灯泡不亮;②电流表无示数;③电压表无示数(电压表所测部分两节点之外断路);④电压表有示数(接近电源电压)(电压表所测部分两节点之间断路)。(二)电路短路现象:一是电源短路―→用电器不工作,电压表、电流表都无示数,有可能烧坏电源;二是部分短路(也叫短接)―→电路仍通―→①灯泡仍亮(没有被短路);②灯泡不亮(被短路);③电流表有示数(没有被短路);④电压表有示数(所测部分没有短路);⑤电压表无示数(所测部分短路)。(三)电压表示数为零的情况1.电压表测量的用电器发生短路一灯亮一灯不亮,电流表有示数;2.干路用电器发生断路两灯都不亮,电流表无示数;3.电压表故障或与电压表连线发生断路两灯都亮,电流表有示数(四)电压表示数等于电源电压的情况1.电压表测量的用电器发生断路两灯都不亮,电流表无示数注:此时不能把电压表看成断路,而把它看成是一个阻值很大的电阻同时会显示电压示数的用电器,由于电压表阻值太大,根据串联电路分压作用,电压表两端几乎分到电源的全部电压,电路中虽有电流但是很微弱,不足以使电流表指针发生偏转,也不足以使灯泡发光。如果题目中出现“约”、“几乎”的字眼时,我们就锁定这种情况。2.干路用电器发生短路一灯亮一灯不亮,电流表有示数(四)电流表无读数引起电路故障分析电流表有示数说明和电流表串联的电路是通路;电流表没有示数则有两种情况:1.断路;2.电路中电流太小,不足以使电流表指针发生偏转(例如:电压表与电流表串联)二、查找断路故障的方法(1)用导线(或电流表)并接法来查找故障位置。当导线两端接在电路中某两点之间时,原来不能工作的用电器工作,说明导线并接两点之间的部分可能有断路。注意:不能并接在电源两端。(2)用电压表并接在电路某两点之间时,电压表有示数,说明与电压表并接部分有可能断路。电压表无示数,说明与电压表并联部分以外断路。(3)用小灯泡并接在电路某两点之间时,若小灯泡发光,说明与小灯泡并接两点之间存在断路。三、电路故障现象和判断的方法在进行电路故障分析前,首先要进行电路结构分析,了解各元件间的串、并联关系,弄清各电表测的是哪段电路的哪个物理量。先根据电流表有无示数确定电路是断路还是短路,再根据电压表是否有示数来确定电路故障出现在哪个部位。断路的判断:把电流表分别与各部分串联,如其他部分能正常工作,则当时与电流表并联的部分断路;把电压表分别与各部分并联,则有示数且比较大(常表述为等于电源电压)处断路(电源除外)。短路的判断:把电压表分别与各部分并联,导线部分的电压为零表示导线正常,如某一用电器两端的电压为零,则此用电器短路。表一 电路发生故障时的现象故障现象短路灯泡仍可能亮;灯泡可能不亮(灯泡被短路);电流表有示数;电压表可能有示数(电压表并联部分无短路);电压表示数可能为零(电压表并联部分短路)断路灯泡不亮;电流表无示数;电压表示数为零或接近电源电压表二 常见电路故障的判断现象故障电流表、电压表的指针反向偏转电流表、电压表的“+”“-”接线柱接反电流表、电压表的指针偏转角度很小电流表、电压表的量程可能都选择过大;电源电压可能过低电流表指针超过最大值量程可能选择过小;电路中可能出现短路四、并联电路中的故障 1. 并联电路只能发生断路,共有三种情况:R1断路;R2断路;R1和R2都断路。2. 分析判断时注意:①并联电路中,各条支路互不影响,干路的电流等于各支路中的电流之和,I=I1+I2。②电压表的示数是电源电压。在电路接通时,无论电路中哪个用电器发生故障,电压表的示数都是不变的。③电流表A1、A2分别测量R1、R2支路中的电流,电流表A测量干路中的电流。无论哪个用电器发生故障,,电流表A的示数一定发生变化(变小)。中考典型例题解析 【例题1】(2021黑牡鸡朝鲜族)如图所示的电路中,电源电压恒定.闭合开关S后,电路正常工作.过了一会儿,两电表的示数突然都变为零,则该电路中出现的故障可能是( )A. 电阻R断路 B. 电阻R短路 C. 灯L断路 D. 灯L短路【例题2】(2021青海)如图所示,开关S闭合时,小灯泡L1、L2都不亮,用一段导线的两端接触a、b两点时两小灯泡都不亮;接触b、c两点时,两小灯泡也不亮;接触c、d两点时,两小灯泡都亮。对此,下列判断中可能的是( )A. 小灯泡L1断路 B. 小灯泡L2断路C. 开关S断路 D. 小灯泡L2短路【例题3】(2021海南)某实验小组探究电流与电压的关系。实验中电源电压恒为3V,定值电阻R为,实验电路图如图甲所示。
实验序号123(1)请根据电路图,用笔画线表示导线,连接图乙所示的实物电路要求导线不能交叉;
(2)连接好电路后,闭合开关,发现无论怎样移动滑片,电压表的示数约为3V保持不变,电流表的示数几乎为零,则电路的故障可能是______ 选填“定值电阻R短路”“定值电阻R断路”或“滑动变阻器断路”;(3)排除故障后,将多次实验测得的数据记录在表格中,请根据表格中的数据,在图丙的坐标图中画出定值电阻R的图像;
(4)分析图像可知,电阻一定时,电流与电压成______ 比。考点强化训练题 一、选择题1. (2021安徽)如图所示,R1和R2均为定值电阻,闭合开关S,电流表指针明显偏转,电压表几乎无示数,如果R1或R2一处发生故障,则下列判断正确的是( )A. R1短路 B. R2短路 C. R1断路 D. R2断路2.(2021大庆)如图所示电路,闭合开关后,小灯泡L1和L2均不发光,电流表指针几乎不动,电压表指针有明显偏转。若电路中只有一处故障,则可能是( ) A. L1短路 B. L1断路 C. L2短路 D. L2断路3. (2021山东枣庄)如图所示,当开关S闭合时,小灯泡L不亮,小明同学利用电压表进行电路故障检测,测量结果如表所示。假设导线连接良好,电路只有一处故障。则电路中的故障是( )测试点a、bb、cc、d电压表示数有示数有示数无示数A. 开关S断路 B. 小灯泡L断路 C. 滑动变阻器R短路 D. 滑动变阻器R断路4.(2021四川达州)在探究串联电路电压特点时,某同学设计的电路如图所示。对于下列实验过程中出现的现象及分析正确的是( )A. 开关闭合后,如果灯泡不亮、亮,一定是灯丝断了
B. 如果只有灯泡开路,则开关闭合后电压表示数一定为零
C. 如果只有灯泡开路,则开关闭合后电压表示数一定为零
D. 开关闭合后,如果电压表示数为零,灯泡一定不发光5.(2020山东泰安)如图所示,闭合开关,两灯均不亮。已知电路连接正确,是其中一个小灯泡出现了故障。将电压表并联在灯泡L1两端时,电压表有示数。则电路故障是( )A. 灯L1短路 B. 灯L2短路 C. 灯L1断路 D. 灯L2断路6.(2020江苏镇江模拟)在如图所示的电路中,电源电压不变。闭合电键K后,灯L1、L2都发光。一段时间后,其中一灯突然熄灭,而电流表、电压表的示数都不变,则产生这一现象的原因可能是( )A.灯L1短路 B.灯L2短路 C.灯L1断路 D.灯L2断路7.如图所示的电路,闭合开关S,灯泡L1,L2均不发光,且电流表Ⓐ和电压表Ⓥ指针均指在零刻度.现将灯泡L1和L2位置对调,其余元件位置不变,重新闭合开关S时,发现两只灯泡仍不发光,电流表Ⓐ指针仍然不动,但电压表Ⓥ的指针发生了明显偏转,依据上述信息可以判断( )A.灯泡L1的灯丝断了 B.灯泡L2的灯丝断了C.电源接线处松脱 D.电流表损坏了8.(2020•镇江)如图所示,闭合开关S,发现灯L不亮,用测电笔接触M点时氖管发光,而接触N、Q点时氖管均不发光。若仅有一处发生断路,则该处可能是( )A.熔丝处 B.P、M 间某处 C.M、N 间某处 D.N、Q 间某处9.(2022岳阳模拟)如图是某同学家中的部分电路,开始时各部分工作正常,将电饭煲的插头插入电源的三孔插座后,正在烧水的电热壶突然不能工作、灯泡也熄灭了,拔出电饭煲的插头,电热壶仍不能工作,把测电笔分别插入插座的左、右孔,氖管均发光。下列说法正确的是( )A.和灯泡连接的开关接法正确 B.一定是B、D两点间经电热壶所在的电路部分出现短路 C.C、D两点间零线断路 D.入户零线至C点间导线断路10.(2022安徽模拟)如图所示,小明同学在做测量小灯泡电阻的实验时不小心将电压表和电流表的互换了位置,如果此时将开关闭合,则( )A.两表都不会被烧坏 B.电流表不会被烧坏,电压表可能被烧坏 C.两表都可能被烧坏 D.电压表不会被烧坏,电流表可能被烧坏二、填空题1.(2022云南模拟)在图6所示的电路中,电源电压保持不变,电键S闭合后,电流表A1的示数为I0,电流表A2的示数为2I0,电路正常工作。一段时间后,观察到一个电表的示数变小,另一个电表的示数不变。若电阻R1、R2中仅有一个出现故障,请根据相关信息写出两电表的示数及相对应的故障。______________。三、简答题1.(2019上海)在如图所示的电路中,电源电压为U0,且保持不变。电键S闭合后,电路正常工作。一段时间后,观察到一个电压表的示数变大,再串联一个电流表,观察到电流表的示数为0.若电阻R1、R2中仅有一个出现故障,请根据相关信息写出电压表的示数及相对应的故障。四、实验题1.(2021湖南岳阳)小聪用如图甲所示的电路“探究电流与电阻的关系”。电源电压为6V,滑动变阻器规格为“50Ω 2A”,有5Ω、10Ω、15Ω、25Ω、30Ω的定值电阻各一个。(1)连接电路时,开关应 ;(2)将5Ω的电阻接入电路,闭合开关。移动滑片P发现电压表有示数,电流表始终无示数,其原因可能是定值电阻 (选填“断路”或“短路”)。(3)排除故障后,使电压表示数为U1,电流表示数如图乙,此时电流为 A,记下电压表、电流表的示数;(4)将5Ω的电阻分别换成10Ω、15Ω、25Ω、30Ω的电阻,继续实验。小聪发现当定值电阻为30Ω时,无法完成实验。为了让30Ω的电阻也能完成实验,他设计了如下三个调整方案。其中方案有错误的是 (选填“A”、“B”或“C”)A.在电路中多串联一个10Ω的电阻,其余操作不变B.U1不变,改变电源电压,电源电压的取值范围是2V﹣4.4VC.电源电压不变,改变U1的大小(视需要选取电压表、电流表量程),U1的取值范围是2.25V﹣6V(5)实验完毕,得到结论:电压一定时导体中的电流与导体的电阻成 比。2. (2021青海) 某兴趣小组在探究额定电压为2.5V的小灯泡的电阻随温度变化规律时,他们先进行了如下猜想:猜想一:小灯泡的电阻可能随温度的升高而增大;猜想二:小灯泡的电阻可能随温度的升高而减小;猜想三:小灯泡电阻不随温度的变化而变化。接下来他们设计了如图所示的实验电路进行探究,他们具体的探究过程为:(1)完成电路连接,闭合开关前,滑动变阻器的滑片应移到最______(填“左”或“右”)端;(2)闭合开关后,发现小灯泡不亮,电压表无示数,电流表有示数,移动滑动变阻器的滑片时,电流表的示数发生变化,则故障原因可能是小灯泡______(填“断路”或“短路”);(3)故障排除后,进行实验并记录了前4组数据如下表所示,第5次实验的电流值如图所示,则电流大小为______A;次数12345电压(U/V)0.51.01.52.02.5电流(I/A)0.180.300.380.44 (4)根据上表记录的实验数据,在如图所示的坐标中绘出小灯泡的电流随电压变化的大致图像______。通过图像分析可知,小灯泡的电阻随温度的升高而______(填“增大”“不变”或“减小”)。
相关试卷
这是一份中考物理二轮复习核心考点复习专题09 电路故障问题(含解析),共8页。试卷主要包含了电压表问题引起电路故障分析,电流表无读数引起电路故障分析,电路元件问题引起电路故障分析,电源被短路问题引起电路故障分析等内容,欢迎下载使用。
这是一份中考物理二轮复习核心素养专题讲义第57讲 疫情防控中的中考热点问题(含解析),共23页。试卷主要包含了6×104m,,5cm=175mm左右等内容,欢迎下载使用。
这是一份中考物理二轮复习核心素养专题讲义第55讲 中考物理学史问题(含解析),共25页。试卷主要包含了沈括,牛顿,墨翟,爱因斯坦,布朗,摄尔修斯,亚里士多德,笛卡尔等内容,欢迎下载使用。