


初中生物北师大版八年级下册第2节 现代生物技术优秀达标测试
展开
2021-2022初生北师大版八年级下册25.2现代生物技术 同步练习
一、单选题
1.克隆羊的诞生是在以下哪个水平上进行的操作( )
A.细胞水平 B.分子水平 C.基因水平 D.个体水平
2.有一种苏云金杆菌能产生杀虫毒素,科学家将控制这一杀虫毒素合成的基因成功地导入棉细胞中,获得具有抗虫性能的转基因棉。下列有关分析错误的是( )
A.转基因棉的成功说明基因控制生物的性状
B.杀虫毒素基因是有遗传效应的DNA片段
C.转基因技术只能用于植物,不能用于动物
D.转基因棉细胞的染色体数目没有改变
3.克隆羊“多莉”的诞生与另外的三只羊有关,多莉的外貌与____最相似。( )
A.提供去核卵细胞的那只母羊 B.提供乳腺细胞核的那只母羊
C.代孕的那只母羊 D.提供乳腺细胞核的那只公羊
4.将黑色美西螈的体细胞核移植到白色美西螈去核的体细胞中,形成重组细胞,然后重组细胞在适宜的环境中发育成美西螈个体,如图所示,据此,可以得出的结论是( )
A.细胞核控制美西螈体色 B.细胞质控制美西螈体色
C.细胞是一个统一的整体 D.核移植后发育成白色美西螈
5.克隆羊多莉培育实验中不会出现的过程是( )
A.细胞核移植 B.精卵结合 C.细胞分裂 D.细胞分化
6.“杂交水稻之父”袁隆平带领他的团队将抗真菌病的基因导入到杂交稻中,获得了抗稻瘟病的新品。这项技术是( )技术。
A.克隆技术 B.转基因技术 C.杂交技术 D.嫁接技术
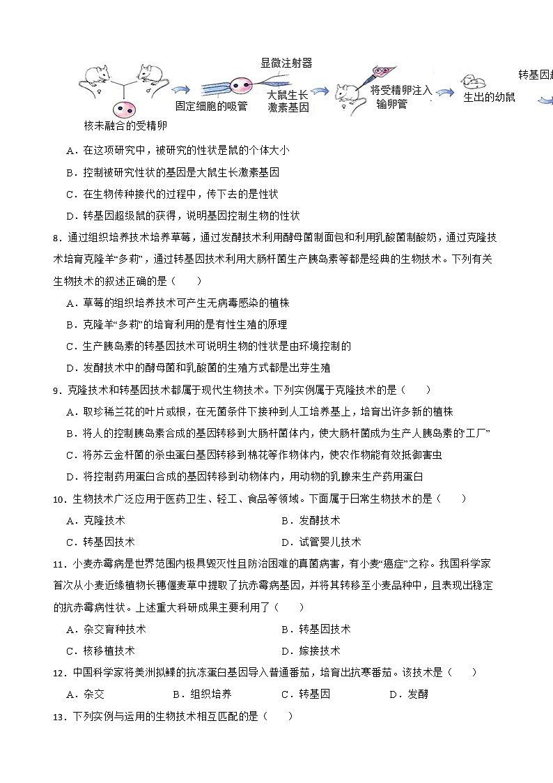
7.下图是科学家用显微注射法获得转基因超级鼠的示意图。下列说法错误的是( )
A.在这项研究中,被研究的性状是鼠的个体大小
B.控制被研究性状的基因是大鼠生长激素基因
C.在生物传种接代的过程中,传下去的是性状
D.转基因超级鼠的获得,说明基因控制生物的性状
8.通过组织培养技术培养草莓,通过发酵技术利用酵母菌制面包和利用乳酸菌制酸奶,通过克隆技术培育克隆羊“多莉”,通过转基因技术利用大肠杆菌生产胰岛素等都是经典的生物技术。下列有关生物技术的叙述正确的是( )
A.草莓的组织培养技术可产生无病毒感染的植株
B.克隆羊“多莉”的培育利用的是有性生殖的原理
C.生产胰岛素的转基因技术可说明生物的性状是由环境控制的
D.发酵技术中的酵母菌和乳酸菌的生殖方式都是出芽生殖
9.克隆技术和转基因技术都属于现代生物技术。下列实例属于克隆技术的是( )
A.取珍稀兰花的叶片或根,在无菌条件下接种到人工培养基上,培育出许多新的植株
B.将人的控制胰岛素合成的基因转移到大肠杆菌体内,使大肠杆菌成为生产人胰岛素的“工厂”
C.将苏云金杆菌的杀虫蛋白基因转移到棉花等作物体内,使农作物能有效抵御害虫
D.将控制药用蛋白合成的基因转移到动物体内,用动物的乳腺来生产药用蛋白
10.生物技术广泛应用于医药卫生、轻工、食品等领域。下面属于日常生物技术的是( )
A.克隆技术 B.发酵技术
C.转基因技术 D.试管婴儿技术
11.小麦赤霉病是世界范围内极具毁灭性且防治困难的真菌病害,有小麦“癌症”之称。我国科学家首次从小麦近缘植物长穗偃麦草中提取了抗赤霉病基因,并将其转移至小麦品种中,且表现出稳定的抗赤霉病性状。上述重大科研成果主要利用了( )
A.杂交育种技术 B.转基因技术
C.核移植技术 D.嫁接技术
12.中国科学家将美洲拟鲽的抗冻蛋白基因导入普通番茄,培育出抗寒番茄。该技术是( )
A.杂交 B.组织培养 C.转基因 D.发酵
13.下列实例与运用的生物技术相互匹配的是( )
A.“多莉”羊的诞生﹣转基因技术
B.太空南瓜的培育﹣组织培养
C.试管婴儿的培育﹣克隆技术
D.酸奶、泡菜的制作﹣发酵技术
14.糖尿病被称为“温柔而甜蜜的杀手”,能引起多种并发症,对人的危害仅次于癌症,患者可以通过注射胰岛素治疗糖尿病。下列利用大肠杆菌生产胰岛素的方法,合理的是( )
A.从自然界筛选出能分泌胰岛素的大肠杆菌,进行大规模培养
B.将胰岛素注入大肠杆菌体内,进行大规模培养
C.将糖尿病患者体内的大肠杆菌提取出来,进行大规模培养
D.将控制合成胰岛素的基因转入大肠杆菌体内,进行大规模培养
15.克隆羊“多莉”与以往克隆动物最大的不同是( )
A.“多莉”拥有三个母亲 B.是第一只克隆羊
C.细胞核来自高度分化的体细胞 D.“多莉”是无性生殖诞生的
16.对转基因食品及其他产品,人们应保持的正确态度是( )
A.对转基因产品的安全性予以足够重视
B.转基因食品是安全有益的食品,不需要做作任何检测,可以放心食用
C.凡是转基因食品都应坚决拒绝
D.放慢转基因产品的研究速度,只生产别国已研发过的转基因产品
17.下列对现代生物技术引发的社会间题,叙述正确的是( )
A.防范转基因生物对环境具有潜在的威胁是必要的
B.转基因抗虫棉在杀死害虫的同时,也一定能使人致癌
C.转基因可以给人类带来巨大经济效益,可以暂时不考虑其他危险因素
D.因为转基因食品存在不安全的因素,我们应极力阻止转基因技术的发展
18.生物技术与人们的生活息息相关,下列有关生物技术应用的叙述,正确的是( )
A.氧气充足时,乳酸菌能进行乳酸发酵
B.青霉菌产生的青霉素可用于治疗某些细菌引起的疾病
C.克隆能打破物种间的遗传壁垒,定向改造生物
D.转基因技术可以快速培育优良的家畜品种
19.中国科学院上海遗传研究所和复旦大学合作,培育出含有人凝血因子基因的转基因羊,在这些羊的乳汁中含有能够治疗血友病的珍贵药物,转基因羊的培育过程如图6所示。请根据所学知识,选出错误的一项( )
A.图示中的①和②过程同试管婴儿一样,是在实验室内完成
B.胚胎的发育主要是在代孕母羊的子宫里完成
C.公羊精子内含有27条染色体,培育的转基因羊体细胞的染色体数也是27条
D.转基因母羊的乳汁中含有能够治疗血友病的药物,该药物的形成是受基因控制的
20.下列实例与运用的生物技术,匹配正确的是( )
A.“多莉”羊的诞生﹣﹣转基因技术
B.培养无病毒植株﹣﹣无土栽培
C.酸奶、泡菜的制作﹣﹣发酵技术
D.试管婴儿的培育﹣﹣克隆技术
二、判断题
21.克隆牛是由受精卵经过发育而形成的新个体。(判断对错)
22.转基因食品不会影响人体健康。(判断对错)
23.目前克隆人技术上是完全可行的,法律、伦理、道德和观念上也是完全可行的。(判断对错)
24.现代生物技术的核心是克隆技术
三、实验探究题
25.实验探究某媒体报道“转基因植物油对人类的健康不利”,也有专家说“转基因植物油是安全的”,到底是否安全呢?某班初二学生针对这一问题进行了如下探究实验:
(一)实验器材:普通植物油,转基因植物油,稻谷若干,小白鼠若干,两个规格一样且空间足够大的铁笼等。
(二)该同学提出的问题:转基因植物油对人类的健康是否有影响。
(三)实验过程:
( 1 )将两个铁笼分别贴上甲组和乙组标签,选取两只身体健康状况良好、大小一致,性别相同的小白鼠,分别置于甲、乙铁笼中。
( 2 )称取一定重量的同种稻谷平均分成两份,分别拌适量且等量的普通植物油(A 料)和转基因植物油(B 料)待用。
( 3 )甲组饲喂适量 A 料,乙组饲喂 (填“等量”或“过量”)B 料,这是为了保 证实验的 。
( 4 )饲喂一段时间后,观察并记录甲、乙两组小白鼠的生长状况。
( 5 )预测实验结果和结论:
①若两组小白鼠的生长状况有明显差异,则说明转基因植物油对人类健康 (填有或无) 影响。②若结论是转基因植物油对人类健康无影响,则实验结果应是 。 市场上转基因植物油的价格大多比非转基因植物油便宜,主要是目前人众还比较担心转基因 产品的 问题。
(四)请根据上述实验设计回答下列问题:
( 6 )请你为该同学作出假设,你的假设是 。
( 7 )该同学设置甲组的目的是 ,该实验的实验变量是 。
( 8 )该实验存在不足之出是 ,会增大实验的 ,导致实验结论可信度 不高。
四、综合题
26.如图是科学家利用先进的生物科学技术,培育出能产生人乳铁蛋白的奶牛——“牛牛”的过程图解。请据图回答:
(1)这项先进的生物科学技术在生物学上称为 。
(2)图中“A过程”和“B过程”的操作方法在生物学上分别称为 和 。
(3)“牛牛”长大后,其经济价值与亲本的最根本.区别是 。
(4)人类通过对某些动物的 进行改造,可以使这些动物的乳房产生和分泌出原来只有人体才能产生的物质。
27.2017年11月27日,世界上首个体细胞克隆猴“中中”在中国科学院诞生,12月5日第二个克隆猴“华华”诞生,这意味着中国科学家成功突破了现有技术无法克隆灵长类动物的世界难题,下图是两猴的培育过程示意图,请据图分析回答下列问题:
(1)“中中”和“华华”的诞生属于 生殖,它们的培育过程用到的现代生物技术有 和 。
(2)科研人员指出,“中中”和“华华”的基因完全相同,并且与 猴的长相几乎一模一样,理由是 。
(3)A猴的体细胞中有42条染色体,B猴的卵细胞中有 条染色体,“中中”的体细胞中有 条染色体,其中来自代孕猴的染色体有 条。
(4)若双眼皮是由显性基因B控制的,B猴是双眼皮,B猴的卵细胞中控制眼皮性状的基因为 ;“华华”是双眼皮,它的基因组成是 。
(5)由于猴子与人在基因方面非常相近,克隆猴研究对人类具有重大意义,试举一例说明: 。
28.在《西游记》中,孙悟空拔根毫毛吹口仙气,就能变出许多个小孙悟空。如今,这一神话终于在孙悟空的家乡﹣﹣中国“实现”了。2017年11月27日,世界上首只体细胞克隆猴“中中”诞生;10天后,第二个克隆猴“华华”诞生。中科院神经科学研究所研究员孙强、博士后刘真等科研人员,提取了雌性胎儿[A]猴的体细胞,将其细胞核注射到取自[B]猴的去核卵细胞中,然后将克隆的胚胎移植到代孕母猴[C]的子宫内。21只代孕母猴中的6只成功怀孕,最终生下了两只健康的猴子(如图)。这意味着中国科学家成功突破了现有技术无法克隆灵长类动物的世界难题,请回答一下问题:
(1)与有性生殖相比,克隆的特点是不经过 的结合。
(2)因 是遗传的控制中心,所以“中中”和“华华”的遗传特性更像 猴。
(3)克隆胚胎移植到代孕母猴的 内,所需营养通过 从母体中获得。
(4)自1996年第一只克隆羊“多莉”诞生以来,20多年间,各国科学家利用体细胞先后克隆了牛、鼠、猫、狗等动物。相对这些动物来说,猕猴与人类有更近的 关系,它们所特有的生殖发育特点是 。
(5)从生物进化角度考虑,克隆动物产生变异较少,对环境的适应能力 。
29.开篇“致同学们”有这样一段文字:“对人类来说,生物学的确太重要了!现代农业离不开它,医药卫生离不开它,环境保护离不开它,生物技术产业离不开它…经济和社会的发展,人类文明的进步,个人生活质量的提高,都与生物学的发展息息相关。”结合两年所学知识回答下列问题:
(1)“现代农业离不开它”,栽花或种庄稼前往往要松土、洒水、在春天播种,移栽时选择阴天且根部带土,植株生长过程中需要松土、浇水、施肥、合理密植等等,收获后果实种子保存需要保持干燥和低温等。请选择其中一个措施说明理由。 。
(2)“医药卫生离不开它”,对于疾病防治,请你提出一条合理建议? 。
(3)“环境保护离不开它”,对于环境保护,我们能做些什么?请提出一条切实可行的措施 。
(4)“生物技术产业离不开它”,多莉羊、超级鼠、米酒、雷达等都运用到了生物技术,说出两种生物技术。 。
(5)“个人生活质量的提高,与生物学的发展息息相关。”提高个人生活质量需要有健康的生活方式,请写出一点健康的生活方式。 。
30.对人类来说,生物学的确太重要了!
(1)现代农业离不开生物学.袁隆平院士利用生物 的多样性,让野生水稻和普通水稻多次杂交,培育出产量很高的杂交稻新品种,创造了巨大的社会效益和经济效益.今天生物学家利用 培养技术,用一株草莓,就能在一年内繁殖出几百万株草莓苗.
(2)医药卫生离不开生物学.二十世纪八十年代以前治疗糖尿病,需要从动物体内提取 ,价格昂贵且有副作用.今天科学家把控制合成激素的 转入大肠杆菌内,利用转基因大肠杆菌生产的激素成为国际市场上的主流产品,使普通人也能得到有效治疗.
(3)环境保护离不开生物学.与施用化学杀虫剂相比,利用苏云金杆菌和白僵菌作为生物杀虫剂,不仅可以控制害虫数量,还可以减轻 ,这种方法叫做生物防治.
(4)生物技术产业离不开生物学.利用酵母菌的 现象,我们可以制作馒头面包,还可以酿制米酒.利用 技术,我们培育了多莉羊,这对优良畜群繁殖和濒危物种保护都有积极作用.
(5)“天高任鸟飞”,每一种生物的形态结构总是与其生活环境相适应的.通过鸟的知识的学习,以及平时生活中对它们的观察,谈一谈鸟的哪些形态和结构是为“飞行而设计”的 (至少答三点)
答案解析部分
1.【答案】A
【考点】克隆技术及其应用
【解析】【解答】克隆羊多莉的获得为细胞核移植,属于细胞工程,是在细胞水平上进行操作。
故答案为:A。
【分析】克隆技术即无性繁殖技术,因为它不需要雌雄交配,不需要精子和卵子的结合,只需从动物身上提取一个单细胞,用人工的方法将其培养成胚胎,再将胚胎植入雌性动物体内,就可孕育出新的个体。
2.【答案】C
【考点】基因、环境与性状的关系;转基因技术及其应用
【解析】【解答】A.转基因生物具有转入的目的基因所控制的性状,因此转基因生物的获得,说明控制生物性状的是基因,遗传下去的不是性状本身,而是控制性状的基因,转基因棉正说明这个道理,A不符合题意。
B.基因是指有遗传效应的DNA片段,杀虫毒素基因是有遗传效应的DNA片段,B不符合题意。
C.利用转基因技术可以改变动植物性状,培育新品种。也可以利用其它生物体培育出期望的生物制品。既可以用于植物,也可以用于动物,C符合题意。
D.转基因烟草细胞的染色体数目没有改变,只是基因发生了改变。D不符合题意。
故答案为:C。
【分析】转基因技术是指运用科学手段从某种生物中提取所需要的基因,将其转入另一种生物中,使与另一种生物的基因进行重组,从而产生特定的具有变异遗传性状的物质。
3.【答案】B
【考点】细胞核的功能;克隆技术及其应用
【解析】【解答】细胞核是遗传信息库,是细胞代谢和遗传的控制中心,对生物的遗传具有重要意义。在克隆的过程中,谁提供了细胞核,克隆出来的生物就像谁。小羊多莉是由代孕母羊分娩出来的,但长相却一点也不像代孕母羊,原因就是因为小羊的细胞核不是由代孕母羊提供,而是来自于提供乳腺细胞核的母羊,而遗传物质位于细胞核内,故应该几乎与提供乳腺细胞核的母羊长得最像。
故答案为:B。
【分析】细胞核是遗传信息库,细胞核中有一些能被碱性染料染成深色的物质是染色体,它是由DNA和蛋白质组成的,DNA是遗传物质,所以染色体是遗传物质的载体,每种生物的细胞内染色体的数量和形态是一定的.DNA呈双螺旋结构,它是细胞核中遗传信息的载体,基因是有遗传效应的DNA片段。
4.【答案】A
【考点】细胞核的功能;克隆技术及其应用
【解析】【解答】黑色美西螈胚胎细胞的细胞核移植到白色美西螈的去核卵细胞中形成重组细胞,重组细胞发育形成的美西螈,全部都是黑色的,这说明美西螈皮肤的颜色是由细胞核控制的。
故答案为:A。
【分析】克隆技术即无性繁殖技术,因为它不需要雌雄交配,不需要精子和卵子的结合,只需从动物身上提取一个单细胞,用人工的方法将其培养成胚胎,再将胚胎植入雌性动物体内,就可孕育出新的个体。
5.【答案】B
【考点】克隆技术及其应用
【解析】【解答】克隆是指生物体通过体细胞进行的无性繁殖,以及由无性繁殖形成的基因型完全相同的后代个体组成的种群。通常是利用生物技术由无性生殖产生与原个体有完全相同基因组织后代的过程。不经过两性生殖细胞的结合(精卵结合)而直接繁衍后代,就叫无性繁殖,也称克隆。克隆羊多莉培育实验中通过细胞融合、细胞分裂、细胞分化等过程不断发育成个体,B符合题意。
故答案为:B。
【分析】克隆技术即无性繁殖技术,因为它不需要雌雄交配,不需要精子和卵子的结合,只需从动物身上提取一个单细胞,用人工的方法将其培养成胚胎,再将胚胎植入雌性动物体内,就可孕育出新的个体。
6.【答案】B
【考点】转基因技术及其应用
【解析】【解答】嫁接技术、克隆技术属于无性生殖,都不能改变生物的基因组成;而杂交技术是利用原有的基因进行杂交,不能获得新的性状。转基因技术可以将基因转入另一种生物中,从而培育出转基因生物。故抗稻瘟病的新品水稻的获得,运用的是转基因技术,即把抗真菌病的基因注入水稻体内,可以获得抗稻瘟病的新品水稻,故B符合题意。
故答案为:B。
【分析】转基因技术是指运用科学手段从某种生物中提取所需要的基因,将其转入另一种生物中,使与另一种生物的基因进行重组,从而产生特定的具有变异遗传性状的物质。
7.【答案】C
【考点】转基因技术及其应用
【解析】【解答】ABD.生物体的形态特征、生理特征和行为方式叫做性状,在这项研究中,被研究的性状是鼠的个体大小,控制这个性状的基因是大鼠生长激素基因。通过超级鼠产生的过程可知,控制鼠的个体大小的是大鼠生长激素基因,进而说明基因控制生物的性状,ABD不符合题意。
C.在生物传种接代的过程中,传下去的是基因,C符合题意。
故答案为:C。
【分析】转基因技术是指运用科学手段从某种生物中提取所需要的基因,将其转入另一种生物中,使与另一种生物的基因进行重组,从而产生特定的具有变异遗传性状的物质。
8.【答案】A
【考点】组织培养;发酵技术;转基因技术及其应用;克隆技术及其应用
【解析】【解答】A.植物的组织培养的优点有能在较短的时间内大批量地培育出所需的植物新个体,可以防止植物病害的危害,方法简单,操作简便,成本低等。因此草莓的组织培养技术可产生无病毒感染的植株,A符合题意。
B.克隆不经过受精作用,因此属于无性生殖,不是有性生殖,B不符合题意误。
C.转基因生物具有转入的目的基因所控制的性状,因此转基因生物的获得,说明生物的性状是由基因控制的,C不符合题意。
D.酵母菌在条件适宜时,进行出芽生殖,遇到严寒、高温、无氧等条件不适宜时进行孢子生殖;乳酸菌依靠分裂进行生殖,D不符合题意。
故答案为:A。
【分析】组织培养指的是在无菌的情况下,将植物体内的某一部分器官或组织,如茎尖、芽尖、形成层、根尖、胚芽和茎的髓组织等从植物体上分离下来,放在适宜培养基上培养,经过一段时间的生长、分化最后长成一个完整的植株。
9.【答案】A
【考点】克隆技术及其应用
【解析】【解答】转基因技术就是把一个生物体的基因转移到另一种生物体内的生物技术。它是在分子水平上进行的遗传操作,按照预先设计的蓝图把一种生物的基因分离出来,在体外进行拼接组合,然后转入另一种生物的体内,从而改造某些遗传性状,最终获得人们所需要的新品种。BCD选项属于转基因技术。克隆技术是不经过两性生殖细胞的结合而获得新个体的方法,属于无性生殖A选项取珍稀兰花的叶片或根,在无菌条件下接种到人工培养基上,培育出许多新的植株属于克隆技术。
故答案为:A。
【分析】克隆技术即无性繁殖技术,因为它不需要雌雄交配,不需要精子和卵子的结合,只需从动物身上提取一个单细胞,用人工的方法将其培养成胚胎,再将胚胎植入雌性动物体内,就可孕育出新的个体。
10.【答案】B
【考点】发酵技术;转基因技术及其应用;克隆技术及其应用
【解析】【解答】A克隆技术、C转基因技术、D试管婴儿技术属于现代生物技术,B发酵技术在我国已经有几千年的历史,属于传统的生物技术,可见B符合题意。
故答案为:B
【分析】此题考查生物技术,为基础题,难度一般,熟记:现代生物技术一般包括基因工程、细胞工程、酶工程等,发酵技术在我国历史悠久是日常的、传统的生物技术。
11.【答案】B
【考点】转基因技术及其应用
【解析】【解答】转基因技术通俗的说,是按照人们的意愿,把一种生物的某种基因提取出来,放到另一种生物的细胞里,定向地改造生物的遗传性状。根据题干所述,“科学家从小麦近缘植物长穗偃麦草中提取了抗赤霉病基因,并将其转移至小麦品种中”这是转基因技术,B符合题意。
故答案为:B
【分析】此题考查转基因技术的应用,为基础题,比较简单,熟记转基因技术的含义即可,转基因技术即基因工程又叫做基因拼接技术或DNA重组技术。通俗的说,就是按照人们的意愿,把一种生物答的某种基因提取出来,加以修饰改造,然后放到另一种生物的细胞里,定向地改造生物的遗传性状,依据的原理是基因控制生物的性状。
12.【答案】C
【考点】转基因技术及其应用
【解析】【解答】A.杂交是将两条单链DNA或RNA的碱基配对。遗传学中经典的也是常用的实验方法。通过不同的基因型的个体之间的交配而取得某些双亲基因重新组合的个体的方法,故A不符合题意。
B.组织培养指的是在无菌的情况下,将植物体内的某一部分器官或组织,如茎尖、芽尖、形成层、根尖、胚芽和茎的髓组织等从植物体上分离下来,放在适宜培养基上培养,经过一段时间的生长、分化最后长成一个完整的植株,故B不符合题意。
C.转基因技术是指运用科学手段从某种生物中提取所需要的基因,将其转入另一种生物中,使与另一种生物的基因进行重组,从而产生特定的具有变异遗传性状的物质。利用转基因技术可以改变动植物性状,培育新品种,所以中国科学家将美洲拟鲽的抗冻蛋白基因导入普通番茄,培育出抗寒番茄。该技术是转基因技术,故C符合题意。
D.发酵技术在食品的制作中具有重要的意义,发酵技术是指利用微生物的发酵作用,运用一些技术手段控制发酵过程,大规模的生产发酵产品的技术,故D不符合题意。
故答案为:C。
【分析】转基因技术是指运用科学手段从某种生物中提取所需要的基因,将其转入另一种生物中,使与另一种生物的基因进行重组,从而产生特定的具有变异遗传性状的物质。利用转基因技术可以改变动植物性状,培育新品种。也可以利用其它生物体培育出期望的生物制品,用于医药、食品等方面。
13.【答案】D
【考点】生物变异的应用;发酵技术;转基因技术及其应用;克隆技术及其应用
【解析】【解答】A.“多莉”羊的诞生利用的是克隆技术,A错误。
B.我国科学家通过返回式卫星搭载种子培育出太空南瓜,属于改变生物的基因进行育种,B错误。
C.“试管婴儿”的诞生属于体外受精和胚胎移植技术,而不是克隆技术,C错误。
D.酸奶和泡菜是利用乳酸菌发酵获得的,因此采用的是发酵技术,D正确。
【分析】(1)转基因技术就是把一个生物体的基因转移到另一个生物体DNA中的生物技术。(2)发酵技术在食品的制作中具有重要的意义,发酵技术是指利用微生物的发酵作用,运用一些技术手段控制发酵过程,大规模的生产发酵产品的技术。(3)克隆技术本身的含义是无性繁殖,即由同一个祖先的细胞分裂繁殖而形成的纯细胞系,该细胞系中每个细胞的基因彼此相同。
14.【答案】D
【考点】转基因技术及其应用
【解析】【解答】A.自然界不存在能分泌胰岛素的大肠杆菌,A不符合题意。
B.将胰岛素注入大肠杆菌体内后,大肠杆菌依然不会产生胰岛素,B不符合题意。
C.糖尿病患者体内的大肠杆菌不会产生胰岛素,C不符合题意。
D.许多药品的生产是从生物组织中提取的,受材料来源限制产量有限,其价格往往十分昂贵,大肠杆菌生长迅速,容易控制,适于大规模工业化生产。若将生物合成相应药物成分的基因导入微生物细胞内,让它们产生相应的药物,不但能解决产量问题,还能大大降低生产成本。利用大肠杆菌生产胰岛素的原理是将控制胰岛素的基因转入大肠杆菌,并大规模培养,D符合题意。
故答案为:D。
【分析】转基因技术是把一种生物的某个基因,用生物技术的方法转入到另一种生物的基因组中,培育出转基因生物,就可能表现出转基因所控制的性状。
15.【答案】C
【考点】克隆技术及其应用
【解析】【解答】多莉羊的培育是经过供体细胞和受体细胞(去核)的结合形成融合细胞,进行细胞分裂、分化,从而形成胚胎细胞,所以克隆羊“多莉”与以往的克隆动物的最大区别是它的细胞核来源于高度分化的乳腺细胞,乳腺细胞是体细胞,C正确,其他选项不符合题意。
【分析】克隆羊“多莉”的培育过程:科学家先将A羊卵细胞的细胞核抽出,再将B羊乳腺细胞的细胞核取出,注入来自A羊的无核卵细胞中,这样就得到具有B羊细胞核的卵细胞。这个卵细胞经过分裂形成小小的胚胎,再将这个胚胎移入C羊的子宫内让它继续发育,一段时间后一只活泼可爱的小羊出生了,这就是多莉。“多莉”不是由母羊的卵细胞和公羊的精子结合形成受精卵发育而成的产物,因此是“克隆羊”是无性生殖。
16.【答案】A
【考点】转基因生物的安全性
【解析】【解答】A.转基因产品目前争议较大,对于其安全性问题,我们应该给与足够的重视,A正确。
B.目前的科学技术水平还无法证实转基因食品都是安全有益的食品,为了更放心的食用,进行必要的检测是完全有必要也是应该的。B错误。
C.对于转基因食品我们应该持谨慎态度,既不能一味拒绝所有,也不能盲目随从。C错误。
D.转基因产品领域是个还未完全开发完全的领域,这里还有很多宝贵的资源等待人们去发现和创造,同样,我们国家也不会放慢转基因产品的研究速度,D错误。
【分析】本题考查人们对于转基因食品及其产品的态度。对于转基因食品的安全性及其其他产品目前还存在一定的争议,但我们应该非常明确的知道,我们既不能盲目的一概拒绝,也不能过于自信的全盘接受。对于转基因食品及其产品持有谨慎态度,进行有批判的吸收和选择。
17.【答案】A
【考点】转基因生物的安全性
【解析】【解答】A.转基因技术改变了生物的基因组成,可能会对环境具有潜在的威胁,对此要有一定的防范,故A正确。
B.科学家将苏云金芽孢杆菌抗虫基因转入棉花植株,培育成了抗棉铃虫的转基因抗虫棉。转基因抗虫棉对棉铃虫有抗虫效果,不一定能使人致癌,故B错误。
CD.应用转基因技术,可以改变某些食物的致敏成分,使得对这些食物过敏的人也可以放心地食用,这一方面是转基因给人类带来的效益。但是如今的科学检测技术还不能肯定其对人类和环境的无害性,因此,要合理发展转基因技术,同时要考虑转基因的各种危险因素,故CD错误。
【分析】(1)转基因技术就是把一个生物体的基因转移到另一个生物体DNA中的生物技术。(2)转基因生物的安全性问题:食物安全(滞后效应、过敏源、营养成分改变)、生物安全(对生物多样性的影响)、环境安全(对生态系统稳定性的影响)。
18.【答案】B
【考点】发酵技术;转基因技术及其应用;克隆技术及其应用
【解析】【解答】A.制作泡菜时要用到乳酸菌,乳酸菌是一种厌氧菌,在无氧的条件下,乳酸菌发酵产生乳酸,使得菜呈现一种特殊的风味,还不改变菜的品质。因此,制作泡菜时,需要提供无氧的环境,A不符合题意。
B.青霉素是抗菌素的一种,是指从青霉菌培养液中提制的分子中含有青霉烷、能破坏细菌的细胞壁并在细菌细胞的繁殖期起杀菌作用的一类抗生素,是第一种能够治疗人类疾病的抗生素,可用于治疗某些细菌引起的疾病,B符合题意。
C.转基因工程可以改良动植物的品种,最突出的优点是:根据人的需求定向改变动植物的性状。克隆不能,C不符合题意。
D.转基因技术的优点:人们可以按照自身的意愿,使生物体具备了原来不具备的优良性状。但转基因技术不可以快速培育优良的家畜品种,D不符合题意。
故答案为:B。
【分析】克隆技术: 是利用生物技术由无性生殖产生与原个体有完全相同基因组成后代的过程。科学家把人工遗传操作动物繁殖的过程叫克隆,这门生物技术叫克隆技术,含义是无性繁殖。
19.【答案】C
【考点】基因在亲子代间的传递;受精过程;胚胎发育和营养;转基因技术及其应用
【解析】【解答】A.图中①是受精过程,②是胚胎发育早期,均在体外进行,这与试管婴儿的过程是一样的,A正确。
B.胚胎发育早期需要的营养物质由卵细胞的卵黄提供,但是后期的营养物质则是由母体提供,因此,胚胎发育的主要场所是母体的子宫,B正确。
C.转基因羊是由受精卵发育而来,公羊精子中含有27条染色体,则受精卵含有27对染色体,因此,转基因羊的体细胞中含有27对染色体,C错误。
D.转基因母羊中含有人的凝血因子,如果母羊乳汁中含有治疗血友病的药物,说明转入的基因控制的性状得意表达,即基因决定性状,D正确。
【分析】体细胞中的染色体是成对存在的,生殖细胞中的染色体是体细胞中染色体的一半,据此解答。
20.【答案】C
【考点】组织培养;发酵技术;克隆技术及其应用
【解析】【解答】A、“多莉”羊的诞生利用的是克隆技术,不是转基因技术,A错误;
B、无土栽培是指根据植物生长所需要的无机盐的种类和数量,按照一定的比例配制成营养液来栽培植物的方法,而培养无病毒植株是利用组织培养在无菌条件下培养获得的,采用组织培养,B错误;
C、酸奶、泡菜是利用乳酸菌发酵获得的,因此采用的是发酵技术,C正确;
D、“试管婴儿”的诞生属于体外受精和胚胎移植技术而不是克隆技术,D错误。
故答案为:C。
【分析】“多莉”羊的诞生——克隆技术; 培养无病毒植株 ——组织培养;酸奶、泡菜——发酵技术;“试管婴儿”——体外受精和胚胎移植技术。
(1)转基因技术就是把一个生物体的基因转移到另一个生物体DNA中的生物技术。
(2)发酵技术在食品的制作中具有重要的意义,发酵技术是指利用微生物的发酵作用,运用一些技术手段控制发酵过程,大规模的生产发酵产品的技术。
(3)克隆技术本身的含义是无性繁殖,即由同一个祖先的细胞分裂繁殖而形成的纯细胞系,该细胞系中每个细胞的基因彼此相同。
21.【答案】(1)错误
【考点】克隆技术及其应用
【解析】【解答】克隆牛是利用克隆技术,用细胞核移植技术将哺乳动物的成年体细胞培育出来的新个体,而不是由受精卵经过发育而形成的新个体。
故答案为:错误
【分析】克隆羊、克隆牛无两性生殖细胞的结合,属于无性繁殖。由受精卵经过发育而形成的新个体属于有性繁殖。
22.【答案】(1)错误
【考点】转基因生物的安全性
【解析】【解答】转基因技术可以引发转基因食品的安全问题,人们主要的担心是转人的外源基因或基因产物是否对人畜有毒。因此转基因食品可能会影响人体健康。
故答案为:错误
【分析】生物技术的发展为人类带来巨大利益的同时,也带来了一些明显的或潜在的威胁或一些社会伦理问题和安全问题。安全性问题体现在:食物安全,生物安全和环境安全。
23.【答案】(1)错误
【考点】克隆技术与伦理
【解析】【解答】利用克隆技术目前可以成功克隆出克隆羊、克隆牛、克隆猴、克隆兔。但还没有成功克隆出人,因为存在伦理问题,在道德和观念上不可行。
故答案为:错误
【分析】伦理问题:克隆技术一旦用于人类自身,人类新成员就可以被人为地创造,成为实验室中的高科技产物,他们不是来自合乎法律与道德标准的传统的家庭,兄弟、姐妹、父母、子女之间的相互人伦关系必将发生混乱。
24.【答案】(1)错误
【考点】转基因生物的安全性;克隆技术及其应用
【解析】【解答】转基因技术是现代生物技术的核心,运用转基因技术培育高产、优质、多抗、高效的新品种,能够降低农药、肥料投入,对缓解资源约束、保护生态环境、改善产品品质、拓展农业功能等具有重要作用.所以现代生物技术的核心是转基因技术,而不是克隆技术.
故答案为:×
【分析】21世纪是生物技术和信息技术的世纪.生物技术的巨大进步,增强了人类应对食物短缺、能源匮乏、环境污染等一系列全球挑战的能力.目前,世 界许多国家把转基因生物技术作为支撑发展、引领未来的战略选择,转基因技术已成为各国抢占科技制高点和增强农业国际竞争力的战略重点.
25.【答案】等量;单一变量;①有;②两组小白鼠的生长状况无明显差异;安全;转基因植物油对人类的健康无影响;形成对照;转基因植物油;小白鼠的数目过少;偶然性(误差)
【考点】科学探究的过程;转基因技术及其应用
【解析】【解答】(3)在对照实验中,要控制唯一变量,所以,甲组饲喂适量A料,乙组则应该饲喂等量的B料,确保变量唯一。
(5)①若两组小白鼠的生长状况有明显差异,则说明转基因植物油对人类健康有影响,②若结论是转基因植物油对人类健康无影响,则实验结果应是两组小白鼠的生长状况无明显差异,市场上转基因植物油的价格大多比非转基因植物油便宜,主要是目前人众还比较担心转基因 产品的安全问题。
(6)根据实验过程,可以做出的假设是:转基因植物油对人类的健康无影响。
(7)该同学设置甲组的目的是形成对照,增加实验的说服力,实验变量是转基因植物油。
(8)实验中,只选取了两只小白鼠,对照组和实验组都是一只小白鼠,这样容易出现偶然性,比如选取的小白鼠具有自身因素,所以,该实验存在不足之出是小白鼠的数目过少,会增大实验的偶然性,导致实验结论可信度不高。
故答案为:等量、单一变量、①有、②两组小白鼠的生长状况无明显差异、安全、转基因植物油对人类的健康无影响、形成对照、转基因植物油、小白鼠的数目过少、偶然性。
【分析】此题考查生物探究实验,为基础题,探究实验为生物学学习中的重点内容,需要熟记:科学探究的一般过程:提出问题、作出假设、制定计划、实施计划、得出结论、表达和交流,探究实验需要遵循的原则是设置对照实验、控制唯一变量,对照实验是指在研究一种条件对研究对象的影响时,所进行的除了这种条件不同之外,其他条件都相同的实验,一组实验中只有一个变量,以增加实验的说服力。
26.【答案】(1)转基因技术
(2)体外受精;胚胎移植
(3)分泌的乳汁中含有人乳铁蛋白
(4)基因
【考点】转基因技术及其应用
【解析】【解答】解析(1)(4)将一种或几种外源性基因转移至某种特定生物体(动、植物和微生物等)中,并使其有效地产生和分泌相应的产物(多肽或蛋白质) ,这种技术叫做转基因技术。
(2)图中A过程中精子与卵细胞在人工控制的环境中相结合, 叫体外受精,图中B过程中将发育的胚胎植入雌牛丙的子宫内,叫胚胎移植。
(3)“牛牛”长大后,由于其体内含有控制人乳铁蛋白合成的相关基因,所以它的乳汁中含有人乳铁蛋白,这也是其经济价值与亲本的根本区别。
【分析】转基因技术:将人工分离和修饰过的基因导入到生物体基因组中,由于导入基因的表达,引起生物体的性状的可遗传的修饰,这一技术称之为转基因技术,人们常说的“遗传工程“、“基因工程”、“遗传转化“均为转基因的同义词.基因工程又称基因拼接技术和DNA重组技术,是以分子遗传学为理论基础,以分子生物学和微生物学的现代方法为手段,将不同来源的基因按预先设计的蓝图,在体外构建杂种的DNA分子,然后导入活细胞,以改变生物原有的遗传特性、获得新品种、生产新产品.经转基因技术修饰的生物体在媒体上常被称为转基因生物.实施基因工程的最终目的是定向改造生物的遗传性状 比如转基因大豆,因为产油量大,进行DNA分子的剪切和重组主要是为了获得优良的性状
27.【答案】(1)无性;细胞工程;克隆技术(或“核移植”“胚胎移植”)
(2)A;控制生物性状的遗传物质主要在细胞核内, A猴提供的是细胞核,所以“中中”和“华华”与A猴的长相几乎一模一样
(3)21;42;0
(4)B或b;BB或Bb
(5)可用于人类某些遗传病的研究;可开发治疗人类疾病的新疗法;解决可供移植的人体器官缺乏的难题等(答案合理,答出一点即可)
【考点】基因在亲子代间的传递;基因的显隐性及其性状遗传;克隆技术及其应用
【解析】【解答】(1)克隆指的是先将含有遗传物质的供体细胞核移植到去除了细胞核的卵细胞中,然后促使这一新细胞分裂繁殖发育成胚胎。 当胚胎发育到一定程度后,再被植入动物子宫中使动物怀孕,便可产下与提供细胞核者基因相同的动物。克隆技术是不经过两性生殖细胞的结合而获得新个体的方法,属于无性生殖。细胞工程是根据细胞生物学和分子生物学原理,采用细胞培养技术,在细胞水平上进行的遗传操作,有计划地改造细胞的遗传结构,培育人类所需要的动植物新品种的技术。所以克隆猴应用到的生物技术有:细胞工程和克隆技术。
(2)在克隆的过程中,谁提供了细胞核,克隆出来的生物就像谁。因为控制生物性状的遗传物质主要在细胞核内。由图可知:A猴提供了细胞核,所以“中中”和“华华”与A猴的基因完全相同,并且长相一样。
(3)体细胞在形成精子或卵细胞的细胞分裂过程中,染色体要减少一半,而且不是任意的一半,是每对染色体中的一条分别进入不同的精子或卵细胞中。染色体上的基因随着这对染色体的分开而分离,分别进入到不同的精子或卵细胞中。因此,在生殖细胞中,染色体数目是体细胞的一半。所以,B猴的卵细胞中有21条染色体;“中中”的体细胞中有42条染色体;代孕母羊仅仅提供代孕场所——子宫,所以来自代孕猴的染色体有0条。
(4)当细胞内控制某种性状的一对基因,都是显性基因或一个是显性、 一个是隐性时,只有显性基因控制的性状才会表现出来,当控制某种性状的基因都是隐性基因时,才会表现出隐性性状。B猴是双眼皮,基因组成可能是BB或Bb,因此B猴的卵细胞中控制眼皮性状的基因为:B或b。“华华”是双眼皮,它的基因组成能是BB或Bb。
(5)利用体细胞克隆猴做动物模型将为人类诊治疾病带来前所未有的光明前景,因为猴与人类的亲缘关系更近。可用于人类某些遗传病的研究;可开发治疗人类疾病的新疗法;解决可供移植的人体器官缺乏的难题等。
【分析】(1)克隆技术即无性繁殖技术,因为它不需要雌雄交配,不需要精子和卵子的结合,只需从动物身上提取一个单细胞,用人工的方法将其培养成胚胎,再将胚胎植入雌性动物体内,就可孕育出新的个体。
(2)基因控制生物的性状,相对性状有显性性状和隐性性状之分。显性基因是控制显性性状发育的基因,隐性基因,是支配隐性性状的基因;生物体的某些性状是由一对基因控制的,当细胞内控制某种性状的一对基因一个是显性、一个是隐性时,只有显性基因控制的性状才会表现出来;当控制某种性状的基因都是隐性时,隐性基因控制的性状才会表现出来。
28.【答案】(1)两性生殖细胞
(2)细胞核;A
(3)子宫;胎盘
(4)亲缘;胎生、哺乳
(5)减弱
【考点】哺乳动物的特征及其与人类的关系;胚胎发育和营养;克隆技术及其应用
【解析】【解答】(1)无性生殖是不经生殖细胞的两两结合,由母体直接产生新个体的方式,从本质上讲是由体细胞进行的繁殖就是无性生殖,能较好地保持遗传特性。有性生殖是由亲本产生的有性生殖细胞,经过两性生殖细胞(例如精子和卵细胞)的结合成为受精卵,由受精卵发育成为新的个体的生殖方式,变异性较大。克隆属于无性生殖,无性生殖和有性生殖的区别是有无两性生殖细胞的结合。因此,与有性生殖相比,克隆的特点是不经过两性生殖细胞的结合。
(2)细胞核内含有遗传物质,是遗传的控制中心,在此克隆过程中,A猴提供的是细胞核,所以“中中”和“华华”的遗传特性更像A猴。
(3)克隆猴时,提取了雌性胎儿A猴的体细胞,将其细胞核注射到取自B猴的去核卵细胞中,然后将克隆的胚胎移植到代孕母猴C的子宫内。21只代孕母猴中的6只成功怀孕,最终生下了两只健康的猴子。可知,胚胎在母体的子宫内发育,所需营养物质通过胎盘从母体获得。因此,克隆胚胎移植到代孕母猴的子宫内,所需营养通过胎盘从母体中获得。
(4)在动物类群中类人猿和人类的关系是最近的,因为都属于灵长目,哺乳动物特有的生长发育特点是胎生哺乳,大大提高后代的成活率。
(5)无性生殖是不经生殖细胞的两两结合,由母体直接产生新个体的方式,从本质上讲是由体细胞进行的繁殖就是无性生殖,能较好地保持遗传特性。因此,克隆属于无性繁殖,动物产生变异较少,对环境的适应能力减弱,不利于生物的进化。
【分析】克隆技术即无性繁殖技术,因为它不需要雌雄交配,不需要精子和卵子的结合,只需从动物身上提取一个单细胞,用人工的方法将其培养成胚胎,再将胚胎植入雌性动物体内,就可孕育出新的个体.
29.【答案】(1)植株生长过程中需要松土能使土壤颗粒之间的空间变大,使空气进入,利于根的呼吸作用
(2)多参加集体活动
(3)从自我做起,从小事做起,爱护周围的一草一木,不乱扔垃圾,保护环境等
(4)发酵、克隆
(5)生活有规律、积极参加文娱活动和体育运动等
【考点】保护生态环境;呼吸作用原理的应用;健康的生活方式;发酵技术;克隆技术及其应用
【解析】【解答】解:(1)植物的根需要呼吸,在栽花或种庄稼时,需要经常松土,能使土壤颗粒之间的空间变大,使空气进入,利于根的呼吸作用。合理密植,能使植物充分接受阳光,进行光合作用制造更多的有机物,利于增产。(2)多参加集体活动;坚持体育锻炼;规律作息;不偏食,不挑食,一日三餐,按时就餐;及时排尿;不吸烟,不喝酒;保持心情愉快等等,有利于身心健康。(3)由于各种原因,生物的多样性面临严重的威胁,作为个人我们除了响应相关的政策和法律法规之外,我们还要做一些力所能及的事情,从自我做起,从周围做起,从小事做起,爱护周围的一草一木,不乱扔垃圾,不随地吐痰,多植树,注意保护环境等。(4)制米酒时要用到酵母菌的发酵技术,在无氧的条件下,酵母菌能分解葡萄糖产生酒精和二氧化碳。
克隆羊多莉的培育过程大致如下:
将A羊卵细胞的细胞核吸出后,植入B羊乳腺细胞的细胞核,经培养后,再移植到C羊的子宫内,让它继续发育,直至分娩。发育成熟后小羊多莉出生。这属于克隆技术。另外还有超级鼠的转基因技术,雷达的仿生技术等。(5)健康的生活方式有:生活有规律、合理膳食、合理用药、异性同学间应建立真诚友谊、积极参加文娱活动和体育运动、不吸烟、不酗酒、拒绝毒品等。
【分析】(1)生物多样性包括生物种类的多样性、基因的多样性和生态系统的多样性。(2)转基因技术是指运用科学手段从某种生物中提取所需要的基因,将其转入另一种生物中,使与另一种生物的基因进行重组,从而培育出转基因生物。(3)克隆羊多莉的培育过程大致如下:将A羊卵细胞的细胞核吸出后,植入B羊乳腺细胞的细胞核,经培养后,再移植到C羊的子宫内,让它继续发育,直至分娩。发育成熟后小羊多莉出生。
30.【答案】(1)基因;组织
(2)胰岛素;基因
(3)对环境的污染
(4)发酵;克隆
(5)前肢变成翼,有大型的正羽,排成扇形,适于飞行;身体呈流线型,可以减少飞行时的阻力;体内有气囊,辅助肺完成双重呼吸,可以供给充足的氧气.
【考点】组织培养;生物多样性的内涵;发酵技术;转基因技术及其应用;克隆技术及其应用
【解析】【解答】解:(1)、生物多样性包括生物种类的多样性、基因的多样性和生态系统的多样性.基因的多样性是指物种的种内个体或种群间的基因变化,不同物种之间基因组成差别很大,同种生物如野生水稻和普通水稻之间基因也有差别,每个物种都是一个独特的基因库.我国动物、植物和野生亲缘种的基因多样性十分丰富,为动植物的遗传育种提供了宝贵的遗传资源.如我国科学家袁隆平用野生水稻与普通水稻杂交,培育出了高产的杂交水稻,就是利用了基因的多样性.植物的组织培养指的是在无菌的条件下,将植物的茎尖、茎段或是叶片等切成小块,培养在特制的培养基上,通过细胞的增值和分化,使它逐渐发育成完整的植物体.组织培养属于无性生殖的范畴.利用组织培养技术,可以在短时间内大批量的培育出所需要的植物新个体;还可以防止植物病毒的危害,极大的提高了农业生产效率.
(2)治疗糖尿病的有效方法是注射胰岛素制剂.科学家把控制合成胰岛素的基因转入大肠杆菌内,产生治疗糖尿病的药物﹣﹣胰岛素.
(3)利用细菌和真菌作为生物杀虫剂,生物杀虫是现阶段提倡广泛使用的杀虫方式,是生产无公害农产品的首选药剂,并且对害虫天敌安全,不会污染环境.
(4)制馒头、面包酿酒时要用到酵母菌,在无氧的条件下,酵母菌能分解葡萄糖产生酒精和二氧化碳.
克隆羊多莉的培育过程大致如下:
将A羊卵细胞的细胞核吸出后,植入B羊乳腺细胞的细胞核,经培养后,再移植到C羊的子宫内,让它继续发育,直至分娩.发育成熟后小羊多莉出生.这属于克隆技术.
(5)鸟类的结构特征总是与其生活相适应的.如前肢变成翼,有大型的正羽,排成扇形,适于飞行;身体呈流线型,可以减少飞行时的阻力;体内有气囊,辅助肺完成双重呼吸,可以供给充足的氧气;有的骨中空,有的骨愈合,直肠很短,能减轻体重;胸肌发达,利于牵动两翼完成飞行动作.食量大、消化能力强,能为飞行提供充足的营养物质.
故答案为:(1)基因;组织;
(2)胰岛素;基因;
(3)对环境的污染;
(4)发酵;克隆;
(5)前肢变成翼,有大型的正羽,排成扇形,适于飞行;身体呈流线型,可以减少飞行时的阻力;体内有气囊,辅助肺完成双重呼吸,可以供给充足的氧气.
【分析】(1)生物多样性包括生物种类的多样性、基因的多样性和生态系统的多样性.
(2)转基因技术是指运用科学手段从某种生物中提取所需要的基因,将其转入另一种生物中,使与另一种生物的基因进行重组,从而培育出转基因生物.
(3)以虫治虫、以菌治虫、以菌制菌,都属于生物防治,生物防治对人没有危害和负作用,但灭效远不及化学杀虫剂.
(4)克隆羊多莉的培育过程大致如下:将A羊卵细胞的细胞核吸出后,植入B羊乳腺细胞的细胞核,经培养后,再移植到C羊的子宫内,让它继续发育,直至分娩.发育成熟后小羊多莉出生.
(5)鸟类多数营飞行生活,其结构特征总是与其生活相适应的.如前肢变成翼,有大型的正羽,排成扇形,适于飞行;身体呈流线型,可以减少飞行时的阻力等,据此答题.
初中生物第八单元 生物与环境第24章 人与环境第2节 关注农村环境*测试题: 这是一份初中生物第八单元 生物与环境第24章 人与环境第2节 关注农村环境*测试题,共27页。试卷主要包含了2关注农村环境 同步练习,共生关系等内容,欢迎下载使用。
生物八年级下册第1节 发酵技术精品一课一练: 这是一份生物八年级下册第1节 发酵技术精品一课一练,共23页。试卷主要包含了1发酵技术 同步练习,3%、0,7%为最高,B正确等内容,欢迎下载使用。
初中生物北师大版八年级下册第七单元 生命的演化第22章 物种的多样性第4节 动物的主要类群优秀课时作业: 这是一份初中生物北师大版八年级下册第七单元 生命的演化第22章 物种的多样性第4节 动物的主要类群优秀课时作业,共20页。试卷主要包含了4动物的主要类群 同步练习等内容,欢迎下载使用。