资料中包含下列文件,点击文件名可预览资料内容



还剩3页未读,
继续阅读
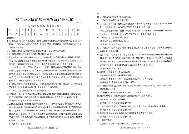
2021年山东省滨州市高三下学期第二次模拟语文卷及答案(图片版)
展开
这是一份2021年山东省滨州市高三下学期第二次模拟语文卷及答案(图片版),文件包含滨州二模语文pdf、语文答案pdf等2份试卷配套教学资源,其中试卷共7页, 欢迎下载使用。
相关试卷
2021届山东省滨州市高三下学期5月第二次模拟考试语文试题 PDF版:
这是一份2021届山东省滨州市高三下学期5月第二次模拟考试语文试题 PDF版,文件包含滨州二模语文pdf、语文答案pdf等2份试卷配套教学资源,其中试卷共7页, 欢迎下载使用。
2022年山东省菏泽市高三第二次模拟考试语文卷及答案:
这是一份2022年山东省菏泽市高三第二次模拟考试语文卷及答案,文件包含2022年山东省菏泽市高三第二次模拟考试语文卷docx、2022年山东省菏泽市高三第二次模拟考试语文卷答案pdf等2份试卷配套教学资源,其中试卷共11页, 欢迎下载使用。
2022年山东省滨州市高三第二次模拟考试语文卷及答案(图片版):
这是一份2022年山东省滨州市高三第二次模拟考试语文卷及答案(图片版),文件包含2022年山东省滨州市高三第二次模拟考试语文卷pdf、语文答案pdf等2份试卷配套教学资源,其中试卷共8页, 欢迎下载使用。
