人教部编版 (五四制)五年级下册第二单元 我们的守护者4 感受生活中的法律课时训练
展开
这是一份人教部编版 (五四制)五年级下册第二单元 我们的守护者4 感受生活中的法律课时训练,共7页。
1.一切国家机关和武装力量、各政党和各社会团体、各企业事业组织,都必须以( )为根本的活动准则。
A.宪法和法律
B.党章
C.章程
D.法规
2.2018年是汶川特大地震十周年,为此,各中小学陆续开展防地震、防火灾、防踩踏等应急逃生疏散演练活动,这体现了对未成年人的( )。
A.家庭保护
B.学校保护
C.司法保护
D.社会保护
3.( )是现代社会的一种保障制度,由政府设立的法律援助机构组织实施。
A.治国安邦
B.大力宣传
C.法律援助
D.开展活动
4.一家工厂向河里排放污水,导致大量鱼虾死亡,这种行为违反的法律是( )。
A.《中华人民共和国婚姻法》
B.《中华人民共和国教师法》
C.《中华人民共和国环境保护法》
D.《中华人民共和国刑法》
5.建设法治中国,要维护宪法法律权威。因为宪法是( )。
A.一切法律的总和
B.国家的根本大法
C.普通法律的具体化
二.填空题(共5题,共24分)
1.( )是治国安邦的总章程,是党和人民意志的集中体现。人民通过人民代表大会制度管理( )。
2.( )约束行政机关的权利,督促其履行自已的职责,管理( ),为公众提供服务。
3.( )就如同树根,其他( )就好比繁茂的枝叶。
4.刑法是规定( )和( )的法律。民法是维护人们( )的主要法律。
5.法律如同( ),衡量着我们行为的对错,合法的行为受到法律的 ( ),违法的行为受到( )。
三.判断题(共5题,共10分)
1.生命健康权是自然人的重要权利,任何人不得非法侵犯,否则就要承担法律责任。( )
2.法律规范着我们的行为,保护着我们的权利。 ( )
3.家庭生活中只有自家人在一起,涉及不到法律。 ( )
4.宪法规定公民有维护国家统一和各民族团结的义务。( )
5.我们生活在蓝天和阳光下,也生活在法律中。( )
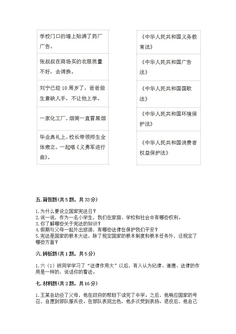
四.连线题(共1题,共10分)
1.阅读下面的情景描述,把与情景对应的法律用线连起来。
五.简答题(共5题,共33分)
1.为什么要设立国家宪法日?
2.说一说,作为一名小学生,我们在家庭、学校和社会中有哪些权利。
3.你了解哪些关于宪法的知识?
4.假期与父母一起外出旅游,有哪些法律在保护我们平安?
5.宪法是国家的根本大法,除了规定国家的根本制度和根本任务外,还规定了哪些方面?
六.辨析题(共1题,共5分)
1.六(1)班同学学习了“法律作用大”以后,有人认为纪律、道德、法律的作用是一样的,说话你的看法。
七.材料题(共2题,共16分)
1.王某自幼没了父母,他在政府的帮助下读完了中学。之后,他响应国家的号召,自愿到部队服兵役。在部队表现出色,他多次受到表扬。退役后,他自己开了个小批发部,干起了个体经营。由于认真守法,积极纳税,他多次被税务部门评为纳税先进个体。后来,他又带领村民走上了富裕之路。他的举动得到了全村人的好评,被评选为乡人大代表。
①王某享受了宪法赋予的哪些权利?
②王某履行了宪法规定的哪些义务?
③公民的权利和义务的关系是怎样的?
④公民该如何履行自己的义务?
2.案例:寒假里,为了小学生仔仔的出行方便,仔仔妈妈下载了共享单车APP,用自己的名字为仔仔注册了账号,10岁的五年级小学生仔仔已经进行了半个多月的自由“骑行生活。”
用你学到的法律知识分析仔仔和妈妈的做法合理合法吗?你对他们有什么样的建议呢?
八.综合题(共1题,共6分)
1.遇到下列情形会运用到下列哪部法律维权?请将合适答案的序号填写在( )中。
( )露露的叔叔对交警作出的罚款决定不服。
( )亮亮的爸爸经常在酒后打他。
( )15周岁的周某参与贩卖毒品被警察抓住。
( )学校附近刚开了一家网吧,小学生郭某放学后经常偷偷去那里打游戏。
( )玲玲的爸爸被施工队拖欠工资。
( )王敏和妈妈被没狗链的狗咬伤。
参考答案
一.选择题
1.A
2.B
3.C
4.C
5.B
二.填空题
1.宪法;国家
2.行政法;公共事务
3.宪法;法律
4.犯罪;刑罚;日常生活秩序
5.尺子;保护;制裁
三.判断题
1.√
2.√
3.×
4.√
5.√
四.连线题
1.如下:
五.简答题
1.设立国家宪法日,通过多种形式开展宪法宣传教育活动。国家设立宪法日具有重要意义。
2.首先有生存的权利,有要求父母切实履行抚养义务的权利,其次有学习的权利,有接受教育的权利,再次有要求父母,老师尊重自己,平等对待自己的人格的公民权。
3.(1)我知道1954年颁布的宪法是中国人民共和国第一部宪法;
(2)从2001年开始,12月4日就成为了每年的全国法制宣传日;
(3)我发现宪法其实和我们的生活息息相关。如宪法中规定了我们有学习和休息的权利。
4.《道路交通安全法》 《刑法 》 《民法》 《旅游法》等。
5.(1)规定了公民享有的基本权利和基本义务;(2)规定了行使国家权力的各个国家机关;(3)规定了国旗、国徽、国歌和首都。
六.辨析题
1.法律的作用大;法律与纪律、道德不同,法律是由国家制定和颁布的,具有强制力和权威性,所有成员都必须遵守。
七.材料题
1.①受教育权、荣誉权、劳动权、选举权和被选举权。②受教育、依法服兵役和依法纳税的义务。③我国公民的权利和义务是一致的。④法律鼓励我们做的,我们积极去做。法律要求我们做的,我们必须去做。法律禁止我们做的,我们坚决不做。
2.妈妈和仔仔的做法不合理。
我国相关法律规定,驶自行车、三轮车必须年满12周岁。10周岁的仔他骑车的行为是法律所不允许的,有可能会对自己、他人造成不必要的伤害。仔仔妈妈的行为是不妥的,父母应引导教育子女遵守规则,安全健康成长。
建议:妈妈要学习相关法律知识,帮助仔仔树立安全意识和法律意识。
八.综合题
1.F;A;B;D;C;EA.中华人民共和国反家庭暴力法》;
B.《中华人民共和国预防未成年人犯罪法》
C.《中华人民共和国劳动法》;
D.《中华人民共和国未成年人保护法》
E.中华人民共和国侵权责任法》
F.中华人民共和国行政诉讼法》
相关试卷
这是一份小学政治 (道德与法治)人教部编版 (五四制)五年级下册4 感受生活中的法律当堂检测题,共6页。试卷主要包含了我国宪法规定,我国现行宪法是颁布的等内容,欢迎下载使用。
这是一份小学政治 (道德与法治)4 感受生活中的法律课后复习题,共6页。
这是一份小学政治 (道德与法治)4 感受生活中的法律精练,共6页。

