


还剩3页未读,
继续阅读
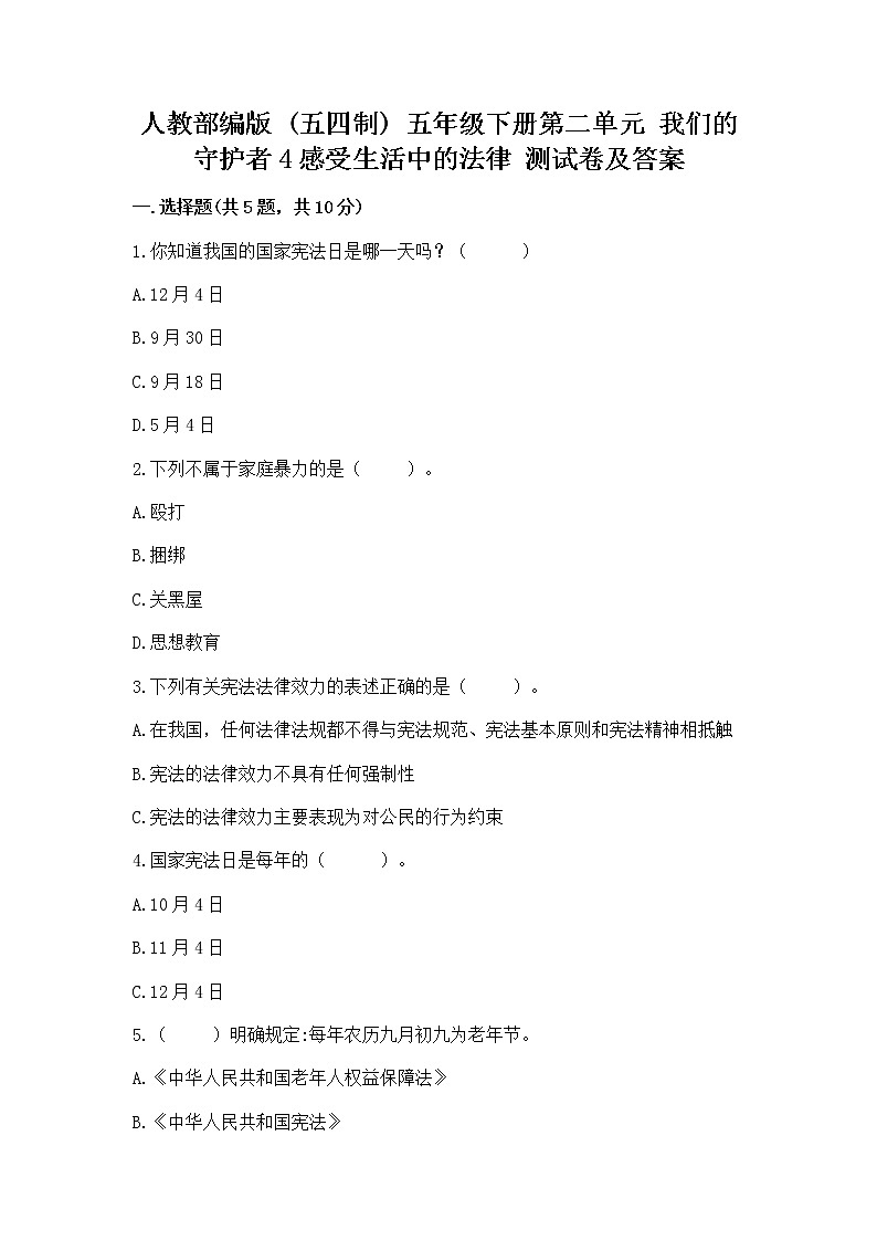
人教部编版 (五四制)五年级下册4 感受生活中的法律精练
展开
这是一份人教部编版 (五四制)五年级下册4 感受生活中的法律精练,共6页。试卷主要包含了下列不属于家庭暴力的是,国家宪法日是每年的,明确规定等内容,欢迎下载使用。
相关试卷
政治 (道德与法治)4 感受生活中的法律课时作业:
这是一份政治 (道德与法治)4 感受生活中的法律课时作业,共6页。试卷主要包含了2019年国家宪法日活动主题是等内容,欢迎下载使用。
小学政治 (道德与法治)人教部编版 (五四制)五年级下册第二单元 我们的守护者4 感受生活中的法律当堂达标检测题:
这是一份小学政治 (道德与法治)人教部编版 (五四制)五年级下册第二单元 我们的守护者4 感受生活中的法律当堂达标检测题,共5页。试卷主要包含了社会主义制度是我国的根本制度,是国家的根本大法,每年为国家宪法日等内容,欢迎下载使用。
人教部编版 (五四制)五年级下册4 感受生活中的法律课后练习题:
这是一份人教部编版 (五四制)五年级下册4 感受生活中的法律课后练习题,共7页。试卷主要包含了一切违反的行为都应该得到追究等内容,欢迎下载使用。
