政治 (道德与法治)五年级下册4 感受生活中的法律精练
展开
这是一份政治 (道德与法治)五年级下册4 感受生活中的法律精练,共7页。试卷主要包含了下列单位属于国家机构等内容,欢迎下载使用。
1..下列同学的描述中,不是我们的义务的是( )。
A.小李说我们要遵守交通法规
B.小王说我们要保护野生动物
C.小红说我们要孝敬父母
D.小美说在交通拥挤的时候我们要指挥交通
2.下列( )单位属于国家机构。
A.学校
B.监察委员会
C.医院
D.银行
3.( )惩罚犯罪,保障人权,保卫国家安全维护社会秩序和经济秩序。
A.法律
B.民法
C.刑法
D.道德
4.( )是维护人们日常生活秩序的主要法律。
A.民法
B.刑法
C.宪法
D.司法
5.一个国家必须有一个最高的法律权威,任何人都必须在这个权威规定的范围内活动,这个法律就是( )。
A.宪法
B.民法
C.刑法
D.道德
二.填空题(共5题,共26分)
1.没有( ),人和人就无法顺畅的沟通,没有( ),人和人便无法正常的交往,作为社会生活中的基本规则,( )为我们设定了行为准则,提供了( ),维护着我们的正常生活。
2.人权是每个人作为人所应当享有的( )。2004年第十届全国人民代表大会第二次会议通过宪法修正案,将( )载入宪法。尊重和保障人权是我国的( ),要求我国各级国家机关树立尊重和保障人权的观念,采取各种措施积极保护和促进人权。
3.法律如同尺子,衡量我们( )的对错。法律如同武器,是保护我们的( )。
4.法律由国家制定和认可,具有( )力和( )性。
5.( )和( ),是基本的社会规则。对社会而言,它们如同鸟之双翼,车之两轮,缺一不可。
三.判断题(共5题,共10分)
1.我们应当维护国家统一和民族团结,但我还是小学生,长大后才能做这些事情。( )
2.我们依法行使自己的权利,可以不履行自己的义务。( )
3.社会主义的公共财产神圣不可侵犯,是我国宪法规定的。( )
4.宪法有权威,国家秩序才良好,我们要通过多种方式开展宪法宣传教育活动。( )
5.当我们的权利受到侵害时,我们应当依法维权,而不能以暴制暴。( )
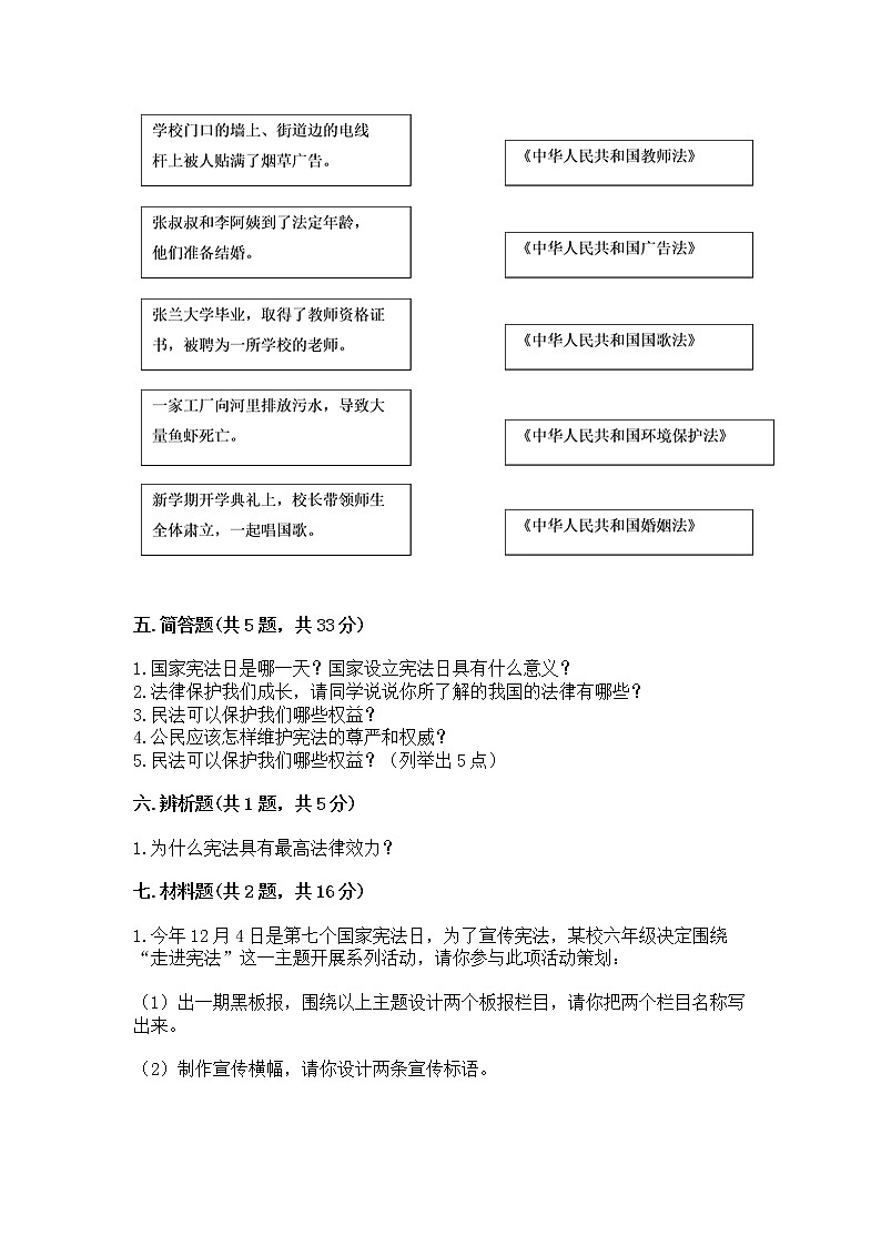
四.连线题(共1题,共10分)
1.连线题。
五.简答题(共5题,共33分)
1.国家宪法日是哪一天?国家设立宪法日具有什么意义?
2.法律保护我们成长,请同学说说你所了解的我国的法律有哪些?
3.民法可以保护我们哪些权益?
4.公民应该怎样维护宪法的尊严和权威?
5.民法可以保护我们哪些权益?(列举出5点)
六.辨析题(共1题,共5分)
1.为什么宪法具有最高法律效力?
七.材料题(共2题,共16分)
1.今年12月4日是第七个国家宪法日,为了宣传宪法,某校六年级决定围绕“走进宪法”这一主题开展系列活动,请你参与此项活动策划:
(1)出一期黑板报,围绕以上主题设计两个板报栏目,请你把两个栏目名称写出来。
(2)制作宣传横幅,请你设计两条宣传标语。
2.材料:感染新冠病毒的郭某从境外回国后,故意隐瞒出境史,多次外出并乘坐公共交通工具,造成与之接触的40多人被隔离观察人民法院以“妨害传染病防治罪”判处郭某有期徒刑一年六个月。
结合材料,运用所学知识回答问题:
(1)法律保护着我们的生活,请你说说法律的作用有哪些?
(2)在生活中我们应该怎样学会依法办事?
八.综合题(共1题,共6分)
1.遇到下列情形会运用到下列哪部法律维权?请将合适答案的序号填写在( )中。
( )露露的叔叔对交警作出的罚款决定不服。
( )亮亮的爸爸经常在酒后打他。
( )15周岁的周某参与贩卖毒品被警察抓住。
( )学校附近刚开了一家网吧,小学生郭某放学后经常偷偷去那里打游戏。
( )玲玲的爸爸被施工队拖欠工资。
( )王敏和妈妈被没狗链的狗咬伤。
参考答案
一.选择题
1.D
2.B
3.C
4.A
5.A
二.填空题
1.语言;规则;法律;外部保障
2.权利;国家尊重和保障人权;宪法原则
3.行为;坚强后盾
4.强制;权威
5.道德;法律
三.判断题
1.×
2.×
3.√
4.√
5.√
四.连线题
1.如图:
五.简答题
1.我国将12月4日设立为国家宪法日,国家宪法日的设立,不仅是增加了一个纪念日,更是全民的宪法教育日、普及日、深化日,有助于形成举国上下尊重宪法,宪法至上,用宪法维护人民权益的社会氛围,让宪法意识根植人心。
2.《中华人民共和国宪法》,《中华人民共和国未成年人保护法》,《中华人民共和国消费者权益保护法》,《中华人民共和国物权法》 ,《中华人民共和国刑法》。
3.民法保护我们的生命、健康、名誉、保护我们的房屋、用具、储蓄等权益。
4.(1)积极学习宪法,宣传宪法,遵守宪法,增强宪法观念,并落实到生活的方方面面.(2)敢于同违反宪法的行为作斗争,用自己的实际行动来维护宪法的尊严和权威。
5.民法保护我们的生命、健康、名誉、保护我们的房屋、用具、储蓄等。
六.辨析题
1.因为宪法所规定的内容是国家生活中带有全局性、根本性的问题,一切法律、行政法规和地方性法规都不得同宪法相抵触。如有抵触,则应对普通法律、行政法规和地方性法规进行修改或废止。
七.材料题
1.(1)宪法是治国安邦的根本法;宪法是公民权利的保障书。
(2)增强宪法意识,维护宪法权威;让宪法走近每一个人身边,宪法至上。
2.(1)①法律为我们设定了行为准则,维护着我们的正常生活;
②法律规定我们应该享有的权利,应该履行的义务;
③法律衡量我们行为的对错,制裁违法行为,维护我们的合法权益。
(2)①遵守各种法律法规;
②养成遵法学法守法用法的习惯。
八.综合题
1.F;A;B;D;C;EA.中华人民共和国反家庭暴力法》;
B.《中华人民共和国预防未成年人犯罪法》
C.《中华人民共和国劳动法》;
D.《中华人民共和国未成年人保护法》
E.中华人民共和国侵权责任法》
F.中华人民共和国行政诉讼法》
相关试卷
这是一份人教部编版 (五四制)五年级下册4 感受生活中的法律练习,共6页。试卷主要包含了下面是一部法律的构成图等内容,欢迎下载使用。
这是一份小学政治 (道德与法治)第二单元 我们的守护者4 感受生活中的法律综合训练题,共6页。试卷主要包含了管理范围,拖欠工资,涉及的法律是等内容,欢迎下载使用。
这是一份政治 (道德与法治)五年级下册4 感受生活中的法律课时训练,共7页。试卷主要包含了要遵守法律,人民通过管理国家,“王某某破坏路灯被公安机关拘留等内容,欢迎下载使用。

