所属成套资源:2022新疆昌吉回族自治州高三下学期二模试题及答案(九科)
2022新疆昌吉回族自治州高三下学期二模试题理综生物含答案
展开
这是一份2022新疆昌吉回族自治州高三下学期二模试题理综生物含答案,共7页。试卷主要包含了选择题,非选择题等内容,欢迎下载使用。
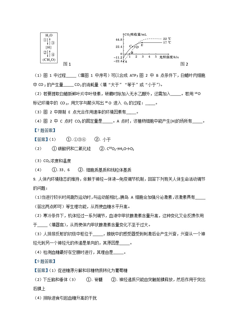
昌吉州高中2021-2022学年高三年级第二次诊断性测试理科综合生物试卷一、选择题1. 以下关于细胞的组成、结构和功能的说法正确的是()A. 生活在沙漠中的骆驼刺是一种自然生长的耐早植物,其活细胞中含量最多的化合物是蛋白质B. 组成DNA分子的脱氧核苷酸的数目、排列顺序及空间结构是极其多样化的,所以DNA分子具有多样性C. 变形虫的运动、白细胞的吞噬作用体现了细胞膜的结构特点,人体的小肠部位吸收葡萄糖体现了细胞膜的功能特点D. 细胞膜上的受体是细胞间信息交流所必需的结构【1题答案】【答案】C2. 人体生命活动的正常进行离不开免疫系统的调节,下列有关说法正确的是()A. 乙肝病毒侵入人体细胞,从而引起特异性免疫反应,该过程体现了免疫系统的监控和清除功能B. 破伤风血清注射液是预防感染破伤风和治疗破伤风疾病的药物,注射后可引起 B 淋巴细胞增殖分化C. 感染新冠病毒后,患者体内会分泌抗体,在此过程中,所需的能量主要由线粒体供应,所需的载体在核糖体中合成D. 吞噬细胞不但能识别抗原,也可以吞噬杀死抗原【2题答案】【答案】D3. 摩尔根发现,白眼雌果蝇(X w X w )和红眼雄果蝇(X W Y)交配产生的大量子一代中出现了一个白眼雌果蝇和一只红眼雄果蝇,请推测子代中白眼雌果蝇、红眼雄果蝇的基因型,已知含一条 X 染色体的果蝇(XY,XO)为雄性,含两条 X 染色体的果蝇(XX,XXY)为雌性,含三条 X 染色体或无 X 染色体的果蝇胚胎致死。()A. XwX w、X WY B. X w X w Y、X WOC. X W Xw Y、X W Y D. X wX w、X WO【3题答案】【答案】B4. 新冠病毒自被人类发现以来屡屡变异,据报道,奥密克戎突变株再次发生突变,其变异体被称为BA.2.研究发现 BA.2 对人类的致死率下降,但该病毒的传染性及隐蔽性更强,这对人类在未来建立公共卫生项目提出了极大地挑战。下列相关叙述,错误的是()A. 变异体 BA.2 对人类的致死率下降,这是共同进化的结果B. 基因突变可以发生在 DNA 上也可以发生在 RNA 上C. 新冠病毒可通过突变为其进化提供原材料D. 变异体 BA.2 的变异会导致其染色体上的基因发生改变【4题答案】【答案】D5. 下列关于植物生命活动调节的叙述,正确的是()A. 在幼嫩的芽中,酪氨酸可转变成生长素B. 油菜若未授粉,可通过喷洒适宜浓度的 2,4-D 提高油菜籽产量C. 根尖分生区细胞数目的增加主要与赤霉素有关D. 植物体内可以同时存在生长素和生长抑制物质【5题答案】【答案】D6. 下列有关实验的叙述正确的是()A. 比较过氧化氢在不同条件下的分解实验中,将2号试管放在 90 度左右的水浴中加热不属于控制无关变量B. 观察 DNA 和 RNA 在细胞中的分布实验步骤:制片—水解—染色—冲洗涂片—观察C. 探究植物细胞的吸水和失水实验中只用到一组材料缺少了对照实验D. 用32 P 标记的噬菌体侵染细菌实验中,上清液中存在少量放射性可能是搅拌不充分所致【6题答案】【答案】A二、非选择题7. 昌吉市的市树是白蜡,白蜡树形挺拔,耐旱喜光,其光合作用受到多种环境因素的影响。下图 1 表示白蜡叶肉细胞中光合作用、细胞呼吸过程中[H]的转移过程;图 2 表示在密闭容器中其光合作用强度(用单位时间 CO 2吸收量表示)与光照强度、温度等因素的关系,结果如图所示,请回答下列问题:(1)图 1 中过程_____(填图 1 中序号)可以合成 ATP;图 2 中 B 点条件下,白蜡叶肉细胞中CO 2 的产生量_____ CO 2的消耗量(填“大于”“等于”或“小于”)。(2)若要提取白蜡新鲜叶片中叶绿素,研磨时除加入无水乙醇外,还需加入_____。若用18 O 标记环境中的 CO 2,用文字与箭头写出18 O 进入 O2的过程:_____。(3)图 2 中限制 E 点光合作用速率的环境因素有_____。(4)图 2 中 C 点时 CO2的固定量是_____。A 点时,该植物细胞中能产生[H]的场所有_____。【7题答案】【答案】(1) ①. ①③④ ②. 小于(2) ①碳酸钙和二氧化硅 ②. C18O2→H2O→O2(3)CO2浓度和温度(4) ①. 33.6 ②. 细胞质基质和线粒体基质9. 人体内环境稳态的维持,依赖于神经—体液—免疫调节机制,回答下列有关人体生命活动调节的问题:(1)当进行较长时间剧烈运动时,与运动前相比,胰岛 A 细胞会加强分泌激素,该激素具有_____(答出两点即可)等生理功能,从而使血糖水平升高。(2)寒冷条件下,机体经过一系列调节,血液中甲状腺激素含量升高,这种变化又会反馈作用于_____(填器官),从而使体内甲状腺激素含量变化不至于过大。(3)人排尿反射的初级中枢位于_____,膀胱中的感受器受到刺激后会产生兴奋,兴奋从一个神经元到另一个神经元的传递是单向的,其原因是_____。(4)检测血糖最好在空腹时进行,其理由是_____。【9题答案】【答案】(1)促进糖原分解和非糖物质转化为葡萄糖(2)下丘脑和垂体(3) ①. 脊髓 ②. 神经递质只能由突触前膜释放,然后作用于突出后膜上(4)排除进食引起血糖升高的干扰11. 麋鹿俗称“四不像”,我国麋鹿经历了本土野外灭绝、圈养种群复壮、放归野外等历程,成功建立野生种群,展现了我国生物多样性保护的智慧。图示为 1986 年至 2018 年某保护区麋鹿数量增长情况。回答下列问题:(1)该地的麋鹿构成了一个种群,种群最基本的数量特征是_____。调查麋鹿的种群密度时,若标记物脱落,则导致种群密度估算结果_____(选填“偏高”、“偏低”或“不变”)。(2)对麋鹿种群进行圈养复壮、放归野外的过程属于保护生物多样性措施中的_____。1986 年-2018 年间,麋鹿种群增长曲线大致呈_____型。(3)研究发现,麋鹿生活在平原沼泽环境中,由于人类的活动,退化成荒原沙丘,这说明_____。(4)麋鹿是一种食草性动物,麋鹿摄入的能量去路为_____,保护麋鹿体现了生物的多样性中的_____(填“物种或基因或生态系统”)多样性。【11题答案】【答案】(1) ①. 种群密度 ②. 偏高(2) ①. 易地保护 ②. J型(3)生态系统的自我调节能力是有限的或人类活动可以改变演替的方向和速度等(4) ①. 一部分以粪便的形式流问分解者,另一部分被同化用于麋鹿的生长、发育、繁殖 ②. 物种13. “唯有牡丹真国色,花开时节动京城”,国花牡丹有多种花色,假设其花色有白色、黄色和红色,由两对独立遗传的等位基因 A、a 和 B、b 共同控制,花色和基因的关系如下图所示。其茎的高度受另外两对独立遗传的基因 D、d 和 E、e 控制,两对基因作用相等且具有叠加性。已知每个显性基因控制茎高为 20cm,每个隐性基因控制茎高为 10cm,请分析回答:(1)研究人员用纯种白花和纯种黄花杂交得 F 1, F 1自交得 F 2,则 F 2的花色及比例可能有_____种情况,分别是_____。(2)茎高为 60cm 的牡丹花植株的基因型有_____(不考虑花色基因),某个体自交子代能产生 5 种茎高,则该个体的基因型是_____(不考虑花色基因),其子代中茎最高为_____ cm。(3)现有某白色牡丹花,请设计实验探究其基因型,可供选择的实验材料有纯合的黄花和纯合的红花植株,则应选择_____花的植株与该白色牡丹花杂交。若杂交子代_____,则该白色牡丹花的基因型是_____,若杂交子代_____,则该白色牡丹花的基因型是_____,若杂交子代_____,则该白色牡丹花的基因型是_____。【13题答案】【答案】(1) ①. 2##两 ②. 红花∶黄花∶白花=9∶3∶4和黄花∶白花=3∶1(2) ①. DDee、ddEE、DdEe ②. DdEe ③. 80(3) ①. 纯合黄 ②. 有红色和黄色(或红色:黄色=1:1) ③. aaBb ④. 全为红花 ⑤. aaBB ⑥. 全为黄花 ⑦. aabb15. 2017 年 9 月,国家发改委、国家能源局、财政部等十五部门联合下发了《关于扩大生物燃料乙醇生产和推广使用车用乙醇汽油的实施方案》,提出了到 2020 年在全国范围内推广使用车用乙醇汽油,到 2025 年力争纤维素乙醇实现规模化生产,利用纤维素废弃物代替粮食生产酒精的研究工作前景广阔,其流程如图所示。回答下列问题。(1)筛选纤维素分解菌的实验流程是:土壤取样→_____→梯度稀释→将样品涂布到_____(鉴别、选择)纤维素分解菌的培养基上→挑选产生透明圈的菌落。(2)刚果红(CongoRed,简称_____)是一种染料,它可以与像纤维素这样的多糖物质形成红色复合物,但并不和水解后的_____发生这种反应。(3)纤维素酶是纤维素分解菌产生的一种复合酶,某研究小组尝试分离纯化纤维素酶,分离纯化纤维素酶的方法是_____,是根据_____分离蛋白质的有效方法。(4)图中发酵阶段常用的菌种是酵母菌,发酵后是否有酒精产生,可以用_____来检验。(5)筛选纤维素的培养基配制过程中,设置未接种培养基的作用是_____。【15题答案】【答案】(1) ①. 选择培养 ②. 鉴别(2) ①. CR ②. 纤维二糖、葡萄糖(3) ①. 凝胶色谱法或分配色谱法 ②. 相对分子质量的大小(4)酸性重铬酸钾(5)检测培养基灭菌否合格(或判断培养基是否被杂菌污染) 17. 要诊断某人是否感染了新冠病毒(SARS-CoV-2),需要往鼻窦深处插入一根长棉签,以提供鼻咽粘膜的样本,鼻咽粘膜是新冠病毒繁殖的场所。对收集的材料进行 RT-PCR 检测,以确定病毒 RNA的拷贝数。用于核酸检测的 RT-PCR 试剂盒的部分工作原理简图如下。回答下列问题:(1)图中 RT-PCR 是指以病毒 RNA 为模板_____合成 cDNA,并对 cDNA 进行 PCR 扩增的过程,需要用到_____酶等。(2)新冠病毒检测结果为阴性也不能排除新型冠状病毒感染。可能产生假阴性的因素有_____。(至少说出两点)(3)PCR 一般要经历三十多次循环,PCR 的原理是_____,在 PCR 体系中_____(填“要”或“不需要”)加入 ATP。每次循环可分为变性、复性、_____三步,常需要进行一次预变性,以便增加大分子模板 DNA 彻底变性的概率。(4)单克隆抗体在新冠肺炎的预防和治疗中具有光明的前景,相较于从动物血清中分离所需抗体,单克隆抗体具有_____等特点。生产抗新冠病毒单克隆抗体的过程,需要用到动物细胞工程中的_____技术。【17题答案】【答案】(1) ①. 逆转录 ②. Taq(耐高温的DNA聚合酶或热稳定的DNA 聚合酶)(2)取样太早,样本中病毒量少,达不到实验时荧光 PCR检测阈值;样本被污染,RNA酶将病毒RNA降解,从而导致样本中病毒量少;病毒发生变异,检测不出来,从而出现假阴性(3) ①. DNA的双链复制 ②. 不需要 ③. 延伸(4) ①. 特异性强、灵敏度高,可大量制备 ②. 动物细胞培养技术和动物细胞融合
相关试卷
这是一份2023届内蒙古高三下学期二模理综生物试题(含答案),共13页。试卷主要包含了单选题,填空题,读图填空题,实验探究题等内容,欢迎下载使用。
这是一份2023届新疆维吾尔自治区部分学校高三二模理综生物试题(含答案),共11页。试卷主要包含了单选题,实验探究题,填空题,读图填空题等内容,欢迎下载使用。
这是一份2023届新疆维吾尔自治区部分学校高三二模理综生物试题(解析版),共12页。

