











所属成套资源:2022年中考物理解题技法速练
专题05透镜及其应用-2022年中考物理解题技法速练
展开
这是一份专题05透镜及其应用-2022年中考物理解题技法速练,文件包含专题05透镜及其应用方法技巧解析版docx、专题05透镜及其应用精选习题解析版docx、专题05透镜及其应用方法技巧原卷版docx、专题05透镜及其应用精选习题原卷版docx等4份试卷配套教学资源,其中试卷共43页, 欢迎下载使用。
1.小晨在做探究凸透镜成像规律的实验,如图所示,点为一倍焦距处,点为二倍焦距处。下列说法错误的是( )
A.为使像成在光屏的中央,应将蜡烛向上移动
B.烛焰位于A点时,成放大的实像
C.烛焰位于B点时,光屏承接不到像
D.烛焰从A点移到B点的过程中时,光屏上始终出现放大的像
【答案】D
【解析】
A.由图可知,像在光屏的上方,为使像成在光屏的中央,即像要向下移动,根据过光心的光线不改变传播方向可知,应将蜡烛向上移动,故A正确,不符合题意;
B.烛焰放在A点上
2f>u>f
成倒立、放大的实像,故B正确,不符合题意;
C.由图可知,把烛焰放在B点上
u<f
成正立、放大的虚像,光屏承接不到像,故C正确,不符合题意;
D.烛焰从A点移到B点的过程中,在F点左侧,根据“物近像远像变大”,在光屏上所成的像变大;但过F点后,因物距小于一倍焦距,成正立、放大的虚像,光屏承接不到像,故D错误,符合题意。
故选D。
2.使用光学仪器时常常需要调节,下列哪项措施是不正确的( )
A.用放大镜看地图时,为了放得大些,应将放大镜与地图之间的距离调大些
B.照相机对着某人照相时,底板上恰好呈现清晰的全身像,如果要拍出清晰的半身像,要将照相机向他适当移近一些距离
C.摄影记者先给大会主席台拍了一个特写镜头,为了拍摄主席台全景,他后退了好几步,然后将照相机暗箱长度调短一些
D.如果幻灯机银幕上呈现的清晰画面太小,那么,应将幻灯机往前移动一定距离,同时将幻灯片与镜头之间的距离调短一些
【答案】D
【解析】
A.用放大镜看地图时,是利用凸透镜成正立、放大的虚像,凸透镜成虚像时,物距越大,像越大,即需要增大放大镜和地图之间的距离,故A正确,不符合题意;
B.照相机利用凸透镜成倒立、缩小的实像工作的,照完全身像再照半身像,像变大,像距变大,物距要变小,所以照相机离被拍摄的人要近一些,同时将暗箱长度调长一些,故 B正确,不符合题意;
C.照相机利用凸透镜成倒立、缩小的实像工作的,从特写到全景,像变小,像距变小,物距变大,所以照相机离主席台要远一些,同时缩短暗箱。故C正确,不符合题意;
D.幻灯机是利用凸透镜成倒立、放大的实像工作的,从小画面到大画面,像要增大,像距变大,物距变小,所以幻灯片要靠近镜头,同时幻灯机要远离屏幕后退一些,故D不正确,符合题意。
故选D。
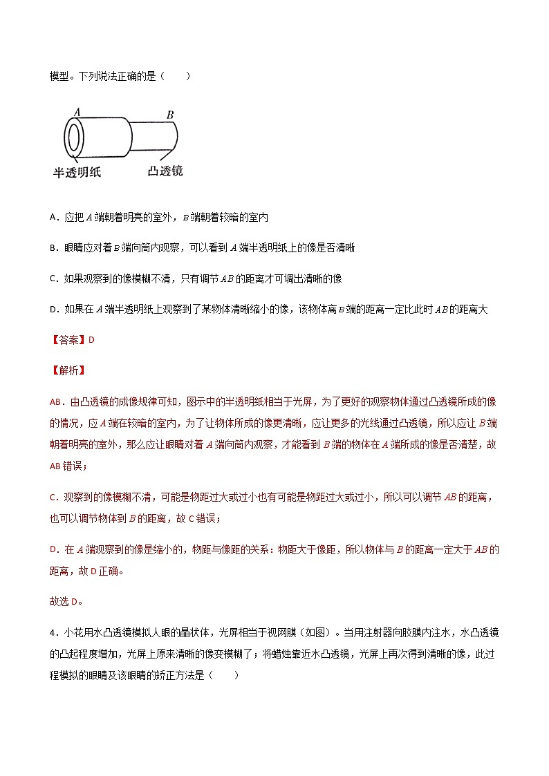
3.小明同学将两个半径合适的圆形空心硬纸筒恰好套在一起,小纸筒可以在大纸筒内自由移动,在一端A蒙上一层半透明纸,在纸筒的另一端B处嵌了一个焦距合适的凸透镜,如图所示,组成了一个简单照相机模型。下列说法正确的是( )
A.应把A端朝着明亮的室外,端朝着较暗的室内
B.眼睛应对着端向筒内观察,可以看到A端半透明纸上的像是否清晰
C.如果观察到的像模糊不清,只有调节的距离才可调出清晰的像
D.如果在A端半透明纸上观察到了某物体清晰缩小的像,该物体离端的距离一定比此时的距离大
【答案】D
【解析】
AB.由凸透镜的成像规律可知,图示中的半透明纸相当于光屏,为了更好的观察物体通过凸透镜所成的像的情况,应A端在较暗的室内,为了让物体所成的像更清晰,应让更多的光线通过凸透镜,所以应让B端朝着明亮的室外,那么应让眼睛对着A端向筒内观察,才能看到B端的物体在A端所成的像是否清楚,故AB错误;
C.观察到的像模糊不清,可能是物距过大或过小也有可能是物距过大或过小,所以可以调节AB的距离,也可以调节物体到B的距离,故C错误;
D.在A端观察到的像是缩小的,物距与像距的关系:物距大于像距,所以物体与B的距离一定大于AB的距离,故D正确。
故选D。
4.小花用水凸透镜模拟人眼的晶状体,光屏相当于视网膜(如图)。当用注射器向胶膜内注水,水凸透镜的凸起程度增加,光屏上原来清晰的像变模糊了;将蜡烛靠近水凸透镜,光屏上再次得到清晰的像,此过程模拟的眼睛及该眼睛的矫正方法是( )
A.近视眼 用凸透镜矫正B.远视眼 用凸透镜矫正
C.近视眼 用凹透镜矫正D.远视眼 用凹透镜矫正
【答案】C
【解析】
当用注射器向胶膜内注水,水凸透镜的凸起程度增加,折光能力越强,水凸透镜的焦距越短,像成在光屏的前方,将蜡烛靠近水凸透镜,物距减小,像距变大,光屏上再次得到清晰的像,近视眼的成因是晶状体变厚,折光能力变强,使得远处物体的像成在视网膜的前方造成的,所以此过程模拟的近视眼,凹透镜对光有发散作用,用凹透镜矫正。
故选C。
二、填空题
5.如图所示,是小明的一架焦距不变的照相机,其镜头对光线有___________(选填“会聚”或“发散”)作用;用这架相机拍照时,若拍完远景再拍近景,镜头需要向___________(选填“靠近”或“远离”)胶片的方向移动;胶片上所成的像与显微镜的目镜所成的像,它们的性质___________(选填“相同”或“不同”)。
【答案】 会聚 远离 不同
【解析】
[1]照相机的镜头为凸透镜,其镜头对光线有会聚作用。
[2]根据凸透镜成实像时,物近(物距变小)像远(像距变大)像变大。用这架相机拍照时,若拍完远景再拍近景,即物距变小,则像距要变大,故镜头需要向远离胶片的方向移动。
[3]胶片上所成的像是倒立、缩小的实像,而显微镜的目镜成正立、放大的虚像,故胶片上所成的像与显微镜的目镜所成的像,它们的性质不同。
6.手机摄像头相当于凸透镜,影像传感器相当于光屏。如图所示,用手机扫描二维码,相当于给二维码拍了一张照片,则手机摄像头离二维码的距离肯定大于______(选填“一倍焦距”或“二倍焦距”)。影像传感器上成的是______(选填“正立”或“倒立”)______(选填“放大”“缩小”或“等大”)的实像。
【答案】 二倍焦距 倒立 缩小
【解析】
[1][2][3]手机摄像头相当于凸透镜,是利用物体在2倍焦距以外,成倒立、缩小实像的原理工作的,所以,扫码时二维码要位于摄像头的两倍焦距以外。
7.下列四幅图中:
(1)能够说明远视眼的成像原理的是图______,远视眼的缺陷是晶状体的凸度过小或者眼球前后距离过______(选填“长”或“短”);
(2)能够表示近视眼的矫正方法的图是______,近视眼看不清______(选填“近”或“远”)处的物体。
【答案】 ① 短 ④ 远
【解析】
(1)[1][2]远视眼的成因是眼球前后径过短,或晶状体曲度过小,使得物体反射的光线通过晶状体折射后形成的物像落在视网膜的后方造成的,如图①。
(2)[3][4]近视眼的成因是眼球前后径过长,或晶状体曲度变大,使得物体反射的光线通过晶状体折射后形成的物像落在视网膜的前方造成的,故近视眼看不清远处的物体,需要佩戴使光线发散的凹透镜进行矫正,图④能够表示近视眼的矫正方法。
8.2021年5月15日,中国探测器成功着陆火星、屈原在《天问》诗句中所表达的美好愿望成为现实,如图甲,“祝融号“火星车驶离平台的过程中,其后置照相机对着平台先后拍摄得到乙、丙、丁3张照片,照相机的镜头是一个 ______透镜,拍摄过程中相机镜头逐步 ______(向外伸/向内缩)。观看三张照片感觉平台是运动的,这是以 ______为参照物。
【答案】 凸 向内缩 相机镜头
【解析】
[1][2]照相机镜头是凸透镜,利用凸透镜成像,由图可知,像变小,物距增大,像距减小,所以相机镜头逐步向内缩。
[3]以相机镜头为参照物,平台位置改变,是运动的。
三、作图题
9.(1)如图甲,平面镜前的一个发光点S’所发出的光经过平面镜反射后的光线已经被画出,请在图中画出入射光线,并找到发光点S的位置。
(2)如图乙,凸透镜的焦距为1.50cm,O为透镜的光心.请按照实际尺寸标出凸透镜右侧焦点F的位置,并画出图中入射光线所对应的折射光线。
(3)完成图丙中的光路图。
【答案】(1)(2) (3)
【解析】
(1)先将两条反射光线反向延长交于一点S′,再作出S′关于平面镜的对称点S,即为发光点的位置,从反光点S到反射点画出两条入射光线;如下图所示:
(2)在主光轴上距凸透镜光心O为1.5cm处的点是凸透镜的焦点。平行于主光轴的光线经凸透镜折射后,折射光线过透镜的焦点;如下图所示:
(3)平行于主光轴的光线经凹透镜折射后的光线的反向延长线过焦点;射向焦点的光线经凹透镜折射后,将平行于主光轴。如下图所示:
10.如图,凸透镜的主光轴与平静水面重合,F为凸透镜的焦点,入射光线AB平行主光轴,请画出AB经过凸透镜后的折射光线和进入水中后大致的折射光线。
【答案】
【解析】
入射光线AB平行主光轴,必然过凸透镜的右侧焦点,故将B点和右侧焦点相连,并标上向下的箭头,过右侧焦点做水面的垂线,即为法线,过折射点画折射角,由于空气中的角大,故折射光线与入射光线相比更靠近法线,故如下图所示:
四、实验题
11.赵虎实验小组在“探究凸透镜成像规律”的实验中。
(1)当烛焰、凸透镜在如图甲所示的位置时,适当移动光屏,在光屏上可以得到一个清晰倒立______(选填“放大”“缩小” 或”等大”)的实像;
(2)保持凸透镜的位置不变,将蜡烛向左移动一段距离,向______(选填“左”或“右”)移动光屏,直到光屏上再次出现清晰的像。将蜡烛继续向左移动,保持凸透镜和光屏的位置不变,在蜡烛和凸透镜之间放置了一个度数合适的眼镜,光屏上也得到了清晰的像,她放置的应该是______视眼镜;
(3)赵虎实验时对图中的装置进行了改进,将蜡烛换成带有“F”形的LED灯、贴上方格纸,如图乙所示。请写出改进后其中的一个优点______;
(4)赵虎把点燃的蜡烛放到光具座的某一位置, 左右移动光屏,发现光屏上出现了一个大小始终不变的圆形光斑(不是像),出现这种情况的原因是______;
(5)另一实验小组更换相关器材后顺利完成实验,根据记录的实验数据得到了如图丙所示的图像,线段MN为凸透镜成像的像距倒数(1/v)和物距倒数(1/u)的对应关系。根据图像信息可知该小组所用凸透镜的焦距为______cm。
【答案】 缩小 左 近 实验现象更明显(或便于观察、或减少污染等) 蜡烛在焦点上 12.5
【解析】
(1)[1]如图所示烛焰、透镜和光屏位置关系,此时物距大于像距,故成倒立、缩小的实像,像距大于一倍焦距小于二倍焦距。
(2)[2][3]保持凸透镜的位置不变,将蜡烛向左移动一段距离,物距变大,则像距变小,故应向左移动光屏。将蜡烛继续向左移动,则像距会变得更小,即像更靠近凸透镜。此时保持凸透镜和光屏的位置不变,在蜡烛和凸透镜之间放置了一个度数合适的眼镜,光屏上也得到了清晰的像,说明这个镜片对光起到了发散的作用,因此,他放置的应该是矫正近视眼的凹透镜片。
(3)[4]“F”形的LED灯比烛焰成像更稳定,便于观察,贴上方格纸能够更好的比较像与物的大小关系,并且无污染。
(4)[5]把点燃的蜡烛放到光具座的某一位置,左右移动光屏,发现光屏上出现了一个大小始终不变的圆形光斑(不是像),出现这种情况的原因是物体在一倍焦点处,即蜡烛在焦点上。
(5)[6]图丙中
时
此时
v=u=0.25m
像距等于物距,说明物体处于二倍焦距处,即
2f=0.25m
所以
f=0.125m=12.5cm
12.小林用图甲装置来探究凸透镜成像的规律。
(1)实验前,应调整烛焰和光屏的中心在凸透镜的___________上。
(2)当蜡烛、凸透镜和光屏处于图甲所示位置时,恰好在光屏上成清晰的像,所成的像是___________(填“正立”或“倒立”)的___________(填“实”或“虚”)像。
(3)保持凸透镜位置不变,将图甲中蜡烛和光屏的位置互换,此时光屏上所成像的特点与___________ (填“照相机”“放大镜”或“投影仪”)相同。
(4)小林进行了进一步探究:如图乙所示,凸透镜的焦距为10cm,保持光屏位置不变,让蜡烛和凸透镜分别以2cm/s和1cm/s的速度,从图示位置同时匀速向左运动,经过___________s,光屏上成清晰___________(填“放大”“等大”或“缩小”)的像。
【答案】 主光轴 倒立 实 照相机 5 等大
【解析】
(1)[1]实验前,应调整烛焰和光屏的中心在凸透镜的主光轴上,这样像才能成在光屏的中央。
(2)[2][3]如题图甲所示,当凸透镜位于甲所示位置时,恰好在光屏上成清晰的像,由图可知此时物距小于像距,即物距在一倍焦距和二倍焦距之间,成倒立、放大的实像。
(3)[4]保持凸透镜位置不变,将图甲中蜡烛和光屏的位置互换,则像距在一倍焦距和二倍焦距之间,物距大于二倍焦距,根据光在折射时光路的可逆性可知,此时成倒立、缩小的实像,照相机就是利用这个原理制成的。
(4)[5][6]由图乙知此时物距等于像距等于15cm,且蜡烛向左移动的速度是凸透镜向左移动速度的2倍,设它们移动时间t后物距和像距相等,都等于2倍焦距,即20cm,则可得
2cm/s×t+15cm - 1cm/s ×t=20cm
解得
t=5s
此时光屏上成清晰等大的实像。
相关试卷
这是一份专题07力-2022年中考物理解题技法速练,文件包含专题07力精选习题解析版docx、专题07力方法技巧解析版docx、专题07力精选习题原卷版docx、专题07力方法技巧原卷版docx等4份试卷配套教学资源,其中试卷共34页, 欢迎下载使用。
这是一份专题04光现象-2022年中考物理解题技法速练,文件包含专题04光现象方法技巧解析版docx、专题04光现象精选习题解析版docx、专题04光现象方法技巧原卷版docx、专题04光现象精选习题原卷版docx等4份试卷配套教学资源,其中试卷共36页, 欢迎下载使用。
这是一份专题08运动和力-2022年中考物理解题技法速练,文件包含专题08运动和力方法技巧解析版docx、专题08运动和力精选习题解析版docx、专题08运动和力方法技巧原卷版docx、专题08运动和力精选习题原卷版docx等4份试卷配套教学资源,其中试卷共33页, 欢迎下载使用。
