高中数学人教A版 (2019)必修 第二册8.1 基本立体图形课后练习题
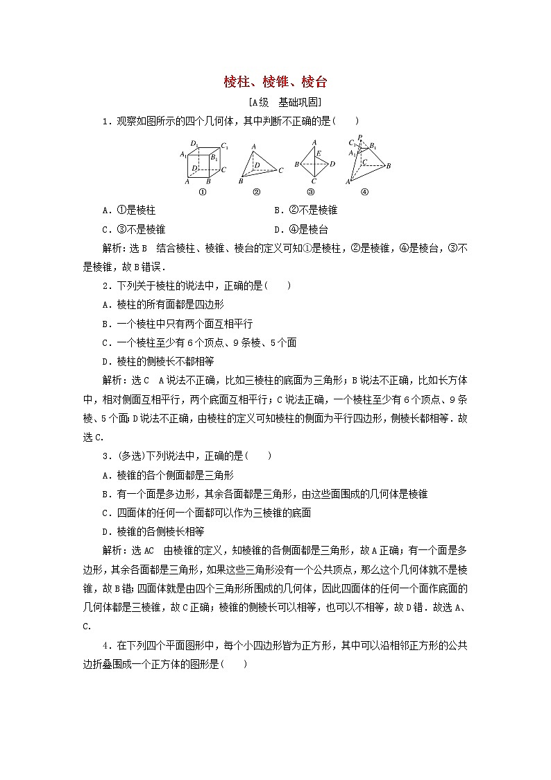
展开1.观察如图所示的四个几何体,其中判断不正确的是( )
A.①是棱柱 B.②不是棱锥
C.③不是棱锥 D.④是棱台
解析:选B 结合棱柱、棱锥、棱台的定义可知①是棱柱,②是棱锥,④是棱台,③不是棱锥,故B错误.
2.下列关于棱柱的说法中,正确的是( )
A.棱柱的所有面都是四边形
B.一个棱柱中只有两个面互相平行
C.一个棱柱至少有6个顶点、9条棱、5个面
D.棱柱的侧棱长不都相等
解析:选C A说法不正确,比如三棱柱的底面为三角形;B说法不正确,比如长方体中,相对侧面互相平行,两个底面互相平行;C说法正确,一个棱柱至少有6个顶点、9条棱、5个面;D说法不正确,由棱柱的定义可知棱柱的侧面为平行四边形,侧棱长都相等.故选C.
3.(多选)下列说法中,正确的是( )
A.棱锥的各个侧面都是三角形
B.有一个面是多边形,其余各面都是三角形,由这些面围成的几何体是棱锥
C.四面体的任何一个面都可以作为三棱锥的底面
D.棱锥的各侧棱长相等
解析:选AC 由棱锥的定义,知棱锥的各侧面都是三角形,故A正确;有一个面是多边形,其余各面都是三角形,如果这些三角形没有一个公共顶点,那么这个几何体就不是棱锥,故B错;四面体就是由四个三角形所围成的几何体,因此四面体的任何一个面作底面的几何体都是三棱锥,故C正确;棱锥的侧棱长可以相等,也可以不相等,故D错.故选A、C.
4.在下列四个平面图形中,每个小四边形皆为正方形,其中可以沿相邻正方形的公共边折叠围成一个正方体的图形是( )
解析:选C 动手将四个选项中的平面图形折叠,看哪一个可以折叠围成正方体即可.
5.如图,将装有水的长方体水槽固定底面一边后倾斜一个小角度,则倾斜后水槽中的水形成的几何体是( )
A.棱柱 B.棱台
C.棱柱与棱锥的组合体 D.不能确定
解析:选A 如图.∵平面AA1D1D∥平面BB1C1C,∴有水的部分始终有两个平面平行,而其余各面都是平行四边形(水面与两平行平面的交线),因此呈棱柱形状.
6.一个棱柱有10个顶点,所有侧棱长的和为60 cm,则每条侧棱长为________cm.
解析:n棱柱有2n个顶点,因为此棱柱有10个顶点,所以此棱柱为五棱柱.又棱柱的侧棱都相等,五条侧棱长的和为60 cm,可知每条侧棱长为12 cm.
答案:12
7.用一个平面去截一个三棱锥,截面形状可能是________(填序号).
①三角形;②四边形;③五边形;④不可能为四边形.
解析:按如图①所示用一个平面去截三棱锥,截面是三角形;按如图②所示用一个平面去截三棱锥,截面是四边形.
答案:①②
8.如图,M是棱长为2 cm的正方体ABCDA1B1C1D1的棱CC1的中点,沿正方体表面从点A到点M的最短路程是________cm.
解析:由题意,若以BC为折叠线展开,则A,M两点连成的线段所在的直角三角形的两直角边的长度分别为2 cm,3 cm,故两点之间的距离是eq \r(13) cm.若以BB1为折叠线展开,则A,M两点连成的线段所在的直角三角形的两直角边的长度分别为1 cm,4 cm,故两点之间的距离是eq \r(17) cm.故沿正方体表面从点A到点M的最短路程是eq \r(13) cm.
答案:eq \r(13)
9.试从正方体ABCDA1B1C1D1的八个顶点中任取若干个点,连接后构成以下空间几何体,并且用适当的符号表示出来.(做出其中一个即可)
(1)只有一个面是等边三角形的三棱锥;
(2)四个面都是等边三角形的三棱锥;
(3)三棱柱.
解:(1)如图所示,三棱锥A1AB1D1(答案不唯一).
(2)如图所示,三棱锥B1ACD1(答案不唯一).
(3)如图所示,三棱柱A1B1D1ABD(答案不唯一).
10.如图所示,长方体ABCDA1B1C1D1.
(1)这个长方体是棱柱吗?如果是,是几棱柱?为什么?
(2)用平面BCFE把这个长方体分成两部分后,各部分形成的几何体还是棱柱吗?如果是,是几棱柱?如果不是,说明理由.
解:(1)这个长方体是棱柱,是四棱柱.因为以长方体其中一组相对的两个面作底面时,两个底面是互相平行的四边形,其余各面都是矩形,当然也一定是平行四边形,并且四条侧棱互相平行,符合四棱柱的定义,所以这个长方体是四棱柱.
(2)截面BCFE上方部分是棱柱,且是三棱柱BEB1CFC1,其中△BEB1和△CFC1是底面;截面BCFE下方部分也是棱柱,且是四棱柱ABEA1DCFD1,其中四边形ABEA1和DCFD1是底面.
[B级 综合运用]
11.一个棱锥的各条棱都相等,那么这个棱锥必不是( )
A.三棱锥 B.四棱锥
C.五棱锥 D.六棱锥
解析:选D 正六棱锥的底面是个正六边形,正六边形共由6个等边三角形构成,设每个等边三角形的边长为r,正六棱锥的高为h,正六棱锥的侧棱长为l,由正六棱锥的高h、底面正六边形的边长r、侧棱长l构成直角三角形得,h2+r2=l2,故侧棱长l和底面正六边形的边长r不可能相等.故选D.
12.如图所示,在三棱台A′B′C′ABC中,截去三棱锥A′ABC,则剩余部分是( )
A.三棱锥 B.四棱锥
C.三棱柱 D.组合体
解析:选B 余下部分是四棱锥A′BCC′B′.故选B.
13.(多选)对如图所示的几何体描述正确的是( )
A.这是一个六面体
B.这是一个四棱台
C.这是一个四棱柱
D.此几何体可由三棱柱截去一个小三棱柱而得到
解析:选ACD A正确,该几何体有六个面,属于六面体.B错误,该几何体各侧棱的延长线不能交于一点.C正确,如果把几何体正面和背面作为底面就会发现是一个四棱柱.D正确,如图所示.
14.如图在正方形ABCD中,E,F分别为AB,BC的中点,沿图中虚线将3个三角形折起,使点A,B,C重合,重合后记为点P.
问:(1)折起后形成的几何体是什么几何体?
(2)若正方形边长为2a,则每个面的三角形面积为多少?
解:(1)如图折起后的几何体是三棱锥.
(2)S△PEF=eq \f(1,2)a2,S△DPF=S△DPE=eq \f(1,2)×2a×a=a2,
S△DEF=eq \f(3,2)a2.
[C级 拓展探究]
15.春节期间,佳怡准备去探望奶奶,她到商店买了一盒点心.为了美观,售货员对点心盒做了一个捆扎(如图①所示),并在角上配了一个花结.售货员说,这样的捆扎不仅漂亮,而且比一般的十字捆扎(如图②所示)包装更节省彩绳.你同意这种说法吗?请给出你的理由.(注:长方体点心盒的高小于长、宽.)
解:同意.理由如下:设长方体点心盒的长、宽、高分别为x,y,z,
依题图②的捆扎方式,把彩绳的长度记为L,则L=2x+2y+4z;
依题图①的捆扎方式,绳长记为M,如图所示,由三角形中两边之和大于第三边,得
x1+y1>m1,z+x2>m2,x3+y4>m3,y5+z>m4,x6+y6>m5,x5+z>m6,x4+y3>m7,y2+z>m8,
∴x1+x2+x3+x4+x5+x6+y1+y2+y3+y4+y5+y6+4z>m1+m2+m3+m4+m5+m6+m7+m8,
即2x+2y+4z>M,即L>M.
∴题图①的捆扎方式更节省材料.
数学必修 第二册8.2 立体图形的直观图当堂检测题: 这是一份数学必修 第二册8.2 立体图形的直观图当堂检测题,共4页。试卷主要包含了四棱柱有,故选C.,下面图形中,为棱锥的是等内容,欢迎下载使用。
人教A版 (2019)必修 第二册8.3 简单几何体的表面积与体积课堂检测: 这是一份人教A版 (2019)必修 第二册8.3 简单几何体的表面积与体积课堂检测,共6页。
高中数学人教A版 (2019)必修 第二册8.1 基本立体图形第1课时课堂检测: 这是一份高中数学人教A版 (2019)必修 第二册8.1 基本立体图形第1课时课堂检测,共10页。试卷主要包含了选择题,填空题,解答题等内容,欢迎下载使用。

