资料中包含下列文件,点击文件名可预览资料内容
还剩2页未读,
继续阅读
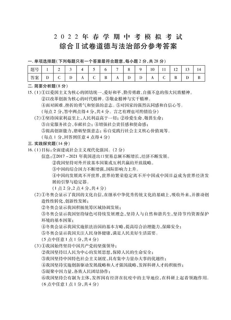
江苏省盐城市射阳县2022届中考一模道德与法治试卷(PDF版含答案)
展开
这是一份江苏省盐城市射阳县2022届中考一模道德与法治试卷(PDF版含答案),文件包含射阳一模道法试卷22年4月29日pdf、射阳一模道法答案22年4月29日pdf等2份试卷配套教学资源,其中试卷共5页, 欢迎下载使用。
相关试卷
2022年江苏省盐城市东台市中考二模道德与法治试卷(pdf版,无答案):
这是一份2022年江苏省盐城市东台市中考二模道德与法治试卷(pdf版,无答案),共4页。
2023年江苏省盐城市射阳县中考道德与法治一模试卷(含答案解析):
这是一份2023年江苏省盐城市射阳县中考道德与法治一模试卷(含答案解析),共12页。试卷主要包含了 梁启超说, 对如图漫画领悟正确的是等内容,欢迎下载使用。
2023年江苏省盐城市射阳县中考道德与法治一模试卷(含解析):
这是一份2023年江苏省盐城市射阳县中考道德与法治一模试卷(含解析),共14页。试卷主要包含了单项选择题,分析说明题,综合探究题等内容,欢迎下载使用。

