所属成套资源:高中各科教师信息技术应用能力提升工程2.0微能力点认证资料
- 高中心理健康教育-C4支持学生创造性学习与表达-教学设计方案+教学反思+案例【2.0微能力认证获奖作品】 其他 1 次下载
- 高中体育-C4支持学生创造性学习与表达-教学设计方案+教学反思+学生案例【2.0微能力认证获奖作品】 其他 0 次下载
- 高中英语-C4支持学生创造性学习与表达-教学设计方案+教学反思+学生案例【2.0微能力认证获奖作品】 其他 4 次下载
- 高中语文-C4支持学生创造性学习与表达-教学设计方案+教学反思+学生案例2篇【2.0微能力认证获奖作品】 其他 1 次下载
- 高中音乐-C4支持学生创造性学习与表达-教学设计方案+教学反思+学生案例【2.0微能力认证获奖作品】 其他 0 次下载
高中信息技术-C4支持学生创造性学习与表达-教学设计方案+教学反思+学生案例【2.0微能力认证获奖作品】
展开
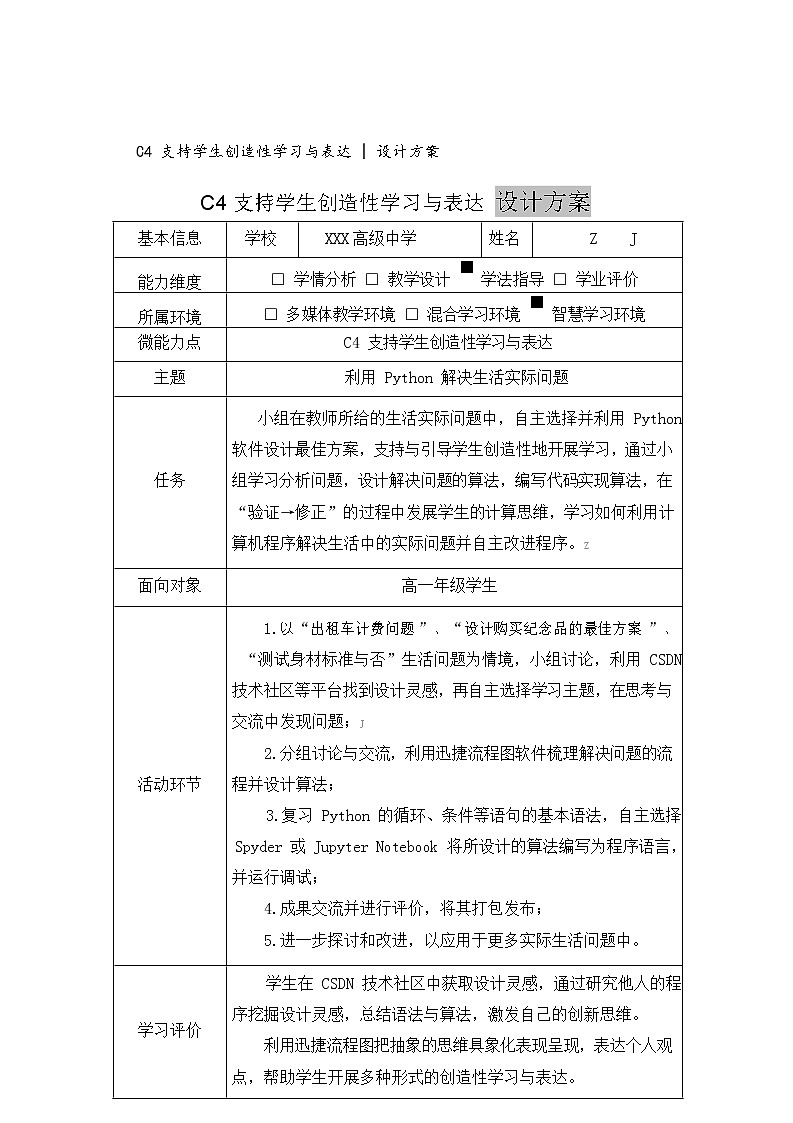
高中信息技术-微能力2.0认证 C4支持学生创造性学习与表达 教学设计方案 教学反思 学生案例 撰写:Z J 【获奖作品】 1.设计方案:以自己曾经指导过的学生创造性学习与表达教学实践为例,呈现与阐释学生的创造性学习与表达过程,需说明主题、任务、面向对象、活动环节设计、学习评价、支持资源以及技术环境等。以 PDF 形式提交。2. 学生案例:以下两个任务中选择一个,根据要求提交。任务一:依据上述设计方案,提交两份学生的创造性学习与表达作品。任务二:依据上述设计方案,提交两份学生/小组对学习过程的描述,以视频形式提交,每份时间不超过 5 分钟。3. 教学反思:请回顾自己指导学生进行创造性学习与表达的实践经历,对实践效果进行反思,并梳理技术在实施中发挥的作用。以 PDF 形式提交。 C4 支持学生创造性学习与表达 | 设计方案 C4 支持学生创造性学习与表达 设计方案 基本信息学校XXX高级中学姓名 Z J 能力维度□ 学情分析 □ 教学设计 学法指导 □ 学业评价 所属环境□ 多媒体教学环境 □ 混合学习环境 智慧学习环境 微能力点 C4 支持学生创造性学习与表达 主题 利用 Python 解决生活实际问题 小组在教师所给的生活实际问题中,自主选择并利用 Python 软件设计最佳方案,支持与引导学生创造性地开展学习,通过小 任务组学习分析问题,设计解决问题的算法,编写代码实现算法,在 “验证→修正”的过程中发展学生的计算思维,学习如何利用计 算机程序解决生活中的实际问题并自主改进程序。Z 面向对象 高一年级学生 1.以“出租车计费问题”、“设计购买纪念品的最佳方案”、 “测试身材标准与否”生活问题为情境,小组讨论,利用 CSDN 技术社区等平台找到设计灵感,再自主选择学习主题,在思考与 交流中发现问题;J 2.分组讨论与交流,利用迅捷流程图软件梳理解决问题的流 活动环节程并设计算法; 3.复习 Python 的循环、条件等语句的基本语法,自主选择 Spyder 或 Jupyter Notebook 将所设计的算法编写为程序语言, 并运行调试; 4.成果交流并进行评价,将其打包发布; 5.进一步探讨和改进,以应用于更多实际生活问题中。 学生在 CSDN 技术社区中获取设计灵感,通过研究他人的程 学习评价序挖掘设计灵感,总结语法与算法,激发自己的创新思维。 利用迅捷流程图把抽象的思维具象化表现呈现,表达个人观 点,帮助学生开展多种形式的创造性学习与表达。
C4 支持学生创造性学习与表达 | 设计方案 自主选择 Spyder 或 Jupyter Notebook 软件将所设计的算法编译并运行,在讨论与交流中充分表达个人意见并进行程序改进,学会使用程序设计语言实现简单算法,体验程序设计的基本流程,发展了自身的创造性思维。 计算机教室、迅捷流程图、Python ZJ 软件、Spyder 软件、Jupyter支持资源Notebook 软件、CSDN 技术社区 计算机设备、校园网络环境、Python 软件、技术环境Spyder 软件、Jupyter Notebook 软件
C4支持学生创造性学习与表达 教学反思 基本信息学校XXX高级中学姓名 Z J 能力维度□ 学情分析 □ 教学设计 学法指导 □ 学业评价所属环境□ 多媒体教学环境 □ 混合学习环境 智慧学习环境微能力点 C4支持学生创造性学习与表达 主题 利用Python解决生活实际问题 一、回顾实践过程 1.以“ 出租车计费问题 ”、 “设计购买纪念品的最佳方案”、“测试身材标准与否”生活问题为情境,小组讨论,利用CSDN技术社区等平台找到设计灵感,再自主选择学习主题,在思考与交流中发现问题; 2.分组讨论与交流,利用迅捷流程图软件梳理解决问题的流程并设计算法; 3.复习Python的循环、条件等语句的基本语法,自主选择Spyder或Jupyter Notebook ZJ将所设计的算法编写为程序语言,并运行调试; 4.成果交流并进行评价,将其打包发布在CSDN技术社区; 教学反思 5.进一步探讨和改进,以应用于更多实际生活问题中。 二、实施效果反思 学生在CSDN技术社区上观赏并借鉴学习他人的程序算法,丰富了学生学习方式和学习路径,激发了他们编程设计的灵感,开发他们的创造性思维潜能。 部分小组选用迅捷流程图软件进行算法的梳理与表达,有利
C4支持学生创造性学习与表达 | 教学反思 于学生表达个人的主体感受和理解。 学生根据小组习惯自主选择Spyder或Jupyter Notebook环境进行Python程序编写,帮助学生进行多样化的表达。三、技术在实施中发挥的作用 1.Python编程:培养学生的逻辑思维、创造思维以及动手能 力。 2.迅捷流程图在线软件:梳理学生发散性思维,多形式外化自己的思维模式。 3.CSDN技术社区:观摩借鉴他人的程序设计成果,撞击出更多的设计灵感,并学会多样化的表达与分享。 4.Spyder或Jupyter Notebook软件:提高学生对Python程序编程的动手操作能力与表达能力。 C4 支持学生创造性学习与表达 学生案例 基本信息学生所在学校XXX高级中学学生姓名 Z J 能力维度□ 学情分析 □ 教学设计 学法指导 □ 学业评价 所属环境□ 多媒体教学环境 □ 混合学习环境 智慧学习环境 微能力点 C4 支持学生创造性学习与表达 主题利用 Python 解决生活实际问题之出租车计费表 1.设计过程 (1)浏览 CSDN 技术社区提供的示例,找到灵感,确定“出租车计费表”选题; (2)小组讨论,用迅捷流程图将算法设计出来; 学生案例
C4 支持学生创造性学习与表达 | 学生案例
(3)利用 Spyder 将算法编译为 Python 程序语言; (4)不断调试运行,最终解决问题,并将其发布在 CSDN 技术社区,与他人分享成果。 2.创新改进 利用算法的多样性和可修改性,我们在原来的基础上将算法进行了修改,利用另一种循环嵌套方式重新编译程序,获得新的程序段,经过反复的调试运行,依然可以获得相应结果。Z J
仅供参考

