湘教版 (2019)选择性必修1 自然地理基础第三节 天气系统课时作业
展开
这是一份湘教版 (2019)选择性必修1 自然地理基础第三节 天气系统课时作业,共8页。试卷主要包含了3天气系统,下列叙述正确的是,阅读下图回答下列各题等内容,欢迎下载使用。
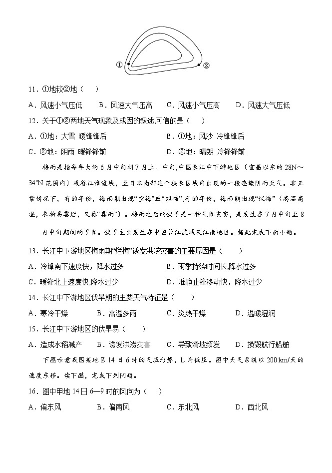
3.3天气系统一、单选题下图示意某同学通过网络获得的某城市未来三天的天气预报(部分)。读图完成下面小题。 1.周一时,该城市在某天气系统中的位置,最可能与下图中甲、乙、丙、丁相似的( ) A.甲 B.乙 C.丙 D.丁2.下面诗句或谚语描写的天气与控制该城市这三天的天气系统相对应的是( )A.白雪却嫌春色晚,故穿庭树作飞花 B.天街小雨润如酥,草色遥看近却无C.黄梅时节家家雨,青草池塘处处蛙 D.三月东风吹雪消,湖南山色翠如浇读“北半球天气系统示意图”,回答13--14题。 3.甲乙两图中受暖气团控制的点是( )A. ④和a B. ③和d C. ①和a D. ④和c4.下列叙述正确的是( )A. 甲图中①地的气温是最低的 B. 乙图中的城市盛行上升气流C. 甲图中④地未来受暖气团控制 D. 乙图中四地均存在连续性降水北半球西风气流受青藏高原阻挡分为南北两支。冬季,西风气流南移,其南支气流沿青藏高原南缘向东移动,带来暖湿气流。读图,完成下面小题。在我国,南支暖湿气流与北方南下冷空气势均力敌,相持不下,从而在昆明与贵阳之间形成( )A.准静止锋 B.冷锋 C.反气旋 D.暖锋6.在图示天气系统控制下,贵阳可能出现的天气状况为( )A.阴雨连绵 B.风和日丽 C.晴雨无常 D.暴雨如注下图为世界部分区域某时地面天气形势图。读图,完成下面小题。7.图中( )A.甲地风力大于乙地 B.甲地气温日较差比乙地大 C.丁地骤降大雨 D.乙地的风向为东南风8.未来几天丙地( )A.气温将升高 B.易出现雾霾天气 C.一定出现降水天气 D.可能出现扬沙天气9.从天气系统所处半球和气流分布看,它属于( )A.南半球 高气压 B.北半球 反气旋C.北半球 气旋 D.南半球 低气压10.下列天气现象可能由该天气系统形成的是( )A.阴雨天气 B.梅雨天气 C.出现台风 D.伏旱天气下图为某年春季控制华北地区的气旋示意图,图中①②两地纬度相同。完成下面小题。11.①地较②地( )A.风速小气压低 B.风速大气压高 C.风速小气压高 D.风速大气压低12.关于①②两地天气现象及成因的叙述,可信的是( )A.①地:大雪 暖锋锋后 B.①地:风沙 冷锋锋后C.②地:阴雨 暖锋锋前 D.②地:晴朗 冷锋锋前梅雨是指每年大约6月中旬到7月上、中旬,中国长江中下游地区(宜昌以东的28N~34"N范围内)或称江淮流域,至日本南部这个狭长区域内出现的一段连续阴雨天气。非正常情况下,有的年份,梅雨期出现“空梅”或“短梅”;有的年份,梅雨期出现“烂梅”(高温高湿,衣物易霉烂,又称“霉雨”)。梅雨之后的伏旱是一种气象灾害,是发生在7月中旬至8月中旬期间的旱象。伏旱主要发生在中国长江流城及江南地区。据此完成下面小题。13.长江中下游地区梅雨期“烂梅”诱发洪涝灾害的主要原因是( )A.冷锋南下速度快,降水过多 B.雨季持续时间长,降水过多C.暖锋北上速度快,降水过少 D.准静止锋移动快,降水过少14.长江中下游地区伏旱期的主要天气特征是( )A.寒冷干燥 B.高温多雨 C.炎热干燥 D.温暖湿润15.长江中下游地区的伏旱易( )A.造成水稻减产 B.诱发洪涝灾害 C.导致滑坡频发 D.损毁航行船舶下图示意我国某地区14日6时的气压形势,L为低压。图中天气系统以200 km/天的速度东移。读下图,完成下列问题。16.图中甲地14日6—9时的风向为( )A.偏东风 B.偏南风 C.东北风 D.西北风17.气象部门发布了暴雨预报,甲地暴雨开始的时间约为( )A.14日14时 B.14日19时 C.15日4时 D.15日11时18.该地区及图示气压形势出现的月份可能为( )A.华北平原,3、4月份 B.四川盆地,1、2月份C.黄土高原,10、11月份 D.东南丘陵,4、5月份19.阅读下图回答下列各题。 (1)图甲中,冷气团为字母________;从图中可以看出,冷锋降水集中在____________(锋前、锋后)。(2)图乙中,高压中心是___________(填写数字符号)若此时空气中水汽充足,①②③三地有明显降水的是_____________;(3)图中②地吹______风,②与④相比,风力较大的是______,原因是: __________(4)预报图中⑤地的天气变化过程。 19. 【答案】(1)B 锋后 (2)① ③(3)西北风 ② 等压线密集,气压梯度力较大(4)⑤地将受冷锋活动影响。过境前:受暖气团控制,天气晴朗。过境时:受冷锋活动影响,将经历一次大风、降雨(雪)、降温等天气(或阴雨天气)。过境后:受冷气团控制,气温降低,天气转晴。 参考答案 【答案】1.A 2.A【分析】1.读图,周一时,该城市天气雨转多云,周二、三天气多云转晴,气温下降,应是冷锋过境。右图是暖锋过境,丁、丙错,排除C、D。左图是冷锋过境,甲位于冷锋后的云雨区,冷锋过境后天气转好,气温下降;乙地可位于冷锋前,未来将经历冷锋过境,可能是多云转降雨,A正确、B错误。故选A。2.根据图中天气变化及气温变化分析,该地天气受冷锋天气影响。“白雪却嫌春色晚,故穿庭树作飞花”意思是,白雪也嫌春色来得太晚了,所以有意化作花儿在庭院树间穿飞,是冷锋对天气的影响,A正确;“天街小雨润如酥,草色遥看近却无”,应是暖锋对天气的影响,B错误;“黄梅时节家家雨,青草池塘处处蛙”是准静止锋对天气的影响,C错误;“三月东风吹雪消,湖南山色翠如浇”,是暖锋对天气的影响,D错误。故选A。【答案】3.D 4.B【解析】3.该题考查对冷暖峰的判断。据图可知甲图为冷锋天气,①④为冷锋过境前,受暖气团控制;②③为冷锋后,受冷气团控制。乙图为北半球锋面气旋, a为冷锋后,b为暖锋前,均受冷气团控制;d为冷锋前,c为暖锋后,均受暖气团控制。所以受暖气团控制的点为①④、d、c,故选D。4.该题考查锋面系统的判读。甲为冷锋,①为暖气团一侧,气温较高,A错;乙图为锋面气旋,中心气压低,盛行上升气流,B对;根据甲图锋面的移动方向,④地未来受冷气团控制,C错;暖锋会带来连续性降水,冷锋一般带来强降水,D错。故选B。【答案】5.A 6.A【分析】5.冷暖气团势均力敌,形成准静止锋,A正确;暖锋是暖气团势力强于冷气团,冷锋是冷气团势力强于暖气团,BD错;冷暖气团相遇,形成锋面而不是反气旋,C错。故选A。6.冷暖气团交汇处,锋面向冷气团一侧倾斜,图中南支气流为暖湿空气,贵阳长期处于冷气团控制一侧,因此贵阳的天气为阴雨连绵,A正确,BC错;该锋面为准静止锋,天气状况用暴雨描述不恰当,D错。故选A。【答案】7.B 8.D【分析】7.读图分析,乙地等压线密集,水平气压梯度力大,风力较甲地大,A错误;甲地受高压中心控制,盛行下沉气流,天气晴朗,气温日较差大,乙地位于冷锋锋后,为阴雨天气,气温日较差小,B正确;丁地位于暖锋锋前,多出现连续性降水,强度小,C错误;乙地位于低压中心南部,可通过作图判断,风向为西南风,D错误。故选B。8.读图分析,未来几天,丙地将经历冷锋天气过程,气温将下降,A错误;丙地将出现大风、阴雨天气,有利于净化空气,减轻雾霾,B错误;如果冷锋过境前暖空气比较干燥,水汽含量少,丙地未来几天不一定会出现降水,可能出现扬沙天气,C错误,D正确。故选D。【答案】9.B 10.D【解析】9.先在图中选取一组实线和虚线箭头(最好选取图中最上面的一组),在图中明显可以看出,相对水平气压梯度力的方向,实际风向向右偏,因此该天气系统位于北半球(也可以通过识记旋转方向来判断);图中气流由中心向外旋出或水平气压梯度力由中心指向四周,说明中间为高气压,高气压又称反气旋,因此选项B符合题意。10.根据水平气压梯度力和气流方向判断,该天气系统为高气压、反气旋,反气旋的中心气流下沉,往往形成晴朗天气。梅雨天气、台风、阴雨天气均为上升气流形成的云雨天气,其中梅雨天气由锋面产生,台风由热带气旋发展而成,因此选项A、B、C均不符合题意。伏旱天气出现在长江中下游地区7-8月,由副热带高气压控制形成,因此选项D符合题意。【答案】11.D 12.B【解析】11.材料信息表明,题中图为某年春季控制华北地区的气旋示意图,图中等值线应为等压线,中心气压低,四周气压高。图中显示,①地等压线比②地密集,水平气压梯度力①地较②地大,因此风速①地比②地大,图中显示,①地所在等压线位于②地所在等压线以内,因此①地气压低于②地。由此判断,D正确,A、B、C错误。故选D。12.读图可知,图中①地位于气旋向西延伸的低压槽附近,应形成冷锋天气系统,材料信息表明,图示区域位于我国华北地区,因此该冷锋天气系统由北向南移动,①地位于冷锋锋后,春季华北地区空气干燥,加上风力大,有可能形成风沙天气,A不可信,B可信;读图可知,图中②地位于气旋向东延伸的低压槽附近,应形成暖锋天气系统,我国华北地区暖锋由南向北移动,则②地位于暖锋锋后,而暖锋雨区在暖锋锋前,因此②地应是雨过天晴的天气,C、D不可信。故选B。【答案】13.B 14.C 15.A【解析】13.据材料可知长江中下游地区梅雨期“烂梅”指的是高温高湿,降水延续时间较长,B正确。梅雨期是有由准静止风而形成, AC错误。梅雨期准静止锋移动速度快,降水过少将会导致“空梅”或“短梅”现象,D错误。故选B。14.伏旱期主要受副热带高压控制,因此其主要天气特征表现为炎热干燥,C正确。故选C。15.伏旱时期天气炎热干燥,此时热量充足,恰好是水稻等农作物灌浆生长时期,强烈的干旱可能会导致水稻减产,A正确。伏旱期降水较少,晴热干燥不会诱发洪涝等灾害,BC错误。伏旱与航行船舶的损毁无关,D错误。故选A。【答案】16.B 17.B 18.D【解析】16.读图可知,图中L为低压,北半球受地转偏向力影响,风是逆时针方向由外向里吹的;甲在L的东侧,偏南风,B正确。故选B。17.当低压中心控制甲地时可能出现暴雨,图中甲地距低压中心以东约100千米多,该天气系统以200千米/天的速度东移,可算出该低压中心附近移至甲地需要12个多小时,即当低气压中心控制甲时是19点左右,B正确。故选B。18.图示为我国某地区,而且气压低,出现低压中心,说明气温较高,判断为夏半年。华北平原,3、4月份春旱严重,受高压系统影响频繁,低压中心少见,A错; 1、2月份我国大部分地区受亚洲高压控制干燥少雨,四川盆地也是一样,B错; 10、11月份我国北方开始入冬,这时蒙古高压控制加强,气候干燥少雨,黄土高原也开始入冬,C错;4、5月份时太阳直射点移向北半球,夏季风开始从南向北推,东南丘陵纬度低,气温高,更易出现低压中心。故选D。19. 【答案】(1)B 锋后 (2)① ③(3)西北风 ② 等压线密集,气压梯度力较大(4)⑤地将受冷锋活动影响。过境前:受暖气团控制,天气晴朗。过境时:受冷锋活动影响,将经历一次大风、降雨(雪)、降温等天气(或阴雨天气)。过境后:受冷气团控制,气温降低,天气转晴。【解析】(1)本题考查冷锋相关知识,旨在考查学生调动相关知识的能力,解题关键在于读图分析提取关键信息。冷气团在锋面下方,冷气团为字母B,从图中可以看出冷锋降水集中在锋后。(2)本题考查高压、低压中心相关知识,旨在考查学生调动相关知识的能力,解题关键在于读图分析提取关键信息。低压中心是闭合等压线,中间气压低;高压中心是闭合等压线,中间气压高,若此时空气中水汽充足,有明显降水的是气旋、冷锋的锋后、暖锋的锋前。图乙中,高压中心是①,若此时空气中水汽充足,①②③三地有明显降水的是③。(3)本题考查风力大小和风向的判读,旨在考查学生调动相关知识的能力,解题关键在于读图分析提取关键信息。先画出气压梯度力,再根据北半球向右偏画出风向,故②地吹西北风。等压线密集,水平气压梯度力较大,风力大,故风力较大的是②。(4)本题考查冷锋过境时的天气,旨在考查学生调动相关知识的能力,解题关键在于熟练掌握冷锋过境时的天气。读图可知,⑤地位于冷锋锋前,过境前受单一暖气团控制,气温高气压低,天气晴朗,过境时会出现大风、雨雪、降温等天气,过境后受冷气团控制,气温下降气压上升,天气转晴。
相关试卷
这是一份湘教版 (2019)选择性必修1 自然地理基础第三节 天气系统精品精练,文件包含第三章大气的运动第三节天气系统作业案教师版docx、第三章大气的运动第三节天气系统作业案学生版docx等2份试卷配套教学资源,其中试卷共14页, 欢迎下载使用。
这是一份高中第三节 海—气相互作用课后练习题,共13页。试卷主要包含了3 海——气相互作用,1mm,被称为“世界干极”等内容,欢迎下载使用。
这是一份高中地理湘教版 (2019)选择性必修1 自然地理基础第二节 洋流习题,共9页。试卷主要包含了2 洋流等内容,欢迎下载使用。

