山东省济宁市曲阜市2021-2022学年八年级下学期期中生物试题(word版含答案)
展开
这是一份山东省济宁市曲阜市2021-2022学年八年级下学期期中生物试题(word版含答案),共7页。试卷主要包含了某视频网络平台上有这样一段视频等内容,欢迎下载使用。
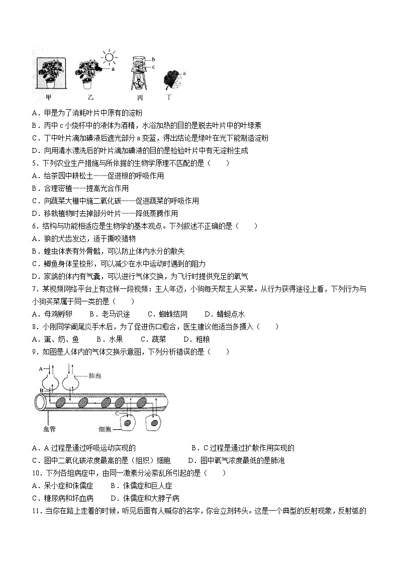
2021~2022学年度第二学期期中教学质量监测考试八年级生物试题注意事项:1.本试题分第Ⅰ卷和第Ⅱ卷两部分,共6页。考试时间60分钟,共100分。2.答题前,考生务必先核对条形码上的姓名、准考证号和座号,然后用0.5毫米黑色墨水签字笔将本人的姓名、准考证号和座号填写在答题卡相应位置。3.答第Ⅰ卷时,必须使用2B铅笔填涂答题卡上相应题目的答案标号,如需改动,必须先用橡皮擦干净,再改涂其它答案。4.答第Ⅱ卷时,必须使用0.5毫米黑色墨水签字笔在答题卡上书写,务必在题号所指示的答题区域内作答。5.考试结束后,将本试卷和答题卡一并交回。第Ⅰ卷(选择题 共40分)一、选择题(下列各题的四个选项中,只有一项最符合题意,每小题2分,共40分)1.2021年夏天,云南北迁象群的“回家之路”牵动着全国人民的心。为了更好地帮助大象们回家,工作人员使用无人机监测象群的行踪。这种研究方法属于( )A.观察法 B.实验法 C.比较法 D.调查法2.下图是观察玻片标本时使用的显微镜、物镜及看到的物像,下列有关叙述错误的是( )A.用图甲显微镜看清物像后换用高倍镜,调节②可使物像变得更清晰B.图乙中,使用物镜A看到的细胞数目比物镜B中看到的多C.由图丙转为图丁时,应先将载玻片向左移动D.如果不调节光圈和反光镜,图乙中物镜B比物镜A观察到的视野更明亮3.下列关于图中植物的叙述,错误的是( )A.葫芦藓的叶中没有叶脉 B.侧柏的种子是裸露的C.铁线蕨利用种子繁殖 D.油菜植株有六大器官4.下图表示“探究绿叶在光下制造淀粉”实验的部分操作步骤,对实验过程和结果分析错误的是( )A.甲是为了消耗叶片中原有的淀粉B.丙中c小烧杯中的液体为酒精,水浴加热的目的是脱去叶片中的叶绿素C.丁中叶片滴加碘液后遮光部分a变蓝,得出结论是绿叶在光下能制造淀粉D.向用清水漂洗后的叶片滴加碘液的目的是检验叶片中有无淀粉生成5.下列农业生产措施与所依据的生物学原理不匹配的是( )A.给茶园中耕松土——促进根的呼吸作用B.合理密植——提高光合作用C.向蔬菜大棚中施二氧化碳——促进蔬菜的呼吸作用D.移栽植物时去掉部分叶片——降低蒸腾作用6.结构与功能相适应是生物学的基本观点。下列叙述不正确的是( )A.狼的犬齿发达,适于撕咬猎物B.蝗虫体表有外骨骼,可以防止体内水分的散失C.鲫鱼身体呈梭形,可以减少在水中运动时遇到的阻力D.家鸽的体内有气囊,可以进行气体交换,为飞行时提供充足的氧气7.某视频网络平台上有这样一段视频:主人年迈,小狗每天帮主人买菜。从行为获得途径上看,下列行为与小狗买菜属于同一类的是( )A.母鸡孵卵 B.老马识途 C.蜘蛛结网 D.蜻蜓点水8.小刚同学阑尾炎手术后,为了促进伤口愈合,医生建议他适当多摄入( )A.蛋、奶、鱼 B.水果 C.蔬菜 D.粗粮9.如图是人体内的气体交换示意图,下列分析错误的是( )A.A过程是通过呼吸运动实现的 B.C过程是通过扩散作用实现的C.图中二氧化碳浓度最高的是(组织)细胞 D.图中氧气浓度最低的是肺泡10.下列各组病症中,由同一激素分泌紊乱所引起的是( )A.呆小症和侏儒症 B.侏儒症和巨人症C.糖尿病和坏血病 D.侏儒症和大脖子病11.当你在路上走着的时候,听见后面有人喊你的名字,你会立刻转头。这是一个典型的反射现象,反射弧的结构如下图。下列说法错误的是( )A.⑤是效应器,指的是引起转头运动的骨骼肌B.神经冲动的传导方向是③→②→①→①→⑤C.②代表传入神经,其神经冲动来源于耳蜗D.该反射的神经中枢位于脊髓灰质12.当今部分青少年因迷恋电子产品导致近视,近视的成像部位及纠正视力时应佩戴的眼镜是( )A.视网膜前方 凹透镜 B.视网膜后方 凸透镜C.视网膜后方 凹透镜 D.视网膜前方 凸透镜13.下列关于新冠肺炎疫苗的叙述,错误的是( )A.新型冠状病毒是新冠肺炎传播的传染源B.接种疫苗的目的是保护易感人群C.新冠肺炎疫苗在人体内最终被免疫系统清除D.疫苗能增强人体的特异性免疫,抵御新冠病毒的侵入14.如图表示玉米的传粉过程,下列说法错误的是( )A.玉米的花为单性花 B.玉米属于雌雄同株植物C.玉米花粉多、轻,便于昆虫传粉 D.由图可知,玉米只能进行异花传粉15.如图为大豆生长发育过程的示意图,下列叙述正确的是( )A.果实由⑥胚珠和⑦果皮组成 B.外界条件适宜种子就能萌发C.种子萌发时首先突破种皮的是②胚芽 D.①②③④组成的胚由受精卵发育而来16.下列有关动、植物生殖和发育的叙述,正确的是( )A.“有心栽花花不开,无心插柳柳成荫”描述了柳树的有性生殖B.青蛙和蝗虫都进行不完全变态发育C.“菜青虫”在菜粉蝶一生中所处的时期是幼虫期D.求偶、交配、筑巢、产卵是所有鸟类共有的繁殖行为17.随着“三孩”政策的全面放开,人们对生育质量越来越关心。下列关于人的生殖与发育的说法,正确的是( )A.青春期发育最突出的特征是身高和体重的迅速增长B.摘除子宫不会影响女性第二性征的调节C.胚胎发育到第8周开始出现人形,再过10个月即可分娩D.分娩是指成熟的胎儿和胎盘从母体阴道产出,标志着一个新生命的诞生18.生物既能适应坏境,也能影响环境,下列不属于生物适应坏境的是( )A.初春时节,雷鸟换上棕色羽毛 B.酷夏时节,皂荚树下好乘凉C.深秋时节,银杏树叶纷纷落下 D.严冬时节,青蛙与蛇进入冬眠19.新冠病毒每发生一次变异,其传播速度和致死能力也会发生改变。新冠病毒具有多个变异毒株,这体现了生物多样性中的( )A.物种多样性 B.遗传多样性 C.生态系统多样性 D.以上都是20.微生物在食品和发酵工业中被广泛利用,下列微生物与食品制作的对应关系错误的是( )A.曲霉菌——馒头 B.酵母菌——白酒 C.醋酸菌——食醋 D.乳酸菌——泡菜第Ⅱ卷(非选择题 共60分)二、非选择题:(每空2分,共60分)21.(14分)番茄是常见的大棚种植蔬菜,因为它富含维生素,很受人们青睐。某校的生物老师为帮助贫困户尽快增产,组织引导生物兴趣小组的同学进行科学实验,探究番茄的生命活动规律。图甲是番茄植物体的结构层次,图乙是一段时间内二氧化碳浓度和光照强度对大棚内番茄光合作用强度影响的曲线。请分析回答:(1)番茄的一生中,发育的起点是__________;图甲中C在结构层次上属于__________。(2)图甲中的【2】是由结构【3】(花)中的__________发育而来的;【2】中的糖分主要是由【1】通过__________合成的,并通过叶脉和【4】中的__________进行运输的。(3)图甲中D吸收的水分主要用于番茄植株的__________。(4)分析图乙可知,对大棚中的番茄采取__________两项措施可以提高产量。22.(14分)如图表示人体系统主要器官的结构示意图。请据图分析回答下列问题:(1)食物中的蛋白质由图中__________(填序号)分泌的消化液消化的。(2)肺泡中的b气体进入毛细血管与__________结合,依次经过心脏的__________(填图中字母)就可以运输到脑部细胞。(3)图中②处流出的液体与①处的液体相比,②处液体成分没有__________,产生这种差异的原因是__________(填结构名称和生理过程)。(4)新冠肺炎患者出现严重炎症反应时,肺泡与周围的毛细血管无法进行气体交换,ECMO(体外膜肺氧合)技术可用于急救重症患者,其技术原理是将人体内的静脉血引入“氧合器”(如图所示),经过氧合器获得__________,再将动脉血输回人体。在对某重症患者使用ECMO急救时,其上下腔静脉连接到仪器进血动力泵热交换器端,患者血液经动力泵,氧合器,热交换器后获得氧气,泵回到患者的主动脉,此时,ECMO的“氧合器”和“动力泵”分别代替了患者__________(按顺序填写人体器官名称)的生理功能。23.(12分)苯丙酮尿症是一种常染色体遗传病,因苯丙氨酸羟化酶基因突变导致酶活性降低,临床表现为智力低下,皮肤、毛发色素浅淡和鼠尿臭味。苯丙酮尿症目前尚不能完全治愈,需要终身治疗,治疗及时,控制良好,一般不会影响自然寿命。下面图一是有关遗传知识的概念图,图二为晓丽家族苯丙酮尿症的遗传图解,图三为人体内染色体排序图,图四为Y染色体及其组成示意图,请据图回答:(1)图一中2、3数字所代表的内容依次为__________。(2)根据图二中的遗传图谱判断出该病是由__________(填“显性”或“隐性”)基因控制的,若用D表示显性基因,d表示隐性基因,那么晓丽爷爷的基因组成为__________。(3)随着“全面放开三孩”政策的实施,晓丽的父母希望再生一个孩子,那么他们生一个不患病男孩的概率是__________。(4)图三中可以表示晓丽姥姥体细胞中染色体排序的是__________(填“A”或“B”)。(5)图四中SRY是①上的片段。科学家将SRY注射到小鼠受精卵细胞核中,发现性染色体为XX的小鼠却出现了有睾丸的性状,由此可得出__________。24.(12分)建设“美丽中国”是伟大“中国梦”的重要组成部分,保护生态环境是每个公民义不容辞的责任。草原生态系统是我国重要的生态系统类型,研究草原生态系统的结构和功能,有利于制定保护草原的措施。下图所示为某草原生态系统中部分成分之间的关系示意图。请据图回答下列问题:(1)图中A的生活方式是__________。(2)鹰在该生态系统中处于第__________营养级,图中既属于捕食关系又属于竞争关系的有__________。(3)若狐获得8千焦能量,则至少消耗草__________千焦能量。(4)从进化的角度来看,该生态系统中最低等的消费者是__________。(5)在某些特殊情况下,鼠大量增多,导致草场严重破坏,引起生态失衡。这说明生态系统的__________能力是有一定限度的。25.(8分)仍在全世界蔓延的新冠肺炎疫情使人们更加注意饮食安全,各地倡导使用“公筷公勺”,使用公筷公勺真的有助于减少细菌等微生物的传播吗?研究人员就此开展了相关实验。步骤一:研究人员在某餐厅点了六道菜,餐前对每道菜进行无菌采样。步骤二:每道菜平均分成两份,测试人员进餐时一份使用公筷,另一份不使用公筷。餐后每份菜至少留下25克作为样本再次无菌采样。步骤三:采集的样本都通过冷链运输(运输全程保持低温)到有关实验室,经过48小时的培养,统计每克样品中细菌的数量,结果如下表:菜名凉拌黄瓜水果沙拉清炒芦笋烩三鲜酱油蒸河虾甜豆炒火腿餐前140002000301401520餐后公筷组160002800309014002100非公筷组45000430053032003500011000(1)把每道菜平均分成两份,目的是__________,本实验的变量是____________________。(2)比较表格中的数据,可以得出的结论是________________________________________。(3)提倡使用公筷公勺,从预防传染病的角度分析,此措施属于______________________________。2021~2022学年度第二学期期中教学质量监测考试八年级生物试题参考答案一、选择题(每小题2分,共40分)题号12345678910答案ADCCCDBADB题号11121314151617181920答案DAACDCBBBA二、非选择题:(每空2分,共60分,其它与题意相符的答案可酌的情给分)21.(1)受精卵 器官 (2)子房 光合作用 筛管(3)蒸腾作用(4)适当提高二氧化碳浓度、适当增强光照强度22.(1)③④⑦(2)血红蛋白(或红细胞) B、D(3)葡萄糖 肾小管的重吸收作用(4)氧气 肺、心脏23.(1)基因、遗传信息 (2)隐性 Dd或DD (3)37.5%(或3/8) (4)A(5)基因控制生物的性状24.(1)腐生 (2)三、四 鹰和蛇 (3)200 (4)蛇 (5)自我调节25.(1)控制单一变量 公筷(2)使用公筷公勺有助于诚少细菌的传播(3)切断传播途径
相关试卷
这是一份244,山东省济宁市曲阜市2023-2024学年八年级下学期期中生物试题(无答案),共11页。
这是一份山东省济宁市曲阜市2023-2024学年八年级下学期期中生物试题,共8页。
这是一份山东省济宁市曲阜市2023-2024学年八年级上学期期中生物试题,共8页。

