


小学政治 (道德与法治)人教部编版 (五四制)一年级下册4 不做“小马虎”精品习题
展开
这是一份小学政治 (道德与法治)人教部编版 (五四制)一年级下册4 不做“小马虎”精品习题,共6页。试卷主要包含了下面的同学中,谁是“小马虎”?,下图的做法是对还是错?,毛巾清洗后要挂起来,这是因为,你认为下列同学谁的做法是对的?等内容,欢迎下载使用。
1.下面的同学中,谁是“小马虎”?( )
A.小林把作业落在家里了,让爸爸送来学校
B.小丽做完作业都要检查几遍
C.小东做数学题,不心急、仔细算
2.下图的做法是对还是错?( )
A.对 B.错
3.毛巾清洗后要挂起来,这是因为( )。
A.挂起来容易干燥
B.挂起来妈妈会喜欢
C.挂起来节省空间
4.你认为下列同学谁的做法是对的?( )
A.小明总是一回家就写作业,写完作业再出去玩
B.小亮总是要等到妈妈回来才写作业。
C.小刚一回家总是先看会儿电视,看完了才去写作业
5.在考试的过程中,下列做法错误的是( )。
A.趴在桌上呼呼大睡
B.精神饱满答卷
C.不做“小马虎”
二.填空题(共5题,共10分)
1.洗脸、刷牙速度慢,总是要让父母催促,这是( )的表现。
2.小红每天起床后认真洗脸、刷牙、检查衣服,把红领巾戴正,说明她爱( )。
3.两个小口袋,天天贴身带,如果带一只,就把人笑坏。我是( )。
4.见到老师,我们应该( )。
5.小明走路昂首挺胸,发言声音洪亮,他是个有( )的孩子。
三.判断题(共5题,共10分)
1.有时晚上没玩够,那就多玩会儿,晚点睡觉没关系。( )
2.夏天到了,我经常用凉水冲头。( )
3.小明从来不收拾自己的书包,书包里总是乱糟糟的。( )
4.王青经常半夜才睡觉,要说精神,数他最好。( )
5.写完作业我从来不检查,因为没有这个必要。( )
四.连线题(共1题,共8分)
1.连一连。(用线把对应的内容连起来)
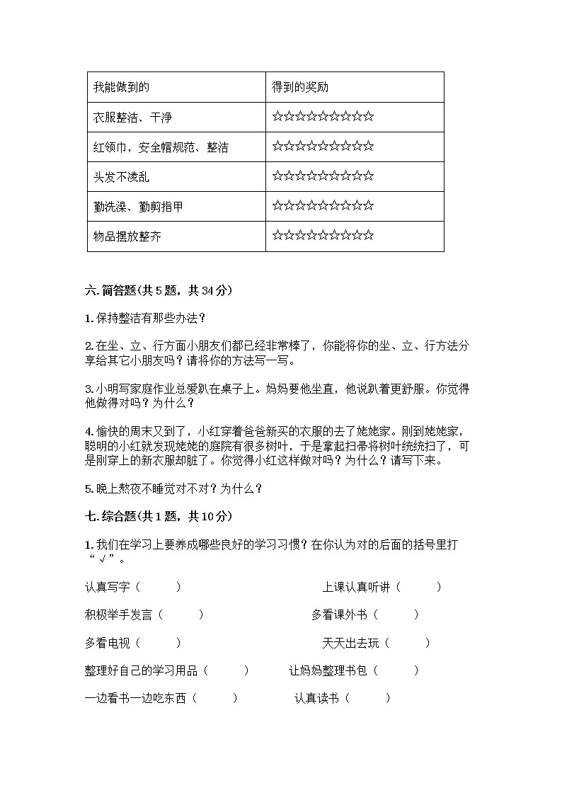
五.填表题(共1题,共10分)
1.根据自己的实际情况涂星星。
六.简答题(共5题,共34分)
1.保持整洁有那些办法?
2.在坐、立、行方面小朋友们都已经非常棒了,你能将你的坐、立、行方法分享给其它小朋友吗?请将你的方法写一写。
3.小明写家庭作业总爱趴在桌子上。妈妈要他坐直,他说趴着更舒服。你觉得他做得对吗?为什么?
4.愉快的周末又到了,小红穿着爸爸新买的衣服的去了姥姥家。刚到姥姥家,聪明的小红就发现姥姥的庭院有很多树叶,于是拿起扫帚将树叶统统扫了,可是刚穿上的新衣服却脏了。你觉得小红这样做对吗?为什么?请写下来。
5.晚上熬夜不睡觉对不对?为什么?
七.综合题(共1题,共10分)
1.我们在学习上要养成哪些良好的学习习惯?在你认为对的后面的括号里打“√”。
认真写字( ) 上课认真听讲( )
积极举手发言( ) 多看课外书( )
多看电视( ) 天天出去玩( )
整理好自己的学习用品( ) 让妈妈整理书包( )
一边看书一边吃东西( ) 认真读书( )
不认真听老师讲课( ) 趴在桌上写字( )
把东西落家里( ) 认真学习不马虎( )
上课开小差( ) 放学回家写完作业再玩( )
先玩一会儿再写作业( ) 写作业不拖拉( )
爱动脑筋( ) 抄别人的作业( )
参考答案
一.选择题
1.A
2.B
3.A
4.A
5.A
二.填空题
1.拖拉
2.整洁
3.袜子
4.主动问好
5.精神
三.判断题
1.×
2.×
3.×
4.×
5.×
四.连线题
1.如图:
五.填表题
1.如下:
六.简答题
1.经常洗脸、刷牙、保持衣服干净、整齐;发现红领巾歪了,要扶正。
2.坐如钟,身子正;腿并拢,脚放平。立如松,挺胸膛;抬起头,看前方。走如风,脚步轻;头不摇,身不晃。
3.不对,因为不正确的坐姿,会影响我们脊柱的生长,妈妈提醒小明是爱小明的表现,小明应该谢谢妈妈的提醒,并且调整好坐姿。
4.小红这样做是对的。虽然新衣服脏了,但是姥姥庭院干净了。衣服脏了,可以再洗干净。
5.不对。晚上熬夜不睡觉,休息不充分,白天会没有精神,打瞌睡,没有精力学习,同时也不利于身体健康。
七.综合题
1.如下:
相关试卷
这是一份小学政治 (道德与法治)人教部编版 (五四制)一年级下册4 不做“小马虎”精品练习,共6页。试卷主要包含了课文中的火车为什么翻车,保持整洁有办法,做值日时我们要,下列哪个同学是独立完成任务的?等内容,欢迎下载使用。
这是一份政治 (道德与法治)一年级下册4 不做“小马虎”精品巩固练习,共5页。试卷主要包含了从前有只拖拉鸟,喜欢与舞蹈,没有共产党,就没有,下列哪种行为是“马虎”的呢?,漂亮的孩子,怎样才能更好地利用时间?等内容,欢迎下载使用。
这是一份小学政治 (道德与法治)人教部编版 (五四制)一年级下册第一单元 我的好习惯4 不做“小马虎”优秀练习题,共6页。试卷主要包含了怎样才能更好地利用时间?,是不整洁的表现,凡事都要等一下,多少溜走了,有精神就是,下列哪种行为是“马虎”的呢?等内容,欢迎下载使用。
