小学数学一 采访果蔬会--两、三位数除以一位数教学设计
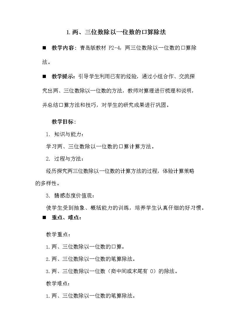
展开1.两、三位数除以一位数的口算除法
教学内容: 青岛版教材 P2-4,两三位数除以一位数的口算除法。
教学提示:引导学生利用已有的经验,通过小组合作、交流探究出两、三位数除以一位数的方法,教师对算理进行梳理和说明, 并总结口算方法和技巧,对学生的研究成果进行巩固。
教学目标:
- 知识与能力:
学习两、三位数除以一位数的口算计算方法。
- 过程与方法:
经历探究两三位数除以一位数的计算方法的过程,体验计算策略的多样性。
- 情感态度价值观:
使学生受到抽象、概括能力的训练,培养学生认真仔细的好习惯。
重点、难点:
教学重点:
- 两、三位数除以一位数的口算。
- 两、三位数除以一位数的笔算除法。
- 两、三位数除以一位数(商中间或末尾有 0)的除法。教学难点:
- 两、三位数除以一位数的笔算除法。
- 两、三位数除以一位数(首位不能整除)的除法。
- 三位数除以一位数(商中间或末尾有 0)的除法。
教学准备
多媒体课件、小黑板
教学过程
(一)新课导入:
一年一度的国际果蔬博览会又要召开了。这节课,我就带着大家走进果蔬博览会去参观,到那里去了解一下情况。看有没有值得我们关注的数学问题。(课件出示情境图)
设计意图:以课本上的情境图引入,激发学生的学习兴趣,同时锻炼了学生独立思考问题的能力。
(二)探究新知
1、出示果蔬博览会的情景图,让学生仔细观察图片,看你能根据图中的信息提出哪些数学问题?随着学生的回答呈现问题。
平均每天接待多少个客商? 平均每天签订多少万元的销售合同?
师:同学们可真了不起,提出这么多有价值的数学问题,咱们先看这个问题:平均每天接待多少个客商?应该怎样解决呢?
根据这个问题谁会列式? 生:96÷3
师:今天这节课我们就一起来解决这类的口算问题。师板书:96÷3
选择你认为合适的方法算一算,把你的想法在小组内交流一下, 有困难的同学可以利用小棒摆一摆。
老师给大家一个提示:我们即将要研究的问题是——96 根小棒平均分成 3 份,平均每份是多少根小棒?
生小组学习后汇报交流
学生可能想到的几种方法: 用学具操作:
(1)把九个十平均分成 3 份,每份是三个十,就是三十,把六
个一平均分成 3 份,每份是二个一,就是二。
90÷3=30 6÷3=2 30+2=32
(2)因为 32×3=96,所以 96÷3=32
(学生借助学具的操作明确算理。在解决问题的过程中体现算法多样化。)
交流各种算法。
谈话:谁来说一说你用的是什么方法?
分析比较。比较这几种方法,你喜欢哪一种?分别说说理由。
设计意图:尊重学生个性,让孩子在合作、探究的基础上理解并总结出问题,寻求出解决问题的方法。在探索的过程中理解除法的意义,掌握除法的口算方法。
小结:
96 就是 9 个十,6 个一,我们先用 9 个十除以 3 是 3 个十,3 个十是 30,6 个一除以 3 是 2 个一,2 个一是 2,30+2 是 32。
师:同学们的想法真厉害,运用我们以前学到的知识就解决了今天的问题。
2、师:平均每天签订多少万元的销售合同?用你喜欢的方法算一算。有信心自己解决吗?
学生独立完成。
生 1:把 480 看作 48 个十,48÷4=12,12 个十就是 120。
生 2:我们是这样计算的:因为 4 个百除以 4 等于 1 个百,8 个
十除以 4 就是 2 个十,也就是 20,100+20=120。
设计意图:在学生解决每一个问题的基础上,放手学生,发挥想象,自己解决问题,最后由教师引导,正规解题方法。这一环节充分发挥了学生的主动性锻炼了学生独立思考的能力。
因为 120×4=480 所以 480÷4=120„„(学生可以根据两三位数除以一位数的口算方法解决这个问题,教师应尊重学生的自主选择。)
师:观察今天学习的除法计算和前面学习的有什么不同?
学生可能回答:以前学过的除法直接用口诀计算,今天学习的除法的被除数都是整十、几百几十数,先用口诀计算,再在商的后面添0。
小结:
480 是 48 个十,我们先不考虑 0,48(个十)除以 4 得 12(个十),十二个十也就是 120,在 12 的后面添上 0 即得 120。
(通过计算,让学生感受到今天学到的除法与以前学过的除法的区别。)
3、拓展应用拓展提高:
做课本第三页自主练习第 1 题。
(分小组进行比赛,比一比,哪个小组算得又对又快)
设计意图:让学生练习口算,提高他们的计算能力,通过小组比赛提高集体荣誉感。
(三)巩固新知:
- 完成教材第 3 页自主练习第 1、2 小题。学生独立思考,完成练习,指名汇报。
- 完成教材第 3 页自主练习第三小题。学生自己读题理解题意。思考后独立完成。教师根据学情进行简单提示,独立计算出结果,小组内讨论,全班汇报,教师讲解。
设计意图:通过自主练习的巩固,让学生对除法有新的认识,同
时对知识也是一个巩固,为后面的学习作铺垫。
(四)达标反馈 1.口算下列各题。
- 找出规律接着填。
(1)720、360、180、( )。
(2)12、24、48、( )、( )。
(3)880、440、( )、( )
- 我每周平均读书 2 本,几周能看完 40 本?
答案:
1.20 24 100 101 320 23 210 110 139 110
2.(1)90 (2)96 (3)220 110
3.20 周。
(五)课堂小结
这节课,你觉得自己表现得怎么样?说说你的感受。
三位数除以一位数,当末尾有“0”,而整数部分能整除时,可直接用整数部分去除,最后“0”可直接加上。
设计意图:让学生谈谈自己的收获,体现了一种“反思”思想, 使学生学会总结知识,深化知识,把所学知识变成自己内在的东西。讲出还不懂的问题,可以发现教学活动中的不足之处,为今后改进学习方法找到依据。
- 找规律,练一练。
2×( )=60 6×( )=120 36×( )=360
60÷2= 120÷6= 360÷3=
- 爸爸购买了一项理财产品,平均每天收益 4 元钱,多少天收益
84 元?平均每周收益多少元?
- 武汉到广州南站的高速动车 7:00 准时出发,经过 2 小时,行驶了 540 千米,武广高铁的平均时速是多少千米?
- 琪琪在口算三位数除以一位数时,把除数 3 看成了 4,结果商是 60,正确答案应该是多少?
答案:
1.31 30 1 30 1 31 210 84 21 21 210
2.11 20 32 10 120 111 140 240
3.3.30 20 10 30 20 10
4.84÷4=21 7×4=28
5.540÷2=270
6.60×4÷3=80
板书设计
平均每天接待多少个客商? 96÷3
平均每天签订多少万元的销售合同? 480÷4
教学资料包
(一) 教学精彩片段
1、平均每天接待多少个客商?
(出示课本情境图)
师:要想解决这个问题,这里面哪些信息是有用的呢? 生:我 3 天接待了 96 个客户。
师:同学们尝试着列一下算式吧。生:96÷3
师:等于多少呢? 生:32
师:你是怎样计算的?
生 1:32×3=96,所以 96÷3=32 (这是用乘法考虑除法的办法) 生 2:把九个十平均分成 3 份,每份是三个十,就是三十,把六
个一平均分成 3 份,每份是二个一,就是二。
90÷3=30 6÷3=2 30+2=32(借鉴了乘法的计算方法) 资料链接
运算符号的来历
同学们每天都与+、-、×、÷打交道,做起题来也已经习惯了有它们的帮助,但你们一定还不知道它们来到这个世界上的时间可比数字晚多了。
大约五百年前,德国科学家魏特曼在横线上加上一竖来表示增加的意思,在加号上去掉一竖来表示减少的意思,从此,数学这一学科就多了两个新成员,这就是“+”、“-”的来历。
“×” 是英国的数学家欧德艾在三百多年前提出来的,他认为乘法是一种特殊的加法,于是把“+”斜过来写,也就是我们今天的“×”
“÷”是瑞士数学家拉哈提出来的,他在两点中间放上一横,表示平均分的意思,同学们,现在我们不仅会使用这些数学运算符号, 而且还了解了它们的来历,以后算题的时候就会辨别的更清楚,计算的更仔细了。
国际果蔬博览会
2000 年 3 月,果蔬会正式被国务院批准为例会,每年金秋季节在山东烟台举行。这也是继广交会、投洽会、高交会之后,国务院批准的又一个国家级大型国际经贸例会,被誉为联合国亚太经济社会与中国政府在农业领域成功合作的典范。国际果蔬食品博览会由联合国亚太经社会等三个国际组织,中国工程院等 7 个国家部委和山东省人民政府联合主办,烟台市人民政府承办。会议的主题是“让绿色永恒”。会议内容包括果蔬、食品及相关产品展览展示、实用技术讲座和经济
技术合作与贸易洽谈三个部分。本届会议共设置 700 个国际标准展位, 划分为种苗、果品、蔬菜加工产品、酒类、饮料、食品、生产资料、机械设备、水产渔业、花卉、媒体等 11 个展区。烟台是我国首批 14 个沿海开放城市之一,这里四季分明,冬暖夏凉,烟台苹果、莱阳梨、烟台大樱桃、烟台花生、长岛海参、莱州螃蟹等土特产名扬四海。
青岛版 (六三制)二年级下册一 野营——有余数的除法教案设计: 这是一份青岛版 (六三制)二年级下册一 野营——有余数的除法教案设计,共8页。教案主要包含了小括号里最大能填几,看图填算式,请你做一回小小裁判员,计算,我知道等内容,欢迎下载使用。
青岛版 (六三制)五年级下册二 校园艺术节--分数的意义和性质教案: 这是一份青岛版 (六三制)五年级下册二 校园艺术节--分数的意义和性质教案,共9页。教案主要包含了课件出示等内容,欢迎下载使用。
小学数学青岛版 (六三制)五年级下册一 中国的热极--认识负数教案: 这是一份小学数学青岛版 (六三制)五年级下册一 中国的热极--认识负数教案,共13页。教案主要包含了课堂小结等内容,欢迎下载使用。

